¤ªÃΤ餻¤Ê¤É
2026ǯ02·î06Æü22:34¥Ê¥ë¥Ê¥ë¤Î¥Õ¥å¡¼¥¸¥ç¥óÃÂÀ¸ !¡¡¥¹¡¼¥Ñ¡¼¡¦¥Ê¥ë¥Ê¥ëÅоì¤Ç¤¹

¸µµ¤¤Ê¥¢¥°¥êÃç´Ö¤Î²ñ Âåɽ ÂçÄÍÀ¿°ì¤µ¤ó¤«¤é¡¢¥Ê¥ë¥Ê¥ëºÏÇݸ¦µæÊó¹ð¤¬ÆÏ¤¤Þ¤·¤¿¡£
ÂçÄͤµ¤ó¤Ï¡¢¸µµ¤¤Ê¥¢¥°¥êÃç´Ö¤Î²ñ¤ÎÂåɽ¤ò¤µ¤ì¤Æ¤¤¤Þ¤¹¡£
¤½¤·¤Æ¡¢ºòǯ¤Ë°ú¤Â³¤¡¢º£Ç¯¤â¤Þ¤¿£²·î£±£µÆü¡ÊÆü¡Ë¤Î¸á¸å¤Ë
Ìи¶»ÔÁí¹ç»Ô̱¥»¥ó¥¿¡¼¤ÇÇÀ¶È¹Ö±é²ñ¤¬³«ºÅ¤µ¤ì¤Þ¤¹¡£
¼ç¤ÊÆâÍÆ¤Ï¡¢¡ ÈþÌ£¤·¤¤·ò¹¯ÌîºÚ¡¦²Ì¼ù¤ÎºÏÇÝÊýË¡
¡¡¡¡¡¡¡¡¡¡¡¡¢ ¥Ë¥ó¥Ë¥¯¤Î´Ê°×¤Ê¿å¹ÌºÏÇݤÎÊýË¡¤Î¾Ò²ð ¤Ç¤¹¡£

(ÌÙ¤±¤ëÇÀ¶È»ØÆ³¤Î¥×¥í¥Ç¥å¡¼¥µ¡¼¤Ëʹ¤¯)
ÈþÌ£¤·¤¤·ò¹¯ÌîºÚ¤Å¤¯¤ê¤ÎÈë·í+ ¦Á
1.Æü»þ¡Ä£²£°£²£¶¡¿£²¡¿£±£µ¡¡(Æü)¡¡£±£³¡§£°£°¡Á£±£µ¡§£°£°
2.¾ì½ê¡ÄÌи¶»ÔÁí¹ç»Ô̱¥»¥ó¥¿¡¼(4F Âç¥Û¡¼¥ë)¡¡ÅÅÏÃ:0475-24-9511
3.¹Ö»Õ¡Ä¸µµ¤¤Ê¥¢¥°¥êÃç´Ö¤Î²ñ¡¡Âåɽ ÂçÄÍ À¿°ì »á
¡¡¡¡¡¡¡¡ÌÙ¤±¤ëÇÀ¶È¤Î»ØÆ³¤ò»Ï¤á¤Æ20ǯ
¡¡¡¡¡¡¡¡Õó¶ÈµÁ²È¤ËºÇŬµ»½Ñ¡¦¾ðº¬Åù¤òÅÁ¼ø¤¹¤ë
¡¡¡¡¡¡¡¡¥Ë¥å¡¼¡¦¥Ó¥¸¥Í¥¹Ê¬Ìî¤Î¥¹¡¼¥Ñ¡¼¡¦¥×¥í¥Ç¥å¡¼¥µ¡¼
4.¹Ö±éÆâÍÆ
(1) ÈþÌ£¤·¤¤·ò¹¯ÌîºÚ¤ÎºÏÇÝÊýË¡
¡¡1)ÅڤŤ¯¤ê¤¬Âç»ö¡¡(¿¢ÊªÏ¢º¿¤ÎÍ×)
¡¡2)Ķ¿¼ïÎà¤ÎÈùÀ¸Êª¤È±óÀÖ³°Àþ¥Ñ¥ï¡¼¤Ç¸µµ¤¤ÊÌîºÚ¤È¤ªÊƤòºî¤ë
(2) ¥Ë¥ó¥Ë¥¯¤Î¿å¹ÌĶÇÝ
¡¡1)¿å¹ÌºÏÇÝ(ȯ²ê)¥Ë¥ó¥Ë¥¯¤È¤Ï?
¡¡¡¡¢ª±ÉÍܲÁ¤¬Èó¾ï¤Ë¹â¤¤ÌîºÚ
¡¡2)´Ê°×¤ÊºÏÇÝÊýË¡¤Î¾Ò²ð
5.Ê罸¿Í°÷¡½70̾(Äê°÷¤Ë¤Ê¤ê¼¡Âè¥áÀÚ)
6.»²²ÃÈñ¡¡ÌµÎÁ
7.¿½¹þÀè¡¡¸µµ¤¤Ê¥¢¥°¥êÃç´Ö¤Î²ñ
¡¡¡¡¡¡¡¡¡¡Ã´Åö¡¡ÃæÂ¼¡¡ÅÅÏá¡090-8015-2540
8.¤½¤Î¾¡¡¡»²²Ã¼Ô¤Ë¡Ø¥¹¥Ú¥·¥ã¥ë¥×¥ì¥¼¥ó¥È¡Ù¤òÍѰա£¤ª³Ú¤·¤ß¤Ë¡¡!
¡¡¡¡¡¡¡¡¡¡¢É®µÍѶñ¤È¥á¥âÍÑ»æ¤ò»ý»²¤·¤Æ²¼¤µ¤¤¡£
¼çºÅ¡¡Ë¼ÁíȯÌÀ¸¦µæ²ñ
¸å±ç¡¡Ìи¶»ÔÁí¹ç»Ô̱¥»¥ó¥¿¡¼ ¼«¼ç¥°¥ë¡¼¥×Ï¢Íí¶¨µÄ²ñ
¤µ¤Æ¡¢ÂçÄͤµ¤ó¤Ï½½ÏÂÅÄÀФÎ
±óÀÖ³°Àþ¸ú²Ì¤ËÃíÌܤ·¡¢´¨ÎäÃϤκÏÇݤËŬ¤·¤Æ¤¤¤ë¤È¹Í¤¨¼Â¸³¤ò·«¤êÊÖ¤·¤Æ¤¤¤Þ¤¹¡£
¤½¤·¤Æ¡¢¥Ê¥ë¥Ê¥ë¶Ý¤È½½ÏÂÅÄÀС¢¤½¤·¤Æ¡¢È¯¹ÚÃÝÊ´¤òº®¹ç¤·¡¢¥¹¡¼¥Ñ¡¼¡¦¥Ê¥ë¥Ê¥ë¤È¤·¤ÆÈÎÇ䤹¤ë¤³¤È¤È¤Ê¤ê¤Þ¤·¤¿¡£
(ê¥Ê¥ë¥Ê¥ë¤«¤é¤ÎľÀÜÈÎÇä¤Ï¤·¤Æ¤ª¤ê¤Þ¤»¤ó¡£¸µµ¤¤Ê¥¢¥°¥êÃç´Ö¤Î²ñ¡¡Ã´Åö¡¡ÃæÂ¼¤Þ¤Ç¤ªÌ䤤¹ç¤ï¤»²¼¤µ¤¤¡£¡¡ÅÅÏÃ090-8015-2540)

°Ê²¼¡¢ÂçÄͤµ¤óÄ󶡤Υ¹¡¼¥Ñ¡¼¡¦¥Ê¥ë¥Ê¥ë¤Î¥Ç¡¼¥¿¤Ç¤¹¡£

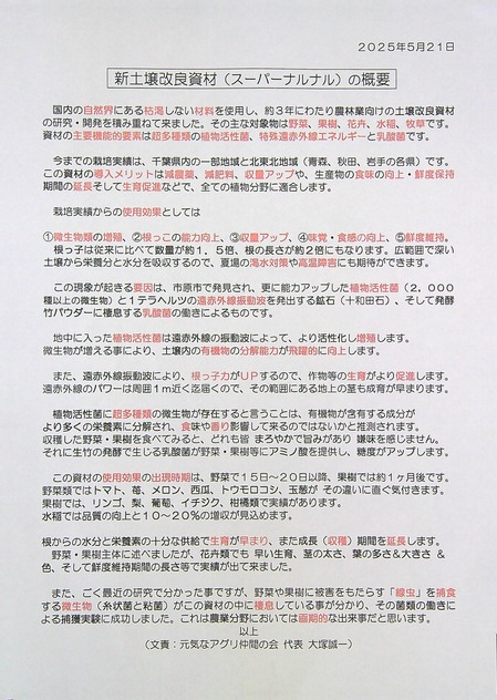
2025ǯ5·î21Æü
¿·ÅÚ¾í²þÎÉ»ñºà(¥¹¡¼¥Ñ¡¼¥Ê¥ë¥Ê¥ë)¤Î³µÍ×
¹ñÆâ¤Î¼«Á³³¦¤Ë¤¢¤ë¸Ï渴¤·¤Ê¤¤ºàÎÁ¤ò»ÈÍѤ·¡¢Ìó3ǯ¤Ë¤ï¤¿¤êÇÀÎӶȸþ¤±¤ÎÅÚ¾í²þÎÉ»ñºà¤Î¸¦µæ¡¦³«È¯¤òÀѤ߽ŤͤÆÍè¤Þ¤·¤¿¡£¤½¤Î¼ç¤ÊÂоÝʪ¤ÏÌîºÚ¡¢²Ì¼ù¡¢²ÖÒᢿå°ð¡¢ËÒÁð¤Ç¤¹¡£
»ñºà¤Î¼çÍ×µ¡Ç½ÅªÍ×ÁǤÏĶ¿¼ïÎà¤Î¿¢Êª³èÀ¶Ý¡¢ÆÃ¼ì±óÀÖ³°Àþ¥¨¥Í¥ë¥®¡¼¤ÈÆý»À¶Ý¤Ç¤¹¡£
º£¤Þ¤Ç¤ÎºÏÇݼÂÀӤϡ¢ÀéÍÕ¸©Æâ¤Î°ìÉôÃϰè¤ÈËÌÅìËÌÃϰè(ÀÄ¿¹¡¢½©ÅÄ¡¢´ä¼ê¤Î³Æ¸©)¤Ç¤¹¡£
¤³¤Î»ñºà¤ÎƳÆþ¥á¥ê¥Ã¥È¤Ï¸ºÇÀÌô¡¢¸ºÈîÎÁ¡¢¼ýÎÌ¥¢¥Ã¥×¤ä¡¢À¸»ºÊª¤Î¿©Ì£¤Î¸þ¾å¡¦Á¯ÅÙÊÝ»ý´ü´Ö¤Î±äŤ½¤·¤ÆÀ¸°éÂ¥¿Ê¤Ê¤É¤Ç¡¢Á´¤Æ¤Î¿¢ÊªÊ¬Ìî¤ËŬ¹ç¤·¤Þ¤¹¡£
ºÏÇݼÂÀÓ¤«¤é¤Î»ÈÍѸú²Ì¤È¤·¤Æ¤Ï
1¡¡ÈùÀ¸ÊªÎà¤ÎÁý¿£¡¢2¡¡º¬¤Ã¤³¤ÎǽÎϸþ¾å¡¢3¡¡¼ýÎÌ¥¢¥Ã¥×¡¢4¡¡Ì£³Ð¡¦¿©´¶¤Î¸þ¾å¡¢5¡¡Á¯ÅÙ°Ý»ý¡£
º¬¤Ã»Ò¤Ï½¾Íè¤ËÈæ¤Ù¤Æ¿ôÎ̤¬Ìó1.5ÇÜ¡¢º¬¤ÎŤµ¤¬Ìó2Çܤˤâ¤Ê¤ê¤Þ¤¹¡£¹ÈϰϤǿ¼¤¤ÅÚ¾í¤«¤é±ÉÍÜʬ¤È¿åʬ¤òµÛ¼ý¤¹¤ë¤Î¤Ç¡¢²Æ¾ì¤Î渴¿åÂкö¤ä¹â²¹¾ã³²¤Ë¤â´üÂÔ¤¬¤Ç¤¤Þ¤¹¡£
¤³¤Î¸½¾Ý¤¬µ¯¤¤ëÍ×°ø¤Ï¡¢»Ô¸¶»Ô¤Çȯ¸«¤µ¤ì¡¢¹¹¤Ëǽ¥«¥¢¥Ã¥×¤·¤¿¿¢Êª³èÀ¶Ý(2,000¼ï°Ê¾å¤ÎÈùÀ¸Êª)¤È1¥Æ¥é¥Ø¥ë¥Ä¤Î±óÀÖ³°Àþ¿¶Æ°ÇȤòȯ½Ð¤¹¤ë¹ÛÀÐ(½½ÏÂÅÄÀÐ)¡¢¤½¤·¤ÆÈ¯¹ÚÃݥѥ¦¥À¡¼¤ËÀ³Â©¤¹¤ëÆý»À¶Ý¤ÎƯ¤¤Ë¤è¤ë¤â¤Î¤Ç¤¹¡£
ÃÏÃæ¤ËÆþ¤Ã¤¿¿¢Êª³èÀ¶Ý¤Ï±óÀÖ³°Àþ¤Î¿¶Æ°ÇȤˤè¤Ã¤Æ¡¢¤è¤ê³èÀ²½¤·Áý¿£¤·¤Þ¤¹¡£
ÈùÀ¸Êª¤¬Áý¤¨¤ë»ö¤Ë¤è¤ê¡¢ÅÚ¾íÆâ¤Î͵¡Êª¤Îʬ²òǽÎϤ¬ÈôÌöŪ¤Ë¸þ¾å¤·¤Þ¤¹¡£
¤Þ¤¿¡¢±óÀÖ³°Àþ¿¶Æ°ÇȤˤè¤ê¡¢º¬¤Ã»ÒÎϤ¬UP¤¹¤ë¤Î¤Ç¡¢ºîʪÅù¤ÎÀ¸°é¤¬¤è¤êÂ¥¿Ê¤·¤Þ¤¹¡£
±óÀÖ³°Àþ¤Î¥Ñ¥ï¡¼¤Ï¼þ°Ï1m¶á¤¯ËøÆÏ¤¯¤Î¤Ç¡¢¤½¤ÎÈϰϤˤ¢¤ëÃϾå¤Î·Ô¤âÀ®°é¤¬Áá¤Þ¤ê¤Þ¤¹¡£
¿¢Êª³èÀ¶Ý¤ËĶ¿¼ïÎà¤ÎÈùÀ¸Êª¤¬Â¸ºß¤¹¤ë¤È¸À¤¦¤³¤È¤Ï¡¢Íµ¡Êª¤¬´Þͤ¹¤ëÀ®Ê¬¤¬¤è¤ê¿¤¯¤Î±ÉÍÜÁǤËʬ²ò¤µ¤ì¡¢¿©Ì£¤ä¹á¤ê±Æ¶Á¤·¤ÆÍè¤ë¤Î¤Ç¤Ï¤Ê¤¤¤«¤È¿ä¬¤µ¤ì¤Þ¤¹¡£
¼ý³Ï¤·¤¿ÌîºÚ¡¦²Ì¼ù¤ò¿©¤Ù¤Æ¤ß¤ë¤È¡¢¤É¤ì¤â³§ ¤Þ¤í¤ä¤«¤Ç»Ý¤ß¤¬¤¢¤ê ·ùÌ£¤ò´¶¤¸¤Þ¤»¤ó¡£
¤½¤ì¤ËÀ¸ÃݤÎȯ¹Ú¤ÇÀ¸¤¸¤ëÆý»À¶Ý¤¬ÌîºÚ¡¦²Ì¼ùÅù¤Ë¥¢¥ß¥Î»À¤òÄ󶡤·¡¢ÅüÅÙ¤¬¥¢¥Ã¥×¤·¤Þ¤¹¡£
¤³¤Î»ñºà¤Î»ÈÍѸú²Ì¤Î½Ð¸½»þ´ü¤Ï¡¢ÌîºÚ¤Ç15Æü~20Æü°Ê¹ß¡¢²Ì¼ù¤Ç¤ÏÌó1¥ö·î¸å¤Ç¤¹¡£
ÌîºÚÎà¤Ç¤Ï¥È¥Þ¥È¡¢çõ¡¢¥á¥í¥ó¡¢À¾±»¡¢¥È¥¦¥â¥í¥³¥·¡¢¶ÌǬ¤¬¡¢¤½¤Î°ã¤¤¤Ëľ¤°µ¤ÉÕ¤¤Þ¤¹¡£
²Ì¼ù¤Ç¤Ï¡¢¥ê¥ó¥´¡¢Íü¡¢Éòƺ¡¢¥¤¥Á¥¸¥¯¡¢´»µÌÎà¤Ç¼ÂÀÓ¤¬¤¢¤ê¤Þ¤¹¡£
¿å°ð¤Ç¤ÏÉʼÁ¤Î¸þ¾å¤È10~20%¤ÎÁý¼ý¤¬¸«¹þ¤á¤Þ¤¹¡£
º¬¤«¤é¤Î¿åʬ¤È±ÉÍÜÁǤν½Ê¬¤Ê¶¡µë¤ÇÀ¸°é¤¬Áá¤Þ¤ê¡¢¤Þ¤¿À®Ä¹(¼ý³Ï)´ü´Ö¤ò±äŤ·¤Þ¤¹¡£
ÌîºÚ¡¦²Ì¼ù¼çÂΤ˽Ҥ٤ޤ·¤¿¤¬¡¢²ÖÒÃÎà¤Ç¤â ÁᤤÀ¸°é¡¢·Ô¤ÎÂÀ¤µ¡¢Íդ蘆&Â礤µ &¿§¡¢¤½¤·¤ÆÁ¯ÅÙ°Ý»ý´ü´Ö¤ÎŤµÅù¤Ç¼ÂÀÓ¤¬½Ð¤ÆÍè¤Þ¤·¤¿¡£
¤Þ¤¿¡¢¤´¤¯ºÇ¶á¤Î¸¦µæ¤Çʬ¤«¤Ã¤¿»ö¤Ç¤¹¤¬¡¢ÌîºÚ¤ä²Ì¼ù¤ËÈï³²¤ò¤â¤¿¤é¤¹¡ÖÀþÃî¡×¤òÊá¿©¤¹¤ëÈùÀ¸Êª(»å¾õ¶Ý¤ÈÇ´¶Ý)¤¬¤³¤Î»ñºà¤ÎÃæ¤ËÀ³Â©¤·¤Æ¤¤¤ë»ö¤¬Ê¬¤«¤ê¡¢¤½¤Î¶ÝÎà¤ÎƯ¤¤Ë¤è¤ëÊá³Í¼Â¸³¤ËÀ®¸ù¤·¤Þ¤·¤¿¡£¤³¤ì¤ÏÇÀ¶ÈʬÌî¤Ë¤ª¤¤¤Æ¤Ï²è´üŪ¤Ê½ÐÍè»ö¤À¤È»×¤¤¤Þ¤¹¡£
¡¡°Ê¾å(ʸÀÕ:¸µµ¤¤Ê¥¢¥°¥êÃç´Ö¤Î²ñ Âåɽ ÂçÄÍÀ¿°ì)

¿·ÅÚ¾í²þÎÉ»ñºà(¥¹¡¼¥Ñ¡¼¥Ê¥ë¥Ê¥ë)¤Î»ÈÍѸú²Ì
1. »ÈÍѸú²Ì
(1)º¬¤Ã¤³ÎϤΥ¢¥Ã¥×
¡¡1)º¬¤Î¿ôÎ̤ȡ¢Ä¹¤µ¡¦ÂÀ¤µ¤¬ÁýÂ礹¤ë¡£
(2)À¸°é¤ÎÂ¥¿Ê
¡¡1)¿¿ô¤Îº¬¤È¤½¤ÎŤµ¤Ë¤è¤ê¡¢¿¼¤¯¡¦¹¤¤ÈϰϤ«¤é¿åʬ¤È±ÉÍÜÁǤòµÛ¼ý¤Ç¤¤ë¡£
¡¡2)º¬¤¬¿¼¤¯Æþ¤ë¤Î¤Ç²Æµ¨¤Î渴¿å»þ¤Ç¤âÀ®Ä¹¤¬¤Ç¤¤ë¡£
¡¡3)ÍÕ¤ÎËç¿ô¤¬Áý¤¨¤ÆÂ礤¯¤Ê¤ê¡¢¿§ÁǤ¬Ç»¸ü¤Ë¤Ê¤ë¡£
(3)¼ý³ÏÎ̤ÎÁýÂç
¡¡1)¿åʬ¤È±ÉÍÜÁǤν½Ê¬¤Ê¶¡µë¤Ë¤è¤ê¼ý³ÏÎ̤¬¥¢¥Ã¥×¤¹¤ë¡£
¡¡2)À®°é´ü´Ö¤¬Ä¹¤¤¤Î¤Ç¼ýÎ̤âÁýÂ礹¤ë¡£
(4)Á¯ÅÙ°Ý»ý´ü´Ö¤Î±ä¿
¡¡1)À¸°é»þ¤Ë¤ª¤±¤ë½½Ê¬¤Ê¿åʬ¤È±ÉÍÜÁǤζ¡µë¤Ç¾ï¤Ë¿·Á¯¤µ¤¬Êݤ¿¤ì¤ë¡£
¡¡2)ÆÃ¼ì±óÀÖ³°Àþ¤Î¸ú²Ì¤Ç¡¢²ÌºÚÎà¤ÎºÙ˦¤¬Îô²½¤·¤Ë¤¯¤¤¡£
(5)Ì£³Ð¤Î¸þ¾å
¡¡1)¿·¤¿¤ÊÌ£¡¢¹á¤ê¤¬²Ã¤ï¤ë¡£
2)ºÙ˦¤¬²õ¤ì¤Æ¤¤¤Ê¤¤¤Î¤Ç¡¢¥·¥ã¥¥·¥ã¥¤·¤¿¿©´¶¤È¤Ê¤ë¡£
(6)ÅÝÉúÀ¤Î¸þ¾å
¡¡1)½½Ê¬¤Ê¿åʬ¡¦±ÉÍÜÁÇ¤ÈÆÃ¼ì±óÀÖ³°Àþ¤Î¸ú²Ì¤Ç·Ô¤¬¾æÉפˤʤ롣
¡¡2)½½ÏÂÅÄÀФ˴ޤޤì¤ë¿å¤ËÍϤ±°×¤¤·¾ÁǤÈŴʬ¤¬¡¢¥«¥ë¥·¥¦¥à¤È°ì½ï¤Ë·Ô¤ò¶¯¤¯¤¹¤ë¡£
(7)¸ºÈîÎÁ¡¦¸ºÇÀÌô²½
¡¡1)2,000¼ïÎà¤òͤ¨¤ëÈùÀ¸Êª¤Ë¤è¤êÅÚ¾íÆâ¤ÎÌ¤ÍøÍÑ͵¡Êª¤òʬ²ò¤¹¤ë¡£
¡¡2)º¬¡¦·Ô¡¦ÍÕ¤¬¡¢¶¯¤¯¾æÉפ˰é¤Ä¤Î¤ÇÇÀÌô¤Î»ÈÍÑÎ̤òºï¸º¤Ç¤¤ë¡£
(8)ɳ²ÃîÂкö¤Ë´óÍ¿
¡¡1)Ķ¿¼ïÎà¤ÎÈùÀ¸Êª¤ÎÃæ¤Ëµï¤ë»å¾õ¶Ý¤¬ÀþÃîÎà¤òÊá¿©¤¹¤ë¡£
¡¡2)Ķ¿¼ïÎà¤ÎÈùÀ¸Êª¤ÎÃæ¤Ëµï¤ëÇ´Ãå¶Ý¤¬ÀþÃîÎà¤Îư¤¤ò»ß¤á¼«ÌǤµ¤»¤ë¡£
(9)ÅÚ¾í²þÁ±
¡¡1)Ķ¿¼ïÎࡦÂçÎ̤ÎÈùÀ¸Êª¤Î³èư¤Ë¤è¤ê¡¢ÅÚ¾í¤ÎÃÄγ²½¤¬Â¥¿Ê¤¹¤ë¡£
¡¡2)ph8¤Î»ñºà¤ÎƳÆþ¤Ë¤è¤ê»ÀÀ²½¤òÍÞÀ©¤¹¤ë¡£
2. ¸ú²ÌȯÀ¸¤Î»þ´ü
(1)Ìî ºÚ¡Ä»ÈÍÑ»ñºà¤Ï¥¹¡¼¥Ñ¡¼¥Ê¥ë¥Ê¥ë
¡¡1)¼ïÎà¤Ë¤è¤ê¼ã´³º¹¤¬¤¢¤ë¤¬¡¢»ÈÍѸåÌó3½µ´Ö¤ÇÀ¸°é¤Ë°ã¤¤¤¬À¸¤¸¤Æ¤¯¤ë¡£
¡¡2)½¾Íè¤Î¼ý³Ï»þ´ü¤Ë㤷¤Æ¤â̤¤ÀÀ®°é¤ò³¤±¤ë¤Î¤Ç¡¢¼ý³Ï¤Î¥¿¥¤¥ß¥ó¥°¤ËÃí°Õ¡£
(2)²Ì ʪ¡Ä»ÈÍÑ»ñºà¤Ï¥¹¡¼¥Ñ¡¼¥Ê¥ë¥Ê¥ë
¡¡1)¼ïÎà¤Ë¤è¤êº¹¤¬À¸¤¸¤ë¤¬¡¢»ÈÍѸåÌó2¥ö·î¤Çº¹°Û¤¬¸½¤ï¤ì¤ë¡£
¡¡2)½ý¤ó¤À¥ê¥ó¥´¤ÎÉÄÌÚÅù¤ÎÉü³è¤ÏÌó3¥ö·î¸å¡£
(3)¿å °ð¡Ä»ÈÍÑ»ñºà¤Ï½½ÏÂÅÄÀÐ(¥Ò¥Ê¥¤¥°¥ê¡¼¥ó)
¡¡1)»ÈÍÑ»þ´ü¤¬°éÉÄ¡¦ÅÄ¿¢¤¨¡¦À®°éÅÓ¾å¤Î²¿¤ì¤«¤Ë¤è¤êº¹°Û¤Î¾õÂÖ¤¬°Û¤Ê¤ë¡£
¡¡2)°éÉÄ»þ¤Ï¡¢º¬¤Î¿ôÎÌ¡¦Ä¹¤µ¡¦ÉĤοĹÎ̶¦¤ËÂ礤ÊÍ¥°Ìº¹¤¬½Ð¤ë¡£
¡¡3)ÅÄ¿¢¤¨°Ê¹ß¤Î»ÈÍѤǤϡ¢Ìó1¥ö·î¸å¤ËÍ¥°Ìº¹¤¬³Îǧ¤Ç¤¤ë¡£
¡¡4)°ð¤ÎÅÝÉúÀ¤¬¾å¤¬¤ê¡¢¾¯¡¹¤ÎÉ÷±«¤Ç¤Ï°±Æ¶Á¤Ï¼õ¤±¤Ê¤¤¡£
¡¡5)½ÐÊæ»þ´ü¤¬Áá¤Þ¤ê¡¢Êª¤¬Â礤¯Ê椬¿â¤ì°×¤¤¤Î¤Ç²Æµ¨¤ËÀ¸¤¸¤ë»ç³°Àþ¤òÍÕ¤¬¼×¤ê'¤ÎÉʼÁ(°ìÅùÊÆ)Äã²¼¤òÍÞÀ©¤¹¤ë¡£
(4)´ÑÍÕ¿¢Êª¡Ä»ÈÍÑ»ñºà¤Ï¥¹¡¼¥Ñ¡¼¥Ê¥ë¥Ê¥ë
¡¡1)¿·²ê¤¬Â¿¤¯½Ð¸½¤·¤ÆÍդο§ºÌ¤¬Á¯¤ä¤«¤Ë¤Ê¤ê¡¢À®°é¤¬Ãø¤·¤¯Â¥¿Ê¤µ¤ì¤ë¡£
(¸µµ¤¤Ê¥¢¥°¥êÃç´Ö¤Î²ñ Âåɽ ÂçÄÍÀ¿°ì)

¥¸¥ã¥¬¥¤¥â¤ÎÈæ³Ó

¥¥ã¥Ù¥Ä¤Î¥µ¥¤¥ºÈæ³Ó

¶ÌǬ¤Î¥µ¥¤¥ºÈæ³Ó

ÌîºÚ¡¦²Ì¼ù¤ÎÁ¯ÅÙ°Ý»ý¥Æ¥¹¥È

¥Ñ¥Ñ¥¤¥äÉÄÌÚ¤ÎÀ¸°éÈæ³Ó»î¸³

¥¹¡¼¥Ñ¡¼¡¦¥Ê¥ë¥Ê¥ë¤ò»ÈÍѤ·¤¿¥¥ã¥Ù¥Ä¤È¶Ì¤Í¤®¤Îº¬

M²ÖÒñà¤Ë¤ª¤±¤ë¥¢¥ë¥¹¥È¥í¥á¥ê¥¢¤ÎÀ¸°éÈæ³Ó





¥×¥í¥Õ¥£¡¼¥ë
1.»á ̾:ÂçÄÍ À¿°ì(¥ª¥ª¥Ä¥«¥»¥¤¥¤¥Á)
2.ά Îò:°ìÉô¾å¾ì´ë¶È(ÆüËÜÈľ˻Ò(³ô))¤òÂ࿦¸å¡¢²áµî¤Î·Ð¸³¤äÃμ±¡¢¿ÍÌ®Åù¤ò³è¤«¤·¤ÆÂ¿ÊýÌ̤ÎʬÌî¤Ç³èư¤·¤Æ¤¤¤ë¡£¢ª¥Ë¥å¡¼¥Ó¥¸¥Í¥¹¡¦¥×¥í¥¸¥å¡¼¥µ¡¼
¡¡ÀìÌç¤Ïµ¡³£¹©³Ø¡¢Á°¿¦¤Ç¤Ï¥¬¥é¥¹¤ÎÀ½Â¤²Ã¹©¡¢ÀßÈ÷¤Î¼«Æ°²½¤Ê¤É¤Îµ»½Ñ³«È¯¤¬¼çÂΡ£
¡¡·ú²È·úÀߤäÀ©¸æµ»½Ñ¤½¤·¤ÆÀ¸»º´ÉÍý¤â·Ð¸³¡£¥¬¥é¥¹¤Îʪήµ»½Ñ(ºÊñ¡¦ÊÝ´É¡¦Í¢Á÷¡¦²ÙÌò)¤Î³«È¯¤Ë¤â´ØÍ¿¡£¡ÖÀ¸»º¹©¾ì·úÀß¡×¤Î¥×¥í¥¸¥§¥¯¥È¡¦¥ê¡¼¥À¡¼¡£
3. ¼ç¤Ê¼è¤êÁȤ߻ö¹à
(1)¥Ë¥å¡¼¥Ó¥¸¥Í¥¹¤Î¥×¥í¥Ç¥å¡¼¥¹(ÉÔ¿¶»ö¶È¤Î¹õ»ú²½¤ò´Þ¤à)
¡¡1)¥Æ¥é¥Ø¥ë¥ÄÇÈ(ºÙ˦¤ÎÁÉÀ¸¡¦³èÀ²½¥¨¥Í¥ë¥®¡¼)¤Î͸ú³èÍÑ
¡¡¡¡1 ÌîºÚ¡¦ÊÆ¡¦²Ì¼ù¤ÎÀ¸°éÂ¥¿Ê¤È¼ýÎÌ¥¢¥Ã¥×¤Ë¤è¤ëÀ¸»º¥³¥¹¥È¥À¥¦¥ó¡£
¡¡¡¡2 À¸Á¯¿©ÎÁÉÊÅù¤ÎÁ¯ÅÙÊÝ»ý¤È°Û½È¯À¸¤ÎÁ˻ߡ£
¡¡¡¡3 ¥¨¥Í¥ë¥®¡¼¡¦¥í¥¹¤Î¸º¾¯¡£
¡¡¡¡4 À¸Êª¤Î¼«Á³¼£ÌþÎϤäÌȱÖÎϤθþ¾å¡£
¡¡2)ÉåÇÔÀ͵¡Êª¤Î¸ø³²½èÍý&¥ê¥µ¥¤¥¯¥ë¥·¥¹¥Æ¥à
¡¡¡¡1 ÃÜ»º¶È¤ÎʵǢ½èÍýµ»½Ñ¤ÎÉáµÚ¡¢Ãϵ岹ÃȲ½ÍÞÀ©(¥á¥¿¥ó¥¬¥¹)µ»½Ñ¤Î¿ä¿Ê¡£
¡¡¡¡2 °½È¯À¸Í޻ߵ»½Ñ¤Î³«È¯&ÉáµÚ¢ª±óÀÖ³°Àþ¥¨¥Í¥ë¥®¡¼¤äÈùÀ¸Êª¡¢¼«Á³ÁǺà³èÍÑ¡£
¡¡¡¡3 ÃÜ»ºÊµÇ¢¤ÈÇÑ´þÌîºÚ¤Î͸ú³èÍÑ¢ªÍ¥ÎÉÅÚ¾í²þÎÉ»ñºà¤ÎÉáµÚ¡£
¡¡3)¥½¡¼¥é¡¼È¯ÅÅ
¡¡¡¡1 ȯÅÅǽÎϤÎÄã²¼¤ò·Ú¸º¤¹¤ëÊýË¡ ¢ª¥Ñ¥Í¥ë¥¯¥ê¡¼¥Ë¥ó¥°¡¢¥Ñ¥Í¥ë΢Ì̤ÎǮʬ»¶¡£
¡¡¡¡2 ¥½¡¼¥é¡¼¡¦¥·¥§¥¢¥ê¥ó¥°¢ª¥Ñ¥Í¥ë²¼Éô¤Ç¤ÎÌîºÚºÏÇÝ¤Î»ØÆ³¡£
¡¡4)¿Å¥Ü¥¤¥é¡¼
¡¡¡¡¡¦´ÝÂÀºà¤Î1²ó¤ÎÅêÆþ¤Ç24»þ´Ödz¾Æ¤¹¤ë¥¨¥³¡¦¥Ü¥¤¥é¡¼¤ÎƳÆþ¿ä¿Ê¡£
(2)Èþ¤È·ò¹¯Ê¬Ìî¤Î¹âµ¡Ç½À¾¦Éʤγ«È¯
¡¡1)¹âµ¡Ç½²½¾ÑÉÊÅù¤Î³«È¯¡¦¾¦Éʲ½¢ªÈþ¤Ã¥¯¥ê¡¼¥à(ÌîºÚ¼çÂΤÎÀ½ÉÊ)
¡¡2)¹âµ¡Ç½¿©ºà¤Î³«È¯¡¦¾¦Éʲ½¢ª¿ÈÂÎŪ¼å¼Ô¸þ¤±¤Î¥È¥í¥ß°ûÎÁÅù¡£
(3)ÌÙ¤±¤ëÇÀ¶È¤Î»ØÆ³
¡¡1)¿·ÍÑÅÓ³«È¯¢ªÌîºÚ¡¦²Ì¼ù¤òÍѤ¤¤¿µ¡Ç½À¿©ÉÊ¡¢²½¾ÑÉÊ¡¢ÌôºÞ¸¶ÎÁ¤Î¾¦Éʲ½¡£
¡¡2)À¸»ºÀ¤Î¸þ¾å¢ª1 ̵ÇÀÌô¡¦¸ºÈîÎÁºÏÇÝ(¿¢Êª³èÀ¶Ý¤È±óÀÖ³°Àþ¥¨¥Í¥ë¥®¡¼³èÍÑ)¡£
¡¡¡¡¡¡¡¡¡¡¡¡¡¡¡¡¡¡2 Ãϵ岹ÃȲ½Âкö(¹â²¹¾ã³²ÂÑÀ¤Î¸þ¾å)¡£
¡¡¡¡¡¡¡¡¡¡¡¡¡¡¡¡¡¡3 ºÏÇÝÌÌÀѤν̾®²½¡£
(4)ȯÌÀ¡¦¸¦µæ¤Î»ØÆ³¡¡¢ª ¥¢¥¤¥Ç¥¢¤ÎÁϽР~¾¦Éʲ½¡¢ÆÃµöÅù¤Î¿½ÀÁ»Ù±ç¡£
(5)»¬¤Ó¤Ê¤¤ÅÉÎÁ¤ÎÉáµÚ
(6)ÇÀ¶ÈʬÌî¤Ç¤Î¼ÂÀÓ
¡¡1)ÌÙ¤±¤ëÇÀ¶È¤Î¼ÂÁ©
¡¡¡¡1 µ¡Ç½À²ÌºÚºî¤ê¢ª¥Ë¥ó¥Ë¥¯¡¢¥¢¥Ô¥ª¥¹¡¢·Ô¥ì¥¿¥¹¡¢»³°ª¡¢Í®»Ò¡¢¥·¡¼¥¯¥ï¡¼¥µ
¡¡¡¡2 ¸ºÇÀÌô¡¦¸ºÈîÎÁ¤Ç¤ÎºÏÇÝ¢ª¥ê¥ó¥´¡¢¥á¥í¥ó¡¢Éòƺ¡¢¥¤¥Á¥´¡¢¥ª¥ì¥ó¥¸¡¢¿å°ð¡£
¡¡¡¡3 ¥Ë¥ó¥Ë¥¯À¸»º¤Î»Ù±ç¢ª ºÏÇÝ¡¦²Ã¹©¡¦¾¦Éʲ½¡¦ÈÎÇäÊýË¡¤Î»ØÆ³¡£
¡¡¡¡4 ÀþÃîÈï³²¤ÎÍÞÀ©¢ªÊá¿©¶Ý¤ÈÇ´¶Ý¤Î³èÍÑ¡£
¡¡2)ͳ²Ä»½ÃÂкö¤Î¿ä¿Ê(³²½ÃÊá³Í¥·¥¹¥Æ¥à¤Î¹½ÃۤȼÂÁ©²½)
¡¡¡¡1¡Ö¥¤¥Î¥·¥·¼«Æ°Êá³ÍÝ£¡×¤Î³«È¯~¾¦Éʲ½(´¥ÅÅÃÓ½½¶õµ¤Æþ¤ì¤Ç¼«Æ°À©¸æ±¿Å¾)
4. ¼ç¤Ê·ÐÎò¡¡1)¸µµ¤¤Ê¥¢¥°¥êÃç´Ö¤Î²ñ Âåɽ
¡¡¡¡¡¡¡¡¡¡¡¡2)˼ÁíȯÌÀ¸¦µæ²ñ ²ñĹ¡¢¡Ø¥ß¥Ë³è¤±²Ö¥¥Ã¥È¡Ù¤Î¾¡¢Â¿¿ô¤ÎÆÃµö¼èÆÀ¡£
¡¡¡¡¡¡¡¡¡¡¡¡3)ÆüËÜ¥À¥ó¥¹¥¹¥Ý¡¼¥ÄÏ¢ÌÁ ½éÂå¾ï̳Íý»ö¡¢ÀéÍÕ¸©¥À¥ó¥¹¥¹¥Ý¡¼¥ÄÏ¢ÌÁ ½éÂå²ñĹ
¡¡¡¡¡¡¡¡¡¡¡¡¡¡¡¡¡¡¡¡¡¡°Ê¾å(2025.7.20)
²¿»ö¤Ë¤â¶½Ì£¤ò»ý¤Ã¤ÆÀܤ·¡¢¥ï¥¯¥ï¥¯¤·¤Ê¤¬¤é¥¹¥Ô¡¼¥É´¶¤ò»ý¤Ã¤Æ¹Ôư¤¹¤ë!
¡¡¡¡¡¡¡¡¡¡¡ØÎ®¹Ô¤Ï ¼«Ê¬¤¬ ÁϤë¡Ù

(¡¡ê¥Ê¥ë¥Ê¥ë¤«¤é¤ÎľÀÜÈÎÇä¤Ï¤·¤Æ¤ª¤ê¤Þ¤»¤ó¡£¾¦Éʤξܺ١¢¤ªµá¤á¤Ï¡¢¸µµ¤¤Ê¥¢¥°¥êÃç´Ö¤Î²ñ¡¡Ã´Åö¡¡ÃæÂ¼¤Þ¤Ç¤ªÌ䤤¹ç¤ï¤»²¼¤µ¤¤¡£¡¡
¡¡ÅÅÏã°£¹£°¡Ý£¸£°£±£µ¡Ý£²£µ£´£°¡¡)
/////////////////////////////////////////
¡þÅڹ̶ݥʥë¥Ê¥ë¤Î¾ÜºÙ¤Ï¥Û¡¼¥à¥Ú¡¼¥¸¤Ø
http://www.narunaru.info/index.html
ÅÚ¾í¶Ý¤Ë¤Ä¤¤¤Æ¤Î²òÀ⤷¤Æ¤¤¤Þ¤¹¡£
¡Ú½ÅÂç¤Ê¤´Ãí°Õ¡Û
¡ù¡ù¡ù¥Ê¥ë¥Ê¥ë¶Ý·²¤ÏÀ¸¤¤¿¶Ý¤Î½¸¹çÂΤǤ¹¡£ÈùÀ¸Êª¤Ï̵´¶¾ð¤À¤È»×¤ï¤ì¤¬¤Á¤Ç¤¹¤¬¡¢°Õ»×¤ò»ý¤Ã¤Æ¤¤¤Æ¿Í´Ö¤È¥³¥ß¥å¥Ë¥±¡¼¥·¥ç¥ó¤ò¤È¤Ã¤Æ¤¤¤ë¤è¤¦¤Ç¤¹¡£¤É¤¦¤¾¡¢¤´²ÈÄí¤Î¥Ú¥Ã¥È¤Î¤è¤¦¤Ë°¦¾ð¤ò¤â¤Ã¤ÆÀܤ·¤Æ¤¢¤²¤Æ¤¯¤À¤µ¤¤¡£¤ª´ê¤¤¿½¤·¾å¤²¤Þ¤¹¡£¡ù¡ù¡ù
¡þ¥â¥ó¥Ñ¶ÝɤÎÈï³²¤ò¥Ê¥ë¥Ê¥ë¤ÇÈï³²¤òºÇ¾®¸Â¤Ë¿©¤¤»ß¤á¤Þ¤·¤ç¤¦¡£
¥â¥ó¥ÑÂкö¤Î¥Ú¡¼¥¸
http://www.narunaru.info/monpa-1.html
¢¡¥Ê¥ë¥Ê¥ë¤ò¹ØÆþ¤¹¤ë¡£
http://narunaru.shop-pro.jp/
¢¡FBÅڹ̶ݥʥë¥Ê¥ë¡Ú¸ø¼°¡Û
¤ä¤äÆñ¤·¤¤¤³¤È¤¬¤¿¤Þ¤Ë¥ê¥ó¥¯¤µ¤ì¤Æ¤Þ¤¹¡£
https://www.facebook.com/%E5%9C%9F%E8%80%95%E8%8F%8C%E3%83%8A%E3%83%AB%E3%83%8A%E3%83%AB-104645306300090/
¢¡¥Ê¥ë¥Ê¥ëÈªŽ¥ÇÀ¶È¸òή²ñ
https://www.facebook.com/groups/335378240237666/
Á´¹ñ¿¤¯¤Î¥Ê¥ë¥Ê¥ë¤´ÍøÍѼԥե¡¥ó¤Î¤ß¤Ê¤µ¤ÞÊý¤ò¤ò·Ò¤°¥Û¡¼¥à¥Ú¡¼¥¸¤Ç¤¹¡£¾ÃÈñ¼Ô¤ÈÀ¸»º¼Ô¤¬Ä¾ÀÜ¥³¥ó¥¿¥¯¥È¤ò¼è¤ë¸òή¤Î¥Ú¡¼¥¸¤Ç¤¹¡£´ðËܥ롼¥ë¤Ï¥Ê¥ë¥Ê¥ë¤ò»È¤Ã¤ÆºÏÇݤµ¤ì¤¿²Ì¼ù¤äÌîºÚ¤Ç¤¢¤ë¤³¤È¤Ç¤¹¡£
¡¡Á´¹ñ¤Î¥Ê¥ë¥Ê¥ë¤´ÍøÍѼԤγ§ÍÍ¡¢¤É¤¦¤¾ÀëÅÁ¡¢ÇÀ»ºÊª¤Î³ÈÈΤʤɤˤª»È¤¤¤¯¤À¤µ¤¤¡£
¢¡¥Ä¥¤¥Ã¥¿¡¼¡¡#agurikin Àаæ°ì¹Ô
https://twitter.com/agrikin
ÈùÀ¸Êª¤ÎºÇ¿·¥Ë¥å¡¼¥¹¤Ê¤É¤ò¤´È÷˺ϿŪ¤Ë¾Ò²ð¤·¤Æ¤¤¤Þ¤¹¡£
¡ù
¤Ë¤Û¤ó¥Ö¥í¥°Â¼
¤Ë¤Û¤ó¥Ö¥í¥°Â¼
¤Ý¤Áޝ¤È²¡¤·¤Æ¤¯¤À¤µ¤¤¡£´¶¼Õ
¢¡¸½ÂåÇÀ¶È2016ǯ10·î¹æ¤Ë¥Ê¥ë¥Ê¥ë¥Ü¥«¥·¤ä¼ùÌڤؤθú²ÌÅù¤Îµ»ö¤¬Â¿¿ô·ÇºÜ¤µ¤ì¤Æ¤¤¤Þ¤¹¡£À§Èó¤ªÆÉ¤ß²¼¤µ¤¤¡£
¡ù¿¢ÊªÁ´ÈÌ¡¢¾¾¸Ï¤ì¥â¥ó¥Ñ¤Ê¤É¤Î¼ùÌÚ¡¢ÌîºÚ¤Îɵ¤¤ä¥¦¥¤¥ë¥¹Âкö¡¢¤ª²Ö¤Î̵ÇÀÌôºÏÇݤʤɡ¢¤¢¤é¤æ¤ë¾ìÌ̤dzèÌö¤·¤Þ¤¹¡£²ÌºÚ¤ÎÅüÅÙ¥¢¥Ã¥×¡¢¼ýÎÌÁý¤Ë¤â¤É¤¦¤¾¡£
¡Ú¤ªÌ䤤¹ç¤ï¤»¤Ï¤³¤Á¤é¤Ø¡Û
ä0436-52-0014(α¼éÅÅ) Fax0436-52-1250
·ÈÂÓ¡¡090-2476-1361(ľÀܱþÅú)
¤ªÌ䤤¹ç¤ï¤»¥Õ¥©¡¼¥à
https://narunaru.shop-pro.jp/customer/inquiries/new




#ÅÚ¹Ì¶Ý #¼ùÌÚ¥±¥¢ #¥â¥ó¥Ñ¶Ý #ÅÚ¾í²þÁ± #°Ý´É« #¿¢Êª¶¦À¸¶Ý #ɳ²Âкö #º¬¸µ¥Á¥§¥Ã¥¯ #´Ä¶¤ËÍ¥¤·¤¤ÇÀ¶È #¥³¥¹¥ÑÎɤ· #³ô¼°²ñ¼Ò¥Ê¥ë¥Ê¥ë¡¡#͵¡ÇÀË¡ #³Î¤«¤Ê¸ú²Ì #ÇòÌæ±©É #»çÌæ±©É #²Ì¼ù¤Î¥±¥¢ #ÇÀÌôÂÑÀ¶Ý #Éåµà¶Ý #Æüϸ«¶Ý #ÅÚ¾í²þÎÉ #Åڹ̶ݥʥë¥Ê¥ë #º¬Éå¤ìËÉ»ß #¾¾¸Ï¤ìÂкö #¼ùÎðÊÌÂкö #°Ý´É«¥±¥¢ #¸ú²ÌŪ¤Ê½èÃÖË¡
2025ǯ03·î31Æü08:52¥Ê¥ë¥Ê¥ë²Á³Ê²þÄê¤Î¤ªÃΤ餻¤ÈĹ´üÊݸÊýË¡

²û¤«¤·¤¤¤Ç¤¹¤Í¡£¤³¤ÎÅö»þ(2017ǯ)¤ÏȪ¤ÇÃâÁǸÇÄê¤ò¹Ô¤¦¤Î¤Ï¡¢¥¯¥í¡¼¥Ð¡¼¤äÍî²ÖÀ¸¡¦»ÞƦ¤Ê¤É¤Î¥Þ¥á²Ê¤ËÉÕ¤¯º¬Î³¶Ý¤·¤«ÃΤé¤ì¤Æ¤¤¤Ê¤¯¤Æ¡¢¤Þ¤µ¤«¡¢¤½¤ÎÊÕ¤ËÊ׺ߤ·¤Æ¤¤¤ëÅÚ¾í¶Ý¤¬ÃâÁǸÇÄê¤ò¹Ô¤Ã¤Æ¤¤¤ë¤È¤Ï¡¢¤Û¤È¤ó¤ÉÃΤé¤ì¤Æ¤¤¤Þ¤»¤ó¤Ç¤·¤¿¡£
ÉáÄ̤ÎÂÏÈî¤äÈîÎÁ¤ÏÂޤ˶õµ¤·ê¤¬³«¤¤¤Æ¤¤¤Æ¡¢¤½¤ÎÂè°ì¤ÎÍýͳ¤Ï¡¢Âޤζõµ¤È´¤¤ò¤·¤Æ¥Ú¥·¥ã¥ó¥³¤Ë¤¹¤ë¤³¤È¤Ç¡¢²Ù¤¤êÍÆÀѤθº¾¯¤ò¿Þ¤ë¤³¤È¡£
ÂèÆó¤ÎÍýͳ¤Ï¡¢ÃܤդóÂÏÈî¤Ë¿¤¤¤Î¤Ç¤¹¤¬¡¢Ì¤½Ï¤ÊÂÏÈî¤Î¾ì¹ç¡¢È¯¹Ú¤¬´°Î»¤·¤Æ¤¤¤Þ¤»¤ó¤«¤éÂÞ¤ÎÃæ¤ÇÉå½Ï¤·¤Þ¤¹¡£¤½¤¦¤¹¤ë¤È¥¬¥¹¤¬È¯À¸¤¹¤ë¤Î¤Ç¤¹¡£Íñ¤ÎÉå¤Ã¤¿½¤¤¤À¤Ã¤¿¤ê¡¢¥É¥Ö¤Î½¤¤¤À¤Ã¤¿¤êÍÍ¡¹¤Ç¤¹¤¬¡¢¿ÍÂΤ˰±Æ¶Á¤Î¤¢¤ë¥¬¥¹¤¬½Ð¤Þ¤¹¡£¤³¤Î¥¬¥¹¤Ï·ùµ¤Åª¤Ê»ÀÁǤÎ̵¤¤¾õ¶·¤ÇȯÀ¸¤·¤Þ¤¹¤Î¤Ç¡¢¶õµ¤·ê¤Ï»ÀÁǤò¶¡µë¤¹¤ëÌÜŪ¤¬¤¢¤ê¤Þ¤¹¡£¤Þ¤¿¡¢¶õµ¤·ê¤ò³«¤±¤Ê¤¤¤È¡¢ÂÞ¤ÎÃæ¤Ë¥¬¥¹¤¬Î¯¤Þ¤Ã¤Æ¤¤Æ¥Ñ¥ó¥Ñ¥ó¤ËËĤé¤ó¤Ç½ª¤¤¤Ë¤ÏÇËÎö¤¹¤ë¶²¤ì¤¬¤¢¤ë¤Î¤Ç¤¹¡£
¢¨»ÔÈΤÎÂÏÈî¤Îɽ¼¨¤Ë¡Ø´°½Ï¤¿¤¤Èî¡Ù¤Èɽ¼¨¤¬¤¢¤Ã¤Æ¤â¿®¤¸¤Ê¤¤Êý¤¬Îɤ¤¤Ç¤¹¡£¤Û¤È¤ó¤É¤¬Ì¤½Ï(¤¢¤¯¤Þ¤Ç¥Ê¥ë¥Ê¥ëŪ²ò¼á)¤Ç¤¹¡£
ÂÏÈî¤ò¹ØÆþ¤·¤Æ¿å¤ÇǨ¤é¤·¤Þ¤¹¡£½¤¤¤Ë¤ª¤¤¤¬¤·¤Æ¤¤¿¤é̤½Ï¤À¤È»×¤Ã¤Æ¤¯¤À¤µ¤¤¡£¤½¤ê¾ì¹ç¡¢¤½¤ÎÂÏÈî¤Ï¡¢ºÇÄã¡¢Ì¤é¤·3¤«·î¤òÆÇÈ´¤¤ò¹Ô¤¤¤Þ¤·¤ç¤¦¡£½¤¯¤Ê¤¯¤Ê¤Ã¤Æ¤«¤é»È¤¦¤³¤È¤Ç¤¹¡£
ÊݸÊýË¡¤Ë¤Ä¤¤¤Æ¤Î¤ªÌ䤤¹ç¤ï¤»¤ò·ÇºÜ¤¤¤¿¤·¤Þ¤¹¡£
¡ã¤ªÌ䤤¤¢¤ï¤»>¡¡ ¡¡(ά)¥Ê¥ë¥Ê¥ë¶Ý¤ò»È¤Ã¤¿¥È¥¤¥ì¤Ë¤Ä¤¤¤Æ¤ªÌä¹ç¤»Ãפ·¤Þ¤·¤¿¡£º£²ó¶â³Û¤¬¾å¤¬¤ë¤È¤¤¤¦¤³¤È¤Ç¡¢ºÒ³²»þÂбþ¤Î¤¿¤á¹ØÆþ¤¹¤ë¤³¤È¤ËÃפ·¤Þ¤·¤¿¡£Â礤ÊÎ䢸ˤ¬¤Ê¤¤¤Î¤Ç¤É¤¦Êݸ¤¹¤ë¤«¤¬Çº¤Þ¤·¤¤¤È¤³¤í¤Ç¤¹¡£¾®Ê¬¤±¤Ë¤·¤Æ³Ì¤Î¥Ú¥Ã¥È¥Ü¥È¥ë¤ËÆþ¤ì¤Æ¡¢2¥ê¥Ã¥È¥ë¤ÏÎ䢸ˡ¢1¥ê¥Ã¥È¥ë¤ÏÎäÅà¸Ë¤ËÆþ¤ì¤ë¤«¡Ä¡£ËÜÅö¤Ï20¥ê¥Ã¥È¥ë¤ò¹ØÆþ¤·¤Æ¼Â²È¤Î³°¤ÎÁҸˤËÊݴɤò¹Í¤¨¤Æ¤¤¤¿¤Î¤Ç¤¹¤¬¡¢²Æ¾ì¤Î½ë¤µ¤Ë»ý¤Á¤³¤¿¤¨¤ë¤Î¤¬Æñ¤·¤¤¤«¤È»×¤¤¡¢Äü¤á¤Þ¤·¤¿¡£²Æ¾ì¤ÎÊݸ¾ì½ê¤ÏǺ¤Þ¤·¤¤¤È¤³¤í¤Ç¤¹¤¬ºÒ³²Âкö¤ò¹Ô¤Ã¤Æ¤ß¤è¤¦¤È»×¤Ã¤Æ¤Þ¤¹¡£¤è¤í¤·¤¯¤ª´ê¤¤Ãפ·¤Þ¤¹¡£
¡ãÊÖ¿®¡ä
¥Ê¥ë¥Ê¥ë¤ÎÊݸÊýË¡¤Ç¤¹¤¬¡¢¹¸ý¤Î¥Ú¥Ã¥È¥Ü¥È¥ë¤ËÆþ¤ì¤ë¤ÈĹ´üÊݸ¤¬¤Ç¤¤Þ¤¹¡£
¥Ú¥Ã¥È¥Ü¥È¥ëÆâ¤Î¶õµ¤¤òµÛ¼ý¤·¤Æ¸ÇÄê²½¤·¤Þ¤¹¡£¤¤¤ï¤æ¤ëÃâÁǸÇÄê¤Ç¤¹¤Í¡£¤½¤¦¤Ê¤ë¤È¡¢¥Ú¥Ã¥È¥Ü¥È¥ëÆâ¤¬¿¿¶õ¾õÂ֤ˤʤꡢ¶Ý¤ÏµÙ̲¤·¤Þ¤¹¡£»ÀÁǤäÆó»À²½ÃºÁǤâµÛ¼ý¸ÇÄꤷ¤Þ¤¹¡£
´°Á´Ì©Éõ¤Î¥¸¥Ã¥×ÂÞ¤äÉÛÃݵ½ÌÂÞ¤â»È¤¨¤Þ¤¹¡£
¢¨¶ÝÎà¤ÎĹ´ü°ÂÄêÊݸ¤Ë¤Ä¤¤¤Æ¡¢Âç³Ø¤ä¸¦µæ½ê¤Ç¤Ï¥Þ¥¤¥Ê¥¹80ÅÙ¤ÇÎäÅàÊݸ¤ò¹Ô¤¤¤Þ¤¹¡£
Êݸ´ü´Ö¤Ï¤Û¤Ü̵¸Â¤Ç¤¹¡£¼¾µ¤¤Î̵¤¤¾ì½ê¤Ê¤é¡¢¾ï²¹¤Ç¤âÌ©ÊĤ·¤Æ100ǯ°Ê¾å¤ÎÊݸ¤¬¤Ç¤¤Þ¤¹¡£
1000ËüǯÁ°¤Îɹ²Ï¤ÎÃæ¤ÎÎäÅव¤ì¤¿¶Ý¤¬Éü³è¤¹¤ë¤Î¤ÏÅö¤¿¤êÁ°¤Ëµ¯¤¤Æ¤¤¤Þ¤¹¡£µÙ̲¾õÂÖ¤ÇÉÔ»à¿È¤Ë¤Ê¤ë¤Î¤â¶ÝÎà¤ÎÉԻ׵Ĥΰìü¤Ç¤¹¡£
°ÊÁ°¤Î¥Ö¥í¥°µ»ö¤Ç¤¹¡£ÃâÁǸÇÄê¤Ë¤Ä¤¤¤Æ¤ï¤«¤ê¤ä¤¹¤¯½ñ¤¤¤Æ¤Þ¤¹¡£
2017ǯ07·î16Æü11:14ÃâÁǤò½¸¤á¤ëÈùÀ¸Êª¤¬¤¤¤¿¡£
¥Ê¥ë¥Ê¥ë¤Î²Á³Ê²þÄê¤Ëȼ¤¤¡¢¥Ê¥ë¥Ê¥ë¶Ý¤ÎÊݸÊýË¡¤Î¤ª¿Ò¤Í¤¬Â¿¤¯¤Ê¤Ã¤Æ¤Þ¤¤¤ê¤Þ¤·¤¿¤Î¤Ç¡¢¤´¾Ò²ð¤¤¤¿¤·¤Þ¤·¤¿¡£
²Á³Ê²þÄê¤Î¤´°ÆÆâ¤Ï²¼µ¥µ¥¤¥È¤ò¤´Í÷¤¯¤À¤µ¤¤¡£
¡ù¡ú¡ù¡ú¡ù¡ú¡ù¡ú¡ù¡ú¡ù¡ú¡ù¡ú¡ù¡ú¡ù¡ú¡ù¡ú¡ù¡ú¡ù¡ú
¡þÅڹ̶ݥʥë¥Ê¥ë¤Î¾ÜºÙ¤Ï¥Û¡¼¥à¥Ú¡¼¥¸¤Ø
http://www.narunaru.info/index.html
ÅÚ¾í¶Ý¤Ë¤Ä¤¤¤Æ¤Î²òÀ⤷¤Æ¤¤¤Þ¤¹¡£
¡Ú½ÅÂç¤Ê¤´Ãí°Õ¡Û
¡ù¡ù¡ù¥Ê¥ë¥Ê¥ë¶Ý·²¤ÏÀ¸¤¤¿¶Ý¤Î½¸¹çÂΤǤ¹¡£ÈùÀ¸Êª¤Ï̵´¶¾ð¤À¤È»×¤ï¤ì¤¬¤Á¤Ç¤¹¤¬¡¢°Õ»×¤ò»ý¤Ã¤Æ¤¤¤Æ¿Í´Ö¤È¥³¥ß¥å¥Ë¥±¡¼¥·¥ç¥ó¤ò¤È¤Ã¤Æ¤¤¤ë¤è¤¦¤Ç¤¹¡£¤É¤¦¤¾¡¢¤´²ÈÄí¤Î¥Ú¥Ã¥È¤Î¤è¤¦¤Ë°¦¾ð¤ò¤â¤Ã¤ÆÀܤ·¤Æ¤¢¤²¤Æ¤¯¤À¤µ¤¤¡£¤ª´ê¤¤¿½¤·¾å¤²¤Þ¤¹¡£¡ù¡ù¡ù
¡þ¥â¥ó¥Ñ¶ÝɤÎÈï³²¤ò¥Ê¥ë¥Ê¥ë¤ÇÈï³²¤òºÇ¾®¸Â¤Ë¿©¤¤»ß¤á¤Þ¤·¤ç¤¦¡£
¥â¥ó¥ÑÂкö¤Î¥Ú¡¼¥¸
http://www.narunaru.info/monpa-1.html
¢¡¥Ê¥ë¥Ê¥ë¤ò¹ØÆþ¤¹¤ë¡£
http://narunaru.shop-pro.jp/
¢¡FBÅڹ̶ݥʥë¥Ê¥ë¡Ú¸ø¼°¡Û
¤ä¤äÆñ¤·¤¤¤³¤È¤¬¤¿¤Þ¤Ë¥ê¥ó¥¯¤µ¤ì¤Æ¤Þ¤¹¡£
https://www.facebook.com/%E5%9C%9F%E8%80%95%E8%8F%8C%E3%83%8A%E3%83%AB%E3%83%8A%E3%83%AB-104645306300090/
¢¡¥Ê¥ë¥Ê¥ëÈªŽ¥ÇÀ¶È¸òή²ñ
https://www.facebook.com/groups/335378240237666/
Á´¹ñ¿¤¯¤Î¥Ê¥ë¥Ê¥ë¤´ÍøÍѼԥե¡¥ó¤Î¤ß¤Ê¤µ¤ÞÊý¤ò¤ò·Ò¤°¥Û¡¼¥à¥Ú¡¼¥¸¤Ç¤¹¡£¾ÃÈñ¼Ô¤ÈÀ¸»º¼Ô¤¬Ä¾ÀÜ¥³¥ó¥¿¥¯¥È¤ò¼è¤ë¸òή¤Î¥Ú¡¼¥¸¤Ç¤¹¡£´ðËܥ롼¥ë¤Ï¥Ê¥ë¥Ê¥ë¤ò»È¤Ã¤ÆºÏÇݤµ¤ì¤¿²Ì¼ù¤äÌîºÚ¤Ç¤¢¤ë¤³¤È¤Ç¤¹¡£
¡¡Á´¹ñ¤Î¥Ê¥ë¥Ê¥ë¤´ÍøÍѼԤγ§ÍÍ¡¢¤É¤¦¤¾ÀëÅÁ¡¢ÇÀ»ºÊª¤Î³ÈÈΤʤɤˤª»È¤¤¤¯¤À¤µ¤¤¡£
¢¡¥Ä¥¤¥Ã¥¿¡¼¡¡#agurikin Àаæ°ì¹Ô
https://twitter.com/agrikin
ÈùÀ¸Êª¤ÎºÇ¿·¥Ë¥å¡¼¥¹¤Ê¤É¤ò¤´È÷˺ϿŪ¤Ë¾Ò²ð¤·¤Æ¤¤¤Þ¤¹¡£
¡ù
¤Ë¤Û¤ó¥Ö¥í¥°Â¼
¤Ë¤Û¤ó¥Ö¥í¥°Â¼
¤Ý¤Áޝ¤È²¡¤·¤Æ¤¯¤À¤µ¤¤¡£´¶¼Õ
¢¡¸½ÂåÇÀ¶È2016ǯ10·î¹æ¤Ë¥Ê¥ë¥Ê¥ë¥Ü¥«¥·¤ä¼ùÌڤؤθú²ÌÅù¤Îµ»ö¤¬Â¿¿ô·ÇºÜ¤µ¤ì¤Æ¤¤¤Þ¤¹¡£À§Èó¤ªÆÉ¤ß²¼¤µ¤¤¡£
¡ù¿¢ÊªÁ´ÈÌ¡¢¾¾¸Ï¤ì¥â¥ó¥Ñ¤Ê¤É¤Î¼ùÌÚ¡¢ÌîºÚ¤Îɵ¤¤ä¥¦¥¤¥ë¥¹Âкö¡¢¤ª²Ö¤Î̵ÇÀÌôºÏÇݤʤɡ¢¤¢¤é¤æ¤ë¾ìÌ̤dzèÌö¤·¤Þ¤¹¡£²ÌºÚ¤ÎÅüÅÙ¥¢¥Ã¥×¡¢¼ýÎÌÁý¤Ë¤â¤É¤¦¤¾¡£
¡Ú¤ªÌ䤤¹ç¤ï¤»¤Ï¤³¤Á¤é¤Ø¡Û
ä0436-52-0014(α¼éÅÅ) Fax0436-52-1250
·ÈÂÓ¡¡090-2476-1361(ľÀܱþÅú)
¤ªÌ䤤¹ç¤ï¤»¥Õ¥©¡¼¥à
https://narunaru.shop-pro.jp/customer/inquiries/new




2025ǯ03·î14Æü14:52¡Öȯ¹Ú¤ÎΤ¤³¤¦¤¶¤¼ò¢¤Þ¤Ä¤ê¡×¤Ë¥Ê¥ë¥Ê¥ë»²²ÃľÇ䤤¤¿¤·¤Þ¤¹¡£

¥Ê¥ë¥Ê¥ë¤â½ÐŸ¤¤¤¿¤·¤Þ¤¹¡£
¥Ö¡¼¥¹¤Î°ÌÃ֤ϡ¢¿Àºê¿À¼Ò¤Î¸©Æ»Á°¤ÎÄ»µï¤ÎÏÆ¤Ë¤Ê¤ê¤Þ¤¹¡£
¤ªÂ¢¥Õ¥§¥¹¥¿¤ÏËèǯ£³·î¤ÎÂ裲¤Þ¤¿¤ÏÂ裳ÆüÍËÆü¡Ê9¡§00¡Á15¡§30¡Ë¤Ë³«ºÅ¤¹¤ë¼ò¢º×¤ê¤Ç¤¹¡£»ûÅÄËܲȤȤ½¤Î¼þÊÕ³¹Æ»¡Ê°ìÉôÊâ¹Ô¼ÔÅ·¹ñ¤Ë¡Ë¤¬²ñ¾ì¤È¤Ê¤ê¤Þ¤¹¡£Ä®Æâ¤Ë¤¢¤ë¤â¤¦¤Ò¤È¤Ä¤Î¢¸µ¡ÈÆéŹ¡É¡Ê¤Ê¤Ù¤À¤Ê¡Ë¤µ¤ó¤È¹çƱ³«ºÅ¤Ç¡¢¤³¤ÎÆü¤Ï¤¤¤Á¤Ë¤ÁÄ®¤ò¤¢¤²¤Æ¤Î³Ú¤·¤¤¤ªº×¤ê¤Ç¤¹¡£
Æó½½»ÍÀᵤ¤Ç¤Ï¾®´¨¤È¤Ê¤ê¡¢ËܳÊŪ¤Ê´¨»Å¹þ¤ß¤Îµ¨À᤬¤ä¤Ã¤Æ¤¤Þ¤·¤¿¡£Åߤμò¤¤ê¤Ï3·î¤Þ¤Ç¡£º£¤Ï¤Á¤ç¤¦¤ÉÀÞ¤êÊÖ¤·¤Î»þ´ü¤Ç¤¹¡£´¨¤¯¸·¤·¤¯³Ú¤·¤¤6¥ö·î¤Î¼ò¤¤ê¤¬½ª¤ï¤ë¤È¡¢¤ª½Ë¤¤¤Î°ÕÌ£¤ò¹þ¤á¤ÆËèǯ³§¤µ¤Þ¤ÈÀ¹Âç¤Ë¤ªº×¤ê¤ò¤·¤Þ¤¹¡£º£Ç¯¤Î¡Ö¤ªÂ¢¥Õ¥§¥¹¥¿¡×¤Ï3·î23Æü¡ÊÆü¡Ë¤Ë³«ºÅ¤¤¤¿¤·¤Þ¤¹¡£
¡Ö¤ªÂ¢¥Õ¥§¥¹¥¿¡×¤Ï¡¢È¯¹Ú¤ÎÁÇÀ²¤é¤·¤µ¤Ë¶¦ÌĤ¹¤ëÃç´Ö¤¬¡¢³ÆÃϤ«¤é°ìƱ¤Ë½¸¤¦¤ªº×¤ê¤Ç¤¹¡£»ûÅÄËܲȤȼþÊÕ³¹Æ»¤¬²ñ¾ì¤È¤Ê¤ê¡¢³¹Æ»¤Ë¤ÏÁÇŨ¤Ê¤ªÅ¹¤¬Î©¤ÁʤӤޤ¹¡£»ûÅÄËܲȤǤÏ¢¸«³Ø¤ä¡¢¤ª¼ò¤Î»î°û¡¢ÈÎÇä¡¢¥È¡¼¥¯¤Ë¥é¥¤¥Ö¤Ê¤É¤Ê¤É¡¢È¯¹Ú»°Ëæ¤Î1Æü¤Ë¡£Ä®Æâ¤Ë¤¢¤ë¤â¤¦¤Ò¤È¤Ä¤Î¢¸µ¡ÈÆéŹ¡É¡Ê¤Ê¤Ù¤À¤Ê¡Ë¤µ¤ó¤Ç¤â¡Ö¢º×¤ê¡×¤¬Æ±»þ³«ºÅ¤µ¤ì¡¢¤³¤ÎÆü¤Ï²¿Ëü¿Í¤â¤ÎÆø¤ï¤¤¤Ç¡¢ÀéÍÕ¸©°ì¾®¤µ¤ÊÄ®¤¬¥Ô¡¼¥¹¥Õ¥ë¤Ê¶õµ¤¤ËÊñ¤Þ¤ì¤Þ¤¹¡£
¡Ú³«ºÅÆü»þ¡¦¾ì½ê¡Û
Æü»þ¡§3·î23Æü¡ÊÆü¡Ë9¡§00¡Á15¡§30
¾ì½ê¡§»ûÅÄËܲÈÉßÃÏÆâ¤ª¤è¤Ó¼þÊÕ³¹Æ»
¡Ú¥¢¥¯¥»¥¹¡Û
¢§Åż֤ξì¹ç
ºÇ´ó¤ê±Ø¡¡JRÀ®ÅÄÀþ¡Ö²¼Áí¿Àºê±Ø¡×¤è¤êÅÌÊâÌó20ʬ
²¼Áí¿Àºê±Ø¤«¤é¿Àºê¤Õ¤ì¤¢¤¤¥×¥é¥¶Æþ¸ý¤Þ¤Ç¡¢Î×»þ¤Î¥·¥ã¥È¥ë¥Ð¥¹¤¬±¿¹Ô¤¤¤¿¤·¤Þ¤¹¡£
¢¨ÅöÆü¤Ïº®¤ß¹ç¤¤¤Þ¤¹¤Î¤Ç¡¢¸ø¶¦¸òÄ̵¡´Ø¤ò¤´ÍøÍѤ¯¤À¤µ¤¤¡£
¢¨¤ª¼Ö¤Î¾ì¹ç¤Ï¡¢Ãó¼Ö¾ì¶áÎÙ¤ÎÅĤó¤Ü¤¬Î×»þÃó¼Ö¾ì¤Ë¤Ê¤ê¤Þ¤¹¡£ÅöÆü°ÆÆâÈĤ˽¾¤Ã¤Æ¤ª¿Ê¤ß¤¯¤À¤µ¤¤¡£
¥¤¥Ù¥ó¥È¾ÜºÙ¤Ïº£¸å @okurafesta ¤Ç¤âȯ¿®¤·¤Æ¤Þ¤¤¤ê¤Þ¤¹¡£
¢§¤ªÂ¢¥Õ¥§¥¹¥¿¤È¤Ï
¡Ö¤ªÂ¢¥Õ¥§¥¹¥¿¡×¤Ï¡¢È¯¹Ú¤ÎÁÇÀ²¤é¤·¤µ¤Ë¶¦ÌĤ¹¤ëÃç´Ö¤¿¤Á¤¬½¸¤Þ¤ë¥Ô¡¼¥¹¥Õ¥ë¤Ê¤ªº×¤ê¤Ç¤¹¡£¼ò¢¤ò³«Êü¤·¤ÆÂ¢¸«³Ø¤ä¤ª¼ò¤Î»î°û¡¢ÈÎÇä¡¢¤É¤Ö¤í¤¯¤Î°ìÇÕÇä¤ê¡¢È¯¹Ú¥È¡¼¥¯¤Ë¥é¥¤¥Ö¡¢È¯¹ÚÎÁÍý¶µ¼¼¤Ê¤É¤Ê¤É¡¢À¹¤ê¤À¤¯¤µ¤ó¤ÎÆâÍÆ¤Ç¤ª³Ú¤·¤ß¤¤¤¿¤À¤±¤ëȯ¹Ú»°Ëæ¤Î°ìÆü¡£¤¼¤Ò¡¢º£Ç¯¤â³§Íͤ´°ì½ï¤Ë¡¢¿´¤â¿ÈÂΤâ¤ß¤ó¤Ê¤Ç¤×¤¯¤×¤¯È¯¹Ú¤¹¤ëºÇ¹â¤Î°ìÆü¤Ë¤·¤Þ¤·¤ç¤¦¡ª
3·î23Æü(Æü) 8:00 | ¿ÀºêÄ®¿ÀºêËܽɣ±£¹£¶£´ | By ¤ªÂ¢¥Õ¥§¥¹¥¿
Âè16²ó¤ªÂ¢¥Õ¥§¥¹¥¿¥Ü¥é¥ó¥Æ¥£¥¢Ê罸
¤ªÂ¢¥Õ¥§¥¹¥¿¤ÏËèǯ£³·î¤ÎÂ裲¤Þ¤¿¤ÏÂ裳ÆüÍËÆü¡Ê9¡§00¡Á15¡§30¡Ë¤Ë³«ºÅ¤¹¤ë¼ò¢º×¤ê¤Ç¤¹¡£»ûÅÄËܲȤȤ½¤Î¼þÊÕ³¹Æ»¡Ê°ìÉôÊâ¹Ô¼ÔÅ·¹ñ¤Ë¡Ë¤¬²ñ¾ì¤È¤Ê¤ê¤Þ¤¹¡£Ä®Æâ¤Ë¤¢¤ë¤â¤¦¤Ò¤È¤Ä¤Î¢¸µ¡ÈÆéŹ¡É¡Ê¤Ê¤Ù¤À¤Ê¡Ë¤µ¤ó¤È¹çƱ³«ºÅ¤Ç¡¢¤³¤ÎÆü¤Ï¤¤¤Á¤Ë¤ÁÄ®¤ò¤¢¤²¤Æ¤Î³Ú¤·¤¤¤ªº×¤ê¤Ç¤¹¡£
¤¤¤è¤¤¤è¿Îͦ¢º×¤ê¤Î³«ºÅ¤¬Ç÷¤Ã¤Æ»²¤ê¤Þ¤·¤¿¡£
2025ǯ2·î20Æü
Æéʳô¼°²ñ¼Ò


¤¤¤è¤¤¤è3·î23Æü(Æü)¡¢¿Îͦ¢º×¤ê¤Î³«ºÅ¤¬Ç÷¤Ã¤Æ»²¤ê¤Þ¤·¤¿¡£º£²ó¤Î27²ó¤Ç¤Ï°ìÆü¤Ç¤Î³«ºÅ¤ËÌᤷ¤Æ¼Â»ÜÃפ·¤Þ¤¹¤¬¡¢Âþº£¼Ò°÷Á´°÷¤Çº×¤ê¤Î½àÈ÷¤ò¿Ê¤á¤Æ¤ª¤ê¤Þ¤¹¡£º£Ç¯¤Ï¡Ø¿ÀºêÄ®¡¦Ä®Â¼¹çÊ»70¼þǯµÇ°¡Ù¤Ë¤¢¤¿¤ëǯ¤Ç¡¢ÎãǯÄ̤ê¿ÀºêÄ®Á´ÂÎ¤ÇÆ±»þ³«ºÅ¤¹¤ë¡ØÈ¯¹Ú¤ÎΤ¤³¤¦¤¶¤¼ò¢¤Þ¤Ä¤ê2025¡Ù¤âÃ塹¤È´ë²è¤¬¿Ê¤ó¤Ç¤ª¤ê¤Þ¤¹¡£ÆéŹ¡¢¿Àºê¼ò¤¢¤È»ûÅÄËܲȤΣ²¤Ä¢¸µ¤òÃæ¿´¤Ëȯ¹Ú¤ÎΤ¤ÎÄ®Á´ÂΤ¬¤ªº×¤ê°ì¿§¤Ë¤Ê¤ê¤Þ¤¹¤Î¤Ç¡¢À§Èó3·î23Æü(Æü)¤Ï¤ªËº¤ì¤Ê¤¯¤ª±Û¤·²¼¤µ¤¤¡£Ã¢¤·¡¢ËÜǯ¤â5Ëü¿Í°Ê¾å¤Î¤ªµÒÍͤòͽÄꤷ¤Æ¤¤¤Þ¤¹¤Î¤Ç¡¢¤«¤Ê¤êº®»¨¤¹¤ë¤³¤È¤ò¹Íθ¤·¤Æ²¼¤µ¤¤¡£µ¹¤·¤¯¤ª´ê¤¤Ãפ·¤Þ¤¹¡£
¾°¡¢ÅöÆü¤ÏJRÅìÆüËܤΤ´¶¨ÎϤǡ¢¿·½É¤«¤é¤Î¡Ø¤³¤¦¤¶¤¼ò¢º×¤ê¹æ¡Ù¤â±¿¹Ô¤ÎͽÄê¤Ç¡¢²Ã¤¨¤ÆÀéÍÕ¤«¤é¤ÎÉáÄÌÎó¼Ö¤âÁýÊØ¤µ¤ì¤Þ¤¹¤Î¤Ç¡¢Í½¤áJRÅìÆüËܤξðÊó¤ò¤ª³Î¤«¤á²¼¤µ¤¤¡£
¡ù;+;ޡޥŽßޥޡ;+;¡ù;+;ޡޥŽßޥޡ;+;¡ù;+;ޡޥŽßޥޡ;+;¡ù;+;ޡޥŽßޥޡ;+;
¡þÅڹ̶ݥʥë¥Ê¥ë¤Î¾ÜºÙ¤Ï¥Û¡¼¥à¥Ú¡¼¥¸¤Ø
http://www.narunaru.info/index.html
ÅÚ¾í¶Ý¤Ë¤Ä¤¤¤Æ¤Î²òÀ⤷¤Æ¤¤¤Þ¤¹¡£
¡Ú½ÅÂç¤Ê¤´Ãí°Õ¡Û
¡ù¡ù¡ù¥Ê¥ë¥Ê¥ë¶Ý·²¤ÏÀ¸¤¤¿¶Ý¤Î½¸¹çÂΤǤ¹¡£ÈùÀ¸Êª¤Ï̵´¶¾ð¤À¤È»×¤ï¤ì¤¬¤Á¤Ç¤¹¤¬¡¢°Õ»×¤ò»ý¤Ã¤Æ¤¤¤Æ¿Í´Ö¤È¥³¥ß¥å¥Ë¥±¡¼¥·¥ç¥ó¤ò¤È¤Ã¤Æ¤¤¤ë¤è¤¦¤Ç¤¹¡£¤É¤¦¤¾¡¢¤´²ÈÄí¤Î¥Ú¥Ã¥È¤Î¤è¤¦¤Ë°¦¾ð¤ò¤â¤Ã¤ÆÀܤ·¤Æ¤¢¤²¤Æ¤¯¤À¤µ¤¤¡£¤ª´ê¤¤¿½¤·¾å¤²¤Þ¤¹¡£¡ù¡ù¡ù
¡þ¥â¥ó¥Ñ¶ÝɤÎÈï³²¤ò¥Ê¥ë¥Ê¥ë¤ÇÈï³²¤òºÇ¾®¸Â¤Ë¿©¤¤»ß¤á¤Þ¤·¤ç¤¦¡£
¥â¥ó¥ÑÂкö¤Î¥Ú¡¼¥¸
http://www.narunaru.info/monpa-1.html
¢¡¥Ê¥ë¥Ê¥ë¤ò¹ØÆþ¤¹¤ë¡£
http://narunaru.shop-pro.jp/
¢¡FBÅڹ̶ݥʥë¥Ê¥ë¡Ú¸ø¼°¡Û
¤ä¤äÆñ¤·¤¤¤³¤È¤¬¤¿¤Þ¤Ë¥ê¥ó¥¯¤µ¤ì¤Æ¤Þ¤¹¡£
https://www.facebook.com/%E5%9C%9F%E8%80%95%E8%8F%8C%E3%83%8A%E3%83%AB%E3%83%8A%E3%83%AB-104645306300090/
¢¡¥Ê¥ë¥Ê¥ëÈªŽ¥ÇÀ¶È¸òή²ñ
https://www.facebook.com/groups/335378240237666/
Á´¹ñ¿¤¯¤Î¥Ê¥ë¥Ê¥ë¤´ÍøÍѼԥե¡¥ó¤Î¤ß¤Ê¤µ¤ÞÊý¤ò¤ò·Ò¤°¥Û¡¼¥à¥Ú¡¼¥¸¤Ç¤¹¡£¾ÃÈñ¼Ô¤ÈÀ¸»º¼Ô¤¬Ä¾ÀÜ¥³¥ó¥¿¥¯¥È¤ò¼è¤ë¸òή¤Î¥Ú¡¼¥¸¤Ç¤¹¡£´ðËܥ롼¥ë¤Ï¥Ê¥ë¥Ê¥ë¤ò»È¤Ã¤ÆºÏÇݤµ¤ì¤¿²Ì¼ù¤äÌîºÚ¤Ç¤¢¤ë¤³¤È¤Ç¤¹¡£
¡¡Á´¹ñ¤Î¥Ê¥ë¥Ê¥ë¤´ÍøÍѼԤγ§ÍÍ¡¢¤É¤¦¤¾ÀëÅÁ¡¢ÇÀ»ºÊª¤Î³ÈÈΤʤɤˤª»È¤¤¤¯¤À¤µ¤¤¡£
¢¡¥Ä¥¤¥Ã¥¿¡¼¡¡#agurikin Àаæ°ì¹Ô
https://twitter.com/agrikin
ÈùÀ¸Êª¤ÎºÇ¿·¥Ë¥å¡¼¥¹¤Ê¤É¤ò¤´È÷˺ϿŪ¤Ë¾Ò²ð¤·¤Æ¤¤¤Þ¤¹¡£
¡ù
¤Ë¤Û¤ó¥Ö¥í¥°Â¼
¤Ë¤Û¤ó¥Ö¥í¥°Â¼
¤Ý¤Áޝ¤È²¡¤·¤Æ¤¯¤À¤µ¤¤¡£´¶¼Õ
¢¡¸½ÂåÇÀ¶È2016ǯ10·î¹æ¤Ë¥Ê¥ë¥Ê¥ë¥Ü¥«¥·¤ä¼ùÌڤؤθú²ÌÅù¤Îµ»ö¤¬Â¿¿ô·ÇºÜ¤µ¤ì¤Æ¤¤¤Þ¤¹¡£À§Èó¤ªÆÉ¤ß²¼¤µ¤¤¡£
¡ù¿¢ÊªÁ´ÈÌ¡¢¾¾¸Ï¤ì¥â¥ó¥Ñ¤Ê¤É¤Î¼ùÌÚ¡¢ÌîºÚ¤Îɵ¤¤ä¥¦¥¤¥ë¥¹Âкö¡¢¤ª²Ö¤Î̵ÇÀÌôºÏÇݤʤɡ¢¤¢¤é¤æ¤ë¾ìÌ̤dzèÌö¤·¤Þ¤¹¡£²ÌºÚ¤ÎÅüÅÙ¥¢¥Ã¥×¡¢¼ýÎÌÁý¤Ë¤â¤É¤¦¤¾¡£
¡Ú¤ªÌ䤤¹ç¤ï¤»¤Ï¤³¤Á¤é¤Ø¡Û
ä0436-52-0014(α¼éÅÅ) Fax0436-52-1250
·ÈÂÓ¡¡090-2476-1361(ľÀܱþÅú)
¤ªÌ䤤¹ç¤ï¤»¥Õ¥©¡¼¥à
https://narunaru.shop-pro.jp/customer/inquiries/new




2025ǯ01·î01Æü10:28¶à²ì¿·Ç¯¡¡¹¬±¿¤ÎÇò¼Ø

¶à²ì¿·Ç¯
ËÜǯ¤âµ¹¤·¤¯¤ª´ê¤¤¿½¤·¾å¤²¤Þ¤¹¡£
³§ÍͤˤȤäÆÁÇÀ²¤é¤·¤¤Ç¯¤È¤Ê¤ë¤è¤¦¤ªµ§¤ê¿½¤·¾å¤²¤Þ¤¹¡£
ÎáÏÂ7ǯ¡¡Àµ·î
³ô¼°²ñ¼Ò¥Ê¥ë¥Ê¥ë¡¡Âåɽ¡¡Àаæ°ì¹Ô
ÁáÁ¥¤ÎÃϤËÇò¼Ø½Ð¸½ »³Éð»Ô¤Î¥Ñ¥ï¡¼¥¹¥Ý¥Ã¥È¤Ë(ÀéÍÕ¸©)
À®ÅìÁáÁ¥Ã϶è¤ÎÉð¼ÒÁáÈø¿À¼Ò¤Ï¡¢¥ä¥Þ¥È¥¿¥±¥ë¡ÊÆüËÜÉðº¡Ë¤¬±ü±©±óÀ¬¤ÎºÝ¤ËÍèÎפ·¤¿¸À¤¤ÅÁ¤¨¤¬¤¢¤ê¡¢Îп¼¤¤¿¹¤ËÄú¤·¤Æ¤¤¤Þ¤¹¡£¤½¤ÎÁáÈø¿À¼Ò¤Ë¡¢¸ÅÍ褫¤é±ïµ¯¤Î¤è¤¤¤â¤Î¤È¤µ¤ì¤ëÇò¼Ø¤ÎÌÜ·âÃ̤¬Á꼡¤¤¤Ç´ó¤»¤é¤ì¡¢Çò¼Ø¤ÇÍ̾¤ÊÇò»Ò¿À¼Ò¤Çµ§Åø¤ò¤¦¤±¤¿Çò¼Ø¤ÎĦ¹ïÉʤò¤´¿ÀÂΤȤ·¤ÆÄú¡£»á»Ò¤ÎÂçµ×ÊݵÁÀ뤵¤ó¤Ï¡¢¡ÖÇò¼Ø¤Ï¹¬±¿¤Î¾Ýħ¤È¤â¸À¤ï¤ì¤Æ¤¤¤Þ¤¹¡£¡×¤È´üÂÔ¤ò´ó¤ë¡£¢¨¢©289-1311 ÀéÍÕ¸©»³Éð»ÔÁáÁ¥¡¡¹ÚÁÇÉ÷Ϥ(Âçµ×ÊݵÁÀ뤵¤ó·Ð±Ä)¤Î¶á¤¯¤Ç¤¹¡£
¿À¼Ò¤Î¥Þ¥Ã¥×
---------------------------------------------------
¡þÅڹ̶ݥʥë¥Ê¥ë¤Î¾ÜºÙ¤Ï¥Û¡¼¥à¥Ú¡¼¥¸¤Ø
http://www.narunaru.info/index.html
ÅÚ¾í¶Ý¤Ë¤Ä¤¤¤Æ¤Î²òÀ⤷¤Æ¤¤¤Þ¤¹¡£
¡þ¥â¥ó¥Ñ¤ÎÈï³²¤¬Â¿È¯¤·¤Æ¤¤¤Þ¤¹¡£
¥Ê¥ë¥Ê¥ë¤ÇÈï³²¤òºÇ¾®¸Â¤Ë¿©¤¤»ß¤á¤Þ¤·¤ç¤¦¡£
¥â¥ó¥ÑÂкö¤Î¥Ú¡¼¥¸
http://www.narunaru.info/monpa-1.html
¢¡¥Ê¥ë¥Ê¥ë¤ò¹ØÆþ¤¹¤ë¡£
http://narunaru.shop-pro.jp/
¢¡FBÅڹ̶ݥʥë¥Ê¥ë¡Ú¸ø¼°¡Û
¤ä¤äÆñ¤·¤¤¤³¤È¤¬¥ê¥ó¥¯¤µ¤ì¤Æ¤Þ¤¹¡£
https://www.facebook.com/%E5%9C%9F%E8%80%95%E8%8F%8C%E3%83%8A%E3%83%AB%E3%83%8A%E3%83%AB-104645306300090/
¢¡¥Ê¥ë¥Ê¥ëÈªŽ¥ÇÀ¶È¸òή²ñ
https://www.facebook.com/groups/335378240237666/
Á´¹ñ¿¤¯¤Î¥Ê¥ë¥Ê¥ë¤´ÍøÍѼԥե¡¥ó¤Î¤ß¤Ê¤µ¤ÞÊý¤ò¤ò·Ò¤°¥Û¡¼¥à¥Ú¡¼¥¸¤¬¤Ç¤¤Þ¤·¤¿¡£
¡¡¾ÃÈñ¼Ô¤ÈÀ¸»º¼Ô¤¬Ä¾ÀÜ¥³¥ó¥¿¥¯¥È¤ò¼è¤ë¸òή¤Î¥Ú¡¼¥¸¤Ç¤¹¡£´ðËܥ롼¥ë¤Ï¥Ê¥ë¥Ê¥ë¤ò»È¤Ã¤ÆºÏÇݤµ¤ì¤¿²Ì¼ù¤äÌîºÚ¤Ç¤¢¤ë¤³¤È¤Ç¤¹¡£
¡¡Á´¹ñ¤Î¥Ê¥ë¥Ê¥ë¤´ÍøÍѼԤγ§ÍÍ¡¢¤É¤¦¤¾ÀëÅÁ¡¢ÇÀ»ºÊª¤Î³ÈÈΤˤˤª»È¤¤¤¯¤À¤µ¤¤¡£
¢¡¥Ä¥¤¥Ã¥¿¡¼¡¡#agurikin Àаæ°ì¹Ô
https://twitter.com/agrikin
¡ù
¤Ë¤Û¤ó¥Ö¥í¥°Â¼
¤Ë¤Û¤ó¥Ö¥í¥°Â¼
¤Ý¤Áޝ¤È²¡¤·¤Æ¤¯¤À¤µ¤¤¡£´¶¼Õ
¢¡¸½ÂåÇÀ¶È2016ǯ10·î¹æ¤Ë¥Ê¥ë¥Ê¥ë¥Ü¥«¥·¤ä¼ùÌڤؤθú²ÌÅù¤Îµ»ö¤¬Â¿¿ô·ÇºÜ¤µ¤ì¤Æ¤¤¤Þ¤¹¡£À§Èó¤ªÆÉ¤ß²¼¤µ¤¤¡£
¡ù¿¢ÊªÁ´ÈÌ¡¢¾¾¸Ï¤ì¥â¥ó¥Ñ¤Ê¤É¤Î¼ùÌÚ¡¢ÌîºÚ¤Îɵ¤¤ä¥¦¥¤¥ë¥¹Âкö¡¢¤ª²Ö¤Î̵ÇÀÌôºÏÇݤʤɡ¢¤¢¤é¤æ¤ë¾ìÌ̤dzèÌö¤·¤Æ¤¤¤Þ¤¹¡£²ÌºÚ¤ÎÅüÅÙ¥¢¥Ã¥×¡¢¼ýÎÌÁý¤Ë¤â¤É¤¦¤¾¡£




2024ǯ12·î31Æü07:30º£Ç¯°ìǯ¤´°¦¸Ü¤¢¤ê¤¬¤È¤¦¤´¤¶¤¤¤Þ¤·¤¿¡£

´¶¼Õ
º£Ç¯°ìǯ¤´°¦¸Ü¤¢¤ê¤¬¤È¤¦¤´¤¶¤¤¤Þ¤·¤¿¡£
¶Ýº¬¶Ý¤Î¸¦µæ¤â¿¤¯¤Î¸¦µæ¼Ô¤¬»²Æþ¤·Â礤¯Á°¿Ê¤·¤¿Ç¯¤Ç¤¢¤ê¤Þ¤·¤¿¡£
¤·¤«¤·¤Ê¤¬¤é¡¢°ìÈ̤ˤϤ½¤¯Â¸ºß¤ÈƯ¤¤Ë¤Ä¤¤¤Æ¤Û¤È¤ó¤ÉÃΤé¤ì¤Æ¤¤¤Ê¤¤¤Î¤¬¼Â¾ð¤Ç¤·¤ç¤¦¡£
¶Ýº¬¶Ý¤ÎÍø³èÍѤˤè¤Ã¤ÆÂ¿¤¯¤ÎÊý¡¹¤¬±à·Ý¤Ë¤è¤ê¿Æ¤·¤á¤ë¤è¤¦¤Ëº£¸å¤â¼§ÎϤ·¤Æ¤Þ¤¤¤ê¤¿¤¤¤È¹Í¤¨¤Æ¤¤¤Þ¤¹¡£
Íè¤ëǯ¤¬³§ÍͤˤȤäÆÁÇÀ²¤é¤·¤¤Ç¯¤È¤Ê¤ë¤è¤¦¤´µ§Ç°¿½¤·¾å¤²¤Þ¤¹¡£
¤½¤ì¤Ç¤Ï¡¢Îɤ¤Ç¯¤ò¤ª·Þ¤¨¤¯¤À¤µ¤¤¡£
·ÉÇò¡¡Àаæ°ì¹Ô
PS : ÍèǯÅÙ¤ÎȯÁ÷¤Ï1·î£¶Æü¤è¤ê³«»Ï¤·¤¿¤·¤Þ¤¹¤¬¡¢Å¹ÊޤǤαĶȤϵ٤ߤʤ¯¹Ô¤¤¤Þ¤¹¡£
¤´ÍèŹ¤ÎºÝ¤Ï¤´Í½Ìó¤ò¤ª´ê¤¤¤¤¤¿¤·¤Þ¤¹¡£
¡þÅڹ̶ݥʥë¥Ê¥ë¤Î¾ÜºÙ¤Ï¥Û¡¼¥à¥Ú¡¼¥¸¤Ø
http://www.narunaru.info/index.html
ÅÚ¾í¶Ý¤Ë¤Ä¤¤¤Æ¤Î²òÀ⤷¤Æ¤¤¤Þ¤¹¡£
¡þ¥â¥ó¥Ñ¤ÎÈï³²¤¬Â¿È¯¤·¤Æ¤¤¤Þ¤¹¡£
¥Ê¥ë¥Ê¥ë¤ÇÈï³²¤òºÇ¾®¸Â¤Ë¿©¤¤»ß¤á¤Þ¤·¤ç¤¦¡£
¥â¥ó¥ÑÂкö¤Î¥Ú¡¼¥¸
http://www.narunaru.info/monpa-1.html
¢¡¥Ê¥ë¥Ê¥ë¤ò¹ØÆþ¤¹¤ë¡£
http://narunaru.shop-pro.jp/
¢¡FBÅڹ̶ݥʥë¥Ê¥ë¡Ú¸ø¼°¡Û
¤ä¤äÆñ¤·¤¤¤³¤È¤¬¥ê¥ó¥¯¤µ¤ì¤Æ¤Þ¤¹¡£
https://www.facebook.com/%E5%9C%9F%E8%80%95%E8%8F%8C%E3%83%8A%E3%83%AB%E3%83%8A%E3%83%AB-104645306300090/
¢¡¥Ê¥ë¥Ê¥ëÈªŽ¥ÇÀ¶È¸òή²ñ
https://www.facebook.com/groups/335378240237666/
Á´¹ñ¿¤¯¤Î¥Ê¥ë¥Ê¥ë¤´ÍøÍѼԥե¡¥ó¤Î¤ß¤Ê¤µ¤ÞÊý¤ò¤ò·Ò¤°¥Û¡¼¥à¥Ú¡¼¥¸¤¬¤Ç¤¤Þ¤·¤¿¡£
¡¡¾ÃÈñ¼Ô¤ÈÀ¸»º¼Ô¤¬Ä¾ÀÜ¥³¥ó¥¿¥¯¥È¤ò¼è¤ë¸òή¤Î¥Ú¡¼¥¸¤Ç¤¹¡£´ðËܥ롼¥ë¤Ï¥Ê¥ë¥Ê¥ë¤ò»È¤Ã¤ÆºÏÇݤµ¤ì¤¿²Ì¼ù¤äÌîºÚ¤Ç¤¢¤ë¤³¤È¤Ç¤¹¡£
¡¡Á´¹ñ¤Î¥Ê¥ë¥Ê¥ë¤´ÍøÍѼԤγ§ÍÍ¡¢¤É¤¦¤¾ÀëÅÁ¡¢ÇÀ»ºÊª¤Î³ÈÈΤˤˤª»È¤¤¤¯¤À¤µ¤¤¡£
¢¡¥Ä¥¤¥Ã¥¿¡¼¡¡#agurikin Àаæ°ì¹Ô
https://twitter.com/agrikin
¡ù
¤Ë¤Û¤ó¥Ö¥í¥°Â¼
¤Ë¤Û¤ó¥Ö¥í¥°Â¼
¤Ý¤Áޝ¤È²¡¤·¤Æ¤¯¤À¤µ¤¤¡£´¶¼Õ
¢¡¸½ÂåÇÀ¶È2016ǯ10·î¹æ¤Ë¥Ê¥ë¥Ê¥ë¥Ü¥«¥·¤ä¼ùÌڤؤθú²ÌÅù¤Îµ»ö¤¬Â¿¿ô·ÇºÜ¤µ¤ì¤Æ¤¤¤Þ¤¹¡£À§Èó¤ªÆÉ¤ß²¼¤µ¤¤¡£
¡ù¿¢ÊªÁ´ÈÌ¡¢¾¾¸Ï¤ì¥â¥ó¥Ñ¤Ê¤É¤Î¼ùÌÚ¡¢ÌîºÚ¤Îɵ¤¤ä¥¦¥¤¥ë¥¹Âкö¡¢¤ª²Ö¤Î̵ÇÀÌôºÏÇݤʤɡ¢¤¢¤é¤æ¤ë¾ìÌ̤dzèÌö¤·¤Æ¤¤¤Þ¤¹¡£²ÌºÚ¤ÎÅüÅÙ¥¢¥Ã¥×¡¢¼ýÎÌÁý¤Ë¤â¤É¤¦¤¾¡£




2024ǯ12·î10Æü17:31ǯËöǯ»Ï¤Î±Ä¶È¤Î¤´°ÆÆâ
ǯËöǯ»Ï¤Î±Ä¶È¤Î¤´°ÆÆâ
¡¡·ÇºÜÆü¡¡ÎáÏÂ6ǯ12·î10Æü
ËèÅ٤Τª°ú¤Î©¤Æ¤¢¤ê¤¬¤È¤¦¤´¤¶¤¤¤Þ¤¹¡£
º£Ç¯¤ÎǯËöǯ»Ï¤Ï¤È¤Æ¤âŤ¤µÙ¤ß¤È¤Ê¤ê¤Þ¤¹¡£
Åö¼Ò¤Ç¤Ï¡¢Í¹ÊضɤòÍøÍѤ·¤ÆÈ¯Á÷¤ò¹Ô¤Ã¤Æ¤¤¤ë¤¿¤á¡¢Í¹Êضɤ¬¤ªµÙ¤ß¤Î»þ¤ÏȯÁ÷¤ò¹Ô¤¦»ö¤¬½ÐÍè¤Þ¤»¤ó¡£¤¢¤é¤«¤¸¤á¤´Î»¾µ¤¯¤À¤µ¤¤¡£(º£Ç¯¤Ï¡¢6Æü´Ö¤ÎÏ¢µÙ¤È¤Ê¤ê¤Þ¤¹¡£)
ǯÆâ¤Î¼õÃí¤Ï12·î29Æü(Æü)¤Ë¤ÆÄù¤áÀڤ餻¤Æ¤¤¤¿¤À¤¤Þ¤¹¡£
ȯÁ÷¤ÏÍâÆü¤Î12·î30Æü(·î)¤È¤Ê¤ê¤Þ¤¹¡£Å·¸õÅù¤ÎÉÔ½ç¤Ë¤è¤ê¡¢ÅþÃ夬ÃÙ¤ì¤ë»ö¤â¤¢¤ê¤Þ¤¹¤Î¤Ç¡¢¤ªÁáÌܤΤ´Ãíʸ¤ò¤ª´ê¤¤¤¤¤¿¤·¤Þ¤¹¡£
Ëô¡¢Ãíʸ¤¬Â¿¤¤¤È̤½èÍý¤Î¼õÃí¤âͽÁÛ¤µ¤ì¡¢Ç¯Æâ¤ÎȯÁ÷¤Ë´Ö¤Ë¹ç¤ï¤Ê¤¤»ö¤â¤¢¤ë»ö¤ò¤´Î»¾µ¤¯¤À¤µ¤¤¡£
12·î29Æü(Æü)°Ê¹ß¤ÎÃíʸ¤Ë´Ø¤·¤Æ¤Ï¡¢Ç¯ÌÀ¤±¤Î1·î6Æü(·î)¤ÎȯÁ÷¤È¤Ê¤ê¤Þ¤¹¡£
̤½èÍý¤Î¼õÃí¤âƱÍͤǤ¹¡£
¤´ÍèŹ¤Î¾ì¹ç¤Ï¡¢Ç¯Ëöǯ»Ï¤Ç¤âÂбþ¤µ¤»¤Æ¤¤¤¿¤ÀÍè¤Þ¤¹¤Î¤Ç¡¢¤½¤Î»Ý¤´Ï¢Íí¡¢¤´Í½Ìó¤ò¤ª´ê¤¤¤¤¤¿¤·¤Þ¤¹¡£
º£Ç¯¤Ï¡¢Àµ·î¤è¤êǽÅФÎÃϿ̤¬¤¢¤ê¡¢ÂçÊѤÊǯ¤È¤Ê¤ê¤Þ¤·¤¿¡£Íèǯ¤³¤½¡¢²º¤ä¤«¤Ç¹¬¤»¤ÊÆü¡¹¤¬Á÷¤ì¤Þ¤¹¤è¤¦¤´µ§Ç°¤¤¤¿¤·¤Þ¤¹¡£
Ź¼ç¡¡Àаæ°ì¹Ô
¡þÅڹ̶ݥʥë¥Ê¥ë¤Î¾ÜºÙ¤Ï¥Û¡¼¥à¥Ú¡¼¥¸¤Ø
http://www.narunaru.info/index.html
ÅÚ¾í¶Ý¤Ë¤Ä¤¤¤Æ¤Î²òÀ⤷¤Æ¤¤¤Þ¤¹¡£
¡þ¥â¥ó¥Ñ¤ÎÈï³²¤¬Â¿È¯¤·¤Æ¤¤¤Þ¤¹¡£
¥Ê¥ë¥Ê¥ë¤ÇÈï³²¤òºÇ¾®¸Â¤Ë¿©¤¤»ß¤á¤Þ¤·¤ç¤¦¡£
¥â¥ó¥ÑÂкö¤Î¥Ú¡¼¥¸
http://www.narunaru.info/monpa-1.html
¢¡¥Ê¥ë¥Ê¥ë¤ò¹ØÆþ¤¹¤ë¡£
http://narunaru.shop-pro.jp/
¢¡FBÅڹ̶ݥʥë¥Ê¥ë¡Ú¸ø¼°¡Û
¤ä¤äÆñ¤·¤¤¤³¤È¤¬¥ê¥ó¥¯¤µ¤ì¤Æ¤Þ¤¹¡£
https://www.facebook.com/%E5%9C%9F%E8%80%95%E8%8F%8C%E3%83%8A%E3%83%AB%E3%83%8A%E3%83%AB-104645306300090/
¢¡¥Ê¥ë¥Ê¥ëÈªŽ¥ÇÀ¶È¸òή²ñ
https://www.facebook.com/groups/335378240237666/
Á´¹ñ¿¤¯¤Î¥Ê¥ë¥Ê¥ë¤´ÍøÍѼԥե¡¥ó¤Î¤ß¤Ê¤µ¤ÞÊý¤ò¤ò·Ò¤°¥Û¡¼¥à¥Ú¡¼¥¸¤¬¤Ç¤¤Þ¤·¤¿¡£
¡¡¾ÃÈñ¼Ô¤ÈÀ¸»º¼Ô¤¬Ä¾ÀÜ¥³¥ó¥¿¥¯¥È¤ò¼è¤ë¸òή¤Î¥Ú¡¼¥¸¤Ç¤¹¡£´ðËܥ롼¥ë¤Ï¥Ê¥ë¥Ê¥ë¤ò»È¤Ã¤ÆºÏÇݤµ¤ì¤¿²Ì¼ù¤äÌîºÚ¤Ç¤¢¤ë¤³¤È¤Ç¤¹¡£
¡¡Á´¹ñ¤Î¥Ê¥ë¥Ê¥ë¤´ÍøÍѼԤγ§ÍÍ¡¢¤É¤¦¤¾ÀëÅÁ¡¢ÇÀ»ºÊª¤Î³ÈÈΤˤˤª»È¤¤¤¯¤À¤µ¤¤¡£
¢¡¥Ä¥¤¥Ã¥¿¡¼¡¡#agurikin Àаæ°ì¹Ô
https://twitter.com/agrikin
¡ù
¤Ë¤Û¤ó¥Ö¥í¥°Â¼

¤Ë¤Û¤ó¥Ö¥í¥°Â¼
¤Ý¤Áޝ¤È²¡¤·¤Æ¤¯¤À¤µ¤¤¡£´¶¼Õ
¢¡¸½ÂåÇÀ¶È2016ǯ10·î¹æ¤Ë¥Ê¥ë¥Ê¥ë¥Ü¥«¥·¤ä¼ùÌڤؤθú²ÌÅù¤Îµ»ö¤¬Â¿¿ô·ÇºÜ¤µ¤ì¤Æ¤¤¤Þ¤¹¡£À§Èó¤ªÆÉ¤ß²¼¤µ¤¤¡£
¡ù¿¢ÊªÁ´ÈÌ¡¢¾¾¸Ï¤ì¥â¥ó¥Ñ¤Ê¤É¤Î¼ùÌÚ¡¢ÌîºÚ¤Îɵ¤¤ä¥¦¥¤¥ë¥¹Âкö¡¢¤ª²Ö¤Î̵ÇÀÌôºÏÇݤʤɡ¢¤¢¤é¤æ¤ë¾ìÌ̤dzèÌö¤·¤Æ¤¤¤Þ¤¹¡£²ÌºÚ¤ÎÅüÅÙ¥¢¥Ã¥×¡¢¼ýÎÌÁý¤Ë¤â¤É¤¦¤¾¡£





¡¡·ÇºÜÆü¡¡ÎáÏÂ6ǯ12·î10Æü
ËèÅ٤Τª°ú¤Î©¤Æ¤¢¤ê¤¬¤È¤¦¤´¤¶¤¤¤Þ¤¹¡£
º£Ç¯¤ÎǯËöǯ»Ï¤Ï¤È¤Æ¤âŤ¤µÙ¤ß¤È¤Ê¤ê¤Þ¤¹¡£
Åö¼Ò¤Ç¤Ï¡¢Í¹ÊضɤòÍøÍѤ·¤ÆÈ¯Á÷¤ò¹Ô¤Ã¤Æ¤¤¤ë¤¿¤á¡¢Í¹Êضɤ¬¤ªµÙ¤ß¤Î»þ¤ÏȯÁ÷¤ò¹Ô¤¦»ö¤¬½ÐÍè¤Þ¤»¤ó¡£¤¢¤é¤«¤¸¤á¤´Î»¾µ¤¯¤À¤µ¤¤¡£(º£Ç¯¤Ï¡¢6Æü´Ö¤ÎÏ¢µÙ¤È¤Ê¤ê¤Þ¤¹¡£)
ǯÆâ¤Î¼õÃí¤Ï12·î29Æü(Æü)¤Ë¤ÆÄù¤áÀڤ餻¤Æ¤¤¤¿¤À¤¤Þ¤¹¡£
ȯÁ÷¤ÏÍâÆü¤Î12·î30Æü(·î)¤È¤Ê¤ê¤Þ¤¹¡£Å·¸õÅù¤ÎÉÔ½ç¤Ë¤è¤ê¡¢ÅþÃ夬ÃÙ¤ì¤ë»ö¤â¤¢¤ê¤Þ¤¹¤Î¤Ç¡¢¤ªÁáÌܤΤ´Ãíʸ¤ò¤ª´ê¤¤¤¤¤¿¤·¤Þ¤¹¡£
Ëô¡¢Ãíʸ¤¬Â¿¤¤¤È̤½èÍý¤Î¼õÃí¤âͽÁÛ¤µ¤ì¡¢Ç¯Æâ¤ÎȯÁ÷¤Ë´Ö¤Ë¹ç¤ï¤Ê¤¤»ö¤â¤¢¤ë»ö¤ò¤´Î»¾µ¤¯¤À¤µ¤¤¡£
12·î29Æü(Æü)°Ê¹ß¤ÎÃíʸ¤Ë´Ø¤·¤Æ¤Ï¡¢Ç¯ÌÀ¤±¤Î1·î6Æü(·î)¤ÎȯÁ÷¤È¤Ê¤ê¤Þ¤¹¡£
̤½èÍý¤Î¼õÃí¤âƱÍͤǤ¹¡£
¤´ÍèŹ¤Î¾ì¹ç¤Ï¡¢Ç¯Ëöǯ»Ï¤Ç¤âÂбþ¤µ¤»¤Æ¤¤¤¿¤ÀÍè¤Þ¤¹¤Î¤Ç¡¢¤½¤Î»Ý¤´Ï¢Íí¡¢¤´Í½Ìó¤ò¤ª´ê¤¤¤¤¤¿¤·¤Þ¤¹¡£
º£Ç¯¤Ï¡¢Àµ·î¤è¤êǽÅФÎÃϿ̤¬¤¢¤ê¡¢ÂçÊѤÊǯ¤È¤Ê¤ê¤Þ¤·¤¿¡£Íèǯ¤³¤½¡¢²º¤ä¤«¤Ç¹¬¤»¤ÊÆü¡¹¤¬Á÷¤ì¤Þ¤¹¤è¤¦¤´µ§Ç°¤¤¤¿¤·¤Þ¤¹¡£
Ź¼ç¡¡Àаæ°ì¹Ô
¡þÅڹ̶ݥʥë¥Ê¥ë¤Î¾ÜºÙ¤Ï¥Û¡¼¥à¥Ú¡¼¥¸¤Ø
http://www.narunaru.info/index.html
ÅÚ¾í¶Ý¤Ë¤Ä¤¤¤Æ¤Î²òÀ⤷¤Æ¤¤¤Þ¤¹¡£
¡þ¥â¥ó¥Ñ¤ÎÈï³²¤¬Â¿È¯¤·¤Æ¤¤¤Þ¤¹¡£
¥Ê¥ë¥Ê¥ë¤ÇÈï³²¤òºÇ¾®¸Â¤Ë¿©¤¤»ß¤á¤Þ¤·¤ç¤¦¡£
¥â¥ó¥ÑÂкö¤Î¥Ú¡¼¥¸
http://www.narunaru.info/monpa-1.html
¢¡¥Ê¥ë¥Ê¥ë¤ò¹ØÆþ¤¹¤ë¡£
http://narunaru.shop-pro.jp/
¢¡FBÅڹ̶ݥʥë¥Ê¥ë¡Ú¸ø¼°¡Û
¤ä¤äÆñ¤·¤¤¤³¤È¤¬¥ê¥ó¥¯¤µ¤ì¤Æ¤Þ¤¹¡£
https://www.facebook.com/%E5%9C%9F%E8%80%95%E8%8F%8C%E3%83%8A%E3%83%AB%E3%83%8A%E3%83%AB-104645306300090/
¢¡¥Ê¥ë¥Ê¥ëÈªŽ¥ÇÀ¶È¸òή²ñ
https://www.facebook.com/groups/335378240237666/
Á´¹ñ¿¤¯¤Î¥Ê¥ë¥Ê¥ë¤´ÍøÍѼԥե¡¥ó¤Î¤ß¤Ê¤µ¤ÞÊý¤ò¤ò·Ò¤°¥Û¡¼¥à¥Ú¡¼¥¸¤¬¤Ç¤¤Þ¤·¤¿¡£
¡¡¾ÃÈñ¼Ô¤ÈÀ¸»º¼Ô¤¬Ä¾ÀÜ¥³¥ó¥¿¥¯¥È¤ò¼è¤ë¸òή¤Î¥Ú¡¼¥¸¤Ç¤¹¡£´ðËܥ롼¥ë¤Ï¥Ê¥ë¥Ê¥ë¤ò»È¤Ã¤ÆºÏÇݤµ¤ì¤¿²Ì¼ù¤äÌîºÚ¤Ç¤¢¤ë¤³¤È¤Ç¤¹¡£
¡¡Á´¹ñ¤Î¥Ê¥ë¥Ê¥ë¤´ÍøÍѼԤγ§ÍÍ¡¢¤É¤¦¤¾ÀëÅÁ¡¢ÇÀ»ºÊª¤Î³ÈÈΤˤˤª»È¤¤¤¯¤À¤µ¤¤¡£
¢¡¥Ä¥¤¥Ã¥¿¡¼¡¡#agurikin Àаæ°ì¹Ô
https://twitter.com/agrikin
¡ù
¤Ë¤Û¤ó¥Ö¥í¥°Â¼
¤Ë¤Û¤ó¥Ö¥í¥°Â¼
¤Ý¤Áޝ¤È²¡¤·¤Æ¤¯¤À¤µ¤¤¡£´¶¼Õ
¢¡¸½ÂåÇÀ¶È2016ǯ10·î¹æ¤Ë¥Ê¥ë¥Ê¥ë¥Ü¥«¥·¤ä¼ùÌڤؤθú²ÌÅù¤Îµ»ö¤¬Â¿¿ô·ÇºÜ¤µ¤ì¤Æ¤¤¤Þ¤¹¡£À§Èó¤ªÆÉ¤ß²¼¤µ¤¤¡£
¡ù¿¢ÊªÁ´ÈÌ¡¢¾¾¸Ï¤ì¥â¥ó¥Ñ¤Ê¤É¤Î¼ùÌÚ¡¢ÌîºÚ¤Îɵ¤¤ä¥¦¥¤¥ë¥¹Âкö¡¢¤ª²Ö¤Î̵ÇÀÌôºÏÇݤʤɡ¢¤¢¤é¤æ¤ë¾ìÌ̤dzèÌö¤·¤Æ¤¤¤Þ¤¹¡£²ÌºÚ¤ÎÅüÅÙ¥¢¥Ã¥×¡¢¼ýÎÌÁý¤Ë¤â¤É¤¦¤¾¡£




2024ǯ05·î05Æü13:29ºÒ³²Âкö¡Ý¥Ê¥ë¥Ê¥ë¶Ý¤Ç̵½²½¡ÝÃÇ¿å¥È¥¤¥ì¤Ç¤Î´Êñ»ÈÍÑË¡

¡¡¥Ê¥ë¥Ê¥ë¶Ý¤Î¸ú²Ì¤Ë¤·Ç¢¤Î̵½²½¤¬¤¢¤ê¤Þ¤¹¡£¸½ºß¡¢Á´¹ñ³ÆÃϤΥݥåȥ󼰥ȥ¤¥ì¤ä²°³°¤Î´Ê°×¥È¥¤¥ì¡¢¤Þ¤¿¡¢½¤¤¤Î¤¤Ä¤¤¥Ú¥Ã¥È¤Î¥È¥¤¥ì¤Î̵½²½¤ËÍøÍѤµ¤ì¤Æ¤¤¤Þ¤¹¡£
ǽÅÐȾÅç¤ÎÃϿ̤ϤȤƤĤâ¤Ê¤¤ºÒ³²¤ò¤â¤¿¤é¤·¤Þ¤·¤¿¡£Ãϵ弫ÂΤ¬À¸¤¤Æ¤¤¤ëÀ±¤Ç¤¢¤ë»ö¤ò²þ¤á¤Æ¼Â´¶¤·¤Þ¤¹¡£²áµî¤Î²á¹ó¤Ê¼«Á³¤ËÂн褷¤ÆÀ¸Êª¤Ï¿Ê²½¤·¤Æ¤¤Þ¤·¤¿¡£º£¸å¡¢¤É¤Î¤è¤¦¤Ê¿Ê²½¤ò¿ë¤²¤ë¤Î¤Ç¤·¤ç¤¦¤«¡£
¤µ¤Æ¡¢5·î¤ËÆþ¤Ã¤¿¤È¤¤¤¦¤Î¤Ë¡¢Ç½ÅФǤϤ¤¤Þ¤À¤ËÃǿ塢ƻϩ¡¦²È²°Êø²õ¤Î»Ñ¤ò¸«¤»¤Ä¤±¤é¤ì¤Æ¤¤¤Þ¤¹¡£
¡¡¤³¤Î¤è¤¦¤ÊºÒ³²¤¬¤¢¤ë¤¿¤Ó¤Ë¡¢¥Ê¥ë¥Ê¥ë¶Ý¤ò»È¤Ã¤¿¥È¥¤¥ì¤ò³«È¯¤·¤ÆÍߤ·¤¤¤È¸À¤¦À¼¤ò¿¤¯¤¤¤¿¤À¤¤¤Æ¤¤¤Þ¤¹¡£
¡¡Â¿¤¯¤ÎÈïºÒÃϤ«¤é¤ÎÊØ¤ê¤òÌܤˤ·¤Ê¤¬¤é¡¢´ÊÊØ¤Ë¥Ê¥ë¥Ê¥ë¤Î¸ú²Ì¤òȯ´ø¤Ç¤¤ëÊýË¡¤Ï¤Ê¤¤¤«¤ÈÌϺ÷¤·¤Æ¤ª¤ê¤Þ¤·¤¿¤¬¡¢¤È¤Æ¤â´Ê°×¤ÊÊýË¡¤ò»×¤¤¤Ä¤¯¤³¤È¤¬½ÐÍè¤Þ¤·¤¿¡£
ÍѰդ¹¤ë¤â¤Î¤Ï¡¢

¡¡¥Ê¥ë¥Ê¥ë¶Ý¡£4¥ê¥Ã¥È¥ë(2750±ßÀǹþ¤ß¡¦Á÷ÎÁÊÌ¡¦R6/5·î¸½ºß)- ¥´¥ßÂޤˤϡ¢1²óÅö¤¿¤ê¥Ê¥ë¥Ê¥ë¶Ý¤òÌó200CCÅêÆþ¤·¤Þ¤¹¤Î¤Ç¡¢4¥ê¥Ã¥È¥ë¥µ¥¤¥º¤Ç¤Ï¡¢20ÂÞʬ¤Ë¤Ê¤ê¤Þ¤¹¡£(200CC¤Ï»æ¥³¥Ã¥×Ìó°ìÇÕʬ¤Ç¤¹¡£)¡¡
¡¡»ÔÈΤΥ´¥ßÂÞ¡£- º£²ó¤Î¼Â¸³¤Ç¤Ï¡¢45¥ê¥Ã¥È¥ëÂÞ¤òÍѤ¤¤Þ¤·¤¿¡£30¥ê¥Ã¥È¥ë¤¯¤é¤¤¤Î¥Ó¥Ë¡¼¥ëÂޤǤ⤤¤¤¤«¤â¤·¤ì¤Þ¤»¤ó¡£¤¢¤é¤«¤¸¤á¡¢ÊØ´ï¤ÎÂ礤µ¤ò³Îǧ¤·¤Æ¤ª¤¤Þ¤·¤ç¤¦¡£
¡¡¥¬¥à¥Æ¡¼¥×¡£º£²ó»È¤Ã¤¿¤Î¤ÏÍÜÀ¸ÍѤΥ¬¥à¥Æ¡¼¥×¤Ç¤¹¡£ÉۤΥ¬¥à¥Æ¡¼¥×¤ÏÇ´ÃåÎϤ¬¶¯¤¤¤Î¤Ç¤¹¤¬¡¢ÀÜÃåºÞ¤ÎÀפ¬»Ä¤ë»ö¤¬¤¢¤ê¡¢Áݽü¤¬ÌÌÅݤʻþ¤¬¤¢¤ê¤Þ¤¹¡£¤Þ¤¿¡¢»æ¤Î¥¬¥à¥Æ¡¼¥×¤â¤Ï¤¬¤·¤Ë¤¯¤¯Àפ¬»Ä¤ë»ö¤¬¤¢¤ê¤Þ¤¹¡£¼Ì¿¿¤Ë¤¢¤ë¤è¤¦¤ÊÍÜÀ¸ÍѤΥӥˡ¼¥ë¤Î¥¬¥à¥Æ¡¼¥×¤¬°Â¤¯¤ÆÊØÍø¤Ç¤¹¡£¥Û¡¼¥à¥»¥ó¥¿¡¼¤Ç¤Ï¡¢1ËÜ200±ßÄøÅÙ¤ÇÇä¤Ã¤Æ¤¤¤Þ¤¹¡£ÍѰդ¹¤ë¤â¤Î¤Ï°Ê¾å¤Ç¤¹¡£
¡¡¹³À¸Êª¼Á¤Ê¤É¤Î°åÌôÉʤòÉþÍѤµ¤ì¤Æ¤¤¤ë¾ì¹ç¡¢¶Ý¤¬»à¤ó¤Ç¤·¤Þ¤¦»ö¤¬¤¢¤ê¡¢¾Ã½¸ú²Ì¤¬½Ð¤Ê¤¤¤³¤È¤¬¤¢¤ê¤Þ¤¹¤Î¤Ç¡¢¤´Î»¾µ²¼¤µ¤¤¡£¡Ú¼ÂºÝ¤Î»È¤¤Êý¤ò¤´ÀâÌÀ¤·¤Þ¤¹¡£¡Û
¡¡Íμ°¤ÎÊØ´ï¤Ç¤Î»È¤¤Êý¤òÀâÌÀ¤·¤Þ¤¹¡£Ï¼°¤Î¾ì¹ç¤âÍμ°¤Ë½àµò¤·¤Æ²¼¤µ¤¤¡£
¡¡ÊØ´ï¤Î³¸¤ÈÊØºÂ¤ò¾å¤²¤Þ¤¹¡£
ÊØ´ï¤ÎÃæ¤ËÈ碌¤ë¤è¤¦¤Ë¥´¥ßÂÞ¤òÆþ¤ì¡¢¼þ°Ï¤ò¥¬¥à¥Æ¡¼¥×¤Ç¸ÇÄꤷ¤Þ¤¹¡£
¤³¤Î¥Ó¥Ë¡¼¥ëÂÞ¤òÊØÄ쥴¥ßÂޤȸƤӤޤ·¤ç¤¦¡£ÊØ´ï¤ÎÃæ¤Ë¤Ï¿å¤¬Î¯¤Þ¤Ã¤Æ¤¤¤Þ¤¹¤Î¤Ç¡¢¤½¤Î¿å¤¬¡¢¤·Ç¢¥´¥ßÂÞ¤ËÉÕ¤«¤Ê¤¤¤è¤¦¤Ë¤¹¤ë¤¿¤á¤Ë¤¤¤ï¤æ¤ë2½ÅÄì¤Ë¤·¤Þ¤¹¡£

¿åÆ»¿å¤¬Éüµì¤¹¤ë¤Þ¤Ç¡¢¤³¤ÎÂޤϤ½¤Î¤Þ¤Þ»È¤¤¤Þ¤¹¤Î¤Ç¡¢ÊØ´ï¤Î¼þ°Ï¤ò¥¬¥à¥Æ¡¼¥×¤Ç¤·¤Ã¤«¤ê¤È¸ÇÄꤷ¤Þ¤¹¡£
¡¡Êغ¤ò²¼¤í¤·¤Þ¤¹¡£
¡¡Êغ¤˥´¥ßÂÞ¤òÈ碌¡¢¥¬¥à¥Æ¡¼¥×¤Ç¸ÇÄꤷ¤Þ¤¹¡£¥Ó¥Ë¡¼¥ëÂÞ¤¬¤´¤ï¤´¤ï¤·¤Æ¡¢ºÂ¤ê¤º¤é¤¤¤È¤¤ÏÊØºÂ¥«¥Ð¡¼¤Ê¤É¤òÉߤ¤¤Æ¤¯¤À¤µ¤¤¡£
¡¡¥Ê¥ë¥Ê¥ë¶Ý¤òÅêÆþ¤·¤Þ¤¹¡£¥Ê¥ë¥Ê¥ë¶Ý¤Ï½é²ó¤Î»ÈÍѸå¤ËÅêÆþ¤·¤Æ¤¯¤À¤µ¤¤¡£¤ª¤ª¤à¤Í200CCÄøÅ٤ǽ½Ê¬¤Ç¤¹¡£¥È¥¤¥ì¥Ã¥È¥Ú¡¼¥Ñ¡¼¡¦À¸ÍýÍÑÉʤÎÅêÆþ¤â½ÐÍè¤Þ¤¹¡£
(¼Ì¿¿¤Ï¥¤¥á¡¼¥¸¤Î¤¿¤á¡¢Â¿¤á¤ËÅêÆþ¤·¤Æ¤¤¤Þ¤¹¡£¼ÂºÝ¤Ï»æ¥³¥Ã¥×1¥«¥Ã¥×ÄøÅ٤Ǥ«¤Þ¤¤¤Þ¤»¤ó¡£)
¡¡¿ôÆü¤¿¤Ã¤Æ½¤¤¤¬¤¹¤ë¤è¤¦¤Ç¤·¤¿¤é¡¢¥Ê¥ë¥Ê¥ë¶Ý¤ò»æ¥³¥Ã¥×1¥«¥Ã¥×ÄøÅ٤դ꤫¤±¤Æ²¼¤µ¤¤¡£½¤¤¤Î¸µ¤«¤éÃǽ¤·¤Þ¤¹¤Î¤Ç¡¢Çè¤Ê¤É¤¬´ó¤é¤Ê¤¯¤Ê¤ê¤Þ¤¹¡£
¤·Ç¢¤¬Î¯¤Þ¤Ã¤Æ¤¤¿¤é¡¢ÊØÄ쥴¥ßÂޤϤ½¤Î¤Þ¤Þ¤Ç¡¢¤·Ç¢¤ÎÆþ¤Ã¤¿¾å¤ËÈ碌¤¿¥´¥ßÂޤΤߤò³°¤·¤ÆÇÑ´þ¤·¤Þ¤¹¡£(ÇÑ´þÊýË¡¤Ï¼«¼£ÂΤε¬Äê¤Ë¤è¤ë¡£)- ¤·Ç¢¤¬Î¯¤Þ¤Ã¤¿¤éÇÑ´þ¤·¤Þ¤¹¡£Ãǿ夬Ĺ´ü¤ËµÚ¤Ö»þ¤ÎÍÑ¿´¤Ë¿¤á¤ËÍѰդ·¤Æ¤ª¤¤¤Æ¤¯¤À¤µ¤¤¡£Âç¿Í¤Î1Æü¤Î¤·Ç¢¤ÎÎ̤Ϥª¤ª¤à¤Í1500CC(Ê¿¶ÑÃÍ)¤Ç¤¹¡£¥È¥¤¥ì¤ò°ì¿Í¤Ç»ÈÍѤ¹¤ë¤È²¾Äꤷ¤Þ¤¹¤È¡¢10Æü¤Ç15000CC¤Ë¤Ê¤ê¤Þ¤¹¡£½ÅÎ̤ÏÌó15¥¥í¤È½Å¤¯¤Ê¤ê¤Þ¤¹¤Î¤Ç¡¢¤´¼«Ê¬¤ÎÂÎÎϤ˹ç¤ï¤»¤ÆÁá¤á¤ËÂÞ¤ò¸ò´¹¤·¤ÆÇÑ´þ¤¯¤À¤µ¤¤¡£
- ¥´¥ßÂޤˤè¤Ã¤Æ¤Ï½ÅÎÌʪ¤ËÂѤ¨¤é¤ì¤Ê¤¤¾ì¹ç¤¬¤¢¤ê¤Þ¤¹¡£½ÅÎÌʪÍѤθü¼ê¤Î¥´¥ßÂÞ¤òÍѰդ·¤Æ¤âÎɤ¤¤Ç¤·¤ç¤¦¡£
¡¡¥³¥ó¥Ý¥¹¥È¤äȪ¤ÎÂÏÈî¤Å¤¯¤ê¤ò¤·¤Æ¤¤¤ëÊý¤Ï¡¢¥Ê¥ë¥Ê¥ë¶Ý¤Ç½èÃÖ¤·¤¿¤·Ç¢¤òÂÏÈî¤È¤·¤ÆÍøÍѤ¹¤ë»ö¤¬½ÐÍè¤Þ¤¹¡£Ä̾ï¤ÎÀ¸¥´¥ß½èÍý¤ÈƱ¤¸¤è¤¦¤Ë¥³¥ó¥Ý¥¹¥È¤·¤Æ¤¯¤À¤µ¤¤¡£¥È¥¤¥ì¥Ã¥È¥Ú¡¼¥Ñ¡¼¤âʬ²ò¤µ¤ì¤Þ¤¹¡£
ÈòÆñ½ê¤Ê¤É¤Î¿¿Í¿ô¤Ç»ÈÍѤµ¤ì¤ë¾ì¹ç¡¢¥Ê¥ë¥Ê¥ë40¥ê¥Ã¥È¥ë¥µ¥¤¥º¤¬¤ªÆÀ¤Ë¤Ê¤Ã¤Æ¤ª¤ê¤Þ¤¹¡£¥Í¥Ã¥È¥·¥ç¥Ã¥×¤Ç¹ØÆþ²Äǽ¤Ç¤¹¤Î¤Ç¡¢À§È󤳤ε¡²ñ¤Ë¤´½àÈ÷²¼¤µ¤¤¡£»²¹Í¥µ¥¤¥È¡¡¡Ý¡¡°ìÆüÅö¤¿¤ê¤Î¤·Ç¢¤ÎÇÓ½ÐÎ̤¬·×»»¤µ¤ì¤Æ¤ª¤ê¤Þ¤¹¡£»²¹Í¤Ë¤µ¤»¤Æ¤¤¤¿¤À¤¤Þ¤·¤¿¡£
¢ãºÒ³²ÇÑ´þʪ¾ðÊó¥×¥é¥Ã¥È¥Û¡¼¥à¢ä
Á´¹ñ³ÆÃϤΥݥåȥ󼰥ȥ¤¥ì¤ä²°³°¤Î´Ê°×¥È¥¤¥ì¡¢¤Þ¤¿¡¢½¤¤¤Î¤¤Ä¤¤¥Ú¥Ã¥È¤Î¥È¥¤¥ì¤Î̵½²½¤Ë¤Ä¤¤¤Æ¤Î¾ÜºÙ¤Ï¡¢²¼µ¡¢¥Û¡¼¥à¥Ú¡¼¥¸¤ò¤´»²¾È²¼¤µ¤¤¡£
¡þÅڹ̶ݥʥë¥Ê¥ë¤Î¾ÜºÙ¤Ï¥Û¡¼¥à¥Ú¡¼¥¸¤Ø
http://www.narunaru.info/index.html
ÅÚ¾í¶Ý¤Ë¤Ä¤¤¤Æ¤Î²òÀ⤷¤Æ¤¤¤Þ¤¹¡£
¡þ¥â¥ó¥Ñ¤ÎÈï³²¤¬Â¿È¯¤·¤Æ¤¤¤Þ¤¹¡£
¥Ê¥ë¥Ê¥ë¤ÇÈï³²¤òºÇ¾®¸Â¤Ë¿©¤¤»ß¤á¤Þ¤·¤ç¤¦¡£
¥â¥ó¥ÑÂкö¤Î¥Ú¡¼¥¸
http://www.narunaru.info/monpa-1.html
¢¡¥Ê¥ë¥Ê¥ë¤ò¹ØÆþ¤¹¤ë¡£
http://narunaru.shop-pro.jp/
¢¡FBÅڹ̶ݥʥë¥Ê¥ë¡Ú¸ø¼°¡Û
¤ä¤äÆñ¤·¤¤¤³¤È¤¬¥ê¥ó¥¯¤µ¤ì¤Æ¤Þ¤¹¡£
https://www.facebook.com/%E5%9C%9F%E8%80%95%E8%8F%8C%E3%83%8A%E3%83%AB%E3%83%8A%E3%83%AB-104645306300090/
¢¡¥Ê¥ë¥Ê¥ëÈªŽ¥ÇÀ¶È¸òή²ñ
https://www.facebook.com/groups/335378240237666/
Á´¹ñ¿¤¯¤Î¥Ê¥ë¥Ê¥ë¤´ÍøÍѼԥե¡¥ó¤Î¤ß¤Ê¤µ¤ÞÊý¤ò¤ò·Ò¤°¥Û¡¼¥à¥Ú¡¼¥¸¤¬¤Ç¤¤Þ¤·¤¿¡£
¡¡¾ÃÈñ¼Ô¤ÈÀ¸»º¼Ô¤¬Ä¾ÀÜ¥³¥ó¥¿¥¯¥È¤ò¼è¤ë¸òή¤Î¥Ú¡¼¥¸¤Ç¤¹¡£´ðËܥ롼¥ë¤Ï¥Ê¥ë¥Ê¥ë¤ò»È¤Ã¤ÆºÏÇݤµ¤ì¤¿²Ì¼ù¤äÌîºÚ¤Ç¤¢¤ë¤³¤È¤Ç¤¹¡£
¡¡Á´¹ñ¤Î¥Ê¥ë¥Ê¥ë¤´ÍøÍѼԤγ§ÍÍ¡¢¤É¤¦¤¾ÀëÅÁ¡¢ÇÀ»ºÊª¤Î³ÈÈΤˤˤª»È¤¤¤¯¤À¤µ¤¤¡£
¢¡¥Ä¥¤¥Ã¥¿¡¼¡¡#agurikin Àаæ°ì¹Ô
https://twitter.com/agrikin
¡ù
¤Ë¤Û¤ó¥Ö¥í¥°Â¼
¤Ë¤Û¤ó¥Ö¥í¥°Â¼
¤Ý¤Áޝ¤È²¡¤·¤Æ¤¯¤À¤µ¤¤¡£´¶¼Õ
¢¡¸½ÂåÇÀ¶È2016ǯ10·î¹æ¤Ë¥Ê¥ë¥Ê¥ë¥Ü¥«¥·¤ä¼ùÌڤؤθú²ÌÅù¤Îµ»ö¤¬Â¿¿ô·ÇºÜ¤µ¤ì¤Æ¤¤¤Þ¤¹¡£À§Èó¤ªÆÉ¤ß²¼¤µ¤¤¡£
¡ù¿¢ÊªÁ´ÈÌ¡¢¾¾¸Ï¤ì¥â¥ó¥Ñ¤Ê¤É¤Î¼ùÌÚ¡¢ÌîºÚ¤Îɵ¤¤ä¥¦¥¤¥ë¥¹Âкö¡¢¤ª²Ö¤Î̵ÇÀÌôºÏÇݤʤɡ¢¤¢¤é¤æ¤ë¾ìÌ̤dzèÌö¤·¤Æ¤¤¤Þ¤¹¡£²ÌºÚ¤ÎÅüÅÙ¥¢¥Ã¥×¡¢¼ýÎÌÁý¤Ë¤â¤É¤¦¤¾¡£




2023ǯ01·î23Æü09:38¥Ë¥ó¥Ë¥¯ºÏÇÝ¡õ²Ã¹©¤Î¹Ö½¬²ñ¤Î¤ªÃΤ餻
¥Ë¥ó¥Ë¥¯ºÏÇÝ¡õ²Ã¹©¤Î¹Ö½¬²ñ

1.Æü»þ¡Ä 2023ǯ¡¡2·î8Æü¡Ê¿å¡Ë¡¢1 3 : 30¡Á 1 5 : 30
2. ¾ì½ê¡ÄÌи¶»ÔÁí¹ç»Ô̱¥»¥ó¥¿¡¼(4FÂç¥Û¡¼¥ë¡Ë ÅÅÏá§ 0475-24-9511
¡¡¡¡¡¡¡¡JRÌи¶±ØÅÌÊâ5ʬ¤¯¤é¤¤¡£
3. ÂоݡÄÇÀ¶È¡¢²ÈÄíºÚ±à½¾»ö¼Ô¾
4. ¹Ö»Õ¡Ä¥¢¥¤¥Ç¥¢¤ò¾¦Éʲ½¤Ë³è¤«¤¹¥ä¥ëµ¤½¸ÃÄ¡¡ ˼ÁíȯÌÀ¸¦µæ²ñ¡ÊÂåɽ¡ËÂçÄÍÀ¿°ì»á
¡¡ÌÙ¤±¤ëÇÀ¶È¤Î»ØÆ³¤Ç¡¢ÇÀ²È¤ËºÇŬµ»½Ñ¡¦¾ðÊóÅù¤òÅÁ¼ø¤¹¤ë ¥Ë¥å¡¼¡¦¥Ó¥¸¥Í¥¹Ê¬Ìî¤Î¥¹¡¼¥Ñ¡¼¡¦¥×¥í¥Ç¥å¡¼¥µ¡¼¡£
5. Ê罸¿Í°÷¡Ä40̾¡ÊÀèÃå½ç¡Ë
6. »²²ÃÈñ¡Ä\500¡¡(²ñ¾ì½ê»ÈÍÑÎÁ¡¡¥Æ¥¥¹¥ÈÂåÅù¡Ë
7. ÆâÍÆ¡Ä
¡¡(1)¥Ë¥ó¥Ë¥¯¤Î°éÀ®¡Á¼ý³Ï¡¦²Ã¹©
¡¡ ¡ÊÈþËæ¤·¤¤¹õ¥Ë¥ó¥Ë¥¯¤Îºî¤êÊý¡Ë
¡¡(2)̵ÇÀÌô¡¦¸ºÈîÎÁ¤ÎÇÀ¶È
¡¡¡Ê¿·¤·¤¤ÅÚ¾í²þÎÉ»ñºà¤Î¾Ò²ð¡Ë
8. ¿½¹þÀè¡ÄÅÅÏá§ 070-6429-1569 (ÃæÂ¼¡Ë
¡¡ ¢¨½àÈ÷¤ÎÅÔ¹ç¾å¡¢»²²Ã´õ˾¼Ô¤Ïɬ¤¹ÅÅÏÃͽÌó¤ò¤ª´ê¤¤¤·¤Þ¤¹¡£
¡¡¼çºÅ¡§Ë¼ÁíȯÌÀ¸¦µæ²ñ
----------------------------------------------
¥Ë¥ó¥Ë¥¯¤Î¹Ö½¬²ñ¤¬¤¢¤ê¤Þ¤¹¡£¤Þ¤À¡¢¼ã´³¤ªÀʤ¬¤¢¤ë¤è¤¦¤Ç¤¹¡£
¥Ê¥ë¥Ê¥ë¤Î¤´¾Ò²ð¤âÃפ·¤Þ¤¹¤Î¤Ç¡¢À§Èó¤´»²²Ã¤¯¤À¤µ¤¤¡£
¿Íµ¤¤Î¹Ö½¬²ñ¤Ç¤¹¤è¡£
¡þÅڹ̶ݥʥë¥Ê¥ë¤Î¾ÜºÙ¤Ï¥Û¡¼¥à¥Ú¡¼¥¸¤Ø
http://www.narunaru.info/index.html
ÅÚ¾í¶Ý¤Ë¤Ä¤¤¤Æ¤Î²òÀ⤷¤Æ¤¤¤Þ¤¹¡£
¡þ¥â¥ó¥Ñ¤ÎÈï³²¤¬Â¿È¯¤·¤Æ¤¤¤Þ¤¹¡£
¥Ê¥ë¥Ê¥ë¤ÇÈï³²¤òºÇ¾®¸Â¤Ë¿©¤¤»ß¤á¤Þ¤·¤ç¤¦¡£
¥â¥ó¥ÑÂкö¤Î¥Ú¡¼¥¸
http://www.narunaru.info/monpa-1.html
¢¡¥Ê¥ë¥Ê¥ë¤ò¹ØÆþ¤¹¤ë¡£
http://narunaru.shop-pro.jp/
¢¡FBÅڹ̶ݥʥë¥Ê¥ë¡Ú¸ø¼°¡Û
¤ä¤äÆñ¤·¤¤¤³¤È¤¬¥ê¥ó¥¯¤µ¤ì¤Æ¤Þ¤¹¡£
https://www.facebook.com/%E5%9C%9F%E8%80%95%E8%8F%8C%E3%83%8A%E3%83%AB%E3%83%8A%E3%83%AB-104645306300090/
¢¡¥Ê¥ë¥Ê¥ëÈªŽ¥ÇÀ¶È¸òή²ñ
https://www.facebook.com/groups/335378240237666/
Á´¹ñ¿¤¯¤Î¥Ê¥ë¥Ê¥ë¤´ÍøÍѼԥե¡¥ó¤Î¤ß¤Ê¤µ¤ÞÊý¤ò¤ò·Ò¤°¥Û¡¼¥à¥Ú¡¼¥¸¤¬¤Ç¤¤Þ¤·¤¿¡£
¡¡¾ÃÈñ¼Ô¤ÈÀ¸»º¼Ô¤¬Ä¾ÀÜ¥³¥ó¥¿¥¯¥È¤ò¼è¤ë¸òή¤Î¥Ú¡¼¥¸¤Ç¤¹¡£´ðËܥ롼¥ë¤Ï¥Ê¥ë¥Ê¥ë¤ò»È¤Ã¤ÆºÏÇݤµ¤ì¤¿²Ì¼ù¤äÌîºÚ¤Ç¤¢¤ë¤³¤È¤Ç¤¹¡£
¡¡Á´¹ñ¤Î¥Ê¥ë¥Ê¥ë¤´ÍøÍѼԤγ§ÍÍ¡¢¤É¤¦¤¾ÀëÅÁ¡¢ÇÀ»ºÊª¤Î³ÈÈΤˤˤª»È¤¤¤¯¤À¤µ¤¤¡£
¢¡¥Ä¥¤¥Ã¥¿¡¼¡¡#agurikin Àаæ°ì¹Ô
https://twitter.com/agrikin
¡ù
¤Ë¤Û¤ó¥Ö¥í¥°Â¼

¤Ë¤Û¤ó¥Ö¥í¥°Â¼
¤Ý¤Áޝ¤È²¡¤·¤Æ¤¯¤À¤µ¤¤¡£´¶¼Õ
¢¡¸½ÂåÇÀ¶È2016ǯ10·î¹æ¤Ë¥Ê¥ë¥Ê¥ë¥Ü¥«¥·¤ä¼ùÌڤؤθú²ÌÅù¤Îµ»ö¤¬Â¿¿ô·ÇºÜ¤µ¤ì¤Æ¤¤¤Þ¤¹¡£À§Èó¤ªÆÉ¤ß²¼¤µ¤¤¡£
¡ù¿¢ÊªÁ´ÈÌ¡¢¾¾¸Ï¤ì¥â¥ó¥Ñ¤Ê¤É¤Î¼ùÌÚ¡¢ÌîºÚ¤Îɵ¤¤ä¥¦¥¤¥ë¥¹Âкö¡¢¤ª²Ö¤Î̵ÇÀÌôºÏÇݤʤɡ¢¤¢¤é¤æ¤ë¾ìÌ̤dzèÌö¤·¤Æ¤¤¤Þ¤¹¡£²ÌºÚ¤ÎÅüÅÙ¥¢¥Ã¥×¡¢¼ýÎÌÁý¤Ë¤â¤É¤¦¤¾¡£






1.Æü»þ¡Ä 2023ǯ¡¡2·î8Æü¡Ê¿å¡Ë¡¢1 3 : 30¡Á 1 5 : 30
2. ¾ì½ê¡ÄÌи¶»ÔÁí¹ç»Ô̱¥»¥ó¥¿¡¼(4FÂç¥Û¡¼¥ë¡Ë ÅÅÏá§ 0475-24-9511
¡¡¡¡¡¡¡¡JRÌи¶±ØÅÌÊâ5ʬ¤¯¤é¤¤¡£
3. ÂоݡÄÇÀ¶È¡¢²ÈÄíºÚ±à½¾»ö¼Ô¾
4. ¹Ö»Õ¡Ä¥¢¥¤¥Ç¥¢¤ò¾¦Éʲ½¤Ë³è¤«¤¹¥ä¥ëµ¤½¸ÃÄ¡¡ ˼ÁíȯÌÀ¸¦µæ²ñ¡ÊÂåɽ¡ËÂçÄÍÀ¿°ì»á
¡¡ÌÙ¤±¤ëÇÀ¶È¤Î»ØÆ³¤Ç¡¢ÇÀ²È¤ËºÇŬµ»½Ñ¡¦¾ðÊóÅù¤òÅÁ¼ø¤¹¤ë ¥Ë¥å¡¼¡¦¥Ó¥¸¥Í¥¹Ê¬Ìî¤Î¥¹¡¼¥Ñ¡¼¡¦¥×¥í¥Ç¥å¡¼¥µ¡¼¡£
5. Ê罸¿Í°÷¡Ä40̾¡ÊÀèÃå½ç¡Ë
6. »²²ÃÈñ¡Ä\500¡¡(²ñ¾ì½ê»ÈÍÑÎÁ¡¡¥Æ¥¥¹¥ÈÂåÅù¡Ë
7. ÆâÍÆ¡Ä
¡¡(1)¥Ë¥ó¥Ë¥¯¤Î°éÀ®¡Á¼ý³Ï¡¦²Ã¹©
¡¡ ¡ÊÈþËæ¤·¤¤¹õ¥Ë¥ó¥Ë¥¯¤Îºî¤êÊý¡Ë
¡¡(2)̵ÇÀÌô¡¦¸ºÈîÎÁ¤ÎÇÀ¶È
¡¡¡Ê¿·¤·¤¤ÅÚ¾í²þÎÉ»ñºà¤Î¾Ò²ð¡Ë
8. ¿½¹þÀè¡ÄÅÅÏá§ 070-6429-1569 (ÃæÂ¼¡Ë
¡¡ ¢¨½àÈ÷¤ÎÅÔ¹ç¾å¡¢»²²Ã´õ˾¼Ô¤Ïɬ¤¹ÅÅÏÃͽÌó¤ò¤ª´ê¤¤¤·¤Þ¤¹¡£
¡¡¼çºÅ¡§Ë¼ÁíȯÌÀ¸¦µæ²ñ
----------------------------------------------
¥Ë¥ó¥Ë¥¯¤Î¹Ö½¬²ñ¤¬¤¢¤ê¤Þ¤¹¡£¤Þ¤À¡¢¼ã´³¤ªÀʤ¬¤¢¤ë¤è¤¦¤Ç¤¹¡£
¥Ê¥ë¥Ê¥ë¤Î¤´¾Ò²ð¤âÃפ·¤Þ¤¹¤Î¤Ç¡¢À§Èó¤´»²²Ã¤¯¤À¤µ¤¤¡£
¿Íµ¤¤Î¹Ö½¬²ñ¤Ç¤¹¤è¡£
¡þÅڹ̶ݥʥë¥Ê¥ë¤Î¾ÜºÙ¤Ï¥Û¡¼¥à¥Ú¡¼¥¸¤Ø
http://www.narunaru.info/index.html
ÅÚ¾í¶Ý¤Ë¤Ä¤¤¤Æ¤Î²òÀ⤷¤Æ¤¤¤Þ¤¹¡£
¡þ¥â¥ó¥Ñ¤ÎÈï³²¤¬Â¿È¯¤·¤Æ¤¤¤Þ¤¹¡£
¥Ê¥ë¥Ê¥ë¤ÇÈï³²¤òºÇ¾®¸Â¤Ë¿©¤¤»ß¤á¤Þ¤·¤ç¤¦¡£
¥â¥ó¥ÑÂкö¤Î¥Ú¡¼¥¸
http://www.narunaru.info/monpa-1.html
¢¡¥Ê¥ë¥Ê¥ë¤ò¹ØÆþ¤¹¤ë¡£
http://narunaru.shop-pro.jp/
¢¡FBÅڹ̶ݥʥë¥Ê¥ë¡Ú¸ø¼°¡Û
¤ä¤äÆñ¤·¤¤¤³¤È¤¬¥ê¥ó¥¯¤µ¤ì¤Æ¤Þ¤¹¡£
https://www.facebook.com/%E5%9C%9F%E8%80%95%E8%8F%8C%E3%83%8A%E3%83%AB%E3%83%8A%E3%83%AB-104645306300090/
¢¡¥Ê¥ë¥Ê¥ëÈªŽ¥ÇÀ¶È¸òή²ñ
https://www.facebook.com/groups/335378240237666/
Á´¹ñ¿¤¯¤Î¥Ê¥ë¥Ê¥ë¤´ÍøÍѼԥե¡¥ó¤Î¤ß¤Ê¤µ¤ÞÊý¤ò¤ò·Ò¤°¥Û¡¼¥à¥Ú¡¼¥¸¤¬¤Ç¤¤Þ¤·¤¿¡£
¡¡¾ÃÈñ¼Ô¤ÈÀ¸»º¼Ô¤¬Ä¾ÀÜ¥³¥ó¥¿¥¯¥È¤ò¼è¤ë¸òή¤Î¥Ú¡¼¥¸¤Ç¤¹¡£´ðËܥ롼¥ë¤Ï¥Ê¥ë¥Ê¥ë¤ò»È¤Ã¤ÆºÏÇݤµ¤ì¤¿²Ì¼ù¤äÌîºÚ¤Ç¤¢¤ë¤³¤È¤Ç¤¹¡£
¡¡Á´¹ñ¤Î¥Ê¥ë¥Ê¥ë¤´ÍøÍѼԤγ§ÍÍ¡¢¤É¤¦¤¾ÀëÅÁ¡¢ÇÀ»ºÊª¤Î³ÈÈΤˤˤª»È¤¤¤¯¤À¤µ¤¤¡£
¢¡¥Ä¥¤¥Ã¥¿¡¼¡¡#agurikin Àаæ°ì¹Ô
https://twitter.com/agrikin
¡ù
¤Ë¤Û¤ó¥Ö¥í¥°Â¼
¤Ë¤Û¤ó¥Ö¥í¥°Â¼
¤Ý¤Áޝ¤È²¡¤·¤Æ¤¯¤À¤µ¤¤¡£´¶¼Õ
¢¡¸½ÂåÇÀ¶È2016ǯ10·î¹æ¤Ë¥Ê¥ë¥Ê¥ë¥Ü¥«¥·¤ä¼ùÌڤؤθú²ÌÅù¤Îµ»ö¤¬Â¿¿ô·ÇºÜ¤µ¤ì¤Æ¤¤¤Þ¤¹¡£À§Èó¤ªÆÉ¤ß²¼¤µ¤¤¡£
¡ù¿¢ÊªÁ´ÈÌ¡¢¾¾¸Ï¤ì¥â¥ó¥Ñ¤Ê¤É¤Î¼ùÌÚ¡¢ÌîºÚ¤Îɵ¤¤ä¥¦¥¤¥ë¥¹Âкö¡¢¤ª²Ö¤Î̵ÇÀÌôºÏÇݤʤɡ¢¤¢¤é¤æ¤ë¾ìÌ̤dzèÌö¤·¤Æ¤¤¤Þ¤¹¡£²ÌºÚ¤ÎÅüÅÙ¥¢¥Ã¥×¡¢¼ýÎÌÁý¤Ë¤â¤É¤¦¤¾¡£




2022ǯ11·î18Æü10:28ë¾Êó¡¡Á°ÅĤµ¤ó

¥¤¥ó¥¹¥¿¥°¥é¥à¤ËÅê¹Æ¤µ¤ì¤¿¼Ì¿¿
Èᤷ¤¤¤ªÃΤ餻¤Ç¤¹¡£
Á°ÅÄÃÎÂ夵¤ó¤¬¡¢¤ªË´¤¯¤Ê¤ê¤Ë¤Ê¤ê¤Þ¤·¤¿¡£
60ºÐ¤ò²á¤®¤¿¤Ð¤«¤ê¤À¤Ã¤¿¤Ç¤·¤ç¤¦¤«¡£
¡¡é¬é¯¤Î¹¥¤¤ÊÊý¤Ç¡¢Âô»³¤Î¥Ð¥é¤Î¼Ì¿¿¤òSNS¤ËÅê¹Æ¤µ¤ì¡¢¥Ê¥ë¥Ê¥ë¶Ý¤ÎÇ®¿´¤Ê¥Õ¥¡¥ó¤Î°ì¿Í¤Ç¤·¤¿¡£Â¿¤¯¤Î¤ªµÒÍͤ⤴¾Ò²ð¤¤¤¿¤À¤¤Þ¤·¤¿¡£¤¢¤ê¤¬¤È¤¦¤´¤¶¤¤¤Þ¤·¤¿¡£
¡¡

maeda.tomoyo
²È²¤¬ÂåÍý¤ÇÅê¹Æ¤ò¤·¤Æ¤¤¤Þ¤¹¡£
Á°ÅÄÃÎÂå¤Ï2022ǯ10·î29Æü21:50¤Ë±Ê̲¤·¤Þ¤·¤¿¡£
À¸Á°¤Ï³§ÍͤËÂçÊѤªÀ¤Ïäˤʤꡢ²È²¤È¤·¤Æ¤âÀ¿¤Ë´¶¼Õ¤ò¤·¤Æ¤ª¤ê¤Þ¤¹¡£
Áòµ·¤Ï¿ÈÆâ¤Ë¤Æ¼¹¤ê¹Ô¤ï¤»¤ÆÄº¤¤Þ¤¹¤Î¤Ç¡¢
³§Íͤˤª¤«¤ì¤Þ¤·¤Æ¤Ï¿´¤ÎÃæ¤Ç¡¢
¸Î¿Í¤Î̽ʡ¤òµ§¤Ã¤ÆÄº¤±¤ì¤Ð¹¬¤¤¤Ç¤¹¡£
À¿¤Ë¤¢¤ê¤¬¤È¤¦¤´¤¶¤¤¤Þ¤·¤¿¡£
¡ù
2ǯ¤Û¤ÉÁ°¤«¤é´â¤ò´µ¤¤ÆþÂౡ¤ò·«¤êÊÖ¤·¤Æ¤¤¤Þ¤·¤¿¤¬¡¢¤Þ¤µ¤«¤³¤ó¤Ê¤ËÁ᤯¤´Àµ¤ì¤ë¤È¤Ï»×¤Ã¤Æ¤â¤ß¤Þ¤»¤ó¤Ç¤·¤¿¡£
¤´°ä²¤Î³§ÍͤˤÏÈᤷ¤ß¤ÎºÇÃæ¤Ë¤¢¤ê¤Þ¤·¤ç¤¦¡£
¿´¤è¤ê¤´Ì½Ê¡¤ò¤ªµ§¤ê¿½¤·¾å¤²¤Þ¤¹¡£
Å·¹ñ¤Ç¿´¹Ô¤¯¤Þ¤Ç¥Ð¥é¤Î¤ªÀ¤Ïäò¤µ¤ì¤Þ¤¹¤è¤¦µ§Ç°¤¤¤¿¤·¤Þ¤¹¡£
2022ǯ06·î09Æü11:44¥«¥Æ¥´¥ê¡¼¤ÎÊѹ¹À°Íý¤Ç¡¢µ»ö¤òʬ¤«¤ê°×¤¯¤·¤Æ¤Þ¤¹¡£

¼ï(¥·¡¼¥É)¤Ç³¨¤òÉÁ¤¯¥¢¡¼¥È
ÂÀÍÛ¤Î»Ô ÉÙΤ¡¡2013ǯ11·î¤ÎÍͻҤǤ¹¡£
¥Ö¥í¥°¤Î¥¿¥°¤ä¤é¥«¥Æ¥´¥ê¡¼¤òÀ°Íý¤·¤Æ¤¤¤Þ¤¹¡£
¼«Ê¬¤Ç¤âÅê¹Æ¤·¤¿¤Ï¤º¤Ê¤Î¤Ë¸«¤Ä¤«¤é¤Ê¤¤µ»ö¤¬¤¢¤ê¤Þ¤·¤Æ¡¢¤¤¤Ä¤«¤ÏÀ°Íý¤ò¤È»×¤¤¤Ê¤¬¤é¥º¥ë¥º¥ë¤È¤½¤Î¤Þ¤Þ¤Ë¤Ê¤Ã¤Æ¤¤¤Þ¤¹¡£
¤³¤Î¼Ì¿¿¤Ï¡¢10ǯ¶á¤¯Á°¤Î¼Ì¿¿¤Ç¤¹¤¬¡¢ÂÀÍۤλԤ˽ÐŹ¤·¤Æ¡¢¥â¥ß¥¬¥é¹ÚÁÇÉ÷Ϥ¡¢ÂÉ÷Ϥ¤òÍèˬ¤Î¤ªµÒÍͤËÂ賤·¤Æ¤â¤é¤Ã¤Æ¤¤¤ë¼Ì¿¿¤¬¤¢¤ê¤Þ¤·¤¿¡£µ»ö¤Ë¤·¤ÆÅê¹Æ¤·¤è¤¦¤È»×¤¤¤Ê¤¬¤é¡¢¤Ê¤¼¤«²¼½ñ¤¤Î¤Î¤Þ¤ÞÊüÃÖ¤µ¤ì¤Æ¤¤¤Æ¡¢²áµî¤Îµ»ö¤ÎÀ°ÍýÃæ¤Ë¸«¤Ä¤±¤Æº£Æü¡¢Åê¹Æ¤¹¤ë¤â¤Î¤Ç¤¹¡£
¡¡º£¸å¤â¤ªÂ¢Æþ¤ê¤·¤¿µ»ö¤ÎÅê¹Æ¤¬¤¢¤ë¤«¤â¤·¤ì¤Þ¤»¤ó¡£
¥«¥Æ¥´¥ê¡¼¤ÎÀ°Íý¤â¿Ê¤á¤¿¤¤¤È»×¤Ã¤Æ¤¤¤Þ¤¹¡£
Ê©ÂˤκØÄí¥·¥ê¡¼¥º¤â¥«¥Æ¥´¥ê¡¼¤Ë̵ÅÐÏ¿¤À¤Ã¤¿¤ê¡¢°Û¤Ê¤Ã¤¿¥«¥Æ¥´¥ê¡¼¤Ë¸ºß¤·¤Æ¤¤¤Þ¤·¤¿¡£¸½ºßÀ°Íý¤ò¤·¤Æ¤¤¤Þ¤¹¡£¥«¥Æ¥´¥ê¡¼¤Ç¥¿¥°¤ò¤¯¤°¤ë¤È¿·¤·¤¤µ»ö¤¬¾å¤ËÍè¤ë¤è¤¦¤Ç¤¹¡£
½ÐÍè¤Þ¤·¤¿¤é¤ª¿¬¤Î¸Å¤¤µ»ö¤«¤é¤ªÆÉ¤ß¤¤¤¿¤À¤±¤ì¤Ð¤È»×¤¤¤Þ¤¹¡£
¥Ö¥í¥°Æâ¤Î¥«¥Æ¥´¥ê¡¼Í󤫤é¥ê¥ó¥¯¤µ¤ì¤Æ¤¤¤Þ¤¹¡£
°ì»þÁ¼Ã֤Ȥ·¤Æ¡¢¥Ê¥ë¥Ê¥ë¤Ç½ÐÍ褿ÌîºÚ¤ä²Ìʪ¤ÎÌ£¤Îɾ²Á¤¬·ÇºÜ¤µ¤ì¤Æ¤¤¤ëµ»ö¤Ï¡¢
¿·¥·¥ê¡¼¥º¤Î¡ÖÈþÌ£¤·¤µ¤òÁդǤë¶Ý»åÂΡץ·¥ê¡¼¥º¤Î¥«¥Æ¥´¥ê¡¼¤ËÆþ¤ì¤Æ¤Þ¤¹¡£








»ûÅÄËܲȤÎÅö¼ç¤â±Ç¤Ã¤Æ¤Þ¤¹¤Í¡£
¡¡¥Ö¥í¥°³«ÀßÅö½é¤Ï¥«¥Æ¥´¥ê¡¼¤Ë³¬Áؤ¬Ìµ¤¯¤Æ¡¢¥«¥Æ¥´¥ê¡¼ÅÐÏ¿¿ô¤â10¸Ä¤¯¤é¤¤¤·¤«¤Ê¤«¤Ã¤¿¤è¤¦¤Ë»×¤¤¤Þ¤¹¡£¤Ç¤¹¤«¤é¡¢ºÇ½é¤Îµ»ö¤Ë¤Ï¥«¥Æ¥´¥ê¡¼¤Î̵¤¤¤â¤Î¤â¿¤¯¤¢¤ê¤Þ¤·¤¿¡£
#¥¿¥°¤Ë¤Ä¤¤¤Æ¤â¡¢º£¤«¤é¸«¤ì¤Ð¹ç¤Ã¤Æ¤¤¤Ê¤¤¤â¤Î¤â¤¢¤ë¤è¤¦¤Ç¤¹¡£
Åê¹Æ¿ô¤¬1000¤òͤ¨¤Æ¤¤¤Þ¤¹¡£Ãµ¤·¤ä¤¹¤¤¤è¤¦¤ËÀ°Íý¤ò¿Ê¤á¤Þ¤¹¡£
º£¸å¤È¤â¤è¤í¤·¤¯¤É¤¦¤¾¡£
¡þÅڹ̶ݥʥë¥Ê¥ë¤Î¾ÜºÙ¤Ï¥Û¡¼¥à¥Ú¡¼¥¸¤Ø
http://www.narunaru.info/index.html
ÅÚ¾í¶Ý¤Ë¤Ä¤¤¤Æ¤Î²òÀ⤷¤Æ¤¤¤Þ¤¹¡£
¡þ¥â¥ó¥Ñ¤ÎÈï³²¤¬Â¿È¯¤·¤Æ¤¤¤Þ¤¹¡£
¥Ê¥ë¥Ê¥ë¤ÇÈï³²¤òºÇ¾®¸Â¤Ë¿©¤¤»ß¤á¤Þ¤·¤ç¤¦¡£
¥â¥ó¥ÑÂкö¤Î¥Ú¡¼¥¸
http://www.narunaru.info/monpa-1.html
¢¡¥Ê¥ë¥Ê¥ë¤ò¹ØÆþ¤¹¤ë¡£
http://narunaru.shop-pro.jp/
¢¡FBÅڹ̶ݥʥë¥Ê¥ë¡Ú¸ø¼°¡Û
¤ä¤äÆñ¤·¤¤¤³¤È¤¬¥ê¥ó¥¯¤µ¤ì¤Æ¤Þ¤¹¡£
https://www.facebook.com/%E5%9C%9F%E8%80%95%E8%8F%8C%E3%83%8A%E3%83%AB%E3%83%8A%E3%83%AB-104645306300090/
¢¡¥Ê¥ë¥Ê¥ëÈªŽ¥ÇÀ¶È¸òή²ñ
https://www.facebook.com/groups/335378240237666/
Á´¹ñ¿¤¯¤Î¥Ê¥ë¥Ê¥ë¤´ÍøÍѼԥե¡¥ó¤Î¤ß¤Ê¤µ¤ÞÊý¤ò¤ò·Ò¤°¥Û¡¼¥à¥Ú¡¼¥¸¤¬¤Ç¤¤Þ¤·¤¿¡£
¡¡¾ÃÈñ¼Ô¤ÈÀ¸»º¼Ô¤¬Ä¾ÀÜ¥³¥ó¥¿¥¯¥È¤ò¼è¤ë¸òή¤Î¥Ú¡¼¥¸¤Ç¤¹¡£´ðËܥ롼¥ë¤Ï¥Ê¥ë¥Ê¥ë¤ò»È¤Ã¤ÆºÏÇݤµ¤ì¤¿²Ì¼ù¤äÌîºÚ¤Ç¤¢¤ë¤³¤È¤Ç¤¹¡£
¡¡Á´¹ñ¤Î¥Ê¥ë¥Ê¥ë¤´ÍøÍѼԤγ§ÍÍ¡¢¤É¤¦¤¾ÀëÅÁ¡¢ÇÀ»ºÊª¤Î³ÈÈΤˤˤª»È¤¤¤¯¤À¤µ¤¤¡£
¢¡¥Ä¥¤¥Ã¥¿¡¼¡¡#agurikin Àаæ°ì¹Ô
https://twitter.com/agrikin
¡ù
¤Ë¤Û¤ó¥Ö¥í¥°Â¼
¤Ë¤Û¤ó¥Ö¥í¥°Â¼
¤Ý¤Áޝ¤È²¡¤·¤Æ¤¯¤À¤µ¤¤¡£´¶¼Õ
¢¡¸½ÂåÇÀ¶È2016ǯ10·î¹æ¤Ë¥Ê¥ë¥Ê¥ë¥Ü¥«¥·¤ä¼ùÌڤؤθú²ÌÅù¤Îµ»ö¤¬Â¿¿ô·ÇºÜ¤µ¤ì¤Æ¤¤¤Þ¤¹¡£À§Èó¤ªÆÉ¤ß²¼¤µ¤¤¡£
¡ù¿¢ÊªÁ´ÈÌ¡¢¾¾¸Ï¤ì¥â¥ó¥Ñ¤Ê¤É¤Î¼ùÌÚ¡¢ÌîºÚ¤Îɵ¤¤ä¥¦¥¤¥ë¥¹Âкö¡¢¤ª²Ö¤Î̵ÇÀÌôºÏÇݤʤɡ¢¤¢¤é¤æ¤ë¾ìÌ̤dzèÌö¤·¤Æ¤¤¤Þ¤¹¡£²ÌºÚ¤ÎÅüÅÙ¥¢¥Ã¥×¡¢¼ýÎÌÁý¤Ë¤â¤É¤¦¤¾¡£













