ÇÀ¶È»×ÁÛ
2025ǯ11·î15Æü13:29Åì¹ñµÈȬȨ¿À¼Ò±ïµ¯¤«¤é»×¤¦¤³¤È
»ä¤ÎÀ¸¤Þ¤ì¸Î¶¿¡¢»Ô¸¶»ÔÅì¹ñµÈ¤Ï¡¢À¸¤Þ¤ì¤¿º¢¡¢»Ô¸¶·´»ÔÅì¼¹ñµÈ¤È¤¤¤¦ÃÏ̾¤À¤Ã¤¿¤¬¡¢¸½ºß¤Î»Ô¸¶»Ô¤Ï¡¢1963ǯ¤Ë»Ô¸¶Ä®¡¢¸Þ°æÄ®¡¢»ÐºêÄ®¡¢»°ÏÂÄ®¡¢ÆîÁíÄ®¡¢»ÔÄż¡¢²ÃÌ줬¹çÊ»¤·¤ÆÃÂÀ¸¤·¤¿¡£¤³¤Î»þ¡¢ÆîÁíÄ®¤Ë¹ñµÈ¤È¤¤¤¦ÃÏ̾¤¬¤¢¤ê¡¢°ì¤Ä¤Î»Ô¤Î¤Ê¤«¤Ë¡Ö¹ñµÈ¡×¤¬£²¤«½ê¸ºß¤¹¤ë¤Î¤âº®Íð¤Î¤â¤È¤Ê¤Î¤Ç¡¢¡ÖÅì¹ñµÈ¡×¡ÖÀ¾¹ñµÈ¡×¤È¤·¤ÆÃÏ̾¤¬Êѹ¹¤µ¤ì¤¿¡£
¡¡Åö½é¡¢Ãϸµ¤Î¿Í¤Ï¡ÖÅì¡×¤òÉÕ¤±¤º¤Ë¸Æ¤Ó¡¢Ã±¤Ë¡Ö¹ñµÈ¡×¤È¸Æ¤ó¤Ç¤¤¤¿¡£
¡¡¤½¤Î¤¿¤á¡¢ÀéÍÕ¤«¤é¥¿¥¯¥·¡¼¤Ç¹ñµÈ¤Þ¤Ç¤È¤¤¤¦¤È¡¢À¾¹ñµÈ¤Ë±¿¤Ð¤ì¤Æ¤·¤Þ¤¦¤È¤¤¤¦¤³¤È¤¬¥Þ¥Þµ¯¤³¤Ã¤¿¡£Åö»þ¤ÏÀ¾¤ÈÅì¤Ï¼Ö¤Ç¤â£±»þ´Ö¶á¤¯¤«¤«¤ëµ÷Î¥¤¬¤¢¤ë¡£
¡¡¿·½É±Ø¤«¤éÁ¥¶¶¤Þ¤Ç¤È¥¿¥¯¥·¡¼¤Ë¹ð¤²¤ë¤ÈÀéÍÕ¸©¤ÎÁ¥¶¶¤Ç¤Ï¤Ê¤¯¡¢À¤ÅÄë¤ÎÀéºÐÁ¥¶¶¤Ë±¿¤Ð¤ì¤Æ¤·¤Þ¤¦¤È¤¤¤Ã¤¿Ïäâ¤è¤¯Ê¹¤¯¡£Æ±¤¸Îà¤À¡£
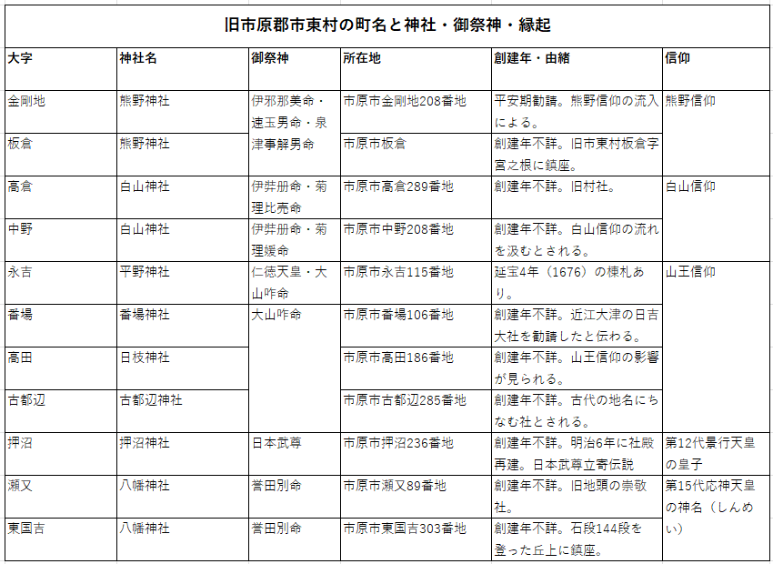
µì»ÔÅ켤ˤÏ12¤Î½¸Í¤¢¤Ã¤Æ¡¢¤½¤ì¤¾¤ì¤Ë¿À¼Ò¤¬¤¢¤ë¡£
°ìÍ÷ɽ¤Ë¤·¤¿¤Î¤Ç¤´Í÷¤¤¤¿¤À¤¤¿¤¤¡£(ÈÄÁҤϸå¤ËÀéÍÕ»Ô¤ËÊÔÆþ¤µ¤ì¤¿¡£)

¤½¤Îº¢¡¢»ÔÅì¼Ìò¾ì¤Ï¹ñµÈ¤ËÃÖ¤«¤ì¤Æ¤¤¤¿¡£¹ñµÈ¤Ë¤Ïɱ¡¡¦¿ÇÎŽꡦÃóºß½ê¡¦³Ø¹»¡¦Í¹ÊضÉ(ÅÅÏöÉÊ»Àß)¡¦ÇÀ¶¨¡¦¾¦Å¹¡¦¼«Å¾¼Ö²°¡¦»¶È±²°¡¦ÃÃÌê²°¡¦¥Ñ¥Á¥ó¥³²°¤Ë¥¿¥¯¥·¡¼¤Î±Ä¶È½ê¤â¤¢¤Ã¤¿¡£¤Þ¤¿¡¢Í¯¿å¤¬ËÉÙ¤ÊÃϰè¤Ç¡¢Â¤¤ê¼ò²°¤ä¤Ç¤ó¤×¤ó¹©¾ì¤â¤¢¤Ã¤¿¡£
ÍÀÅıؤ«¤é¤Î¥Ð¥¹Ï©Àþ¤âÁ᤯¤«¤é³«Ä̤·¡¢Â¼¤ÎÃæ¿´¤È¤·¤Æ±É¤¨¤Æ¤¤¤¿¡£
¹¾¸Í°ÊÁ°¤«¤é»º¶È¤ÎÃæ¿´¤Ïú¾Æ¤¤À¤Ã¤¿¤Î¤Ç¤Ï¤Ê¤«¤È»×¤ï¤ì¤ë¡£ÇÀÃϤϾ¯¤Ê¤¯Ã«ÄÅÅĤοå°ð¤âÂ礷¤¿ÌÌÀѤǤϤʤ¯¡¢Ã«ÄÅÅĤ½¤Î¤â¤Î¤¬Ã«Äì¤Ë¤¢¤ë¤Î¤ÇÆüÅö¤¿¤ê¤¬°¤¤¡£Ã«ÄÅÅļ«ÂΤ¬¥É¥ÖÅĤÇÂçÁؤ̤«¤ë¤à¡£µ¡³£¤¬È¯Ã£¤·¤¿¸½ºß¤Ç¤âÅ¥¤ËÄÀ¤ó¤Çµ¡³£¤¬Æþ¤é¤Ê¤¤ÅĤ⿤¤¡£¤½¤ó¤ÊÅĤ«¤é¹ÌºîÊü´þ¤¬»Ï¤Þ¤Ã¤Æ¤¤¤Ã¤¿¡£
»ä¤¬»Ò¶¡¤Î¤³¤í¤Ï¡¢¤ª»½¤¬À¹¤ó¤Ç¤¢¤Ã¤¿¡£¤½¤Î¸å¡¢¸¶ÌÚ¥·¥¤¥¿¥±¤ÎºÏÇݤ¬¤Ï¤ä¤ë¤¬¡¢3/11¤Î¸¶»Òϧ¤Î»ö¸Î¤Ë¤è¤Ã¤Æ¥·¥¤¥¿¥±ºÏÇݤϤۤÜÀäÌǤ·¤¿¡£
º£²ó¡¢¿À¼Ò¤Î¸æº×¿À¤òÄ´¤Ù¤è¤¦¤È»×¤Ã¤¿¤Î¤Ï¡¢³ÆÄ®²ñ(½¸Íî)¤Ç¡¢º×¤ë¿À¤¬°Û¤Ê¤Ã¤Æ¤¤¤ë¤³¤È¤ËÉԻ׵Ĥµ¤ò´¶¤¸¤¿¤«¤é¤À¡£
Ä´¤Ù¤ë¤È¸æº×¿À¤ÏÂ礤¯£²¼ïÎà¤È¤Ê¤ë¡£°ì¤Ä¤Ï¿ÀÊ©½¬¹ç¤Î¿ÀÊ©¤Ç¤¢¤ê¡¢³ÆÃϤλ³³Ù¿®¶Ä¤È·ë¤Ó¤Ä¤¯ËÜÃÏ¿âíñÀâ¤È¤¤¤¦¤â¤Î¤Ç¤¢¤ë¡£Çò»³¿®¶Ä¡¢»³²¦¿®¶Ä¡¢·§Ìî¿®¶Ä¤¬¤½¤ì¤Ë¤¢¤¿¤ë¡£»³³Ù¿®¶Ä¤Ï¡¢±ÖɤÎÂà»¶¤ä˳ڡ¢²ÈÆâ°ÂÂÙ¤ò´ê¤¦¤â¤Î¤Ç¡¢¸Ä¿Í¤Î¹¬Ê¡¤ò´ê¤¦¤â¤Î¤Ç¤¢¤ë¡£
²¡¾Â¤Î¿À¼Ò¤ÏÆüËÜÉðºΩ´óÅÁÀ⤬¤¢¤ê¡¢°Î¿Í¤ÎÍ輤òµÇ°¤¹¤ë¤â¤Î¤À¡£
Åì¹ñµÈ¤ÈÀ¥Ëô¤ÏȬȨ¿À¼Ò¤Ç¤¢¤ë¡£Åì¹ñµÈ¤ÎȬȨ¿À¼Ò¤ÏȬȨ¤ÎÈӹᲬȬȨµÜ(¤¤¤¤¤«¤ª¤«¤Ï¤Á¤Þ¤ó¤°¤¦)¤«¤é´«¿Ê¤·¤¿¤È¤¤¤¦ÅÁ¾µ¤¬¤¢¤ë¡£À¥Ëô¤Ï¡¢¹ñµÈ¤ËÈæ¸ª¤¹¤ë»ÔÅì¼Æâ¤Ç¤ÏÂ礤ʼ¤Ç¤¢¤ë¡£È¬È¨¿À¼Ò¤ÏÉð¿À¤òº×¤ê¡¢¥Ñ¥Ö¥ê¥Ã¥¯¤ÊÀ³Ê¤òͤ·¤Æ¤¤¤ë¡£¸øÅªµ¡´Ø¤¬ÃÖ¤«¤ì¤¿Â¼Á´ÂΤÎÊ¿²º¤òµ§¤ë¼Ò¤Ç¤¢¤Ã¤¿¤Î¤Ç¤¢¤í¤¦¡£
¢¨É½¤Î¥Æ¥¥¹¥È
µì»Ô¸¶·´»ÔÅ켤ÎĮ̾¤È¿À¼Ò¡¦¸æº×¿À¡¦±ïµ¯
Âç»ú¡¡¿À¼Ò̾ ¸æº×¿À ½êºßÃÏ ÁÏ·úǯ¡¦Í³½ï ¿®¶Ä
¡ý¶â¹äÃÏ ·§Ìî¿À¼Ò °Ë¼ÙÆáÈþÌ¿¡¦Â®¶ÌÃËÌ¿¡¦ÀôÄÅ»ö²òÃËÌ¿ »Ô¸¶»Ô¶â¹äÃÏ208ÈÖÃÏ Ê¿°Â´ü´«ÀÁ¡£·§Ìî¿®¶Ä¤ÎήÆþ¤Ë¤è¤ë¡£ ·§Ìî¿®¶Ä
¡ýÈÄÁÒ ·§Ìî¿À¼Ò »Ô¸¶»ÔÈÄÁÒ ÁÏ·úǯÉԾܡ£µì»ÔÅì¼ÈÄÁÒ»úµÜÇ·º¬¤ËÄú¡£
¡ý¹âÁÒ Çò»³¿À¼Ò °Ë×²ÑÆÌ¿¡¦µÆÍýÈæÇäÌ¿ »Ô¸¶»Ô¹âÁÒ289ÈÖÃÏ ÁÏ·úǯÉԾܡ£µì¼¼Ò¡£ Çò»³¿®¶Ä
¡ýÃæÌî Çò»³¿À¼Ò °Ë×²ÑÆÌ¿¡¦µÆÍýɲ̿ »Ô¸¶»ÔÃæÌî208ÈÖÃÏ ÁÏ·úǯÉԾܡ£Çò»³¿®¶Ä¤Îή¤ì¤òµâ¤à¤È¤µ¤ì¤ë¡£
¡ý±ÊµÈ Ê¿Ìî¿À¼Ò ¿ÎÆÁÅ·¹Ä¡¦Â绳ºðÌ¿ »Ô¸¶»Ô±ÊµÈ115ÈÖÃÏ ±äÊõ4ǯ¡Ê1676¡Ë¤ÎÅﻥ¤¢¤ê¡£ »³²¦¿®¶Ä
¡ýÈÖ¾ì ÈÖ¾ì¿À¼Ò Â绳ºðÌ¿ »Ô¸¶»ÔÈÖ¾ì106ÈÖÃÏ ÁÏ·úǯÉԾܡ£¶á¹¾ÂçÄÅ¤ÎÆüµÈÂç¼Ò¤ò´«ÀÁ¤·¤¿¤ÈÅÁ¤ï¤ë¡£
¡ý¹âÅÄ Æü»Þ¿À¼Ò »Ô¸¶»Ô¹âÅÄ186ÈÖÃÏ ÁÏ·úǯÉԾܡ£»³²¦¿®¶Ä¤Î±Æ¶Á¤¬¸«¤é¤ì¤ë¡£
¡ý¸ÅÅÔÊÕ ¸ÅÅÔÊÕ¿À¼Ò¡¡»Ô¸¶»Ô¸ÅÅÔÊÕ285ÈÖÃÏ ÁÏ·úǯÉԾܡ£¸ÅÂå¤ÎÃÏ̾¤Ë¤Á¤Ê¤à¼Ò¤È¤µ¤ì¤ë¡£
¡ý²¡¾Â ²¡¾Â¿À¼Ò ÆüËÜÉ𺠻Ը¶»Ô²¡¾Â236ÈÖÃÏ ÁÏ·úǯÉԾܡ£ÌÀ¼£6ǯ¤Ë¼ÒźƷú¡£ÆüËÜÉðºΩ´óÅÁÀâ Âè12Âå·Ê¹ÔÅ·¹Ä¤Î¹Ä»Ò
¡ýÀ¥Ëô ȬȨ¿À¼Ò ÍÀÅÄÊÌÌ¿ »Ô¸¶»ÔÀ¥Ëô89ÈÖÃÏ ÁÏ·úǯÉԾܡ£µìÃÏÆ¬¤Î¿ò·É¼Ò¡£ Âè15Âå±þ¿ÀÅ·¹Ä¤Î¿À̾¡Ê¤·¤ó¤á¤¤¡Ë
¡ýÅì¹ñµÈ ȬȨ¿À¼Ò ÍÀÅÄÊÌÌ¿ »Ô¸¶»ÔÅì¹ñµÈ303ÈÖÃÏ ÁÏ·úǯÉԾܡ£ÀÐÃÊ144ÃʤòÅФ俵־å¤ËÄú¡£
***********************************************
ȬȨ¿À¼Ò¤Ë¤Ä¤¤¤Æ
ȬȨ¿À¼Ò¤ÏÉð¤Î¿À¤¬¸æº×¿À¤Ç¤¢¤ë¡£
ÍÀÅÄÊÌÌ¿¡Ê¤Û¤ó¤À¤ï¤±¤Î¤ß¤³¤È¡Ë¤Ï¡¢Âè15ÂåÅ·¹Ä¤Ç¤¢¤ë±þ¿ÀÅ·¹Ä¡Ê¤ª¤¦¤¸¤ó¤Æ¤ó¤Î¤¦¡Ë¤ÎÀ¸Á°¤Î̾Á°¡£±þ¿ÀÅ·¹Ä¤Ï¡¢ÅÏÍè¿Í¤Î¼õ¤±Æþ¤ì¤äʸ²½¤ÎƳÆþ¤ò¿Ê¤á¡¢ÆüËܤÎʸ²½¤Î´ðÁäòÃÛ¤¤¤¿¤È¤µ¤ì¡¢»à¸å¤ÏȬȨ¿®¶Ä¤Î¿À¡ÖȬȨÂçÊî»§¡×¤È¤·¤ÆÁ´¹ñ¤ÎÉð²È¤«¤é¿ò·É¤ò½¸¤á¤¿¡£

Åì¹ñµÈȬȨ¿À¼ÒÇÒÅÂ

Åì¹ñµÈȬȨ¿À¼Ò¿ÀÅÂ

¿ÀŸþ¤«¤Ã¤Æ±¦¤Î²óÏ¤ÎÆÍ¤Åö¤ê¤Ë¤¢¤ë¿À¸ù¹Ä¹¡(¤¸¤ó¤°¤¦¤³¤¦¤´¤¦)¤ÎĦ¹ï¡£
ÂÀÅá¤ò·È¤¨¡¢·³ÇÛ¤ò¼ê¤Ë¤·¤Æ¤¤¤ë¡£Î٤⧤ÏÉðÆâ½ÉÇ©¤Ç¤¢¤í¤¦¡£»°´ÚÀ¬È²¤ÎÀÞ¤ÎĦ¹ï¤Ç¡¢¿À¸ù¹Ä¹¡¤ÎÂÛÆâ¤Ë¤Ï¡¢ÍÀÅÄÊÌÌ¿¡Ê¤Û¤ó¤À¤ï¤±¤Î¤ß¤³¤È)Âè15ÂåÅ·¹Ä¡¢¤Î¤Á¤ÎȬȨÂçÊî»§¤È¾Î¤µ¤ì¤¿¡Ö±þ¿ÀÅ·¹Ä¡×¡Ê¤ª¤¦¤¸¤ó¤Æ¤ó¤Î¤¦¡Ë¤ò½É¤·¤Æ¤¤¤¿¤È¤µ¤ì¤ë¡£

ÆüËܽé¤Î¾ÓÁüÆþ¤ê¤Î¤ª»¥¡¡²þ¤»æÊ¾¡Ê¿À¸ù¹Ä¹¡»¥¡Ë¡¡1±ß¡¡È¯¹Ô ÌÀ¼£14¡Ê1881¡Ëǯ
Á´¹ñ¤ÎȬȨ¿À¼Ò¤Ë¤Ï¡¢»°´ÚÀ¬È²¤Ë´Ø¤ï¤ë¿À³Ú¤äº×¤ê¤¬Â¿¿ô¸ºß¤¹¤ë¡£
¤³¤Î»Ô¸¶»Ô¤ÎÄáÊ÷ȬȨµÜ¤Ç¤â½½ÆóºÂ¿À³Ú¤Ï»°´ÚÀ¬È²¤ÎÍͻҤ¬¥³¥ß¥«¥ë¤Ë±é¤¸¤é¤ì¤ë¤Î¤ÇÍ̾¤Ç¤¢¤ë¡£¿À³Ú¤Ï¿ÀÆàÀ³ùÁÒ¡ÖÄᲬȬȨµÜ¡×¤è¤êÅÁ¤¨¤é¤ì¤¿¤È¸À¤ï¤ì¤ë¡£
ÄáÊ÷ȬȨµÜ ½½ÆóºÂ¿À³Ú

¿ÀŸþ¤«¤Ã¤Æº¸¤Î²óÏ¤ÎÆÍ¤Åö¤ê¤Ë¤¢¤ëĦ¹ï¤Ï°ÂÆÞ°ëÎɡʤ¢¤Å¤ß¤Î¤¤¤½¤é¡Ë¤È»×¤ï¤ì¤ë¡£
°ÂÆÞ°ëÎɤϡ¢¿ÀÆ»¤Î¿À¤Ç³¤¤Î¿À¤Ç¤¢¤ê¡¢°ÂÆÞ»á¤ÎÁÄ¿À¤È¤µ¤ì¤Æ¤¤¤ë¡£ÃæÀ¤¤ÎÅÁÀâ¤Ç¤Ï¡¢¿À¸ù¹Ä¹¡¤Î»°´Ú½Ðʼ¤ÎºÝ¤Ë¡¢³¤Ã椫¤é¸½¤ì¤Æ¡ÖËþ¼î¡Ê¤Þ¤ó¤¸¤å¡Ë¡×¡Ö´³¼î¡Ê¤«¤ó¤¸¤å¡Ë¡×¤òÍ¿¤¨¡¢·³¤ò½õ¤±¤¿¤È¤¤¤¦Êª¸ì¤ÇÃΤé¤ì¤ë¡£Ä¦¹ï¤Ë¤Ï¡ÖËþ¼î¡Ê¤Þ¤ó¤¸¤å¡Ë¡×¡Ö´³¼î¡Ê¤«¤ó¤¸¤å¡Ë¡×¤ÎÆó¤Ä¤Î¶Ì¤¬¸«¤é¤ì¤ë¡£
°ÂÆÞ°ëÎɤϥ²¡¼¥à¤Î¥¥ã¥é¤Ë¤Ê¤Ã¤Æ¤¤¤ë¤è¤¦¤Ç¡¢¤½¤Î̾¤Ï¼ã¤¤¿Í¤Î¤Û¤¦¤¬Îɤ¯ÃΤé¤ì¤Æ¤¤¤ë¡£
°¤ÆÞ°ëÎÉ(¤Ò¤Ó¤&À鸰)¤Îɾ²Á¡ÃÊõ¶ñ¡¦¥¹¥¥ëÀǽ¤È¥Ü¥¤¥¹°ìÍ÷
*******************************************
¡¡¿À¸ù¹Ä¹¡¤Ë¤Ä¤¤¤Æ½ñ¤¤¤Æ¤ª¤¤¿¤«¤Ã¤¿¤Î¤Ï¡¢È¬È¨¿À¼Ò¤Î±ïµ¯¤â¤¢¤ë¤¬¡¢¹â»ÔÁíÍýÂç¿Ã¤Î»Ñ¤¬¿À¸ù¹Ä¹¡¤Ë¤Ë½Å¤Ê¤Ã¤Æ¸«¤¨¤ë¤«¤é¤À¡£½¢Ç¤Ä¾¸å¤«¤é¤ÎÅŸ÷ÀвÐÅÜÅó¤È¤â¤¤¤¨¤ë¹Ôư¤Ï¿¤¯¤Î¹ṉ̃¤ò¶Ãò¤µ¤»¤¿¡£»Ù»ýΨ80¥Ñ¡¼¥»¥ó¥Èͤ¨¤¬²¿¤è¤ê¤Î¾Úº¸¤À¡£
¡¡ÙÇÃ×ÌäÂê¤ä¶áÎÙ½ô¹ñ¤È¤ÎËɱÒÌäÂê¡¢ÊÆ¹ñ¤È¤Î¿®Íê´Ø·¸¤Î¹½ÃÛ¡¢¥¢¥¸¥¢¡¢¥¢¥Õ¥ê¥«½ô¹ñ¤È¤ÎÏ¢·È¤Ê¤É¡¢µÙ¤à´Ö¤â¤Ê¤¯Å¸³«¤µ¤ì¤Æ¹Ô¤¯¡£¸½ºß¹ñ²ñ¤¬³«²ñÃæ¤À¤¬¡¢Å¬ºàŬ½ê¤ÎŪ¤òÆÀ¤¿¿Í»ö¤â¹¥É¾¤Ç¤¢¤ë¡£
¡¡
¡¡À¤³¦¤ÏÉÔ°ÂÄê¤Ç¤¢¤ë¡£¹ñ±¿¤òÅÒ¤±¤¿¶¯¤¤¥ê¡¼¥À¡¼¥·¥Ã¥×¤ò¹ṉ̃¤Ïµá¤á¤Æ¤ª¤ê¡¢¹â»ÔÁíÍý¤Ï¤½¤Î´üÂԤ˽½Ê¬±þ¤¨¤Æ¤¯¤ì¤ë¤À¤í¤¦»ö¤ò´üÂÔ¤¹¤ë¡£
¡¡¤µ¤Æ¡¢¤ª¤³¤á·ô¤¬¼ê¸µ¤ËÆÏ¤¯¤Î¤Ï¤¤¤Ä¤À¤í¤¦¤«¡£
¡þÅڹ̶ݥʥë¥Ê¥ë¤Î¾ÜºÙ¤Ï¥Û¡¼¥à¥Ú¡¼¥¸¤Ø
http://www.narunaru.info/index.html
ÅÚ¾í¶Ý¤Ë¤Ä¤¤¤Æ¤Î²òÀ⤷¤Æ¤¤¤Þ¤¹¡£
¡Ú½ÅÂç¤Ê¤´Ãí°Õ¡Û
¡ù¡ù¡ù¥Ê¥ë¥Ê¥ë¶Ý·²¤ÏÀ¸¤¤¿¶Ý¤Î½¸¹çÂΤǤ¹¡£ÈùÀ¸Êª¤Ï̵´¶¾ð¤À¤È»×¤ï¤ì¤¬¤Á¤Ç¤¹¤¬¡¢°Õ»×¤ò»ý¤Ã¤Æ¤¤¤Æ¿Í´Ö¤È¥³¥ß¥å¥Ë¥±¡¼¥·¥ç¥ó¤ò¤È¤Ã¤Æ¤¤¤ë¤è¤¦¤Ç¤¹¡£¤É¤¦¤¾¡¢¤´²ÈÄí¤Î¥Ú¥Ã¥È¤Î¤è¤¦¤Ë°¦¾ð¤ò¤â¤Ã¤ÆÀܤ·¤Æ¤¢¤²¤Æ¤¯¤À¤µ¤¤¡£¤ª´ê¤¤¿½¤·¾å¤²¤Þ¤¹¡£¡ù¡ù¡ù
¡þ¥â¥ó¥Ñ¶ÝɤÎÈï³²¤ò¥Ê¥ë¥Ê¥ë¤ÇÈï³²¤òºÇ¾®¸Â¤Ë¿©¤¤»ß¤á¤Þ¤·¤ç¤¦¡£
¥â¥ó¥ÑÂкö¤Î¥Ú¡¼¥¸
http://www.narunaru.info/monpa-1.html
¢¡¥Ê¥ë¥Ê¥ë¤ò¹ØÆþ¤¹¤ë¡£
http://narunaru.shop-pro.jp/
¢¡FBÅڹ̶ݥʥë¥Ê¥ë¡Ú¸ø¼°¡Û
¤ä¤äÆñ¤·¤¤¤³¤È¤¬¤¿¤Þ¤Ë¥ê¥ó¥¯¤µ¤ì¤Æ¤Þ¤¹¡£
https://www.facebook.com/%E5%9C%9F%E8%80%95%E8%8F%8C%E3%83%8A%E3%83%AB%E3%83%8A%E3%83%AB-104645306300090/
¢¡¥Ê¥ë¥Ê¥ëÈªŽ¥ÇÀ¶È¸òή²ñ
https://www.facebook.com/groups/335378240237666/
Á´¹ñ¿¤¯¤Î¥Ê¥ë¥Ê¥ë¤´ÍøÍѼԥե¡¥ó¤Î¤ß¤Ê¤µ¤ÞÊý¤ò¤ò·Ò¤°¥Û¡¼¥à¥Ú¡¼¥¸¤Ç¤¹¡£¾ÃÈñ¼Ô¤ÈÀ¸»º¼Ô¤¬Ä¾ÀÜ¥³¥ó¥¿¥¯¥È¤ò¼è¤ë¸òή¤Î¥Ú¡¼¥¸¤Ç¤¹¡£´ðËܥ롼¥ë¤Ï¥Ê¥ë¥Ê¥ë¤ò»È¤Ã¤ÆºÏÇݤµ¤ì¤¿²Ì¼ù¤äÌîºÚ¤Ç¤¢¤ë¤³¤È¤Ç¤¹¡£
¡¡Á´¹ñ¤Î¥Ê¥ë¥Ê¥ë¤´ÍøÍѼԤγ§ÍÍ¡¢¤É¤¦¤¾ÀëÅÁ¡¢ÇÀ»ºÊª¤Î³ÈÈΤʤɤˤª»È¤¤¤¯¤À¤µ¤¤¡£
¢¡¥Ä¥¤¥Ã¥¿¡¼¡¡#agurikin Àаæ°ì¹Ô
https://twitter.com/agrikin
ÈùÀ¸Êª¤ÎºÇ¿·¥Ë¥å¡¼¥¹¤Ê¤É¤ò¤´È÷˺ϿŪ¤Ë¾Ò²ð¤·¤Æ¤¤¤Þ¤¹¡£
¡ù
¤Ë¤Û¤ó¥Ö¥í¥°Â¼
¤Ë¤Û¤ó¥Ö¥í¥°Â¼
¤Ý¤Áޝ¤È²¡¤·¤Æ¤¯¤À¤µ¤¤¡£´¶¼Õ
¢¡¸½ÂåÇÀ¶È2016ǯ10·î¹æ¤Ë¥Ê¥ë¥Ê¥ë¥Ü¥«¥·¤ä¼ùÌڤؤθú²ÌÅù¤Îµ»ö¤¬Â¿¿ô·ÇºÜ¤µ¤ì¤Æ¤¤¤Þ¤¹¡£À§Èó¤ªÆÉ¤ß²¼¤µ¤¤¡£
¡ù¿¢ÊªÁ´ÈÌ¡¢¾¾¸Ï¤ì¥â¥ó¥Ñ¤Ê¤É¤Î¼ùÌÚ¡¢ÌîºÚ¤Îɵ¤¤ä¥¦¥¤¥ë¥¹Âкö¡¢¤ª²Ö¤Î̵ÇÀÌôºÏÇݤʤɡ¢¤¢¤é¤æ¤ë¾ìÌ̤dzèÌö¤·¤Þ¤¹¡£²ÌºÚ¤ÎÅüÅÙ¥¢¥Ã¥×¡¢¼ýÎÌÁý¤Ë¤â¤É¤¦¤¾¡£
¡Ú¤ªÌ䤤¹ç¤ï¤»¤Ï¤³¤Á¤é¤Ø¡Û
ä0436-52-0014(α¼éÅÅ) Fax0436-52-1250
·ÈÂÓ¡¡090-2476-1361(ľÀܱþÅú)
¤ªÌ䤤¹ç¤ï¤»¥Õ¥©¡¼¥à
https://narunaru.shop-pro.jp/customer/inquiries/new




#ÅÚ¹Ì¶Ý #¼ùÌÚ¥±¥¢ #¥â¥ó¥Ñ¶Ý #ÅÚ¾í²þÁ± #°Ý´É« #¿¢Êª¶¦À¸¶Ý #ɳ²Âкö #º¬¸µ¥Á¥§¥Ã¥¯ #´Ä¶¤ËÍ¥¤·¤¤ÇÀ¶È #¥³¥¹¥ÑÎɤ· #³ô¼°²ñ¼Ò¥Ê¥ë¥Ê¥ë¡¡#͵¡ÇÀË¡ #³Î¤«¤Ê¸ú²Ì #ÇòÌæ±©É #»çÌæ±©É #²Ì¼ù¤Î¥±¥¢ #ÇÀÌôÂÑÀ¶Ý #Éåµà¶Ý #Æüϸ«¶Ý #ÅÚ¾í²þÎÉ #Åڹ̶ݥʥë¥Ê¥ë #º¬Éå¤ìËÉ»ß #¾¾¸Ï¤ìÂкö #¼ùÎðÊÌÂкö #°Ý´É«¥±¥¢ #¸ú²ÌŪ¤Ê½èÃÖË¡
2024ǯ08·î31Æü15:17¼«Á³ºÏÇݤȤϲ¿¤«¡£¤½¤ÎÍî¤È¤··ê¡£

¥³¥ó¥Æ¥ó¥Ä¤Îǧ¾Ú¾ðÊó
AI ¤ÇÀ¸À® ∙ 2024ǯ8·î15Æü ¸á¸å5:23
¼«Á³ºÏÇݤ¬¥È¥ì¥ó¥É¤Ë¤Ê¤Ã¤Æµ×¤·¤¤¤Ç¤¹¡£
¤½¤³¤Ç¡¢³§Íͤˤ´¾Ò²ð¤·¤¿¤¤½ñÀÒ¤¬¤¢¤ê¤Þ¤¹¡£

¡Ö¼«Á³¡×¤È¤¤¤¦¸¸ÁÛ: ¿¼«Á³¥¬¡¼¥Ç¥Ë¥ó¥°¤Ë¤è¤ë¿·¤·¤¤¼«Á³Êݸî ñ¹ÔËÜ – 2018/7/16
¥¨¥Þ¡¦¥Þ¥ê¥¹ (Ãø), ´ß ͳÆó (ËÝÌõ), ¾®µÜ ÈË (ËÝÌõ)
¤Ç¤¹¡£
¤³¤ÎËܤÎÃæ¿È¤ò¤´¾Ò²ð¤¹¤ëÁ°¤Ë¡¢¼«Á³¤Ë¤Ä¤¤¤Æ¤Î´ðÁÃÃ챤ò¤ª¤µ¤é¤¤¤·¤Æ¤ß¤Þ¤·¤ç¤¦¡£
¡Ö¼«Á³Êݸî·û¾Ï¡×¤È¤¤¤¦¤â¤Î¤¬¤¢¤ê¤Þ¤¹¡£
(°Ê²¼¡¢°úÍÑʸ¤ÏÂÀ»ú¤Ë¤·¤Þ¤¹¡£)
¼«Á³¤ò¤È¤¦¤È¤Ó¡¢¼«Á³¤ò°¦¤·¡¢¼«Á³¤Ë¿Æ¤·¤â¤¦¡£
¼«Á³¤Ë³Ø¤Ó¡¢¼«Á³¤ÎĴϤò¤½¤³¤Ê¤ï¤Ê¤¤¤è¤¦¤Ë¤·¤è¤¦¡£
Èþ¤·¤¤¼«Á³¡¢ÂçÀڤʼ«Á³¤ò±Ê¤¯»Ò¹¤ËÅÁ¤¨¤è¤¦¡£
¾åµ¤Ï¼«Á³Êݸî·û¾Ï¤Î3¤Ä¤Î¥¹¥í¡¼¥¬¥ó¤Ç¤¹¡£
¼«Á³Êݸî·û¾Ï¤Ï¡¢1974¡Ê¾¼ÏÂ49¡Ëǯ6·î5Æü¤ËÀ©Äꤵ¤ì¤¿¡¢¹ṉ̃¤Î¼«Á³Êݸî¤Ë´Ø¤¹¤ë»Ø¿Ë¤ò¼¨¤·¤¿¤â¤Î¤Ç¤¹¡£
»ä¤¬¹â¹»À¸¤Î¤³¤í¤Î¤â¤Î¤Ç¡¢¤³¤ì¤Þ¤ÇÁ´¤¯ÃΤê¤Þ¤»¤ó¤Ç¤·¤¿¡£
º£Ç¯¤Ï¡¢À©Äꣵ£°¼þǯ¤Î¤è¤¦¤Ç¡¢¤½¤Î¼ñ»Ý¤ò¥³¥Ô¥Ú¤·¤Æ¤ª¤¤Þ¤¹¡£
¼«Á³Êݸî·û¾ÏÀ©Äê50ǯ¤ò·Þ¤¨¤Æ
1974ǯ¤Ë¹ṉ̃±¿Æ°¤Î»Ø¿Ë¤È¤·¤ÆÀ©Äꤵ¤ì¤¿¡Ø¼«Á³Êݸî·û¾Ï¡Ù
ÂèÆó¼¡À¤³¦ÂçÀï¤ÇÇÔÀï¤ò·Ð¸³¤·¤¿ÆüËܤϡ¢¾¼ÏÂ30ǯÂ夫¤éÃø¤·¤¤¹âÅٷкÑÀ®Ä¹¤ò¿ë¤²¤¿°ìÊý¤Ç¡¢³¤´ß¤ÎËä¤áΩ¤Æ¡¢¿¹ÎÓȲºÎ¤äÎÓÆ»·úÀß¡¢´Ñ¸÷ƻϩ¤Î·úÀߤʤɤμ«Á³ÊݸîÌäÂê¤ä¡¢¿åËóɤ䥤¥¿¥¤¥¤¥¿¥¤É¤ʤɸø³²ÌäÂ꤬Â礤ʼҲñÌäÂê¤Ë¤Ê¤Ã¤Æ¤¤¤¿¡£Åö»þ¡¢¼«Á³ÊݸîÃÄÂΤϡ¢³«È¯Á˻ߤα¿Æ°¤À¤±¤Ç¤Ï¤Ê¤¯¡¢¹ṉ̃°ì¿Í¤Ò¤È¤ê¤Ë¼«Á³¤òÂçÀڤˤ¹¤ë¿´¹½¤¨¤òÃÛ¤¯±¿Æ°¤¬É¬ÍפÀ¤È¹Í¤¨¡¢¡Ö¼«Á³Êݸî·û¾Ï¡×¤ÎÀ©Äê¤Îư¤¤¬»Ï¤Þ¤Ã¤¿¡£
ÆüËܼ«Á³Êݸ²ñ¤È¹ñΩ¸ø±à¶¨²ñ¤¬Ãæ¿´¤È¤Ê¤ê¡¢Ì±´ÖÃÄÂÎÂåɽ¼Ô¡¢´±Î½·Ð¸³¼Ô¡¢³Ø½ÑŪ¤ÊÀìÌç²È¤Ê¤É¤Ë¤è¤ë¸¦µæ²ñ¤¬ÁÈ¿¥¤µ¤ì¤¿¡£¤½¤Î¸å·ÑÁÈ¿¥¤È¤Ê¤ë¼«Á³Êݸî·û¾ÏÀ©ÄêÂ¥¿Ê¶¨µÄ²ñ¤Ë¤Ï¡¢¤µ¤é¤Ë¤µ¤Þ¤¶¤Þ¤Ê̱´ÖÃÄÂΤ¬²Ã¤ï¤ê¡¢ºÇ½ªÅª¤Ë¤Ï141ÃÄÂΤˤè¤ê¡¢ÅٽŤʤëÁð°Æ¤Î¸¡Æ¤¤ÈÇòÇ®¤·¤¿Æ¤µÄ¤ò½Å¤Í¤¿¡£·û¾Ï¤Ï¡¢¾®³ØÀ¸¤Ç¤âÆÉ¤á¤ë¤è¤¦Ê¬¤«¤ê¤ä¤¹¤¤Ê¸¾Ï¤È¤·¡¢¹ṉ̃Áí°Õ¤Ë¤Ê¤ë¤³¤È¤¬»Ö¤µ¤ì¤¿¡£¤Þ¤¿¡¢³«È¯¤ËÇÛθ¤È¿µ½Å¤µ¤òµá¤á¡¢³«È¯¤Ï¡Ö¼«Á³´Ä¶¤ÎÊÝÁ´¤ËÍ¥À褹¤ë¤â¤Î¤Ç¤Ï¤Ê¤¤¡×¤È¤·¤Æ¤¤¤ë¡£
¼«Á³Êݸî³èư¤Î»Ø¿Ë¤È¤â¤¤¤¨¤ë·û¾ÏÀ©Ä꤫¤é50ǯ¤¬·Ð²á¤·¤¿¸½Âå¡¢À¤³¦¤Ï¥Í¥¤¥Á¥ã¡¼¥Ý¥¸¥Æ¥£¥Ö¡Ê¼«Á³ºÆ¶½¡Ë¤Ë¸þ¤±¤Æ¡¢¼Ò²ñ¡¢·ÐºÑ¡¢¶µ°é¤Ê¤É¤Ç¼è¤êÁȤߤ¬»Ï¤Þ¤Ã¤Æ¤¤¤ë¡£¤³¤ì¤Þ¤Ç¼º¤Ã¤¿¼«Á³¤òÉü¸µ¡¦ºÆÀ¸¤·¡¢Îɤ¤¾õÂ֤ˤ¹¤ë¤Ë¤Ï¡¢¼Ò²ñÊѳפ¬É¬ÍפǤ¢¤ë¡£¤³¤Î¼«Á³Êݸî·û¾Ï50¼þǯ¤ÎÀáÌܤò¡¢¥Í¥¤¥Á¥ã¡¼¥Ý¥¸¥Æ¥£¥Ö¤Î¼Â¸½¤ËɬÍפʤ³¤È¤Ï²¿¤«¡¢50ǯ¸å100ǯ¸å¤Î¡Ö¼«Á³Êݸî¡×¤ò¹Í¤¨¤ëµ¡²ñ¤È¤·¤¿¤¤¡£
ÂçÌîÀµ¿Í¡ÊÆüËܼ«Á³Êݸ²ñ¡Ë
¸ø±×ºâÃÄË¡¿ÍÆüËܼ«Á³Êݸ²ñ¤¬ºî¤Ã¤Æ¤¤¤ë¥Û¡¼¥à¥Ú¡¼¥¸¤«¤é¤Î°úÍѤǤ¹¡£
¼«Á³Êݸî·û¾Ï¤Ë¤Ä¤¤¤Æ¤Î¾ÜºÙ¤¬·ÇºÜ¤µ¤ì¤Æ¤ª¤ê¤Þ¤¹¤Î¤Ç¡¢¤¼¤Ò¤´Í÷¤¯¤À¤µ¤¤¡£
ÅıàÉ÷·Ê¤¬¹¤¬¤ëΤ»³¡£»ä¤Î²È¤ÎÏÆ¤òή¤ì¤ë¾®Àî¤Ë¤Ï¥¦¥Ê¥®¤â¤¤¤Þ¤·¤¿¡£¤ä¤¬¤Æ¥Û¥Æ¥ë¤ä¥É¥¸¥ç¥¦¤¬»Ñ¤ò¾Ã¤·¤Æ¡¢¿åÀ¸Æ°Êª¤Ï¤Û¤Ü»Ñ¤ò¤ß¤Ê¤¯¤Ê¤ê¤Þ¤·¤¿¡£ÀΤϡ¢Åß¾ì¤Ç¤âÅĤó¤Ü¤Ë¿å¤òÄ¥¤Ã¤Æ¤¤¤¿¤Î¤Ç¿åÀ¸Æ°Êª¤â±ÛÅߤǤ¤¿¤Î¤Ç¤¹¤¬¡¢º£¤Ï¡¢Åß¾ì¤Ï¿å¤òÈ´¤¡¢Ëô¡¢²Æ¾ì¤ò¿å¤òÀڤäÆÃæ´³¤È¤¤¤¦ºî¶È¤ò¹Ô¤¦¤è¤¦¤Ë¤Ê¤ê¤Þ¤·¤¿¡£
¤½¤â¤½¤â¡¢Î¤»³¤ÏÆüËܿͤ¬Ä¹Ç¯¤ò¤«¤±¤Æ¼¾ÃϤʤɤò³«º¦¤·¤Æ¤¤¿¿Í¸ý¤Î¿åÅĤǤ¹¡£¿ôÀéǯ¤È¤¤¤¦ºÐ·î¤ÎÃæ¤ÇÅĤó¤Ü¤ÎºÏÇÝ¥µ¥¤¥¯¥ë¤Ë¹ç¤ï¤»¤ë¤è¤¦¤Ëư¿¢Êª¤¬ÈË¿£¤·¤¿¤Î¤Ç¤¹¡£Î¤»³¤Ï¿Í´Ö¤¬Æþ¿¢¤·¡¢´ÉÍý¤¹¤ë¤³¤È¤ÇÀ®¤êΩ¤Ã¤Æ¤¤Þ¤·¤¿¡£
µÙ¹ÌÅĤ¬Áý¤¨¤Æ¡¢Êü´þ¤µ¤ì¤¿¿åÅĤˤϰ±¤ä¥¹¥¹¥¤¬À¸¤¨¡¢¼ùÌÚ¤¬Â礤¯¤Ê¤Ã¤Æ¤ä¤¬¤Æ¿¹¤È¤Ê¤ê¤Þ¤¹¡£ÅļˤˤϤ½¤ó¤Ê¾ì½ê¤¬Âô»³¤¢¤ë¤Î¤Ç¤¹¡£Èª¤âƱ¤¸±¿Ì¿¤ò¤¿¤É¤Ã¤Æ¤¤¤Þ¤¹¡£
¹Í¤¨¤Æ¤ß¤ë¤È¡¢¿Í¤¬Æþ¿¢¤»¤º¤Ë¤Û¤Ã¤¿¤é¤«¤·¤Ë¤·¤¿¾ì½ê¤³¤½¼«Á³¤Ç¤Ï¤Ê¤¤¤Ç¤·¤ç¤¦¤«¡£¸¶Ìî¤È¤¤¤Ã¤Æ¤â¤¤¤¤¤Ç¤¹¤Í¡£
¡Ø¡Ö¼«Á³¡×¤È¤¤¤¦¸¸Áۡ٤Ȥ¤¤¦Ëܤϡ¢¤³¤Î¸¶Ìî¤È¼«Á³¤Î°ã¤¤¤Ë¤Ä¤¤¤ÆÏÀ¤¸¤Æ¤¤¤ëËܤʤΤǤ¹¡£
Ãø¼Ô¤Î¥¨¥Þ¡¦¥Þ¥ê¥¹ ¤Ï¡¢À¤³¦Ãæ¤ÎÍ̾¤Ê¼«Á³¸ø±à¤È¸Æ¤Ð¤ì¤ë¾ì½ê¤Ë¹Ô¤¡¢¼«Á³¤È¤Ï²¿¤«¤òõµá¤·¤Æ¤æ¤¤Þ¤¹¡£Ãæ¤Ë¤Ï¡¢²¿Ëüǯ¤âÁ°¤«¤éÆþ¿¢¤·¤Æ¿¹¤ÎÃæ¤ÇÀ¸³è¤·¤Æ¤¤¿¸¶½»Ì±¤ò¼«Á³¤Ë¤Õ¤µ¤ï¤·¤¯¤Ê¤¤¤È¤¤¤Ã¤ÆÄɤ¤½Ð¤·¤¿¼«Á³¸ø±à¤â¤¢¤ë¤Î¤Ç¤¹¡£
¿Í´Ö¤¬¤«¤«¤ï¤Ã¤¿¾ì½ê¤ò¼«Á³¤È¸Æ¤ó¤Ç¤¤¤¤¤Î¤«¤È¤¤¤¦¤³¤È¤ÏÀ¤³¦Ãæ¤ÇµÄÏÀ¤Ë¤Ê¤Ã¤Æ¤¤¤ë¤Î¤Ç¤¹¤Í¡£
ÅìµþÅÔÆâ¤Ç¤Ï¶õ¤²È¤¬¤Õ¤¨¤Æ¤½¤Î¤Þ¤ÞÊüÃÖ¤µ¤ì¤Æ¤¤¤ë²È¤¬Ìµ¿ô¤Ë¤¢¤Î¤Þ¤¹¡£¥Ä¥¿¤ä¼ùÌÚ¤¬À¸¤¤ÌФꡢ²°º¬¤ÏÊøÍ¤Æ¡¢¥Ï¥¯¥Ó¥·¥ó¤ä¥¿¥Ì¥¤ÎÁã¤È¤Ê¤Ã¤Æ¤¤¤ë¶õ¤²È¤âÁý¤¨¤Æ¤¤¤Þ¤¹¡£»ý¤Á¼ç¤ÎÍÍ¡¹¤Ê»ö¾ð¤«¤éµ¯¤¤¿¤³¤È¤Ç¤·¤ç¤¦¤¬¡£²¿½½Ç¯¤âÊüÃÖ¤µ¤ì¤¿¶õ¤²È¤³¤½¼«Á³¤ÎÊõ¸Ë¤À¤È¤Ï¸À¤¨¤Ê¤¤¤Ç¤·¤ç¤¦¤«¡£
¤½¤Æ¡¢¼«Á³ºÏÇݤȤϲ¿¤«¡£¤½¤ÎÍî¤È¤··ê¡£¤¬¥¿¥¤¥È¥ë¤Ê¤Î¤Ç¤½¤Î¤³¤È¤Ë¿¨¤ì¤Þ¤¹¡£
͵¡ÇÀ¶È¤«¤é¡¢¼«Á³ºÏÇÝ¡¢ÌµÇÀÌôºÏÇݤȡ¢¤½¤Î³µÇ°¤Ï¿ÍͤǤ¹¡£
¼«Á³Ç¤¤»¤Î¤Û¤Ã¤¿¤é¤«¤·¤ÇÌîºÚ¤¬°é¤Ä¤È»×¤Ã¤Æ¤¤¤ë¿Í¤â¿¤¤¤È»×¤¤¤Þ¤¹¤¬¡¢
Ȫ¤È¤¤¤¦¤Î¤Ï¡¢¿Í´Ö¤¬²¿É´Ç¯¤â¼ê¤òÆþ¤ì¤ÆÌîºÚ¤ò°é¤Æ¤Æ¤¤¿¾ì½ê¤Ç¤¹¡£
Ȫ¤ÎÀ®¤êΩ¤Á¤ò´Êñ¤Ë½ñ¤¤Þ¤·¤ç¤¦¡£
£±¡¢»³¤ò³«º¦¤·¤¿¤ê¡¢¼¾ÃϤËÅÚ¤òÆþ¤ì¤Æ¤Ï¤¿¤±¤ò¤Î²¼ÃϤòºî¤ë
¡¡¤³¤Î»þÅÀ¤Ç¡¢Èª¤Ï»³º½¤òÆþ¤ì¤¿¤À¤±¤Î¾ì½ê¤À¤È»×¤Ã¤Æ¤¯¤À¤µ¤¤¡£¿·¶½½»ÂðÃϤʤɤÇȪÉÕ¤¤Îʪ·ï¤¬¤¢¤ê¤Þ¤¹¤¬¡¢¤¿¤¤¤Æ¤¤¤Ï¡¢»³º½¤òÆþ¤ì¤¿¤À¤±¤Î¾ì½ê¤Ç¤³¤³¤Ç¿¢ºÏ¤ò¤¹¤ë»þ¤Ï¡¢Íµ¡Êª¤Ê¤êÈîÎÁ¤Ê¤ê¤òÅêÆþ¤·¤Ê¤¤¤È¡¢Ìµµ¡Êª¤Î»³º½¤Ç¤¹¤«¤é¿¢Êª¤Ï°é¤Á¤Ë¤¯¤¯¡¢¤Þ¤ººÇ½é¤Ë»¨Áð¤¬À¸¤¨¤Æ¤¤Þ¤¹¡£
ÉáÄÌ¡¢¤³¤¦¤¤¤Ã¤¿ÅÚÃϤϹÓÃÏ¤È¸Æ¤Ð¤ì¤Æ¤¤¤Þ¤¹¡£
£²¡¢¿ô½½Ç¯¤¿¤Ã¤Æ¤¯¤ë¤È»¨Áð¤Î»Äº¬¤Ê¤É¤¬Íµ¡Êª¤È¤·¤ÆÅÚÃæ¤ËÂÏÀѤ·¤Þ¤¹¡£Íî¤ÁÍդʤɤ⤢¤Ã¤Æ¡¢¤³¤³¤Ç¡¢¤è¤¦¤ä¤¯ÌîºÚ¤ä²Ì¼ù¤ò°é¤Æ¤ë´Ä¶¤¬À°¤Ã¤Æ¤¯¤ë¤Î¤Ç¤¹¡£ÅÚ¾íÈùÀ¸Êª¤âÈË¿£¤·¤Æ¤¤Þ¤¹¡£
£³¡¢¤³¤³¤Ç¡¢Æ¦Ãμ±¤Ç¤¹¡£»å¾õ¶Ý¤È¸Æ¤Ð¤ì¤ëÅÚ¾íÀ¸Êª¤â¤¤¤Þ¤¹¤¬¡¢»å¾õ¶Ý¤ÎÀµÂΤϥ¥Î¥³¤¬¤Û¤È¤ó¤É¤Î¤è¤¦¤Ç¤¹¡£¤³¤Î¼ïÎà¤ÏÌÚºà¤ò¿©¤Ù¤ë¼ïÎब¤¢¤Ä¤Æ¡¢¿¹¤ÎÁݽü²°¤È¸Æ¤Ð¤ì¤¿¤ê¤â¤·¤Þ¤¹¡£¿¹¤ËÍî¤Á¤¿»Þ¤ä¤«¤ì¤¿¼ùÌÚ¤¬Ê¬²ò¤µ¤ì¤º¤ËÊüÃÖ¤µ¤ì¤¿¤é¡¢¿¹¤Ï¤«¤ì¤¿ºàÌÚ¤ÎÂÏÀѾì¤Ë¤Ê¤Ã¤Æ¤·¤Þ¤¦¤³¤È¤Ç¤·¤ç¤¦¡£¤³¤ÎºàÌÚ¤òʬ²ò¤¹¤ë»å¾õ¶Ý¤ÏÂç¤Þ¤«¤Ëʬ¤±¤Æ£²¼ïÎब¤¤¤Þ¤¹¡£¥»¥ë¥í¡¼¥¹¤òʬ²ò¤¹¤ë³ì¿§Éåµà¶Ý(¹¥µ¤À)¤È¸Æ¤Ð¤ì¤ë¤â¤Î¤È¡¢¥ê¥°¥Ë¥ó¤òʬ²ò¤¹¤ëÇò¿§Éåµà¶Ý(ÊÐÀ·ùµ¤À)¤¬¤¤¤Þ¤¹¡£
¤è¤ê¾Ü¤·¤¤¾ðÊó¤Ï¥Õ¥ê¡¼É´²Ê»öŵ¡Ø¥¦¥£¥¥Ú¥Ç¥£¥¢¡ÊWikipedia¡Ë¡Ù
¤ò¤´Í÷¤¯¤À¤µ¤¤¡£¤³¤Î£±Ç¯¤¯¤é¤¤¤Ç¾ðÊó¤Î·ÇºÜÎ̤¬³ÊÃʤËÁý¤¨¤Æ¤Þ¤¹¡£
£´¡¢¿¢Êª¶¦À¸¶Ý¤Ï¿¢ÊªºÏÇݤˤȤäƤϥȥì¥ó¥ÉŪ¤Ê¸ºß¤Ç¤¹¡£¶Ýº¬¶Ý¤È¤â¸Æ¤Ð¤ì¤¿¤ê¡¢¤½¤ÎÀ¸ÂÖ¤«¤éÍÍ¡¹¤ËʬÎव¤ì¤ë¤è¤¦¤Ë¤Ê¤Ã¤Æ¤¤Þ¤·¤¿¡£¿¢Êª¶¦À¸¶Ý¤Î¼ïÎà¤Ï¿¤¯¡¢¿¢Êª¤Îº¬¤Ã¤³¤ËÆþ¤ê¹þ¤ó¤À¤ê¤·¤Æ¡¢¿¢Êª¤«¤é±ÉÍܤòʬ¤±¤Æ¤â¤é¤Ã¤¿¤ê¡¢¿¢Êª¤Ë¤Ï¡¢ÅÚÃæ¤Î±ÉÍܤòÁ÷¤êÆÏ¤±¤¿¤ê¤·¤Æ¤¤¤Þ¤¹¡£
£µ¡¢ÀΤ«¤é¤ÎȪ¤Ç¤â¡¢´·¹ÔºÏÇݤʤɤǤҤê¤ç¤¦¤ò¤äÂÏÈî¤ò¥¿¥Ã¥×¥ê»µ¤¤¤¿Èª¤Ë¤Ï¡¢¶Ýº¬¶Ý¤¬°é¤¿¤Ê¤¯¤Ê¤ê¤Þ¤¹¡£º¬¤Ã¤³¤¬Ä¾ÀÜȪ¤«¤é±ÉÍܤòµÛ¤¨¤ë¤Î¤Ç¡¢¤ï¤¶¤ï¤¶¿¢Êª¶¦À¸¶Ý¤òÍܤ¦É¬Íפ¬¤Ê¤¯¤Ê¤ë¤«¤é¤Ç¤¹¡£¿¢Êª¤«¤é̵»ë¤µ¤ì¤¿¿¢Êª¶¦À¸¶Ý¤Ï¡¢¥À¥Ë¤ä¥¢¥ê¤Ê¤É¤ÎÀ¸Êª¤Ë¤è¤Ã¤Æ¿©¤Ù¤é¤ì¤Æ¤·¤Þ¤¤¡¢¤ä¤¬¤ÆÈª¤«¤é»Ñ¤ò¾Ã¤·¤Æ¤æ¤¯¤Î¤Ç¤¹¡£
¤Ç¤¹¤«¤é¡¢´·¹ÔºÏÇݤ«¤é¡¢¼«Á³ºÏÇݤ˰ܹԤ·¤¿Èª¤Ç¤Ï¡¢ÅöÌ̤δ֡¢¿¢Êª¶¦À¸¶Ý¤Ï¤¤¤Ê¤¤¤È»×¤Ã¤ÆÎɤ¤¤Ç¤·¤ç¤¦¡£¤³¤³¤«¤é¡¢¿¢Êª¶¦À¸¶Ý¤¬Âô»³¤¤¤ëȪ¤Ë¤¹¤ë¤Ë¤Ï²¿½½Ç¯¤È¤«¤«¤ë¤Î¤Ç¤¹¡£
¤³¤Î¤³¤È¤ò¤ï¤«¤Ã¤Æ¤¤¤Ê¤¤Êý¤¬Â¿¤¤¤È»×¤¤¤Þ¤¹¡£¤³¤ì¤¬¡¢Íî¤È¤··ê¤Ç¤¹¡£¼«Á³¤ËºÏÇݤ¹¤ì¤Ð¡¢¼«Á³¤¬°é¤Æ¤Æ¤¯¤ì¤ë¡¢¤È¡¢¤¤¤¦¤Î¤Ï¸¸ÁۤǤ·¤«¤¢¤ê¤Þ¤»¤ó¡£
¡Ú½ª¤ï¤ê¤Ë¡Û¥Ê¥ë¥Ê¥ë¶Ý·²¤Ë¤Ï¡¢¼«Á³³¦¤«¤é½¸¤á¤¿¿¢Êª¶¦À¸¶Ý¤¬Â¿¿ô´Þ¤Þ¤ì¤Æ¤¤¤Þ¤¹¡£¶Ý¿ô¤â¡¢À¸¤¤Æ¤¤¤ë¶Ý¤¬£±¥°¥é¥à¤Ë1000²¯¸Ä¤Ï¤¤¤ë¤È¤¤¤ï¤ì¤Æ¤¤¤Þ¤¹¡£
´·¹ÔºÏÇݤÎÊý¤Ç¤â¡¢ÈîÎÁ¤Î¤ä¤ê¤¹¤®¤µ¤¨¤Ê¤±¤ì¤Ð¡¢¿¢Êª¶¦À¸¶Ý¤ò³èÍѤ¹¤ë¤³¤È¤¬¤Ç¤¤Þ¤¹¤·¡¢
¼«Á³ºÏÇÝ·Ï¡¢¤ÎÊý¤â¤ª¤¤¤·¤¤ºîʪ¤ò¸µµ¤¤Ëºî¤ê¤¿¤¤¤È»×¤¦Êý¤Ï¡¢¤¼¤Ò¡¢¤´³èÍѤ¯¤À¤µ¤¤¡£
-----------------------
¡þÅڹ̶ݥʥë¥Ê¥ë¤Î¾ÜºÙ¤Ï¥Û¡¼¥à¥Ú¡¼¥¸¤Ø
http://www.narunaru.info/index.html
ÅÚ¾í¶Ý¤Ë¤Ä¤¤¤Æ¤Î²òÀ⤷¤Æ¤¤¤Þ¤¹¡£
¡þ¥â¥ó¥Ñ¤ÎÈï³²¤¬Â¿È¯¤·¤Æ¤¤¤Þ¤¹¡£
¥Ê¥ë¥Ê¥ë¤ÇÈï³²¤òºÇ¾®¸Â¤Ë¿©¤¤»ß¤á¤Þ¤·¤ç¤¦¡£
¥â¥ó¥ÑÂкö¤Î¥Ú¡¼¥¸
http://www.narunaru.info/monpa-1.html
¢¡¥Ê¥ë¥Ê¥ë¤ò¹ØÆþ¤¹¤ë¡£
http://narunaru.shop-pro.jp/
¢¡FBÅڹ̶ݥʥë¥Ê¥ë¡Ú¸ø¼°¡Û
¤ä¤äÆñ¤·¤¤¤³¤È¤¬¥ê¥ó¥¯¤µ¤ì¤Æ¤Þ¤¹¡£
https://www.facebook.com/%E5%9C%9F%E8%80%95%E8%8F%8C%E3%83%8A%E3%83%AB%E3%83%8A%E3%83%AB-104645306300090/
¢¡¥Ê¥ë¥Ê¥ëÈªŽ¥ÇÀ¶È¸òή²ñ
https://www.facebook.com/groups/335378240237666/
Á´¹ñ¿¤¯¤Î¥Ê¥ë¥Ê¥ë¤´ÍøÍѼԥե¡¥ó¤Î¤ß¤Ê¤µ¤ÞÊý¤ò¤ò·Ò¤°¥Û¡¼¥à¥Ú¡¼¥¸¤¬¤Ç¤¤Þ¤·¤¿¡£
¡¡¾ÃÈñ¼Ô¤ÈÀ¸»º¼Ô¤¬Ä¾ÀÜ¥³¥ó¥¿¥¯¥È¤ò¼è¤ë¸òή¤Î¥Ú¡¼¥¸¤Ç¤¹¡£´ðËܥ롼¥ë¤Ï¥Ê¥ë¥Ê¥ë¤ò»È¤Ã¤ÆºÏÇݤµ¤ì¤¿²Ì¼ù¤äÌîºÚ¤Ç¤¢¤ë¤³¤È¤Ç¤¹¡£
¡¡Á´¹ñ¤Î¥Ê¥ë¥Ê¥ë¤´ÍøÍѼԤγ§ÍÍ¡¢¤É¤¦¤¾ÀëÅÁ¡¢ÇÀ»ºÊª¤Î³ÈÈΤˤˤª»È¤¤¤¯¤À¤µ¤¤¡£
¢¡¥Ä¥¤¥Ã¥¿¡¼¡¡#agurikin Àаæ°ì¹Ô
https://twitter.com/agrikin
¡ù
¤Ë¤Û¤ó¥Ö¥í¥°Â¼
¤Ë¤Û¤ó¥Ö¥í¥°Â¼
¤Ý¤Áޝ¤È²¡¤·¤Æ¤¯¤À¤µ¤¤¡£´¶¼Õ
¢¡¸½ÂåÇÀ¶È2016ǯ10·î¹æ¤Ë¥Ê¥ë¥Ê¥ë¥Ü¥«¥·¤ä¼ùÌڤؤθú²ÌÅù¤Îµ»ö¤¬Â¿¿ô·ÇºÜ¤µ¤ì¤Æ¤¤¤Þ¤¹¡£À§Èó¤ªÆÉ¤ß²¼¤µ¤¤¡£
¡ù¿¢ÊªÁ´ÈÌ¡¢¾¾¸Ï¤ì¥â¥ó¥Ñ¤Ê¤É¤Î¼ùÌÚ¡¢ÌîºÚ¤Îɵ¤¤ä¥¦¥¤¥ë¥¹Âкö¡¢¤ª²Ö¤Î̵ÇÀÌôºÏÇݤʤɡ¢¤¢¤é¤æ¤ë¾ìÌ̤dzèÌö¤·¤Æ¤¤¤Þ¤¹¡£²ÌºÚ¤ÎÅüÅÙ¥¢¥Ã¥×¡¢¼ýÎÌÁý¤Ë¤â¤É¤¦¤¾¡£




2022ǯ09·î21Æü06:56ưʪÇÀ¾ì¤Î¥¢¥Ë¥á¤¬¸«¤¿¤¤¤Ê¤È¡¢»×¤Ã¤¿¤é
¿²¤·¤Ê¤ËÆÉ¤àËܤòõ¤·¤ÆËÜê¤òį¤á¤Æ¤¤¤¿¤é¡¢¡ÖưʪÇÀ¾ì¡×¤È¤¤¤¦Ëܤ¬¤¢¤Ã¤¿¡£
¥¸¥ç¡¼¥¸¡¦¥ª¡¼¥¦¥§¥ë¤È¤¤¤¦¥¤¥®¥ê¥¹¿Í¤¬1943ǯ¤Ë½ñ¾å¤²¤¿(¤ª¤È¤®¤Ð¤Ê¤·)¤À¡£
ÆÉ¤ß¿Ê¤á¤Æ¤¤¤ë¤¦¤Á¤Ë¡¢ÃÊ¡¹ÆâÍÆ¤ò»×¤¤½Ð¤·¤Æ¹Ô¤¡¢°ÊÁ°¡¢¤³¤Î¥Ö¥í¥°¤Ç¤â½ñɾ¤ò½ñ¤¤¤¿¤³¤È¤¬¤¢¤ë¤è¤¦¤Êµ¤¤¬¤È¤·¤Æ¸¡º÷¤·¤Æ¤ß¤¿¤é¡¢¤¿¤·¤«¤Ë¤¢¤Ã¤¿¡£
À¯¼£¤ÎÃæ¤ÎÇÀ¶È¡¢¤È¤Ã¤Æ¤â¹¤¤°ÕÌ£¤Ç¡£
½ñ¤¤¤¿ÆüÉդϡ¢2016ǯ10·î30Æü¡£
º£¤«¤é¤â¤ª¤è¤½6ǯÁ°¤Ç¤¢¤ë¡£
¡ÖưʪÇÀ¾ì¡×¤Îư²è¤â¥Ö¥í¥°¤Ç¾Ò²ð¤·¤Æ¤¤¤ë¤±¤ì¤É¤â¡¢¤¤¤Þ¤À¤Ë¸«¤ëµ¡²ñ¤¬¤Ê¤¤¡£
¥Í¥Ã¥È¤Ç¸¡º÷¤¹¤ë¤È¡¢¤Ê¤ó¤È¤¢¤ÎÍ̾¤Ê¥¸¥Ö¥ê¤«¤é¥Ó¥Ç¥ªdvd¤¬È¯Ç䤵¤ì¤Æ¤¤¤¿¤Î¤À¤Ã¤¿¡£
¤³¤³¤Ë¤Ï¡¢µÜºê ½Ù´ÆÆÄ¤Ø¤Î¥¤¥ó¥¿¥Ó¥å¡¼µ»ö¤¬·ÇºÜ¤µ¤ì¤Æ¤¤¤ë¤±¤ì¤É¡¢¥¦¥¯¥é¥¤¥Ê¿¯Î¬¤Î¤¢¤Ã¤¿º£Ç¯¡¢¥³¥á¥ó¥È¤¬¤Ê¤ó¤À¤«¤Ê°õ¾Ý¤ò¼õ¤±¤ë¡£
¥í¥·¥¢¤Î¥¦¥¯¥é¥¤¥Ê¿¯Î¬¤Ï¡¢¥¸¥ç¡¼¥¸¡¦¥ª¡¼¥¦¥§¥ë¤ÎÂθ³¤È´í×ü¤¬¸½¼Â¤Ë¤Ê¤Ã¤¿¤â¤Î¤À¤«¤é¤À¡£
±Ç²è¼«ÂΤϵ¡²ñ¤¬¤ì¤ÐÀ§È󸫤¿¤ß¤¿¤¤¤È»×¤¦¡£
¤È¡¢¤³¤³¤Þ¤Ç²¼½ñ¤¤·¤Æ¤¤¤Æ¥Í¥Ã¥È¤ò¸«¤Æ¤¤¤¿¤é¡¢YouTube¤Ë±Ñ¸ìÈǤäÃæ¹ñ¸ìÈǤ¬¥¢¥Ã¥×¤µ¤ì¤Æ¤¤¤¿¡£
¥¢¥Ë¥á¤Ê¤Î¤Ç¡¢¥¸¥ç¡¼¥¸¡¦¥ª¡¼¥¦¥§¥ë¤Î¸¶Ê¸¤È¤ä¤ä°Û¤Ê¤Ã¤ÆÃ¼ÀÞ¤é¤ì¤Æ¤¤¤ëÉôʬ¤â¤¢¤Ã¤¿¤ê¤¹¤ë¡£
¤Ç¤âÂç¶Ú¤Ï¤¢¤Ã¤Æ¤¤¤ë¤À¤í¤¦¡£
±Ñ¸ì¤Ç¤â¡¢±Ñʸ¥Æ¥í¥Ã¥×¤¬¤¢¤ì¤Ð¡¢±Ñ¸ì²»ÃԤλä¤Ç¤â¤ï¤«¤ë¤Î¤À¤±¤ì¤É¡¢»þÀÞÅо줹¤ë¤ï¤º¤«¤Ê´Êñ¤Ê±Ñʸ¤Îʸ»ú¤òÆÉ¤ó¤Ç¤Ê¤ó¤È¤Ê¤¯¸¶Ê¸¤È¤ÎÍí¤ß¤¬¤ï¤«¤ë¡£YouTube¤Î¼«Æ°»úËëºÆÀ¸¤â¤¢¤ë¤±¤ì¤ÉÆüËܸìËÝÌõµ¡Ç½¤¬»È¤¨¤º¤Ë»Äǰ¡£
¡ÖưʪÇÀ¾ì¡×±Ñ¸ìÈÇ
George Orwell's Animal Farm Animation (Full Movie)
¥Í¥Ã¥È¤Î¸¡º÷¤Ç¤Ï¡¢¤³¤Î¥¢¥Ë¥á¤Î²òÀâÆ°²è¤¬¤¤¤¯¤Ä¤â¤¢¤Ã¤¿¤ê¤·¤Æ¤¤¤ë¡£
¡ÖưʪÇÀ¾ì¡×¶Ø½ñ£³Ê¬²òÀâ¡ÚVOICEROID²òÀâ¡Û
¶÷Ïäηæºî¡Ø¤É¤¦¤Ö¤ÄÇÀ¾ì¡Ù¤ò¤¤¤ÞÆÉ¤ßÊÖ¤¹¡ÁÍýÁÛ¶¿¤Î·úÀߤȤ½¤Î¸½¼Â¡Á¤¢¤Ä¤Þ¤ì¡ª¡¡¤É¤¦¤Ö¤ÄÇÀ¾ì¡ª¡©
11ʬ¤Ç¤ä¤äŤ¤¤Ç¤¹¡£ÆâÍÆ¤ÏÎɤ¤¤È»×¤¦¤±¤É¡¢Áá¸ý¹çÀ®²»À¼¤¬¤Á¤ç¤Ã¤Èʹ¤¤º¤é¤«¤Ã¤¿¤ê¤·¤Þ¤¹¡£
¾¤Ë¤â²òÀâÆ°²è¤Ï¤¢¤ê¤Þ¤·¤¿¡£
ÏÂÉþ¤ÎÃËÀ¤¬²òÀ⤷¤Æ¤¤¤Þ¤¹¡£3ʬ¼å¤Ç¤¹¡£
½ÐÍ褿¤é¸¶Ê¸¤òÆÉ¤ó¤Ç¤«¤é¡¢¥¢¥Ë¥á¤ò¸«¤¿¤é¤è¤¤¤È»×¤¤¤Þ¤¹¡£
ËÝÌõ¼Ô¤Ë¤è¤Ã¤ÆÈù̯¤Ëɽ¸½¤¬°ã¤¦¤é¤·¤¤¤Î¤Ç¤¹¤¬¡¢»ä¤ÎÆÉ¤ó¤ÀËܤϡ¢²òÀâ¤â´Þ¤á¤Æ½¨°ï¤ÊËܤǤ·¤¿¡£
ưʪÇÀ¾ì¡¡¡¡¤ª¤È¤®¤Ð¤Ê¤·
Ãø¼Ô ¥¸¥ç¡¼¥¸¡¦¥ª¡¼¥¦¥§¥ë Ãø , Àîü¡¡¹¯Íº Ìõ
¡Ö¤¹¤Ù¤Æ¤Îưʪ¤ÎÊ¿Åù¡×¤òë𤤻ºÀ¼¤¢¤²¤¿Æ°ÊªÇÀ¾ì¡¥¤À¤¬¤Ö¤¿¤¿¤Á¤Î¿¶Éñ¤Ï¡Ä¡Ä¥½¥Ó¥¨¥È¿ÀÏäȥ¹¥¿¡¼¥ê¥óÂÎÀ©¤ò¸«»ö¤ËÉ÷»É¤·¤¿¶÷Ïá¥
¥¦¥¯¥é¥¤¥Ê¿¯Î¬¡¢°ìÆü¤âÁ᤯¥í¥·¥¢¤ò·âÂष¤ÆÍߤ·¤¤¤Ç¤¹¡£
¥¦¥¯¥é¥¤¥Ê¤Îͧ¿Íã¡¢´èÄ¥¤Ã¤Æ¤¯¤À¤µ¤¤¡£±þ±ç¤·¤Æ¤¤¤Þ¤¹¡£
¡þÅڹ̶ݥʥë¥Ê¥ë¤Î¾ÜºÙ¤Ï¥Û¡¼¥à¥Ú¡¼¥¸¤Ø
http://www.narunaru.info/index.html
ÅÚ¾í¶Ý¤Ë¤Ä¤¤¤Æ¤Î²òÀ⤷¤Æ¤¤¤Þ¤¹¡£
¡þ¥â¥ó¥Ñ¤ÎÈï³²¤¬Â¿È¯¤·¤Æ¤¤¤Þ¤¹¡£
¥Ê¥ë¥Ê¥ë¤ÇÈï³²¤òºÇ¾®¸Â¤Ë¿©¤¤»ß¤á¤Þ¤·¤ç¤¦¡£
¥â¥ó¥ÑÂкö¤Î¥Ú¡¼¥¸
http://www.narunaru.info/monpa-1.html
¢¡¥Ê¥ë¥Ê¥ë¤ò¹ØÆþ¤¹¤ë¡£
http://narunaru.shop-pro.jp/
¢¡FBÅڹ̶ݥʥë¥Ê¥ë¡Ú¸ø¼°¡Û
¤ä¤äÆñ¤·¤¤¤³¤È¤¬¥ê¥ó¥¯¤µ¤ì¤Æ¤Þ¤¹¡£
https://www.facebook.com/%E5%9C%9F%E8%80%95%E8%8F%8C%E3%83%8A%E3%83%AB%E3%83%8A%E3%83%AB-104645306300090/
¢¡¥Ê¥ë¥Ê¥ëÈªŽ¥ÇÀ¶È¸òή²ñ
https://www.facebook.com/groups/335378240237666/
Á´¹ñ¿¤¯¤Î¥Ê¥ë¥Ê¥ë¤´ÍøÍѼԥե¡¥ó¤Î¤ß¤Ê¤µ¤ÞÊý¤ò¤ò·Ò¤°¥Û¡¼¥à¥Ú¡¼¥¸¤¬¤Ç¤¤Þ¤·¤¿¡£
¡¡¾ÃÈñ¼Ô¤ÈÀ¸»º¼Ô¤¬Ä¾ÀÜ¥³¥ó¥¿¥¯¥È¤ò¼è¤ë¸òή¤Î¥Ú¡¼¥¸¤Ç¤¹¡£´ðËܥ롼¥ë¤Ï¥Ê¥ë¥Ê¥ë¤ò»È¤Ã¤ÆºÏÇݤµ¤ì¤¿²Ì¼ù¤äÌîºÚ¤Ç¤¢¤ë¤³¤È¤Ç¤¹¡£
¡¡Á´¹ñ¤Î¥Ê¥ë¥Ê¥ë¤´ÍøÍѼԤγ§ÍÍ¡¢¤É¤¦¤¾ÀëÅÁ¡¢ÇÀ»ºÊª¤Î³ÈÈΤˤˤª»È¤¤¤¯¤À¤µ¤¤¡£
¢¡¥Ä¥¤¥Ã¥¿¡¼¡¡#agurikin Àаæ°ì¹Ô
https://twitter.com/agrikin
¡ù
¤Ë¤Û¤ó¥Ö¥í¥°Â¼
¤Ë¤Û¤ó¥Ö¥í¥°Â¼
¤Ý¤Áޝ¤È²¡¤·¤Æ¤¯¤À¤µ¤¤¡£´¶¼Õ
¢¡¸½ÂåÇÀ¶È2016ǯ10·î¹æ¤Ë¥Ê¥ë¥Ê¥ë¥Ü¥«¥·¤ä¼ùÌڤؤθú²ÌÅù¤Îµ»ö¤¬Â¿¿ô·ÇºÜ¤µ¤ì¤Æ¤¤¤Þ¤¹¡£À§Èó¤ªÆÉ¤ß²¼¤µ¤¤¡£
¡ù¿¢ÊªÁ´ÈÌ¡¢¾¾¸Ï¤ì¥â¥ó¥Ñ¤Ê¤É¤Î¼ùÌÚ¡¢ÌîºÚ¤Îɵ¤¤ä¥¦¥¤¥ë¥¹Âкö¡¢¤ª²Ö¤Î̵ÇÀÌôºÏÇݤʤɡ¢¤¢¤é¤æ¤ë¾ìÌ̤dzèÌö¤·¤Æ¤¤¤Þ¤¹¡£²ÌºÚ¤ÎÅüÅÙ¥¢¥Ã¥×¡¢¼ýÎÌÁý¤Ë¤â¤É¤¦¤¾¡£




2022ǯ09·î21Æü06:34Ìâ³ÌºÆ¹Í¡Ý¼ï¤ò¼¬¤¯¤â¤Î¼é¤ë¤â¤Î
¤«¡¾¤«¡Ì¥¯¥ï¡¾¡Í¡Ú¡ß²Ó²Ô¡Û
¡Ô¡Ö²Ó¡×¤Ï¹òÎà¤ÎÁí¾Î¡¢¡Ö²Ô¡×¤Ï¼Â¤Ã¤¿¹òʪ¡Õ¹òʪ¡£¹òÎà¡£
(goo¼½ñ¤è¤ê)
αº²Ï¿¡¡¤ê¤å¤¦¤³¤ó¤í¤¯ µÈÅľ¾±¢
°ì¡¢º£Æü»à¤ò·è¤¹¤ë¤Î°Â¿´¤Ï»Í»þ¤Î½ç´Ä¤Ë¤ª¤¤¤ÆÆÀ¤ë¤È¤³¤í¤¢¤ê¡£
¡¡¡¡¤±¤À¤·Èà¤Î²Ó²Ô¤¯¤ï¤«¤ò¸«¤ë¤Ë¡¢½Õ¼ï¤·¡¢²ÆÉĤ·¡¢½©´¢¤ê¡¢Åߢ¤¹¡£½©Åߤ˻ê¤ì¤Ð¿Í¤ß¤Ê¤½¤ÎºÐ¸ù¤ÎÀ®¤ë¤ò±Ù¤Ó¡¢¼ò¤ò¤¤êîԤ줤¤ò°Ù¤Ä¤¯¤ê¡¢Â¼Ìî´¿À¼¤¢¤ê¡£¤¤¤Þ¤À¤«¤Ä¤ÆÀ¾À®¤Ë¤Î¤¾¤ó¤ÇºÐ¸ù¤Î½ª¤Ï¤ë¤ò°¥¤«¤Ê¤·¤à¤â¤Î¤òʹ¤«¤º¡£
¡¡¡¡¸ã¤ì¹Ôǯ»°½½¡£°ì»öÀ®¤ë¤³¤È¤Ê¤¯¤·¤Æ»à¤·¤Æ¡¢²Ó²Ô¤Î¤¤¤Þ¤À½¨¤Ç¤º¼Â¤é¤¶¤ë¤Ë»÷¤¿¤ì¤Ð¡¢Àˤ·¤à¤Ù¤¤Ë»÷¤¿¤ê¡£¤·¤«¤ì¤É¤âµÁ¶ª¤Î¿È¤ò¤â¤Ä¤Æ¤¤¤Ø¤Ð¡¢¤³¤ì¤Þ¤¿½¨¼Â¤Î¤È¤¤Ê¤ê¡¢²¿¤¾¤«¤Ê¤é¤º¤·¤â°¥¤·¤Þ¤ó¡£²¿¤È¤Ê¤ì¤Ð¿Í¼÷¤ÏÄê¤Þ¤ê¤Ê¤·¡£²Ó²Ô¤Î¤«¤Ê¤é¤º»Í»þ¤ò·Ð¤ë¤´¤È¤¤Ë¤¢¤é¤º¡£½½ºÐ¤Ë¤·¤Æ»à¤¹¤ë¼Ô¤Ï½½ºÐÃæ¤ª¤Î¤Å¤«¤é»Í»þ¤¢¤ê¡£Æó½½¤Ï¤ª¤Î¤Å¤«¤éÆó½½¤Î»Í»þ¤¢¤ê¡£»°½½¤Ï¤ª¤Î¤Å¤«¤é»°½½¤Î»Í»þ¤¢¤ê¡£¸Þ½½¡¢É´¤Ï¤ª¤Î¤º¤«¤é¸Þ½½¡¢É´¤Î»Í»þ¤¢¤ê¡£½½ºÐ¤ò¤â¤Ä¤ÆÃ»¤·¤È¤¹¤ë¤Ï¡¢¢¨(¡ÖÃî¡Üت¡×¡¢Âè4¿å½à2-87-87)éÖ¤±¤¤¤³¤ò¡Î¡ô¡Ö¢¨(¡ÖÃî¡Üت¡×¡¢Âè4¿å½à2-87-87)éÖ¤ò¡×¤ÏÄìËܤǤϡ֢¨¡Î¡ô¡ÖÃî¡Ü·Ã¡×¡¢32-¾å-19¡ÏéÖ¤ò¡×¡Ï¤·¤ÆÎîÄØ¤¿¤é¤·¤á¤ó¤ÈÍߤ¹¤ë¤Ê¤ê¡£É´ºÐ¤ò¤â¤Ä¤ÆÄ¹¤·¤È¤¹¤ë¤Ï¡¢ÎîÄØ¤ò¤·¤Æ¢¨(¡ÖÃî¡Üت¡×¡¢Âè4¿å½à2-87-87)éÖ¤¿¤é¤·¤á¤ó¤È¡Î¡ô¡Ö¢¨(¡ÖÃî¡Üت¡×¡¢Âè4¿å½à2-87-87)éÖ¤¿¤é¤·¤á¤ó¤È¡×¤ÏÄìËܤǤϡ֢¨¡Î¡ô¡ÖÃî¡Ü·Ã¡×¡¢32-¾å-21¡ÏéÖ¤¿¤é¤·¤á¤ó¤È¡×¡ÏÍߤ¹¤ë¤Ê¤ê¡£ÀƤ·¤¯Ì¿¤Ë㤻¤º¤È¤¹¡£
¡¡¡¡µÁ¶ª»°½½¡¢»Í»þ¤¹¤Ç¤Ë¤½¤Ê¤Ï¤ë¡¢¤Þ¤¿½¨¤Ç¤Þ¤¿¼Â¤ë¡£¤½¤Î㾤·¤Ò¤Ê¤¿¤ë¤È¤½¤Î°À¤¿¤ë¤È¡¢¤ï¤¬ÃΤë¤È¤³¤í¤Ë¤¢¤é¤º¡£¤â¤·Æ±»Ö¤Î»Î¡¢¤½¤ÎÈùÃï¤ò¤¢¤ï¤ì¤ß·Ñ¾Ò¤±¤¤¤»¤¦¤Î¿Í¤¢¤é¤Ð¡¢¤¹¤Ê¤Ï¤Á¸åÍè¤Î¼ï»Ò¤¤¤Þ¤ÀÀ䤨¤º¡¢¤ª¤Î¤Å¤«¤é²Ó²Ô¤ÎÍǯ¤ËÃѤ¤¶¤ë¤Ê¤ê¡£Æ±»Ö¤½¤ì¡¢¤³¤ì¤ò¹Í»×¤»¤è¡£
/////////////////////////////////////////////////////////
µÈÅľ¾±¢¤¬½è·º¤ÎľÁ°¤Ë»Ä¤·¤¿Ê¸¾Ï¤¬Î±º²Ï¿¤Ç¤¹¡£
¤³¤ÎÃæ¤Î°ìÀá¤Ë½Õ¼ï¤·¡¢²ÆÉĤ·¡¢½©´¢¤ê¡¢Åߢ¤¹¡£¤È¡¢¤¢¤ê¤Þ¤¹¡£
¼ý³Ï¤·¤¿°ð¤Î¼ï¡¢¤¹¤Ê¤ï¤Á¤ªÊƤϽդòÂԤäÆÅĤó¤Ü¤Ë»µ¤«¤ì¤Þ¤¹¡£
º£¤Ï¡¢¥Ó¥Ë¡¼¥ë¥Ï¥¦¥¹¤ÎÃæ¤ÇÉľ²¤òºî¤Ã¤ÆÁá¤á¤Ëȯ²ê¤µ¤»¤Æ¡¢ÂæÉ÷¤¬Íè¤ëÁ°¤Ë¼ý³Ï¤Ç¤¤ë¤è¤¦¤ËÄ´À°¤·¤¿¤ê¤â¤·¤Æ¤¤¤Þ¤¹¤¬¡¢Ä¾ÇŤȤ¤¤Ã¤Æ¡¢ÅĤó¤Ü¤Ë¼ïÌâ¤òľÀܼ¬¤¯¤Î¤¬¸ÅÍ褫¤é¤ÎÊýË¡¤Ç¤·¤¿¡£
¼ï¤ò³È»¶¤¹¤ëÀ¸Êª¤Ë¤Ï¡¢¿¢Êª¤Î¾¤Ë¶ÝÎब¤¤¤Þ¤¹¡£¿åÀ³À¸Êª¤ÎÃæ¤Ë¤ÏÍñ»Ò¤ÈÀº»Ò¤ò¤½¤ì¤¾¤ì¤¬¿åÃæ¤ËÊü½Ð¤·¤Æ³È»¶¤Ë¤è¤Ã¤Æ¼éÀª¤µ¤»¤¿¤ê¤â¤·¤Æ¡¢¼ï¤òºî¤ê¤Þ¤¹¡£¤Ä¤Þ¤êÍñ¤Ç¤¹¤Í¡£¤³¤Î¿åÃæ¤òɺ¤¦Íñ¤Ï¾¤Îµû¤Ë¿©¤Ù¤é¤ì¤Æ¤·¤Þ¤¦¤Î¤¬ËؤɤÎÍͤǤ¹¡£¤Ê¤¼¤«¤È¸À¤¦¤ÈÍñ¤ò¼é¤ë³Ì¤ò¤â¤Ã¤Æ¤¤¤Ê¤¤¤«¤é¤Ç¤¹¡£
¥¥Î¥³¤Ï˦»Ò¤òÈô¤Ð¤·¤Þ¤¹¤Í¡£¤³¤Î˦»Ò¤â³Ì¤¬Ìµ¤¯¤Æ¤È¤Æ¤âÀȤ¤¤Ç¤¹¡£¤Ê¤¼¤«¤È¸À¤¦¤È¡¢É÷¤ËºÜ¤»¤ÆÈô¤Ð¤¹¤Î¤Ç½Å¤¤¤È±ó¤¯¤Þ¤ÇÈô¤Ð¤»¤Ê¤¤¤Î¤Ç¡¢¤Ç¤¤ë¤À¤±·Ú¤¯ºî¤é¤ì¤Æ¤¤¤ë¤Î¤Ç¤¹¡£
·Ü¤ÎÍñ¤ÏÀȤ¯¤Æ¡¢¤¹¤°³ä¤ì¤Æ¤·¤Þ¤¤¤Þ¤¹¡£
Ä»¤ÎÍñ¤Ï¤¿¤¤¤Æ¤¤¤¬ÀȤ¤¤È»×¤¤¤Þ¤¹¤¬¡¢Â¾¤ÎÄ»¤ÎÍñ¤Ç¿¨¤Ã¤¿¤³¤È¤¬¤¢¤ë¤Î¤Ï¥¦¥º¥é¤ÎÍñ¤È¥À¥Á¥ç¥¦¤ÎÍñ°Ì¤·¤«»×¤¤É⤫¤Ó¤Þ¤»¤ó¤¬¡¢¥À¥Á¥ç¥¦¤ÎÍñ¤ÏÂ礤¤¤À¤±¤¢¤Ã¤ÆÂçÊѹŤ¯½ÐÍè¤Æ¤¤¤Þ¤¹¡£
ÂçÀΤζ²Îµ¤ÎÍñ¤â¤µ¤¾¤ä¹Å¤«¤Ã¤¿¤È»×¤¤¤Þ¤¹¡£
¿¢Êª¤ÎÍñ¤Ï¡¢¤Ä¤Þ¤ê¼ï¤Ç¤¹¤¬¡¢É÷¤Ë¾è¤Ã¤ÆÈô¤Ö¼ï¤¬¤¢¤ê¤Þ¤¹¡£¥¿¥ó¥Ý¥Ý¤¬¤½¤ÎÂåɽ¤Ç¤·¤ç¤¦¡£·Ú¤¤ÌÊÌӤǤɤ³¤Þ¤Ç¤âÈô¤Ó¤½¤¦¤Ç¤¹¤Í¡£¼ï¤â¾®¤µ¤¯¤Æ·Ú¤¯½ÐÍè¤Æ¤¤¤Þ¤¹¡£
¥Ò¥Þ¥ï¥ê¤Î¼ï¤ÏÂ礤¤¤±¤ì¤É¡¢¼ï¤ò¼é¤ë³Ì¤Ï¤½¤ì¤Û¤É¹Å¤¯¤¢¤ê¤Þ¤»¤ó¡£³Ì¤´¤È¿©¤Ù¤ë¿Í¤â¤¤¤Þ¤¹¤Í¡£
¥¯¥ë¥ß¤Î³Ì¤Ï¤È¤Æ¤â¹Å¤¯¤Æ¿Í´Ö¤Î»õ¤Ç¤Ïóö¤ë¤³¤È¤¬½ÐÍè¤Þ¤»¤ó¡£
¥Û¥¦¥ì¥ó¥½¥¦¤Î¼ï¤ò¤´Â¸¤¸¤Ç¤·¤ç¤¦¤«¡£¶âÊ¿Åü¤Î¤è¤¦¤Ë¥È¥²¥È¥²¤Ë¤Ê¤Ã¤Æ¤¤¤Æ¡¢¤½¤ì¤â±Ô¤¤¥È¥²¤Ê¤Î¤Ç»É¤µ¤ë¤ÈÄˤ¤¤Ç¤¹¡£¤Ç¤â¡¢¤³¤Î¥È¥²¤ÏŨ¤ò¹¶·â¤¹¤ë¤¿¤á¤Î¤â¤Î¤Ç¤Ï¤Ê¤¯¤Æ¡¢Ä»½Ã¤ÎÌÓ¤ËÍí¤ß¤ä¤¹¤¤¤è¤¦¤Ë¥È¥²¥È¥²¤Ë¤Ê¤Ã¤Æ¤¤¤Þ¤¹¡£
¤ªÊƤò¼é¤ë¥â¥ß¥¬¥é(Ìâ³Ì)¤ÎɽÌ̤ˤ⾮¤µ¤Ê¥È¥²¥È¥²¤¬¤¿¤¯¤µ¤óÉÕ¤¤¤Æ¤¤¤Þ¤¹¡£¤ä¤Ï¤ê½Ã¤Ë±¿¤ó¤Ç¤â¤é¤¦¤«¤é¤Ê¤Î¤Ç¤·¤ç¤¦¡£

¤â¤ß³Ì¤Ï¤Ê¤¼¼Î¤Æ¤é¤ì¤Æ¤¿¤Î?¡½Ê¬²ò¤Î¤Ç¤¤Ê¤«¤Ã¤¿¤â¤ß³Ì
¤â¤ß³Ì¡½¤ªÊƤò¼é¤ë¥¬¡¼¥É¥Þ¥ó
É÷¤ä´¨¤µ¡¢Ãî¤äÄ»Îफ¤é¤ªÊƤò¼é¤ë¥¬¡¼¥É¥Þ¥ó¡£³°Å¨¤«¤é¿È¤ò¼é¤ë¤¿¤á¡¢¤â¤ß³Ì¤Ï¤È¤Æ¤â¹Å¤¯¤Æ¾æÉפǥȥ²¤â¤Ä¤¤¤Æ¤¤¤Æ¿¨¤ë¤È¤¶¤é¤¶¤é¤·¤Æ¤¤¤Þ¤¹¡£ÊõÀФκàÎÁ¤È¤â¤Ê¤ë¥±¥¤Áǡʥ·¥ê¥«¡Ë¤ò½¸ÀѤ·¡¢¥»¥ë¥í¡¼¥¹¤Ç¿È¤òÊñ¤ß¡¢ÂçÀڤʤªÊƤò¼é¤ê¤Þ¤¹¡£
³Ø¼Ô¤¿¤Á¤¬Ä©Àï¡¡!¡¡¤Ç¤â¼Â¸½¤Ç¤¤Ê¤«¤Ã¤¿¤â¤ß³Ì¤Îʬ²ò
¤â¤ß³Ì¤Ï¡¢¿ô¡¹¤Î±ÉÍÜÁǤò´Þ¤à¤³¤È¤«¤é¿¤¯¤Î¸¦µæ¼Ô¤¬Ê¬²ò¤ËÄ©À路¤Æ¤¤Þ¤·¤¿¤¬¡¢¸ú²ÌŪ¤ÊÊýË¡¤¬¸«¤Ä¤«¤é¤º¡¢Î²»À¤ÇÁ¡°Ý¼Á¤òÍϤ«¤¹¤Ê¤É¤ÎÊýË¡¤¬¤È¤é¤ì¤Æ¤¤¤Þ¤·¤¿¡£

°ì¸«¤Õ¤Ë¤ã¤Õ¤Ë¤ã¤·¤Æ¤¤¤ë¤è¤¦¤Ë¸«¤¨¤Æ¼Â¤Ï¤È¤Æ¤â¹Å¤¤¤Î¤¬¥â¥ß¥¬¥é¤Ç¡¢¤·¤«¤âʬ²ò¤·¤Ë¤¯¤¤¤È¤¤¤¦À¼Á¤ò»ý¤Ã¤Æ¤¤¤Þ¤¹¡£
ÂçÀڤʼï¤òËɸ椹¤ë¤¿¤á¤Ë´è¾æ¤Ëºî¤é¤ì¤Æ¤¤¤ë¤Î¤Ç¤¹¡£¥â¥ß¥¬¥é¤ÎɽÌ̤ϥ±¥¤»À¼Á(¥·¥ê¥«=¥¬¥é¥¹¤Ç¤¹¡£)¤Î³Ì¤Çʤ¤ï¤ì¤Æ¤¤¤Æ¿å¤ò¤Ï¤¸¤¤Þ¤¹¡£
»µ¤«¤ì¤¿¼ï¤¬È¯²ê¤¹¤ë»þ¤¬Íè¤ë¤Þ¤Ç¤¸¤Ã¤¯¤ê¤È¼ï¤ò¼é¤ë¤Î¤Ç¤¹¡£
ÆüËܤǤϡ¢¤ªÊƤòÃù¢¤¹¤ë»þ¤Ë¸¼ÊƤˤ·¤ÆÃù¢¤·¤Þ¤¹¤¬¡¢½ô³°¹ñ¤Ç¤Ï¥â¥ß¥¬¥é¤¬ÉÕ¤¤¤¿ÌâÊÆ¤Î¤Þ¤ÞÃù¢¤µ¤ì¤Þ¤¹¡£¤½¤ÎÊý¤¬¤ªÊƤ¬Ä¹»ý¤Á¤¹¤ë¤«¤é¤Ç¤¹¡£¾¦ÉʤȤ·¤ÆÈÎÇ䤹¤ë»þ¤Ëæ¹ò¤µ¤ì¤Þ¤¹¡£
¤Ê¤¼¡¢ÆüËܤǤϤ¹¤°¤Ëæ¹ò¤·¤Æ¸¼ÊƤˤ·¤Æ¤·¤Þ¤¦¤Î¤«ÉԻ׵ĤǤ¹¤Í¡£Ãù¢À¤¬¶Ëü¤ËÍî¤Á¤Æ¡¢1ǯ¸å¤Î²Æ¤ÎÌÔ½ë¤ò¾è¤êÀڤ뤳¤È¤¬½ÐÍ褺¤Ë¡¢½ý¤ó¤Ç¤·¤Þ¤¦¤Î¤Ç¤¹¡£¤½¤Î¤¿¤á¤Ë¡¢¤ªÊÆÀìÍѤÎÎ䢸ˤ¬¤¢¤Ã¤Æ¤½¤³¤ËÆþ¤ì¤Æ¤ª¤«¤Ê¤¤¤È¾¦Éʤˤʤê¤Þ¤»¤ó¡£
ÌâÊÆ¤Î¤Þ¤Þ¤Î¤ªÊƤϡ¢¸Å¤¯¤Ê¤ë¤Û¤É½ÏÀ®¤·¤ÆÌ£¤¬Îɤ¯¤Ê¤ë¤È¸À¤ï¤ì¤Æ¤¤¤Þ¤¹¡£
²Æì¤ÎË¢À¹¤ß¤¿¤¤¤Ç¤¹¤Í¡£
À¸Ì¿ÎϤΤ¢¤ëÎɤ¤ÌâÊÆ¤Ï¡¢¼ý³Ï¤·¤Æ¤âÀ¸¤Â³¤±¤Æ¤¤¤ë¤Î¤Ç¤¹¡£À¸¤¤Æ¤¤¤ë¤«¤é²¿Ç¯¤¿¤Ã¤Æ¤âȯ²ê¤¹¤ë»ö¤¬½ÐÍè¤Þ¤¹¡£»à¤ó¤À¤ªÊƤÏȯ²ê¤·¤Þ¤»¤ó¡£Åö¤¿¤êÁ°¤Ç¤¹¤Í¡£
¤½¤ÎÀ¸¤¤¿¤ªÊƤò¥¬¡¼¥É¤¹¤ëÌò³ä¤ò¥â¥ß¥¬¥é¤¬Ã´¤Ã¤Æ¤¤¤ë¤Î¤Ç¤¹¡£
¹¹¤Ë¡¢À¨¤¤µ¡Ç½¤¬Ìâ³Ì¤Ë¤Ï¤¢¤ê¤Þ¤¹¡£È¯²ê¤·¤¿¤ªÊƤΤ¿¤á¤ÎÀ®Ä¹Â¥¿Êʪ¼Á¤òÁõÈ÷¤·¤Æ¤Æ¤¤¤ë¤Î¤Ç¤¹¡£È¯²ê¤·¤¿¸å¤Ï¡¢¥â¥ß¥¬¥é¤ÏÅڤˤ«¤¨¤ê¤Þ¤¹¤¬¡¢È¯²ê¤·¤¿°ð¤¬¾æÉפ˰é¤Ä¤è¤¦¤Êʪ¼Á¤ò½Ð¤¹¤Î¤Ç¤¹¡£
ÅöÁ³¡¢¥â¥ß¥¬¥é¤ÎɽÌ̤äÆâÉô¤Ë¤ÏÈùÀ¸Êª¤¬Àøºß¤·¤Æ¤¤¤Æ¡¢È¯²ê¤ÈƱ»þ¤Ë³èư¤ò»Ï¤á¤Æ¡¢°ð¤ÎÉĤò¥¬¡¼¥É¤¹¤ë¤Î¤Ç¤¹¡£¥â¥ß¥¬¥é¤¬Åڤˤ«¤¨¤ë¤È¸À¤¤¤Þ¤·¤¿¤¬¡¢¥â¥ß¥¬¥é¤òʬ²ò¤¹¤ë¶Ý¤âÀø¤ó¤Ç¤¤¤Æ¡¢È¯²ê¤ÈƱ»þ¤Ë¥â¥ß¥¬¥é¤Îʬ²ò¤ò»Ï¤á¤ë¤Î¤Ç¤¹¡£
ȯ²ê¤¹¤ëÁ°¤Î¥â¥ß¥¬¥é¤òʬ²ò¤·¤Æ¤·¤Þ¤Ã¤¿¤é¼ï¤¬²õ¤ì¤Æ¤·¤Þ¤¤¤Þ¤¹¤«¤é¡£
ȯ²ê¤Î¤½¤Î»þ¤Þ¤Ç¡¢¸·¤·¤¤´Ä¶¤Ç¤â¡¢¤¸¤Ã¤ÈÂѤ¨¸«¼é¤ë¥â¥ß¥¬¥é¤Î¤¹¤Ð¤é¤·¤µ¡¢
º£²ó¤Ï¡¢ÂçÀڤʰ𡦤ªÊƤò¼é¤ë¥â¥ß¥¬¥é¤Ë¤Ä¤¤¤Æ»×¤¤¤ò½ä¤é¤»¤Þ¤·¤¿¡£
²¿¤«¤Î¤ªÌò¤ËΩ¤Æ¤Ð¹¬¤¤¤Ç¤¹¡£
¡þÅڹ̶ݥʥë¥Ê¥ë¤Î¾ÜºÙ¤Ï¥Û¡¼¥à¥Ú¡¼¥¸¤Ø
http://www.narunaru.info/index.html
ÅÚ¾í¶Ý¤Ë¤Ä¤¤¤Æ¤Î²òÀ⤷¤Æ¤¤¤Þ¤¹¡£
¡þ¥â¥ó¥Ñ¤ÎÈï³²¤¬Â¿È¯¤·¤Æ¤¤¤Þ¤¹¡£
¥Ê¥ë¥Ê¥ë¤ÇÈï³²¤òºÇ¾®¸Â¤Ë¿©¤¤»ß¤á¤Þ¤·¤ç¤¦¡£
¥â¥ó¥ÑÂкö¤Î¥Ú¡¼¥¸
http://www.narunaru.info/monpa-1.html
¢¡¥Ê¥ë¥Ê¥ë¤ò¹ØÆþ¤¹¤ë¡£
http://narunaru.shop-pro.jp/
¢¡FBÅڹ̶ݥʥë¥Ê¥ë¡Ú¸ø¼°¡Û
¤ä¤äÆñ¤·¤¤¤³¤È¤¬¥ê¥ó¥¯¤µ¤ì¤Æ¤Þ¤¹¡£
https://www.facebook.com/%E5%9C%9F%E8%80%95%E8%8F%8C%E3%83%8A%E3%83%AB%E3%83%8A%E3%83%AB-104645306300090/
¢¡¥Ê¥ë¥Ê¥ëÈªŽ¥ÇÀ¶È¸òή²ñ
https://www.facebook.com/groups/335378240237666/
Á´¹ñ¿¤¯¤Î¥Ê¥ë¥Ê¥ë¤´ÍøÍѼԥե¡¥ó¤Î¤ß¤Ê¤µ¤ÞÊý¤ò¤ò·Ò¤°¥Û¡¼¥à¥Ú¡¼¥¸¤¬¤Ç¤¤Þ¤·¤¿¡£
¡¡¾ÃÈñ¼Ô¤ÈÀ¸»º¼Ô¤¬Ä¾ÀÜ¥³¥ó¥¿¥¯¥È¤ò¼è¤ë¸òή¤Î¥Ú¡¼¥¸¤Ç¤¹¡£´ðËܥ롼¥ë¤Ï¥Ê¥ë¥Ê¥ë¤ò»È¤Ã¤ÆºÏÇݤµ¤ì¤¿²Ì¼ù¤äÌîºÚ¤Ç¤¢¤ë¤³¤È¤Ç¤¹¡£
¡¡Á´¹ñ¤Î¥Ê¥ë¥Ê¥ë¤´ÍøÍѼԤγ§ÍÍ¡¢¤É¤¦¤¾ÀëÅÁ¡¢ÇÀ»ºÊª¤Î³ÈÈΤˤˤª»È¤¤¤¯¤À¤µ¤¤¡£
¢¡¥Ä¥¤¥Ã¥¿¡¼¡¡#agurikin Àаæ°ì¹Ô
https://twitter.com/agrikin
¡ù
¤Ë¤Û¤ó¥Ö¥í¥°Â¼
¤Ë¤Û¤ó¥Ö¥í¥°Â¼
¤Ý¤Áޝ¤È²¡¤·¤Æ¤¯¤À¤µ¤¤¡£´¶¼Õ
¢¡¸½ÂåÇÀ¶È2016ǯ10·î¹æ¤Ë¥Ê¥ë¥Ê¥ë¥Ü¥«¥·¤ä¼ùÌڤؤθú²ÌÅù¤Îµ»ö¤¬Â¿¿ô·ÇºÜ¤µ¤ì¤Æ¤¤¤Þ¤¹¡£À§Èó¤ªÆÉ¤ß²¼¤µ¤¤¡£
¡ù¿¢ÊªÁ´ÈÌ¡¢¾¾¸Ï¤ì¥â¥ó¥Ñ¤Ê¤É¤Î¼ùÌÚ¡¢ÌîºÚ¤Îɵ¤¤ä¥¦¥¤¥ë¥¹Âкö¡¢¤ª²Ö¤Î̵ÇÀÌôºÏÇݤʤɡ¢¤¢¤é¤æ¤ë¾ìÌ̤dzèÌö¤·¤Æ¤¤¤Þ¤¹¡£²ÌºÚ¤ÎÅüÅÙ¥¢¥Ã¥×¡¢¼ýÎÌÁý¤Ë¤â¤É¤¦¤¾¡£




2019ǯ03·î27Æü11:40¿·¸µ¹æ¤Î´õ˾Ūͽ¬¡£
¤Þ¤â¤Ê¤¯»Í·î¡¢º£Ç¯¤Î»Í·î¤Ï¤¤¤Ä¤â¤Î»Í·î¤Ç¤Ï¤¢¤ê¤Þ¤»¤ó¡£
¿·¸µ¹æ¤¬È¯É½¤µ¤ì¤ë¤Î¤Ç¤¹¡£
Å·¹Ä¤¬¾å¹Ä¤Ë¤Ê¤ê¡¢¿·Å·¹Ä¤¬Â¨°Ì¤µ¤ì¤ë¤Î¤Ï¡¢200ǯ¤Ö¤ê¤Î»ö¤é¤·¤¤¤Ç¤¹¡£
¿·Å·¹Ä¤Ï¡¢¾¼Ï£³£µÇ¯£²·î£²£³Æü¤Î¤ªÀ¸¤Þ¤ì¤Ç¡¢
»ä¤Ï¡¢Æ±¤¸Ç¯¤Î£±·î£²£¸Æü¤ÎÀ¸¤Þ¤ì¤Ç¤¹¡£
¤Ç¤¹¤«¤é¡¢»ä¤ÎƱµéÀ¸¤Î´Ö¤Ç¤Ï¤³¤ÎÏÃÂê¤Ç¤È¤Æ¤âÀ¹¤ê¾å¤¬¤Ã¤Æ¤¤¤Þ¤¹¡£

¤µ¤Æ¡¢¿·¸µ¹æ¤Îȯɽ¤¬´Ö¶á¤Ë¤Ê¤Ã¤Æ¤Þ¤·¤¿¡£
¤½¤³¤Ç¡¢ÂçÃÀ¤Ë¤â´õ˾Ūͽ¬¤ò¤·¤Þ¤·¤¿¡£
¥º¥Ð¥ê¡¢
¸÷
¤¬Æþ¤ê¤Þ¤¹¡£
¿·¸µ¹æ¿Íµ¤Åêɼ¤Ç¤â¾å°Ì¤ËÍè¤Æ¤¤¤ë¤è¤¦¤Ç¤¹¡£
¤½¤ÎÍýͳ¤È¤·¤Æ¡¢¥Ê¥ë¥Ê¥ë¤Î¸ÀÍդΰÕÌ£¤¬¸÷¤ËͳÍ褷¤Æ¤¤¤ë¤«¤é¤Ç¡¢
¿·¤·¤¤Å·¹Ä¤Î»þÂå¤ÎÇÀ¶È¤ä¿Í¡¹¤ÎÀ¸³è¤¬Ë¤«¤Ë¤Ê¤ë¤è¤¦¤Ë¤È¤Î´ê¤¤¤¬¤¢¤ê¤Þ¤¹¡£
¤Þ¤¿¡¢¥Ê¥ë¥Ê¥ëŪ¤ÊÈùÀ¸ÊªÀ¤³¦¤¬Â¿¤¯¤ÎÊý¤ËÃΤé¤ì¤ë¤è¤¦¤Ë¤â´ê¤Ã¤Æ¤¤¤Þ¤¹¡£

¥Ê¥ë¥Ê¥ë¤Î¸ì¸»¤Ë¤Ä¤¤¤Æ¡¢¡¡
¥Û¡¼¥à¥Ú¡¼¥¸¤ÎQ&A¤Ç¤¹¡£
¥Ê¥ë¥Ê¥ë¤Î̾Á°¤ÎͳÍè¤Ï¤Ê¤ó¤Ç¤¹¤«?
A ¸ÅÂ奷¥å¥á¡¼¥ë¸ì¤Ç¡¢¸÷¤Ë¤Ê¤ë¤â¤Î¤È¤¤¤¦°ÕÌ£¤Ç¤¹¡£
¤Þ¤¿¡¢¼Â¤¬¤Ê¤ë¡¢Èª¤¬Îɤ¯¤Ê¤ë¡¢ÌîºÚ¤¬¤¦¤Þ¤¯¤Ê¤ë¡¢¤´¤Ï¤ó¤¬¤ª¤¤¤·¤¯¤Ê¤ë¡¢¤È¤¤¤Ã¤¿¡¢¤Ê¤ë¡¡¤Ê¤ë¡¡¤ò³Ý¤±¹ç¤ï¤»¤¿¤â¤Î¤Ç¤â¤¢¤ê¤Þ¤¹¡£
½¡¶µ¾å¤â¡Ø¸÷¡Ù¤Ï¡¢¤È¤Ã¤Æ¤â¿ÀÀ»¤Ê¤â¤Î¤È¤·¤Æ°·¤ï¤ì¤Æ¤¤¤Þ¤¹¡£
ÁÏÀ¤µÂè1¾Ï¤Ë¤Ï¡¢
1 ¤Ï¤¸¤á¤Ë¿À¤ÏÅ·¤ÈÃϤȤòÁϤ¤µ¤ì¤¿¡£
2 ÃϤϷÁ¤Ê¤¯¡¢¤à¤Ê¤·¤¯¡¢¤ä¤ß¤¬Ê¥¤Î¤ª¤â¤Æ¤Ë¤¢¤ê¡¢¿À¤ÎÎ¿å¤Î¤ª¤â¤Æ¤ò¤ª¤ª¤Ã¤Æ¤¤¤¿¡£
3 ¿À¤Ï¡Ö¸÷¤¢¤ì¡×¤È¸À¤ï¤ì¤¿¡£¤¹¤ë¤È¸÷¤¬¤¢¤Ã¤¿¡£
¤È¡¢¤¢¤ê¤Þ¤¹¡£
Ê©¶µ¤Ç¤Ï¤É¤¦¤Ç¤·¤ç¤¦
¡ýÊ©¶µÍѸì¤È¤·¤Æ¤Î¸÷ÌÀ
¸÷ÌÀ¡Ê¤¯¤î¤¦¤ß¤ã¤¦¡Ë¤È¤Ï¡¢Ê©¤¬È¯¤¹¤ë¸÷¤Ç¡¢Âç¾èʩŵ¤Ç¤ÏÃҷŤä»üÈá¤Î¾Ýħ¤È¤·¤Æ¡¢âÔÁÛÃæ¤ÎÁ´¿È¤«¤é¸÷ÌÀ¤òÊü¤Ä¾ìÌ̤¬ÉÁ¤«¤ì¤ë¡£Å¾¤¸¤Æ¡Ö¸÷ÌÀ¤òÆÀ¤¿¡×¤È¤¤¤¨¤ÐÈæÓÈŪ¤Ë³Ð¤Ã¤¿¤³¤È¤òɽ¤¹¤³¤È¤â¤¢¤ë¡£¡Ø¶æ¼ËÏÀ¡Ù¤Ë¤è¤ë¤È¼«¤é¸÷¤òȯ¤¹¤ë¤â¤Î¡ÊÂÀÍۤʤɡˤò¸÷¤È¤¤¤¤¡¢¤½¤Î¸÷¤òÈ¿¼Í¤¹¤ë¤â¤Î¡Ê·î¤Ê¤É¡Ë¤òÌÀ¤È¤¤¤¦¡£
¥¦¥£¥¥Ú¥Ç¥£¥¢¤è¤ê°úÍÑ
»²¹Íʸ¸¥
¸ÅÂå¥á¥½¥Ý¥¿¥ß¥¢¤Î¿Í¡¹¤Ë¤È¤Ã¤Æ¤Î¸÷¤È°Ç
¡þÅڹ̶ݥʥë¥Ê¥ë¤Î¾ÜºÙ¤Ï¥Û¡¼¥à¥Ú¡¼¥¸¤Ø
http://www.narunaru.info/index.html
ÅÚ¾í¶Ý¤Ë¤Ä¤¤¤Æ¤Î²òÀ⤷¤Æ¤¤¤Þ¤¹¡£
¡þ¥â¥ó¥Ñ¤ÎÈï³²¤¬Â¿È¯¤·¤Æ¤¤¤Þ¤¹¡£
¥Ê¥ë¥Ê¥ë¤ÇÈï³²¤òºÇ¾®¸Â¤Ë¿©¤¤»ß¤á¤Þ¤·¤ç¤¦¡£
¥â¥ó¥ÑÂкö¤Î¥Ú¡¼¥¸
http://www.narunaru.info/monpa-1.html
¢¡¥Ê¥ë¥Ê¥ë¤ò¹ØÆþ¤¹¤ë¡£
http://narunaru.shop-pro.jp/
¢¡FBÅڹ̶ݥʥë¥Ê¥ë¡Ú¸ø¼°¡Û
¤ä¤äÆñ¤·¤¤¤³¤È¤¬¥ê¥ó¥¯¤µ¤ì¤Æ¤Þ¤¹¡£
https://www.facebook.com/%E5%9C%9F%E8%80%95%E8%8F%8C%E3%83%8A%E3%83%AB%E3%83%8A%E3%83%AB-104645306300090/
¢¡¥Ê¥ë¥Ê¥ëÈªŽ¥ÇÀ¶È¸òή²ñ
https://www.facebook.com/groups/335378240237666/
Á´¹ñ¿¤¯¤Î¥Ê¥ë¥Ê¥ë¤´ÍøÍѼԥե¡¥ó¤Î¤ß¤Ê¤µ¤ÞÊý¤ò¤ò·Ò¤°¥Û¡¼¥à¥Ú¡¼¥¸¤¬¤Ç¤¤Þ¤·¤¿¡£
¡¡¾ÃÈñ¼Ô¤ÈÀ¸»º¼Ô¤¬Ä¾ÀÜ¥³¥ó¥¿¥¯¥È¤ò¼è¤ë¸òή¤Î¥Ú¡¼¥¸¤Ç¤¹¡£´ðËܥ롼¥ë¤Ï¥Ê¥ë¥Ê¥ë¤ò»È¤Ã¤ÆºÏÇݤµ¤ì¤¿²Ì¼ù¤äÌîºÚ¤Ç¤¢¤ë¤³¤È¤Ç¤¹¡£
¡¡Á´¹ñ¤Î¥Ê¥ë¥Ê¥ë¤´ÍøÍѼԤγ§ÍÍ¡¢¤É¤¦¤¾ÀëÅÁ¡¢ÇÀ»ºÊª¤Î³ÈÈΤˤˤª»È¤¤¤¯¤À¤µ¤¤¡£
¢¡¥Ä¥¤¥Ã¥¿¡¼¡¡#agurikin Àаæ°ì¹Ô
https://twitter.com/agrikin
¡ù
¤Ë¤Û¤ó¥Ö¥í¥°Â¼
¤Ë¤Û¤ó¥Ö¥í¥°Â¼
¤Ý¤Áޝ¤È²¡¤·¤Æ¤¯¤À¤µ¤¤¡£´¶¼Õ
¢¡¸½ÂåÇÀ¶È2016ǯ10·î¹æ¤Ë¥Ê¥ë¥Ê¥ë¥Ü¥«¥·¤ä¼ùÌڤؤθú²ÌÅù¤Îµ»ö¤¬Â¿¿ô·ÇºÜ¤µ¤ì¤Æ¤¤¤Þ¤¹¡£À§Èó¤ªÆÉ¤ß²¼¤µ¤¤¡£
¡ù¿¢ÊªÁ´ÈÌ¡¢¾¾¸Ï¤ì¥â¥ó¥Ñ¤Ê¤É¤Î¼ùÌÚ¡¢ÌîºÚ¤Îɵ¤¤ä¥¦¥¤¥ë¥¹Âкö¡¢¤ª²Ö¤Î̵ÇÀÌôºÏÇݤʤɡ¢¤¢¤é¤æ¤ë¾ìÌ̤dzèÌö¤·¤Æ¤¤¤Þ¤¹¡£²ÌºÚ¤ÎÅüÅÙ¥¢¥Ã¥×¡¢¼ýÎÌÁý¤Ë¤â¤É¤¦¤¾¡£
2016ǯ12·î26Æü19:07¥Õ¡¼¥¬¤Ç¸ì¤ëÈùÀ¸Êª£µ
É÷
²í
¤Ë¥Ö¥í¥°½ñ¤Ä¾¤·
¡¡¤³¤ÎÃϵå¤Ç¤Ï¡¢À»½ñ¤Î¤è¤¦¤ËÂçÃϤ¬À°¤Ã¤Æ¤«¤é¿Í´Ö¤¬ÃÂÀ¸¤·¤¿Ìõ¤Ç¤Ï¤Ê¤¤¤è¤¦¤Ç¤¹¡£¡¡¡¡
É峤¡¢É÷¤Îë¤Î¥Ê¥¦¥·¥«¤ËÅо줹¤ëÍ̾¤Ê¸ÀÍդǤ¹¡£
¡¡¤µ¤Æ¡¢»ä¤ÏÍÍ¡¹¤ÊȪ¤ò¸«³Ø¤µ¤»¤Æ¤¤¤¿¤À¤¤¤Æ
¥×¥í¤«¤é»Ï¤á¤¿¤Ð¤«¤ê¤Î²ÈÄíºÚ±à½é¿´¼Ô¤Þ¤Ç¡¢
¿¿ô¤ÎÊý¤È¤ª²ñ¤¤¤·¤Æ¤¤Þ¤·¤¿¡£
¤½¤ÎºÏÇÝÊýË¡¤â¡¢
ÇÀ¶¨¤ä¸©¤Î»ØÆ³°÷¤Î¶µ¤¨¤ò¶µ²Ê½ñÄ̤êÃé¼Â¤Ë¼é¤ëÍ¥ÅùÀ¸¤ÎÍͤʺÏÇݤ䡢
¼«¤éËܲ°¤µ¤ó¤Ç±à·Ý¤ÎËܤòÂô»³Çã¤Ã¤ÆÃ챤òµÍ¤á¹þ¤à¿Í¡£
ÃΤê¹ç¤¤¤«¤éʹ¤¤¤ÆÅ¬Åö¤Ë»Ï¤á¤ë¿Í¡£
¤Ê¤É¡¢¿§¡¹¤Ç¤¹¤Í¡£
¤½¤·¤Æ¡¢
»ØÄꤵ¤ì¤¿»ñºà¡ÊÈîÎÁ¤äÇÀÌô¡Ë°Ê³°¤ËÆÈ¼«¤Ë¼ê¤ËÆþ¤ì¤¿»ñºà¤äÂÏÈî¤òºî¤ë¿Í¤ä¡¢
¸ºÇÀÌô¤òÌܻؤ¹¿Í¡£
²½À®ÈîÎÁ¤ò»È¤ï¤ºÍµ¡ºÏÇݤòÌܻؤ·¤Æ¤¤¤ë¿Í¡¢
ÇÀÌô¤ä½üÁðºÞ¤ò°ìÀڻȤï¤Ê¤¤¿Í¡£
¤½¤·¤Æ¡¢ÂÏÈî¤â´Þ¤á¤¿ÈîÎÁ¤ò»È¤ï¤Ê¤¤¿Í¡£
À麹ËüÊÌ¡¢100¿Í¤¤¤¿¤é100Ä̤ê¤ÎºÏÇÝÊýË¡¤¬¤¢¤ê¤Þ¤¹¡£
¤Þ¤¢¡¢¤È¤Ë¤«¤¯¡¢¤½¤ÎȪ¤ÎºÏÇݤλÅÊý¤Ë¤Ï¡¢
¤½¤Î¿Í¤Î¿Í¤È¤Ê¤ê¡¢À³Ê¤¬¶¯¤¯È¿±Ç¤·¤Æ¤¤¤ë¤³¤È¤¬¤ï¤«¤ê¤Þ¤·¤¿¡£
²ÈÄíºÚ±à¤ò¤µ¤ì¤Æ¤¤¤ëÊý¤Ï¡¢½ÐÍè¤ë¤À¤±ÇÀÌô¤ò»È¤¤¤¿¤¯¤Ê¤¤±¾¤¦Êý¤¬Â¿¤¤¤Ç¤¹¤Í¡£
²¿¤«ÌäÂ꤬¤¢¤Ã¤Æ¤â¡¢µ¤¤¬¤Ä¤«¤Ê¤¤¤·¡¢µ¤¤¬¤Ä¤¤¤Æ¤â
¤É¤¦¤·¤¿¤é¤è¤¤¤«ÃΤê¤Þ¤»¤ó¡£
¥Ù¥Æ¥é¥ó¤Î²ÈÄíºÚ±àºÏÇݼԤϡ¢¤³¤ó¤ÊÃ½Ð¤¿¤é
¡û¢¢¡ù¤È¤¤¤¦ÇÀÌô¤ò»È¤¨¤Ð¤¤¤¤¤È¤¤¤¦Ã챤ò¿È¤ËÃ失¤Þ¤¹¡£
¤Ç¤â¡¢Ã챤Î̵¤¤¿Í¤Ï¡¢²¿¤ò»È¤Ã¤¿¤éÎɤ¤¤«¤òÃΤé¤Ê¤¤¤Î¤Ç¡¢·ë²Ì¡¢Èª¤Ï̵À¯ÉܾõÂ֤ˤʤê¤Þ¤¹¡£
¥×¥í¤ÏÀ¸³è¤Î°Ù¤ËÌîºÚ¤òºî¤ê¤Þ¤¹¤¬¡¢²ÈÄíºÚ±à¤Î¾ì¹ç¡¢¼ýÎ̤ÏÌäÂê³°¤Ç¤¹¡£
¡¡ËÜÍè¤ÎÌÜŪ¤ÏÈþÌ£¤·¤¤ÌîºÚ¤òºî¤ë»ö¤Ê¤Î¤Ç¤¹¤±¤ì¤É¡¢
¼«Ê¬¤Î¤ä¤êÊý¤¬¡¢Í¥À褷¤Þ¤¹¡£
¼ºÇÔ¤·¤Æ¤â¤¤¤¤¤Î¤Ç¤¹¡£
¼«Ê¬¤Î¤ä¤êÊý¤ÇÈ«¤ò¼«Í³¤Ë»È¤¦»ö¤¬´î¤Ó¤Ê¤Î¤Ç¤¹¡Á¡£
¸«¤è¤¦¸«¤Þ¤Í¤Ç¡¢Â¾¿Í¤«¤é¸«¤¿¤é¼ºÇԤǤ⡢
²Ø»Ò¤Î1¸Ä¡¢¥¥å¥¦¥ê¤Î1Ëܤ¬ºÎ¤ì¤¿¤À¤±¤Ç¡¢
ÂçÀ®¸ù¤Ê¤Î¤Ç¤¹¡£
¤½¤ó¤ÊÌîºÚ¤Ï¡¢¤ª¤½¤é¤¯¶Ë¾å¤ÎÌ£¤¬¤¹¤ë¤³¤È¤Ç¤·¤ç¤¦¡£
É峤¤Î¤ªÏ䫤顢æÀþ¤·¤Æ¤·¤Þ¤¤¤Þ¤·¤¿¡£
¤³¤ì¤â¥Õ¡¼¥¬¤«¤Ê¤¡¡©
Åڹ̶ݥʥë¥Ê¥ë¤Î¾ÜºÙ¤Ï¥Û¡¼¥à¥Ú¡¼¥¸¤Ø
http://www.narunaru.info/index.html
ÅÚ¾í¶Ý¤Ë¤Ä¤¤¤Æ¤Î²òÀ⤷¤Æ¤¤¤Þ¤¹¡£
¥Ê¥ë¥Ê¥ë¤ò¹ØÆþ¤¹¤ë¡£
http://narunaru.shop-pro.jp/
¥Õ¥§¡¼¥¹¥Ö¥Ã¥¯Åڹ̶ݥʥë¥Ê¥ë
https://www.facebook.com/%E5%9C%9F%E8%80%95%E8%8F%8C%E3%83%8A%E3%83%AB%E3%83%8A%E3%83%AB-104645306300090/
¥Ä¥¤¥Ã¥¿¡¼¡¡#agurikin Àаæ°ì¹Ô
https://twitter.com/agrikin

¤Ë¤Û¤ó¥Ö¥í¥°Â¼

¤Ë¤Û¤ó¥Ö¥í¥°Â¼
¤Ý¤Áޝ¤È²¡¤·¤Æ¤¯¤À¤µ¤¤¡£´¶¼Õ
¸½ÂåÇÀ¶È10·î¹æ¤Ë¥Ê¥ë¥Ê¥ë¤Îµ»ö¤¬Â¿¿ô·ÇºÜ¤µ¤ì¤Æ¤¤¤Þ¤¹¡£À§Èó¤ªÆÉ¤ß²¼¤µ¤¤¡£
²í
¤Ë¥Ö¥í¥°½ñ¤Ä¾¤·
¡¡¤³¤ÎÃϵå¤Ç¤Ï¡¢À»½ñ¤Î¤è¤¦¤ËÂçÃϤ¬À°¤Ã¤Æ¤«¤é¿Í´Ö¤¬ÃÂÀ¸¤·¤¿Ìõ¤Ç¤Ï¤Ê¤¤¤è¤¦¤Ç¤¹¡£¡¡¡¡
É峤¡¢É÷¤Îë¤Î¥Ê¥¦¥·¥«¤ËÅо줹¤ëÍ̾¤Ê¸ÀÍդǤ¹¡£
¡¡¤µ¤Æ¡¢»ä¤ÏÍÍ¡¹¤ÊȪ¤ò¸«³Ø¤µ¤»¤Æ¤¤¤¿¤À¤¤¤Æ
¥×¥í¤«¤é»Ï¤á¤¿¤Ð¤«¤ê¤Î²ÈÄíºÚ±à½é¿´¼Ô¤Þ¤Ç¡¢
¿¿ô¤ÎÊý¤È¤ª²ñ¤¤¤·¤Æ¤¤Þ¤·¤¿¡£
¤½¤ÎºÏÇÝÊýË¡¤â¡¢
ÇÀ¶¨¤ä¸©¤Î»ØÆ³°÷¤Î¶µ¤¨¤ò¶µ²Ê½ñÄ̤êÃé¼Â¤Ë¼é¤ëÍ¥ÅùÀ¸¤ÎÍͤʺÏÇݤ䡢
¼«¤éËܲ°¤µ¤ó¤Ç±à·Ý¤ÎËܤòÂô»³Çã¤Ã¤ÆÃ챤òµÍ¤á¹þ¤à¿Í¡£
ÃΤê¹ç¤¤¤«¤éʹ¤¤¤ÆÅ¬Åö¤Ë»Ï¤á¤ë¿Í¡£
¤Ê¤É¡¢¿§¡¹¤Ç¤¹¤Í¡£
¤½¤·¤Æ¡¢
»ØÄꤵ¤ì¤¿»ñºà¡ÊÈîÎÁ¤äÇÀÌô¡Ë°Ê³°¤ËÆÈ¼«¤Ë¼ê¤ËÆþ¤ì¤¿»ñºà¤äÂÏÈî¤òºî¤ë¿Í¤ä¡¢
¸ºÇÀÌô¤òÌܻؤ¹¿Í¡£
²½À®ÈîÎÁ¤ò»È¤ï¤ºÍµ¡ºÏÇݤòÌܻؤ·¤Æ¤¤¤ë¿Í¡¢
ÇÀÌô¤ä½üÁðºÞ¤ò°ìÀڻȤï¤Ê¤¤¿Í¡£
¤½¤·¤Æ¡¢ÂÏÈî¤â´Þ¤á¤¿ÈîÎÁ¤ò»È¤ï¤Ê¤¤¿Í¡£
À麹ËüÊÌ¡¢100¿Í¤¤¤¿¤é100Ä̤ê¤ÎºÏÇÝÊýË¡¤¬¤¢¤ê¤Þ¤¹¡£
¤Þ¤¢¡¢¤È¤Ë¤«¤¯¡¢¤½¤ÎȪ¤ÎºÏÇݤλÅÊý¤Ë¤Ï¡¢
¤½¤Î¿Í¤Î¿Í¤È¤Ê¤ê¡¢À³Ê¤¬¶¯¤¯È¿±Ç¤·¤Æ¤¤¤ë¤³¤È¤¬¤ï¤«¤ê¤Þ¤·¤¿¡£
²ÈÄíºÚ±à¤ò¤µ¤ì¤Æ¤¤¤ëÊý¤Ï¡¢½ÐÍè¤ë¤À¤±ÇÀÌô¤ò»È¤¤¤¿¤¯¤Ê¤¤±¾¤¦Êý¤¬Â¿¤¤¤Ç¤¹¤Í¡£
²¿¤«ÌäÂ꤬¤¢¤Ã¤Æ¤â¡¢µ¤¤¬¤Ä¤«¤Ê¤¤¤·¡¢µ¤¤¬¤Ä¤¤¤Æ¤â
¤É¤¦¤·¤¿¤é¤è¤¤¤«ÃΤê¤Þ¤»¤ó¡£
¥Ù¥Æ¥é¥ó¤Î²ÈÄíºÚ±àºÏÇݼԤϡ¢¤³¤ó¤ÊÃ½Ð¤¿¤é
¡û¢¢¡ù¤È¤¤¤¦ÇÀÌô¤ò»È¤¨¤Ð¤¤¤¤¤È¤¤¤¦Ã챤ò¿È¤ËÃ失¤Þ¤¹¡£
¤Ç¤â¡¢Ã챤Î̵¤¤¿Í¤Ï¡¢²¿¤ò»È¤Ã¤¿¤éÎɤ¤¤«¤òÃΤé¤Ê¤¤¤Î¤Ç¡¢·ë²Ì¡¢Èª¤Ï̵À¯ÉܾõÂ֤ˤʤê¤Þ¤¹¡£
¥×¥í¤ÏÀ¸³è¤Î°Ù¤ËÌîºÚ¤òºî¤ê¤Þ¤¹¤¬¡¢²ÈÄíºÚ±à¤Î¾ì¹ç¡¢¼ýÎ̤ÏÌäÂê³°¤Ç¤¹¡£
¡¡ËÜÍè¤ÎÌÜŪ¤ÏÈþÌ£¤·¤¤ÌîºÚ¤òºî¤ë»ö¤Ê¤Î¤Ç¤¹¤±¤ì¤É¡¢
¼«Ê¬¤Î¤ä¤êÊý¤¬¡¢Í¥À褷¤Þ¤¹¡£
¼ºÇÔ¤·¤Æ¤â¤¤¤¤¤Î¤Ç¤¹¡£
¼«Ê¬¤Î¤ä¤êÊý¤ÇÈ«¤ò¼«Í³¤Ë»È¤¦»ö¤¬´î¤Ó¤Ê¤Î¤Ç¤¹¡Á¡£
¸«¤è¤¦¸«¤Þ¤Í¤Ç¡¢Â¾¿Í¤«¤é¸«¤¿¤é¼ºÇԤǤ⡢
²Ø»Ò¤Î1¸Ä¡¢¥¥å¥¦¥ê¤Î1Ëܤ¬ºÎ¤ì¤¿¤À¤±¤Ç¡¢
ÂçÀ®¸ù¤Ê¤Î¤Ç¤¹¡£
¤½¤ó¤ÊÌîºÚ¤Ï¡¢¤ª¤½¤é¤¯¶Ë¾å¤ÎÌ£¤¬¤¹¤ë¤³¤È¤Ç¤·¤ç¤¦¡£
É峤¤Î¤ªÏ䫤顢æÀþ¤·¤Æ¤·¤Þ¤¤¤Þ¤·¤¿¡£
¤³¤ì¤â¥Õ¡¼¥¬¤«¤Ê¤¡¡©
Åڹ̶ݥʥë¥Ê¥ë¤Î¾ÜºÙ¤Ï¥Û¡¼¥à¥Ú¡¼¥¸¤Ø
http://www.narunaru.info/index.html
ÅÚ¾í¶Ý¤Ë¤Ä¤¤¤Æ¤Î²òÀ⤷¤Æ¤¤¤Þ¤¹¡£
¥Ê¥ë¥Ê¥ë¤ò¹ØÆþ¤¹¤ë¡£
http://narunaru.shop-pro.jp/
¥Õ¥§¡¼¥¹¥Ö¥Ã¥¯Åڹ̶ݥʥë¥Ê¥ë
https://www.facebook.com/%E5%9C%9F%E8%80%95%E8%8F%8C%E3%83%8A%E3%83%AB%E3%83%8A%E3%83%AB-104645306300090/
¥Ä¥¤¥Ã¥¿¡¼¡¡#agurikin Àаæ°ì¹Ô
https://twitter.com/agrikin
¤Ë¤Û¤ó¥Ö¥í¥°Â¼
¤Ë¤Û¤ó¥Ö¥í¥°Â¼
¤Ý¤Áޝ¤È²¡¤·¤Æ¤¯¤À¤µ¤¤¡£´¶¼Õ
¸½ÂåÇÀ¶È10·î¹æ¤Ë¥Ê¥ë¥Ê¥ë¤Îµ»ö¤¬Â¿¿ô·ÇºÜ¤µ¤ì¤Æ¤¤¤Þ¤¹¡£À§Èó¤ªÆÉ¤ß²¼¤µ¤¤¡£
2016ǯ10·î30Æü08:53À¯¼£¤ÎÃæ¤ÎÇÀ¶È¡¢¤È¤Ã¤Æ¤â¹¤¤°ÕÌ£¤Ç¡£
Ȋ
¤Î
ÆÉ
½ñ¤ÎÉý¤Ï¤È¤Æ¤â¹¤¤¤«¤â¡£
ÇÀ¶È´Ø·¸¤ÎËܤϡ¢¿·´©¤¬ËèÆü¤Î¤è¤¦¤Ë½Ð¤Æ¤¤Þ¤¹¡£
¤½¤ó¤ÊÀ¤¤ÎÃæ¤Ç¡¢Ä¹¤¯ÆÉ¤Þ¤ì¤Æ¤¤¿ËܤϸÅŵ¤È¤Ê¤ê¤Þ¤¹¡£
¥¿¥¤¥È¥ë¤ËÇÀ¾ì¤È¤¢¤Ã¤¿¤Î¤Ç¡¢¼ê¤Ë¼è¤Ã¤¿¤Î¤¬¤³¤ÎËܤǤ·¤¿¡£
ÌÌÇò¤«¤Ã¤¿¡£
ÆâÍÆ¤Ï¡¢²¼µ¤Î¥³¥Ô¡¼¤Ë¤¢¤ë¤Î¤Ç½ñ¤«¤Ê¤¤¤±¤ì¤É¡¢
ÇÀ¶È¤Î¸Åŵ¡¢¤«¤â¤·¤ì¤Ê¤¤¡£
¿Í´Ö¤Î¶È¤¬ÉÁ¤«¤ì¤Æ¤¤¤ë¤è¤¦¤Ç¤·¤¿¡£
ÇÀ¶È¤Ã¤Æ¡¢¿Í´Ö¤Î¶È¤Ê¤ó¤À¤è¡£
¡¼¡¼¡¼¡¼¡¼°Ê²¼¡¢¥³¥Ô¥Ú
ưʪÇÀ¾ì¡¡
¤É¤¦¤Ö¤Ä¤Î¤¦¤¸¤ç¤¦
¥¸¥ç¡¼¥¸¡¦¥ª¡¼¥¦¥§¥ë¤Ë¤è¤ë¾®Àâ
¡ØÆ°ÊªÇÀ¾ì¡Ù¤Ï¡¢1945ǯ8·î17Æü¤Ë´©¹Ô¤µ¤ì¤¿¥¸¥ç¡¼¥¸¡¦¥ª¡¼¥¦¥§¥ë¤Î¾®À⡣ưʪ¤¿¤Á¤¬°û¤ó¤À¤¯¤ì¤ÎÇÀ¾ì¼ç¤òÄɤ¤½Ð¤·¤ÆÍýÁÛŪ¤Ê¶¦Ï¹ñ¤òÃÛ¤³¤¦¤È¤¹¤ë¤¬¡¢»ØÆ³¼Ô¤ÎÆÚ¤¬ÆÈºÛ¼Ô¤È²½¤·¡¢¶²ÉÝÀ¯¼£¤ØÊÑËÆ¤·¤Æ¤¤¤¯²áÄø¤òÉÁ¤¯¡£ ¥¦¥£¥¥Ú¥Ç¥£¥¢
½éÈÇȯ¹Ô¡§ 1945ǯ8·î17Æü
Ãø¼Ô¡§ ¥¸¥ç¡¼¥¸¡¦¥ª¡¼¥¦¥§¥ë
¼õ¾ÞÎò¡§ ¥×¥í¥á¥Æ¥¦¥¹¾ÞÅÂÆ²¾Þ
¥¸¥ç¡¼¥¸¡¦¥ª¡¼¥¦¥§¥ë
±Ç²è¡ØÆ°ÊªÇÀ¾ì¡Ù¸ø¼°¥µ¥¤¥È
www.ghibli-museum.jp › animal
ÅÁÀâ¤ÎH&B¤¬È¾À¤µªÁ°¤ËÉÁ¤¤¤¿¡¢±Ê±óÉÔÊѤθ¢ÎϤζ÷Ïᣥ¸¥ç¡¼¥¸¡¦¥ª¡¼¥¦¥§¥ë¸¶ºî¡ØÆ°ÊªÇÀ¾ì ¡Ù¡¢¤Ä¤¤¤ËÆüËܲò¶Ø¡£¸ø¼°¥µ¥¤¥È¤Ç¤ÏºîÉʲòÀ⤫¤é¡¢ºÇ¿·¾ðÊó¤Þ¤Ç¤ªÆÏ¤±¤·¤Þ¤¹¡£
ưʪÇÀ¾ì - Wikipedia
ưʪÇÀ¾ì¡Ù¡Ê¤É¤¦¤Ö¤Ä¤Î¤¦¤¸¤ç¤¦¡¢¸¶Âê: Animal Farm¡Ë¤Ï¡¢1945ǯ8·î17Æü¤Ë´©¹Ô¤µ¤ì¤¿¥¸¥ç¡¼¥¸¡¦¥ª¡¼¥¦¥§¥ë¤Î¾®À⡣ưʪ¤¿¤Á¤¬°û¤ó¤À¤¯¤ì¤ÎÇÀ¾ì¼ç¤òÄɤ¤½Ð¤·¤ÆÍýÁÛŪ¤Ê ...
¤¢¤é¤¹¤¸ ¡¦ Åоì¿Íʪ ¡¦ ÆüËܸìÌõ ¡¦ ¥¢¥Ë¥á
ưʪÇÀ¾ì (³ÑÀîʸ¸Ë) | ¥¸¥ç¡¼¥¸¡¦¥ª¡¼¥¦¥§¥ë, George Orwell, ¹âÈ« ʸÉ× |ËÜ | ÄÌÈÎ ...
ưʪÇÀ¾ì ¥¸¥ç¡¼¥¸¡¦¥ª¡¼¥¦¥§¥ë. Âè°ì¾Ï. ¥Þ¥Ê¡¼ÇÀ¾ì¤Î¥¸¥ç¡¼¥ó¥º»á¤ÏÌë¤Ë¤Ê¤ë¤È·Ü¾®²°¤Ë¸°¤ò¤«¤±¤¿¤¬¾¯¤·¤Ð¤«¤ê°û¤ß¤¹¤®¤Æ¤¤¤¿¤Î¤Ç²ÈÃÜÍÑ¤Î½ÐÆþ¤ê¸ý¤òÊĤ¸¤ë¤Î¤Ï˺¤ì¤Æ ...
ưʪÇÀ¾ì Âè»°¾Ï - Open Shelf
open-shelf.appspot.com › chapter3
²Æ¤Î´ÖÃæ¡¢ÇÀ¾ì¤Î»Å»ö¤Ï»þ·×¤Î¤è¤¦¤ËÀµ³Î¤Ë¤ª¤³¤Ê¤ï¤ì¤¿¡£Æ°Êª¤¿¤Á¤Ï¹Í¤¨¤é¤ì¤Ê¤¤¤Û¤É¹¬Ê¡¤Ç¿©»ö¤Î°ì¸ý°ì¸ý¤¬Â礤ʴî¤Ó¤òÍ¿¤¨¤Æ¤¯¤ì¤¿¡£¤½¤ì¤Ï¼«Ê¬¤¿¤Á¤Î¡¢¼«Ê¬¤¿¤Á ...
ư²è
1:49
±Ç²è¡ÖưʪÇÀ¾ì¡×ͽ¹ðÊÔ
ưʪÇÀ¾ì¡Ê£±¡¿£³¡Ë¡Ú¥¢¥Ë¥á¡Û by ¤Ë¤ã¤ó¤Þ¤² À¯¼£/ư²è
¥Ë¥³¥Ë¥³Æ°²è - 2009/09/11
ưʪÇÀ¾ì¡Ê£³¡¿£³¡Ë¡Ú¥¢¥Ë¥á¡Û by ¤Ë¤ã¤ó¤Þ¤² À¯¼£/ư²è
ưʪÇÀ¾ì¡Ê£²¡¿£³¡Ë¡Ú¥¢¥Ë¥á¡Û by ¤Ë¤ã¤ó¤Þ¤² À¯¼£/ư²è
¥¸¥ç¡¼¥¸¡¦¥ª¡¼¥¦¥§¥ë 20À¤µª¤Î¥¤¥½¥Ã¥×¶÷Ïà 1/3
¥ª¡¼¥¦¥§¥ë¤ò¡¢³«¹â·ò¤Î̾Ìõ¤Ç¡ØÆ°ÊªÇÀ¾ì¡Ù: ¤ï¤¿¤·¤¬ÃΤé¤Ê¤¤¥¹¥´Ëܤϡ¢¤¤Ã¤È¤¢¤Ê¤¿¤¬ÆÉ¤ó¤Ç¤¤¤ë
2013/09/26 - ¥ª¡¼¥¦¥§¥ë¤ò¡¢³«¹â·ò¤Î̾Ìõ¤Ç¡ØÆ°ÊªÇÀ¾ì¡Ù. ưʪÇÀ¾ì Ìë¹¹¤±¤Ë¡¢Âç¿Í¤¬¡¢°Å߸¤È¤·¤ÆÆÉ¤à¶÷Ïᣠ¿Í´Ö¤Îºñ¼è¤ËÈÀÍð¤òµ¯¤³¤·¤¿²ÈÃܤ¿¤Á¤¬¡¢ÍýÁۤΠ...
blog.goo.ne.jp › slcxt1192
2014/01/05 - ưʪÇÀ¾ì¨¡¤ª¤È¤®¤Ð¤Ê¤·¡Ù (Animal Farm¨¡A Fairy Story)¤Ï¡¢ 1943-44ǯ¤Ë¼¹É®¤µ¤ì¡¢45ǯ8·î17Æü¤Ë¥¤¥®¥ê¥¹¤Î½ÐÈǼҤ«¤é½é¤á¤Æ´©¹Ô¤µ¤ì¤¿(±Ñ¸ìÈÇ)¡£
¡¼¡¼¡¼¡¼¡¼¡¼¡¼¡¼¡¼¥³¥Ô¥Ú½ª¤ï¤ê
±Ç²è¤Ë¤â¤Ê¤Ã¤Æ¤¿¤ó¤Ç¤¹¤Í¡£
ɬ¤º¸«¤¿¤¤±Ç²è¤ÎÃç´ÖÆþ¤ê¤Ç¤¹¡£
»ä¤¬ÆÉ¤ó¤À¤Î¤Ï´äÇÈʸ¸Ë¤Î¤â¤Î¤Ç¤¹¡£
ËÜʸ¤Î¸å¤ËÉíÏ¿¤¬¤¢¤ê¤Þ¤¹¡£
¤³¤Á¤é¤âÃΤé¤Ê¤¤»ö¤À¤é¤±¤Ç¡¢ÌÌÇò¤«¤Ã¤¿¤Ç¤¹¡£
¥½Ï¢¤È¤¤¤¦¹ñ¤Ï¡¢±ü¿¼¤¤¹ñ¤Î¤è¤¦¤Ç¤¹¡£
¥ª¡¼¥¦¥§¥ë¤Ï¥¤¥®¥ê¥¹¤Î¿Í¤Ç¤¹¤¬¡¢
¥¤¥®¥ê¥¹¤Î¹ñÆâ¤Ç¤Ï¡¢¥½Ï¢¤òÈãȽŪ¤ËÊ󯻤¹¤ë»ö¤¬¥¿¥Ö¡¼¤Ç¤¢¤ë¤³¤È¤ò¾Ò²ð¤·¤Æ¤¤¤Þ¤¹¡£
ºÇ¶á¡¢¹¾ºêƻϯ¤µ¤ó¤¬¥¢¥á¥ê¥«¤ÎÀ¯¼£¤ÎÎò»Ë¤ÎËܤò½ñ¤«¤ì¤Æ¡Ê¼Â¤Ï¤Þ¤ÀÆÉ¤ó¤Ç¤¤¤Þ¤»¤ó¡¡¸¡º÷¤·¤Æ¤ªµá¤á¤¯¤À¤µ¤¤¤Þ¤»¡£¡Ë¡¢
ÂèÆó¼¡À¤³¦ÂçÀï¤Î»þ¤Î¥¢¥á¥ê¥«¹ñÆâ¤ËÀøÆþ¤·¤¿¥½Ï¢¤ÎÌ©»È¤Î°ÅÌö¤¬¥¢¥á¥ê¥«¤ÎÀ¤³¦Àïά¤ËÍ¿¤¨¤¿±Æ¶Á¤ò¥ì¥Ý¡¼¥È¤·¤Æ¤¤¤Þ¤¹¡£
¤³¤ÎËܤòÆÉ¤à¤È¡¢¥¤¥®¥ê¥¹¤Ç¤â¥½Ï¢¤ÎÌ©»È¤Î°ÅÌö¤¬¤¢¤Ã¤¿¤è¤¦¤Ç¤¹¡£
¹¾ºê¤µ¤ó¤Ë¤Ï¡¢¥¤¥®¥ê¥¹¤ÎÀ¯¼£¤Ë¥½Ï¢¤ÎÌ©»È¤Î°ÅÌö¤ò˽Ϫ¤¹¤ë¥ì¥Ý¡¼¥È¤ò´üÂÔ¤·¤Æ¤·¤Þ¤¤¤Þ¤¹¡£
£°£°£·¤è¤ê¤âÌÌÇò¤¤¤«¤â¡©
¤¦¡¼¤à¡©✌
²æ¤¬¹ñ¡¢ÆüËܤǤ⡢ÅöÁ³¤Î¤è¤¦¤Ë¥½Ï¢¤ÎÌ©»È¤Î°ÅÌö¤¬¤¢¤Ã¤¿¤Ï¤º¤Ç¤¹¡£
狼˽Ϫ¤·¤Æ¤¯¤À¤µ¤¤¤Þ¤»✨
¥½Ï¢¤Î¸¦µæ¤â¤·¤Æ¸«¤¿¤¯¤Ê¤ê¤Þ¤¹¡£
¿Í´Ö¤Î¹Ô¤Ã¤¿»ö¤Ç¤¹¡£
ÈùÀ¸Êª¤¬ºî¤Ã¤¿¿Í´Ö¤È¤¤¤¦À¸¤Êª¤Î¹Ôư¤ò¥ì¥Ý¡¼¥È¤¹¤ë¤Î¤âÈùÀ¸ÊªÃµµá²È¤È¤·¤Æ¶½Ì£¤Ï¿Ô¤¤Þ¤»¤ó¡£
ÇÀ¶È¤ÏÀ¤³¦Ãæ¤Î¤½¤ì¤¾¤ì¤Î¹ñ¤Ë¤È¤Ã¤Æ´ð´´»º¶È¤Ç¤¹¤«¤éÀ¯¼£¤È¤ÏÀڤäƤâÀÚ¤êÎ¥¤»¤Ê¤¤❗
¤³¤ì¤Ï¤ä¤à¤òÆÀ¤Ê¤¤»ö¼Â❗
¤Ê¤¼¡¢»ä¤¬À¯¼£¤ÎÏäò¤·¤Ê¤¤ã¤¤¤±¤Ê¤¤¤ó¤À¤í¤¦⁉
½ã¿è¤ËÇÀ¶È¤äÈùÀ¸Êª¤Î»ö¤À¤±¤ËÀìǰ¤Ç¤¤ëÀ¤¤ÎÃæ¤Ë¤Ê¤Ã¤ÆÍߤ·¤¤¤Ç¤¹¡£
¤ä¤ä»ÙÎ¥ÌÇÎö¤Êº£Æü¤Î¥Ö¥í¥°¡£¥½Ï¢¤Î»ö¤ò²áµî¤Î»ö¤ÎÍͤ˽ñ¤¤Þ¤·¤¿¤±¤É¡¢¤¤¤Þ¤À¤Ë¿®Êô¤·¤Æ¤¤¤ë¿Í¤¬¤¤¤ë¤è¤¦¤Ç¤¹¡£¤³¤ì¤â¿Í´Ö¡£Åڹ̶ݥʥë¥Ê¥ë¤Î¾ÜºÙ¤Ï¥Û¡¼¥à¥Ú¡¼¥¸¤Ø
http://www.narunaru.info/index.html
ÅÚ¾í¶Ý¤Ë¤Ä¤¤¤Æ¤Î²òÀ⤷¤Æ¤¤¤Þ¤¹¡£
¥Ê¥ë¥Ê¥ë¤ò¹ØÆþ¤¹¤ë¡£
http://narunaru.shop-pro.jp/
¥Õ¥§¡¼¥¹¥Ö¥Ã¥¯Åڹ̶ݥʥë¥Ê¥ë
https://www.facebook.com/%E5%9C%9F%E8%80%95%E8%8F%8C%E3%83%8A%E3%83%AB%E3%83%8A%E3%83%AB-104645306300090/
¥Ä¥¤¥Ã¥¿¡¼¡¡#agurikin Àаæ°ì¹Ô
https://twitter.com/agrikin

¤Ë¤Û¤ó¥Ö¥í¥°Â¼

¤Ë¤Û¤ó¥Ö¥í¥°Â¼
¤Ý¤Áޝ¤È²¡¤·¤Æ¤¯¤À¤µ¤¤¡£´¶¼Õ
¸½ÂåÇÀ¶È10·î¹æ¤Ë¥Ê¥ë¥Ê¥ë¤Îµ»ö¤¬Â¿¿ô·ÇºÜ¤µ¤ì¤Æ¤¤¤Þ¤¹¡£À§Èó¤ªÆÉ¤ß²¼¤µ¤¤¡£
¤Î
ÆÉ
½ñ¤ÎÉý¤Ï¤È¤Æ¤â¹¤¤¤«¤â¡£
ÇÀ¶È´Ø·¸¤ÎËܤϡ¢¿·´©¤¬ËèÆü¤Î¤è¤¦¤Ë½Ð¤Æ¤¤Þ¤¹¡£
¤½¤ó¤ÊÀ¤¤ÎÃæ¤Ç¡¢Ä¹¤¯ÆÉ¤Þ¤ì¤Æ¤¤¿ËܤϸÅŵ¤È¤Ê¤ê¤Þ¤¹¡£
¥¿¥¤¥È¥ë¤ËÇÀ¾ì¤È¤¢¤Ã¤¿¤Î¤Ç¡¢¼ê¤Ë¼è¤Ã¤¿¤Î¤¬¤³¤ÎËܤǤ·¤¿¡£
ÌÌÇò¤«¤Ã¤¿¡£
ÆâÍÆ¤Ï¡¢²¼µ¤Î¥³¥Ô¡¼¤Ë¤¢¤ë¤Î¤Ç½ñ¤«¤Ê¤¤¤±¤ì¤É¡¢
ÇÀ¶È¤Î¸Åŵ¡¢¤«¤â¤·¤ì¤Ê¤¤¡£
¿Í´Ö¤Î¶È¤¬ÉÁ¤«¤ì¤Æ¤¤¤ë¤è¤¦¤Ç¤·¤¿¡£
ÇÀ¶È¤Ã¤Æ¡¢¿Í´Ö¤Î¶È¤Ê¤ó¤À¤è¡£
¡¼¡¼¡¼¡¼¡¼°Ê²¼¡¢¥³¥Ô¥Ú
ưʪÇÀ¾ì¡¡
¤É¤¦¤Ö¤Ä¤Î¤¦¤¸¤ç¤¦
¥¸¥ç¡¼¥¸¡¦¥ª¡¼¥¦¥§¥ë¤Ë¤è¤ë¾®Àâ
¡ØÆ°ÊªÇÀ¾ì¡Ù¤Ï¡¢1945ǯ8·î17Æü¤Ë´©¹Ô¤µ¤ì¤¿¥¸¥ç¡¼¥¸¡¦¥ª¡¼¥¦¥§¥ë¤Î¾®À⡣ưʪ¤¿¤Á¤¬°û¤ó¤À¤¯¤ì¤ÎÇÀ¾ì¼ç¤òÄɤ¤½Ð¤·¤ÆÍýÁÛŪ¤Ê¶¦Ï¹ñ¤òÃÛ¤³¤¦¤È¤¹¤ë¤¬¡¢»ØÆ³¼Ô¤ÎÆÚ¤¬ÆÈºÛ¼Ô¤È²½¤·¡¢¶²ÉÝÀ¯¼£¤ØÊÑËÆ¤·¤Æ¤¤¤¯²áÄø¤òÉÁ¤¯¡£ ¥¦¥£¥¥Ú¥Ç¥£¥¢
½éÈÇȯ¹Ô¡§ 1945ǯ8·î17Æü
Ãø¼Ô¡§ ¥¸¥ç¡¼¥¸¡¦¥ª¡¼¥¦¥§¥ë
¼õ¾ÞÎò¡§ ¥×¥í¥á¥Æ¥¦¥¹¾ÞÅÂÆ²¾Þ
¥¸¥ç¡¼¥¸¡¦¥ª¡¼¥¦¥§¥ë
±Ç²è¡ØÆ°ÊªÇÀ¾ì¡Ù¸ø¼°¥µ¥¤¥È
www.ghibli-museum.jp › animal
ÅÁÀâ¤ÎH&B¤¬È¾À¤µªÁ°¤ËÉÁ¤¤¤¿¡¢±Ê±óÉÔÊѤθ¢ÎϤζ÷Ïᣥ¸¥ç¡¼¥¸¡¦¥ª¡¼¥¦¥§¥ë¸¶ºî¡ØÆ°ÊªÇÀ¾ì ¡Ù¡¢¤Ä¤¤¤ËÆüËܲò¶Ø¡£¸ø¼°¥µ¥¤¥È¤Ç¤ÏºîÉʲòÀ⤫¤é¡¢ºÇ¿·¾ðÊó¤Þ¤Ç¤ªÆÏ¤±¤·¤Þ¤¹¡£
ưʪÇÀ¾ì - Wikipedia
ưʪÇÀ¾ì¡Ù¡Ê¤É¤¦¤Ö¤Ä¤Î¤¦¤¸¤ç¤¦¡¢¸¶Âê: Animal Farm¡Ë¤Ï¡¢1945ǯ8·î17Æü¤Ë´©¹Ô¤µ¤ì¤¿¥¸¥ç¡¼¥¸¡¦¥ª¡¼¥¦¥§¥ë¤Î¾®À⡣ưʪ¤¿¤Á¤¬°û¤ó¤À¤¯¤ì¤ÎÇÀ¾ì¼ç¤òÄɤ¤½Ð¤·¤ÆÍýÁÛŪ¤Ê ...
¤¢¤é¤¹¤¸ ¡¦ Åоì¿Íʪ ¡¦ ÆüËܸìÌõ ¡¦ ¥¢¥Ë¥á
ưʪÇÀ¾ì (³ÑÀîʸ¸Ë) | ¥¸¥ç¡¼¥¸¡¦¥ª¡¼¥¦¥§¥ë, George Orwell, ¹âÈ« ʸÉ× |ËÜ | ÄÌÈÎ ...
ưʪÇÀ¾ì ¥¸¥ç¡¼¥¸¡¦¥ª¡¼¥¦¥§¥ë. Âè°ì¾Ï. ¥Þ¥Ê¡¼ÇÀ¾ì¤Î¥¸¥ç¡¼¥ó¥º»á¤ÏÌë¤Ë¤Ê¤ë¤È·Ü¾®²°¤Ë¸°¤ò¤«¤±¤¿¤¬¾¯¤·¤Ð¤«¤ê°û¤ß¤¹¤®¤Æ¤¤¤¿¤Î¤Ç²ÈÃÜÍÑ¤Î½ÐÆþ¤ê¸ý¤òÊĤ¸¤ë¤Î¤Ï˺¤ì¤Æ ...
ưʪÇÀ¾ì Âè»°¾Ï - Open Shelf
open-shelf.appspot.com › chapter3
²Æ¤Î´ÖÃæ¡¢ÇÀ¾ì¤Î»Å»ö¤Ï»þ·×¤Î¤è¤¦¤ËÀµ³Î¤Ë¤ª¤³¤Ê¤ï¤ì¤¿¡£Æ°Êª¤¿¤Á¤Ï¹Í¤¨¤é¤ì¤Ê¤¤¤Û¤É¹¬Ê¡¤Ç¿©»ö¤Î°ì¸ý°ì¸ý¤¬Â礤ʴî¤Ó¤òÍ¿¤¨¤Æ¤¯¤ì¤¿¡£¤½¤ì¤Ï¼«Ê¬¤¿¤Á¤Î¡¢¼«Ê¬¤¿¤Á ...
ư²è
1:49
±Ç²è¡ÖưʪÇÀ¾ì¡×ͽ¹ðÊÔ
ưʪÇÀ¾ì¡Ê£±¡¿£³¡Ë¡Ú¥¢¥Ë¥á¡Û by ¤Ë¤ã¤ó¤Þ¤² À¯¼£/ư²è
¥Ë¥³¥Ë¥³Æ°²è - 2009/09/11
ưʪÇÀ¾ì¡Ê£³¡¿£³¡Ë¡Ú¥¢¥Ë¥á¡Û by ¤Ë¤ã¤ó¤Þ¤² À¯¼£/ư²è
ưʪÇÀ¾ì¡Ê£²¡¿£³¡Ë¡Ú¥¢¥Ë¥á¡Û by ¤Ë¤ã¤ó¤Þ¤² À¯¼£/ư²è
¥¸¥ç¡¼¥¸¡¦¥ª¡¼¥¦¥§¥ë 20À¤µª¤Î¥¤¥½¥Ã¥×¶÷Ïà 1/3
¥ª¡¼¥¦¥§¥ë¤ò¡¢³«¹â·ò¤Î̾Ìõ¤Ç¡ØÆ°ÊªÇÀ¾ì¡Ù: ¤ï¤¿¤·¤¬ÃΤé¤Ê¤¤¥¹¥´Ëܤϡ¢¤¤Ã¤È¤¢¤Ê¤¿¤¬ÆÉ¤ó¤Ç¤¤¤ë
2013/09/26 - ¥ª¡¼¥¦¥§¥ë¤ò¡¢³«¹â·ò¤Î̾Ìõ¤Ç¡ØÆ°ÊªÇÀ¾ì¡Ù. ưʪÇÀ¾ì Ìë¹¹¤±¤Ë¡¢Âç¿Í¤¬¡¢°Å߸¤È¤·¤ÆÆÉ¤à¶÷Ïᣠ¿Í´Ö¤Îºñ¼è¤ËÈÀÍð¤òµ¯¤³¤·¤¿²ÈÃܤ¿¤Á¤¬¡¢ÍýÁۤΠ...
blog.goo.ne.jp › slcxt1192
2014/01/05 - ưʪÇÀ¾ì¨¡¤ª¤È¤®¤Ð¤Ê¤·¡Ù (Animal Farm¨¡A Fairy Story)¤Ï¡¢ 1943-44ǯ¤Ë¼¹É®¤µ¤ì¡¢45ǯ8·î17Æü¤Ë¥¤¥®¥ê¥¹¤Î½ÐÈǼҤ«¤é½é¤á¤Æ´©¹Ô¤µ¤ì¤¿(±Ñ¸ìÈÇ)¡£
¡¼¡¼¡¼¡¼¡¼¡¼¡¼¡¼¡¼¥³¥Ô¥Ú½ª¤ï¤ê
±Ç²è¤Ë¤â¤Ê¤Ã¤Æ¤¿¤ó¤Ç¤¹¤Í¡£
ɬ¤º¸«¤¿¤¤±Ç²è¤ÎÃç´ÖÆþ¤ê¤Ç¤¹¡£
»ä¤¬ÆÉ¤ó¤À¤Î¤Ï´äÇÈʸ¸Ë¤Î¤â¤Î¤Ç¤¹¡£
ËÜʸ¤Î¸å¤ËÉíÏ¿¤¬¤¢¤ê¤Þ¤¹¡£
¤³¤Á¤é¤âÃΤé¤Ê¤¤»ö¤À¤é¤±¤Ç¡¢ÌÌÇò¤«¤Ã¤¿¤Ç¤¹¡£
¥½Ï¢¤È¤¤¤¦¹ñ¤Ï¡¢±ü¿¼¤¤¹ñ¤Î¤è¤¦¤Ç¤¹¡£
¥ª¡¼¥¦¥§¥ë¤Ï¥¤¥®¥ê¥¹¤Î¿Í¤Ç¤¹¤¬¡¢
¥¤¥®¥ê¥¹¤Î¹ñÆâ¤Ç¤Ï¡¢¥½Ï¢¤òÈãȽŪ¤ËÊ󯻤¹¤ë»ö¤¬¥¿¥Ö¡¼¤Ç¤¢¤ë¤³¤È¤ò¾Ò²ð¤·¤Æ¤¤¤Þ¤¹¡£
ºÇ¶á¡¢¹¾ºêƻϯ¤µ¤ó¤¬¥¢¥á¥ê¥«¤ÎÀ¯¼£¤ÎÎò»Ë¤ÎËܤò½ñ¤«¤ì¤Æ¡Ê¼Â¤Ï¤Þ¤ÀÆÉ¤ó¤Ç¤¤¤Þ¤»¤ó¡¡¸¡º÷¤·¤Æ¤ªµá¤á¤¯¤À¤µ¤¤¤Þ¤»¡£¡Ë¡¢
ÂèÆó¼¡À¤³¦ÂçÀï¤Î»þ¤Î¥¢¥á¥ê¥«¹ñÆâ¤ËÀøÆþ¤·¤¿¥½Ï¢¤ÎÌ©»È¤Î°ÅÌö¤¬¥¢¥á¥ê¥«¤ÎÀ¤³¦Àïά¤ËÍ¿¤¨¤¿±Æ¶Á¤ò¥ì¥Ý¡¼¥È¤·¤Æ¤¤¤Þ¤¹¡£
¤³¤ÎËܤòÆÉ¤à¤È¡¢¥¤¥®¥ê¥¹¤Ç¤â¥½Ï¢¤ÎÌ©»È¤Î°ÅÌö¤¬¤¢¤Ã¤¿¤è¤¦¤Ç¤¹¡£
¹¾ºê¤µ¤ó¤Ë¤Ï¡¢¥¤¥®¥ê¥¹¤ÎÀ¯¼£¤Ë¥½Ï¢¤ÎÌ©»È¤Î°ÅÌö¤ò˽Ϫ¤¹¤ë¥ì¥Ý¡¼¥È¤ò´üÂÔ¤·¤Æ¤·¤Þ¤¤¤Þ¤¹¡£
£°£°£·¤è¤ê¤âÌÌÇò¤¤¤«¤â¡©
¤¦¡¼¤à¡©✌
²æ¤¬¹ñ¡¢ÆüËܤǤ⡢ÅöÁ³¤Î¤è¤¦¤Ë¥½Ï¢¤ÎÌ©»È¤Î°ÅÌö¤¬¤¢¤Ã¤¿¤Ï¤º¤Ç¤¹¡£
狼˽Ϫ¤·¤Æ¤¯¤À¤µ¤¤¤Þ¤»✨
¥½Ï¢¤Î¸¦µæ¤â¤·¤Æ¸«¤¿¤¯¤Ê¤ê¤Þ¤¹¡£
¿Í´Ö¤Î¹Ô¤Ã¤¿»ö¤Ç¤¹¡£
ÈùÀ¸Êª¤¬ºî¤Ã¤¿¿Í´Ö¤È¤¤¤¦À¸¤Êª¤Î¹Ôư¤ò¥ì¥Ý¡¼¥È¤¹¤ë¤Î¤âÈùÀ¸ÊªÃµµá²È¤È¤·¤Æ¶½Ì£¤Ï¿Ô¤¤Þ¤»¤ó¡£
ÇÀ¶È¤ÏÀ¤³¦Ãæ¤Î¤½¤ì¤¾¤ì¤Î¹ñ¤Ë¤È¤Ã¤Æ´ð´´»º¶È¤Ç¤¹¤«¤éÀ¯¼£¤È¤ÏÀڤäƤâÀÚ¤êÎ¥¤»¤Ê¤¤❗
¤³¤ì¤Ï¤ä¤à¤òÆÀ¤Ê¤¤»ö¼Â❗
¤Ê¤¼¡¢»ä¤¬À¯¼£¤ÎÏäò¤·¤Ê¤¤ã¤¤¤±¤Ê¤¤¤ó¤À¤í¤¦⁉
½ã¿è¤ËÇÀ¶È¤äÈùÀ¸Êª¤Î»ö¤À¤±¤ËÀìǰ¤Ç¤¤ëÀ¤¤ÎÃæ¤Ë¤Ê¤Ã¤ÆÍߤ·¤¤¤Ç¤¹¡£
¤ä¤ä»ÙÎ¥ÌÇÎö¤Êº£Æü¤Î¥Ö¥í¥°¡£¥½Ï¢¤Î»ö¤ò²áµî¤Î»ö¤ÎÍͤ˽ñ¤¤Þ¤·¤¿¤±¤É¡¢¤¤¤Þ¤À¤Ë¿®Êô¤·¤Æ¤¤¤ë¿Í¤¬¤¤¤ë¤è¤¦¤Ç¤¹¡£¤³¤ì¤â¿Í´Ö¡£Åڹ̶ݥʥë¥Ê¥ë¤Î¾ÜºÙ¤Ï¥Û¡¼¥à¥Ú¡¼¥¸¤Ø
http://www.narunaru.info/index.html
ÅÚ¾í¶Ý¤Ë¤Ä¤¤¤Æ¤Î²òÀ⤷¤Æ¤¤¤Þ¤¹¡£
¥Ê¥ë¥Ê¥ë¤ò¹ØÆþ¤¹¤ë¡£
http://narunaru.shop-pro.jp/
¥Õ¥§¡¼¥¹¥Ö¥Ã¥¯Åڹ̶ݥʥë¥Ê¥ë
https://www.facebook.com/%E5%9C%9F%E8%80%95%E8%8F%8C%E3%83%8A%E3%83%AB%E3%83%8A%E3%83%AB-104645306300090/
¥Ä¥¤¥Ã¥¿¡¼¡¡#agurikin Àаæ°ì¹Ô
https://twitter.com/agrikin
¤Ë¤Û¤ó¥Ö¥í¥°Â¼
¤Ë¤Û¤ó¥Ö¥í¥°Â¼
¤Ý¤Áޝ¤È²¡¤·¤Æ¤¯¤À¤µ¤¤¡£´¶¼Õ
¸½ÂåÇÀ¶È10·î¹æ¤Ë¥Ê¥ë¥Ê¥ë¤Îµ»ö¤¬Â¿¿ô·ÇºÜ¤µ¤ì¤Æ¤¤¤Þ¤¹¡£À§Èó¤ªÆÉ¤ß²¼¤µ¤¤¡£
2016ǯ06·î18Æü09:46ÇÀ¶È¤Ï¼«Í³¤À
ÇÀ¶È¤Ï¼«Í³¤À
¡¡100¿Í¤¤¤ì¤Ð100¼ïÎà¤ÎÇÀË¡¤¬¤¢¤ë¤È½ñ¤¤¤¿¡£
¡¡¼«Ê¬¤Î»×¤¦¤è¤¦¤ËȪ¤ò¹Ì¤·¡¢ÅڤŤ¯¤ê¤ò¤·¤Æ¡¢¼ï¤òÁª¤Ó¡¢¿¢¤¨¤Ä¤±¤ë¡£¸å¤Ï¡¢¼«Á³Ç¤¤»¤Ë¤¹¤ë¤Î¤«¡¢Äø¤è¤¯´ÉÍý¤¹¤ë¤Î¤«¡¢²¿¤ò¤¹¤ë¤Î¤â¼«Í³¤Ç¤¢¤ë¡£
¡¡ÅöÁ³¡¢¼ºÇԤ⤷¤è¤¦¡£¥«¥é¥¹¤ËÇŤ¤¤¿¤Ð¤«¤ê¤ÎƦ¤ò¤Û¤¸¤é¤ì¤Æ¿©¤Ù¤é¤ì¤Æ¤·¤Þ¤¦»ö¤â¤¢¤ë¡£
¡¡¼ï¤ò¤Þ¤¤¤¿¤È¤¿¤ó¤ËÆü¾È¤ê¤Ë¤ª¤½¤ï¤ì¤¿¤ê¡¢
¡¡Ä¹±«¤Ë¤¿¤¿¤é¤ì¤¿¤ê¡¢
ȯ²ê¤·¤Æ¤¯¤ì¤Ê¤¤»ö¤À¤Ã¤Æ¼«Á³¤Î¤¦¤Á¤À¤È¤¢¤¤é¤á¤ë¡£
¡¡¼ý³Ï´ÖºÝ¤Î¥È¥¦¥â¥í¥³¥·¤ò¥Ï¥¯¥Ó¥·¥ó¤¬¿©¤Ù¤Ä¤¯¤¹¡£
ÅĤó¤Ü¤Ç¥¤¥Î¥·¥·¤¬Í·¤Ó¤Þ¤ï¤ë¡£
¡¡¼«Á³¤Ï¡¢ÂæÉ÷¤ä¥Ò¥ç¥¦¡¢ÂçÉ÷¤äÂçÀã¡¢¹¿¿å¡¢»×¤¤¤¬¤±¤Ê¤¤ºÒ³²¤¬¤ä¤Ã¤Æ¤¯¤ë»ö¤â¤¢¤ë¡£
¡¡
¤À¤«¤é¡¢ÌîºÚ¤¬Â礤¯¼Â¤Ã¤¿»þ¡¢´ò¤·¤µ¤Ë°î¤ì¤ë¡£
¤³¤ó¤Ê¼«Ê¬¤Ë¤âÌîºÚ¤¬°é¤Ã¤¿¡£
¤È¤¤¤¦¡¢´î¤Ó¤ËËþ¤Á¤ë¡£
¿´¶¤ÎÊѲ½¤¬¤¢¤Ã¤¿
¡¡Åڹ̶ݥʥë¥Ê¥ë¤Î¾ÜºÙ¤Ï¥Û¡¼¥à¥Ú¡¼¥¸¤Øhttp://www.narunaru.info/index.html
ÅÚ¾í¶Ý¤Ë¤Ä¤¤¤Æ¤Î²òÀ⤷¤Æ¤¤¤Þ¤¹¡£
¤Ë¤Û¤ó¥Ö¥í¥°Â¼
¤Ë¤Û¤ó¥Ö¥í¥°Â¼
¤Ý¤Áޝ¤È²¡¤·¤Æ¤¯¤À¤µ¤¤¡£´¶¼Õ









