1月に行った委員会派遣視察のレポート第2弾です。
熊本市:慢性腎臓病対策について
生活習慣病は国の医療費の約3割を占めると言われており、慢性腎臓病(以下CKD(Chronic Kidney Disease)と略)はその典型例で、国はその抑制に古くから取り組んでいます。
熊本市はその先進事例とされております。内容以下の通りです。
要旨
熊本市:慢性腎臓病対策について
生活習慣病は国の医療費の約3割を占めると言われており、慢性腎臓病(以下CKD(Chronic Kidney Disease)と略)はその典型例で、国はその抑制に古くから取り組んでいます。
熊本市はその先進事例とされております。内容以下の通りです。
要旨
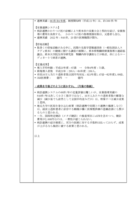
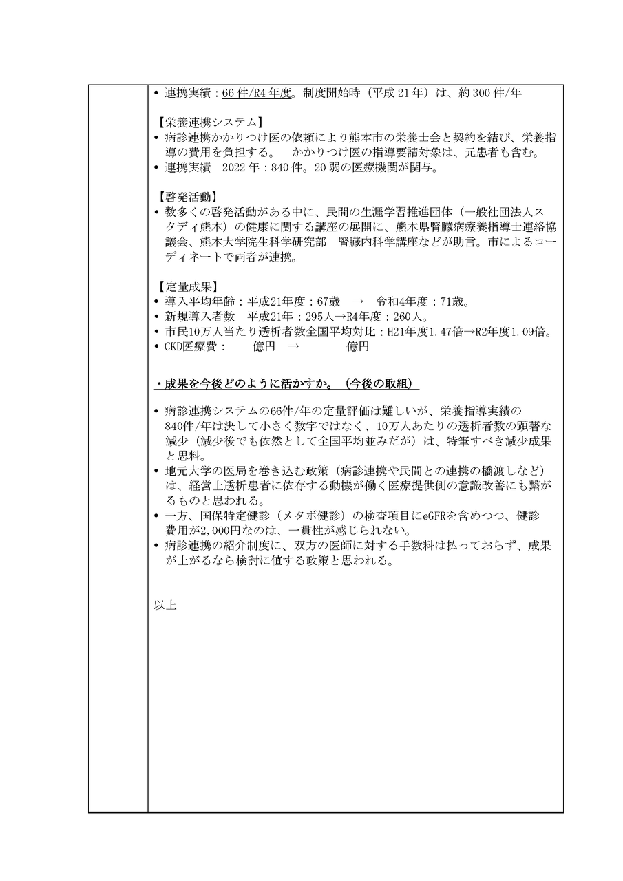
CKD連携医システム
かかりつけ医から腎臓専門医に紹介する連携システムを構築。血清クレアチニン値(以下eGFR値)などの紹介基準を策定し、国保特定健診やその他健康診断で基準に触れた人を、かかりつけ医が腎臓専門医に紹介、その後の悪化を防ぐ治療や指導を受ける。「2人主治医制」とも呼ばれる。連携の実績は令和4年度は66件。制度開始時(平成21年)は、約300件を紹介。
かかりつけ医から腎臓専門医に紹介する連携システムを構築。血清クレアチニン値(以下eGFR値)などの紹介基準を策定し、国保特定健診やその他健康診断で基準に触れた人を、かかりつけ医が腎臓専門医に紹介、その後の悪化を防ぐ治療や指導を受ける。「2人主治医制」とも呼ばれる。連携の実績は令和4年度は66件。制度開始時(平成21年)は、約300件を紹介。
栄養連携システム
病診連携かかりつけ医の紹介・要請により熊本市の栄養士会が栄養指導を行う。費用は市が負担。指導要請対象は、元患者も含む。連携実績は 2022年で840件。20弱の医療機関が関与。
病診連携かかりつけ医の紹介・要請により熊本市の栄養士会が栄養指導を行う。費用は市が負担。指導要請対象は、元患者も含む。連携実績は 2022年で840件。20弱の医療機関が関与。
(実績)人工透析新規導入者推移
導入平均年齢:平成21年度:67歳 → 令和4年度:71歳(導入をより遅く)
導入者数 平成21年:295人→R4年度:260人(導入者数を少なく)
市民10万人当たり透析者数全国平均対比:H21年度1.47倍→R2年度1.09倍(全国比並みに緩和)

(熊本市役所にて。市からの説明を聞く保健福祉委員会のメンバー)
所感及び今後の取り組み
導入平均年齢:平成21年度:67歳 → 令和4年度:71歳(導入をより遅く)
導入者数 平成21年:295人→R4年度:260人(導入者数を少なく)
市民10万人当たり透析者数全国平均対比:H21年度1.47倍→R2年度1.09倍(全国比並みに緩和)

(熊本市役所にて。市からの説明を聞く保健福祉委員会のメンバー)
所感及び今後の取り組み

































