1月に行った委員会派遣視察のレポート第3弾です。
久留米市:自殺対策事業
この視察先は私が委員長に提案しました。
私は倉敷市の自殺対策ネットワーク会議のメンバー。一般社団法人)いのち支える自殺対策推進センターとコンタクトを取るなど、対策の先進自治体を調べる中で、相談事業が進んでいる久留米市に興味を持ったもの。全国の自殺者数は令和2年から微増に転じている中、同市は減少中(令和2年70人→令和4年50人)。 対策の要旨を下記の通り。

(久留米市役所で説明を受ける保健福祉委員会メンバー)
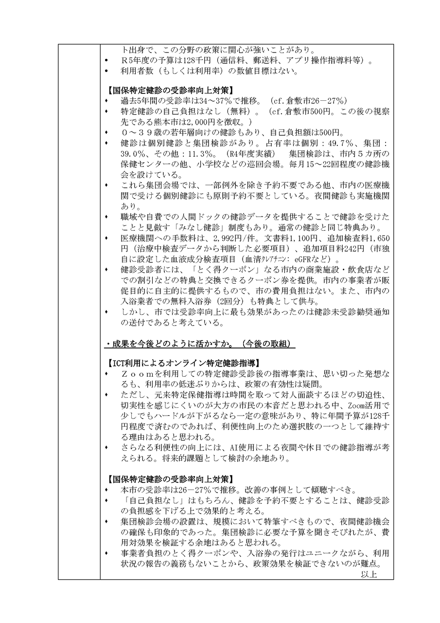
要旨
啓発事業
久留米市:自殺対策事業
この視察先は私が委員長に提案しました。
私は倉敷市の自殺対策ネットワーク会議のメンバー。一般社団法人)いのち支える自殺対策推進センターとコンタクトを取るなど、対策の先進自治体を調べる中で、相談事業が進んでいる久留米市に興味を持ったもの。全国の自殺者数は令和2年から微増に転じている中、同市は減少中(令和2年70人→令和4年50人)。 対策の要旨を下記の通り。

(久留米市役所で説明を受ける保健福祉委員会メンバー)
要旨
啓発事業
一般的な政策の他、市提供による自殺予防のラジオ番組を実施。①毎週1回60秒(語りかけ)、②年間5つの月で、5分間の番組(専門家のインタビュー等)を毎週4回放送 の2種類の番組を確保。
相談対応
「こころの相談カフェ」
臨床心理士のカウンセラーによる相談会。月に一度、曜日時間指定(要予約)。 於市民活動センターや中央図書館。相談事業従事者と市担当との意見交換のミーティングも実施。令和4年度相談実績は195件。年間予算300万円。
その他精神科医による予約制の相談等など4種の相談事業あり。
その他精神科医による予約制の相談等など4種の相談事業あり。
関係機関や地域との連携
「かかりつけ医、精神科医連携研修」
年1回実施。 地域の内科医(かかりつけ医となっていること想定)に対し、首が回らない、食欲減退、生理不順など、心因性疾患に対する認識を新たにしてもらうとともに、精神科医と面識を持つ機会を設け、かかりつけ医から精神科医への紹介がスムーズに行われる基盤を築く。精神科医に対する紹介件数が累計1,000件を超える。
その他

所感及び今後の取り組み
関連資料は、👆のレポートも含め、倉敷市議会ホームページで完全公開されています。
派遣調査の概要
https://gikai-kurashiki-kouhou.backshelf.jp/bookview/?filseq=4871
報告書
https://gikai-kurashiki-kouhou.backshelf.jp/bookview/?filseq=4954
久留米市関連資料
https://gikai-kurashiki-kouhou.backshelf.jp/bookview/?filseq=4874


以上
#委員会派遣調査 #自殺対策 #久留米市 #保健福祉委員会 #倉敷市議会議員 #新風くらしき #あしだ泰宏
その他
自死遺族支援
自死遺族の会「わかちあいの会」を実施。年間6回 ピアカウンセリングを実施。
市民の個別相談リーフレット「大切な方を自死で亡くされた方へ」の配布し、職場上司、学校関係者、最後にあった人などに向け個別相談を実施。

所感及び今後の取り組み
- 現時点で倉敷の方が人口10万人当たりの自殺者は少ないのだが、精力的な取り組みは参考とすべき。
- 「こころの相談カフェ」での、臨床心理士の活用に注目。相談が195件/年に達するのは特筆に値する。定期的に市担当とのミーティングを行い業務や実態の把握を行うのも重要なプロセスと思われる。
- 「かかりつけ医、精神科医連携研修」もユニークな取り組み。累計紹介件数が1,000件を超えるのは、一定の効果を生んでいるものと推量する。
- 上記2政策とも、本市でも検討に値するものと考える。
- 自死遺族支援策も展開しているが、犯罪被害者支援も実施する自治体とのことにて納得。
派遣調査の概要
https://gikai-kurashiki-kouhou.backshelf.jp/bookview/?filseq=4871
報告書
https://gikai-kurashiki-kouhou.backshelf.jp/bookview/?filseq=4954
久留米市関連資料
https://gikai-kurashiki-kouhou.backshelf.jp/bookview/?filseq=4874


以上
#委員会派遣調査 #自殺対策 #久留米市 #保健福祉委員会 #倉敷市議会議員 #新風くらしき #あしだ泰宏











