まごころせいじつ堂

浜町庄金 研究開発  マイコンで遊んでばっかりで

PYUUTAJOY2 ぴゅう太用MSXジョイスティックアダプタ

 前回試作したぴゅう太のジョイパッド端子に接続してMSX仕様のジョイスティックを接続可能にするアダプタを改良した。主な変更は拡張I/O端子側に干渉したMSX用ジョイスティック端子の位置を変え、コンパクトにするために二段重ねの構造にした。基板は一種類で一部の実装を変えるだけ。
2022-03-29 19.25.36

 下段はぴゅう太とDsub9ピンメスコネクタで接続。コネクタの位置は拡張I/Oを避けるようオフセットしている。ジョイスティックのトリガ端子2つを入れ替えるスライドスイッチもある。上段はぴゅう太側との接続がないだけで同じ構造。ジョイスティック1,2の切り替えはジャンパで行う。
2022-03-29 19.26.19

 2つの基板は下段のピンヘッダと上段のピンソケットで重ねる。
2022-03-29 19.26.49

 ピンヘッダは1列x4ピンを4つ、正方形の辺となるように配置している。これにより上段を90°回転して搭載することができる。
2022-03-29 19.27.25

回路図
PYUUTAJOY2V01L01-sch

 ダイオードが並列になっているのは1N4148のリード付部品と表面実装部品のパターンを載せたかったため。これらを重ねて配置しているのでどちらかをはんだ付けする。
PYUUTAJOY2V01L01-pcb

・Dsubコネクタをはんだ付けする基板のエッジ部分が奥に入りすぎたため、ややはんだ付けしづらい。ここは修正しないとキットには向かない。
・トリガを入れ替えるスライドスイッチは、上段と下段が重なるので下段のスライドスイッチが指で操作しづらい。上段のはんだ付けした後の端子をニッパーでカットする。
 ぴゅう太に繋いでみた。このように拡張I/Oスロットとの干渉を避けることができる。
2022-03-29 21.51.54

 上段を90°回転させて取り付けてみたがこれはあまり意味がなかったかも。この状態だと下段のトリガ切り替えが指ではできない。
 重ねた基板の間隔は10mm(ピンヘッダ/ピンソケットによる)なのでスペーサで固定してもよい。
2022-03-29 19.29.44

 前回のPYUUTAJOYと今回のPYUUTAJOY2の比較。
2022-03-29 19.42.34

必要な部品:(すべて秋月電子)
D1~D6(D7~D12) : 1N4148 または 1N4148W x12
J3~J6 : ピンソケット1列4P x2、ピンヘッダ 1列4P(カットして使用) x2(90°搭載もする場合はx4)

2022-03-29 19.39.54

 boothのまごころせいじつ堂で配布予定です。
→販売開始しました。
PYUUTAJOY2 ぴゅう太用MSXジョイスティックアダプタ

ZX81 16K RAM PACKと消費電力

 ZX81は1KB(TIMEX Sinclair 1000は2KB)のRAMを内蔵している。これを拡張する16K RAM PACKはZX81背面のエッジコネクタに接続することで内蔵RAMをdisableし16KBの空間を提供する。
2022-03-28 18.29.46

 2枚の基板がカートリッジ内に収めてある。
2022-03-28 18.28.01

16K DRAMと昇圧回路など。NECのuPD416C-1(アイルランド製)が8個無理やり詰めてある感じ。必要な+12Vと-5Vは電源(DC9V)から生成されている。
2022-03-28 18.28.22

 制御回路。内蔵RAMの~CSにはカスタムチップZX81 ULAの~RAMCS信号が抵抗を経由して接続されている。このRAM の~CSがエッジコネクタに出ており、16K RAM PACK内で直接+5Vに接続することで内蔵RAMをdisableしている。エッジコネクタにはZ80の信号が直接出ているのでそこからDRAMの制御信号を生成。
2022-03-28 18.28.32

 本題。当初16K RAM PACKを接続した状態では起動しなかった。ACアダプタの容量が足らなかったせいで、9V250mA品から9V650mA品に交換したら動いた。
2022-03-28 21.54.12

 16K RAM PACKありでは約500mA。
2022-03-28 22.03.56

  本体のみでは約280mA。
2022-03-28 22.05.13

 ACアダプタの容量からみても妥当な動作。プログラムは乱数を繰り返し表示するものだが消費電力に大きな変動は見られなかった。これはZX81が画面表示のタイミングやCGROMの表示もZ80のソフトウェアでやっているので常に全力で動いているからだと思われる。


TIMEX Sinclair 1000(ZX81)のコンポジットビデオ出力改造

 TIMEX Sinclair 1000はSinclair ZX81のバリエーションでUSA向けの製品らしい。ZX81と比較して内蔵RAMが1K→2Kに増えている。
Timex Sinclair 1000(Wikipedia)

2022-03-28 15.50.43

ZX81 Chip Pin-outsを参照。メインRAMの2114 x2がTMM2016P x1になっている。
TS1000 Hardware Page こちらも参照。
2022-03-28 15.52.57

 さて、標準ではZX81の映像はUHF帯のRF出力だが古いテレビに繋いでもうまく表示できなかった。かすかに左下にカーソルキーらしきものが映ることもあったがRFモジュレータが故障しているのかもしれない。今後のことを考え、コンポジットビデオ信号を取り出すことにする。以下を参考にした。

Tutorial: Modifica video composito su Sinclair ZX81
Sinclair ZX81 液晶ディスプレイに繋いだらよくなかったので出力にダイオードを入れた例。

手持ちの関係でこのような回路にする。トランジスタは2SC373。
2022-03-28 19.49.53

 カスタムIC、ZX81 ULAの裏側にトランジスタ類を配線。
2022-03-28 16.57.47

 トランジスタのエミッタからの出力信号をRFモジュレータ内に引っ張って、電解コンデンサ経由でRCAコネクタに接続。RCAコネクタの中央の配線はあらかじめニッパーで切っておく。
2022-03-28 16.55.02

 縦方向のノイズが気になるけどうまくいきました。
2022-03-28 17.11.14

さらにビデオ出力を改善するための改造もあるようです。
ZX81 Video Conditioning


X1RGB8P SHARP X1のデジタルRGB出力をDIN 8ピンに変換

 以前調査した古いパソコンのデジタルRGB出力はほとんどがDIN 8ピン。(デジタルRGB端子調査) 最近までベーシックマスターJr.もデジタルRGB出力を持っているとは知らなかった。ただしモノクロ。
 SHARP X1シリーズも同じく8色のデジタルRGB出力だが端子にはDIN 6Pを採用している。これをDIN 8ピンに変換するアダプタを作った。

2022-03-27 19.22.14

 コネクタが入手しづらい点を除けばとても簡単な回路。これを参考にケーブルを加工してもよい。

X1RGB8P-sch

X1RGB8P-pcb

 オプションとしてDCジャックを用意した。ここにACアダプタなどを使って12Vを供給すれば、RFコンバータなど電力を必要とする機器を接続できる。

 DIN8P側にはディスプレイケーブルを接続する。
2022-03-27 17.15.12

 X1本体と接続する両端DIN6PプラグのケーブルはAmazonやAliexpressなどで入手できる。


Poyiccot DIN 6ピン オスコネクタケーブル1M 6ピンDINオス-オスコネクタオーディオデジタルデバイス用電源ケーブル黒

B09B3G9QQJ


動作確認。日本電気のPC-8054カラーディスプレイにX1Fを接続しデモ(X1G用)を表示。
2022-03-27 17.15.50

 DIN8P出力のパソコンからX1のディスプレイに表示することも可能なはずだけど、持ってないので未確認。


FM-11 6809カードの修理

 FM-11用の6809カード、電源投入後しばらくしてからBEEP音が連続して起動しない。他のFM-11筐体に入れても同じなのでこのカード自体の故障と判断。

 はせりんさんの 番外編その11: FM-11,16シリーズのROM一覧(by はせりん) を読むとどうも6809カードのアドレス変換を行うSRAM(M29,M39)は故障しやすいらしい。症状は記載されているものとは異なるがこれを交換する。古いCQ出版のメモリIC規格表を見ると1Kx4bit 2114タイプの高速版を使っている。uPD2149-Dを手配した。もともとはんだ付けされているMB8149-45 x2を外して18pinのICソケットを取り付ける。所要時間は1時間程度。
2022-03-27 14.47.56

あっさり動きました。お終い。

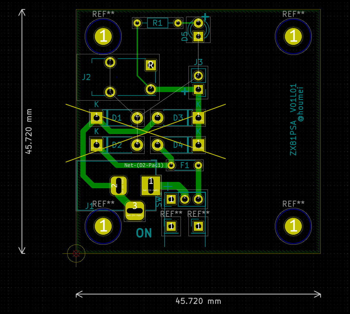
ZX81PSA Sinclair ZX81用電源アダプタ

 Sinclair ZX81(TIMEX Sinclair 1000)用の電源アダプタを作ってみた。
ZX81の電源は3.5mmプラグで供給され、電源のON/OFFはこのコネクタの抜き差しで行う。
2022-03-23 21.58.00

 3.5mmプラグの先端(Tip)が+9V、根本(Sleeve)がGND。使ったケーブルはモジュラーシンセのパッチケーブルというもので程々短くてよい。

KORG パッチケーブル セット MS-CABLE-YL 5本入り イエロー
B00F94SI5G

 作った基板はDC9V出力の(極性不問)のACアダプターを接続し、3.5mmジャック経由で極性を合わせて出力する。ついでに電源スイッチもつけた。
2022-03-23 21.56.17

だがしかし大失敗をしておるのだ。3.5mmジャックのSleeveとTipを逆にしてしまったため出力の極性が反転。ダイオードD1~D4の極性をすべて逆にすることで回避。
ZX81PSA-ch

ZX81PSA-pcb

 ZX81本体の電源はLM7805で受けており9Vから多少外れても問題ない……と思っていたが16K拡張RAMパックは16kbitのDRAMを採用し、必要な+12V,-5Vをこの9V電源から生成している。なので大きく外すことはできない。手持ちに電子楽器用などの9V出力ACアダプターがある場合に活用できる。

追記:Wikipediaによると7~11V 420mA。

 で、令和最新の解決方法はUSB PD規格の電源アダプターから9V対応のトリガーケーブルを使って改造する、というのがいちばん良いです。




PC98RGBS PC9801シリーズの映像出力をVGAに変換する

PC9801シリーズのDsub15ピンアナログRGB出力をシュリンクDsub15ピンのVGAに変換するアダプタを作った。
PC98側はDsub15ピンオスコネクタを、VGA側はシュリンクDsub15ピンメスコネクタを取り付ける。
2022-03-19 22.23.27

  スライドスイッチによりVGAの水平同期信号をPC98の複合同期信号に切り替える機能を持つ。これによりアップスキャンコンバーターGBS8200などで使用できる。
2022-03-20 20.11.03

 これは水平同期周波数24kHzに対応した液晶ディスプレイに表示した例。
2022-03-20 20.11.12


回路図
PC98RGBS-sch

PC98RGBS-pcb

 あきパターンは3.5mmジャック用でこれはPC8801シリーズの音声出力用(動作未確認)。

  このようなディスプレイ変換は30年前くらい、PC98全盛期からPC/AT互換機が流行るようになってからアダプタが出るようになった。現在も販売されている。(AD-D15NE サンワサプライ)
ということで複合同期信号を使うGBS8200に接続する用途にどうぞ。


サンワサプライ AD-D15NE モニタ変換アダプタ (D B15オス-HDB15メス)
B00008BBBX


TOWNSPC98 FM TOWNSの映像出力とPC98の映像出力を相互に変換

 FM TOWNSのアナログRGB出力をPC9801シリーズのディスプレイへ、またはPC9801シリーズの映像出力をTOWNSのディスプレイへ出力するための変換アダプタを作った。FM TOWNS→PC98ディスプレイは水平同期周波数が対応しているもののみ表示可能。

FM TOWNS側はDsub15ピン オスコネクタで本体に直接接続、PC98側はDsub15ピン メスコネクタでケーブル経由で接続する。
2022-03-19 23.27.46

 これはFM TOWNSII URの外部ディスプレイ入力に接続した例。この場合FM TOWNSII URは単なるディスプレイとなる。
2022-03-20 20.16.21

 Dsub15ピンケーブルをPC CLUB(EPSONのPC98互換機)のディスプレイ出力に接続するとこのような表示になる。
2022-03-20 20.17.13

逆のFM TOWNSからの出力をPC98対応ディスプレイに表示する例。
2022-03-19 23.24.32

2022-03-19 23.24.19

 FM TOWNSのディスプレイはケーブル直出しのものがある。この場合はTOWNSPC98のTOWNS側コネクタをDsub15ピン メスコネクタに変更し、基板の裏側からはんだ付けする。同様にPC98側のコネクタをオスコネクタに変更し基板の裏側からはんだ付けしてもよい。
 本体に直接取り付けるDsubコネクタはコネクタをロックする六角ネジを外さないと取り付けられないが、周囲の金具も外れてしまう。接着剤か超低頭小ねじで固定する。

 回路図:
TOWNSPC98-sch

TOWNSPC98

 基板上の空きパターンは3.5mmジャック用。(秋月電子 MJ-8435) これはPC8801シリーズのアナログRGB端子には音声出力もあるということでオプションで用意した。PC8801mkIISR以降だと思うが持っていないので未確認。

サンワサプライ KB-D151K アナログRGBケーブル DB15オス-DB15オス1.5m
B00008BBCK


TOWNSRGBS FM TOWNSの映像出力をVGAに変換する

 FM TOWNSのDsub15ピンアナログRGB出力をシュリンクDsub15ピンのVGAに変換するアダプタを作った。

TOWNS側はDsub15ピンオスコネクタを、VGA側はシュリンクDsub15ピンメスコネクタを取り付ける。
2022-03-19 12.13.30

右下の6Pスライドスイッチは同期信号を切り替える。スライドスイッチをRGBHV-左側(TOWNS側)にすると水平同期/垂直同期をそのままVGAに接続、RGBS-右側にすると複合同期信号をVGAの水平同期信号(13)に接続し、垂直同期信号(14)はオープンにする。これはアップスキャンコンバーターGBS8200に対応させるため。

 回路図

TOWNSRGBSV01L01sch
 レイアウト

TOWNSRGBSV01L02pcb

 TOWNS側のDsubコネクタはネジがじゃまをするので取り外して金具を接着剤などで固定し、直接FM TOWNSのアナログRGB出力に接続する。VGAケーブル経由で水平同期15kHz~に対応したモニタに接続する。スライドスイッチはRGBHV側にする。
 Dsubコネクタの金具の固定については低頭小ねじ(3Mx10mm)でもできた。ちょっと長かったけど。
2022-03-19 12.24.29

 これは内蔵モニタが故障した一体型のFM TOWNSII UXの映像出力。乱れている部分は本体VRAMの故障と思われる。期待通りにできた。
2022-03-19 12.25.22

 手持ちのGBS8200に接続する。スライドスイッチはRGBS側にする。
2022-03-19 12.26.54

 写真では白っぽくなってしまっているが、RGBHVで直接液晶モニタに表示したときと較べ発色が暗くなっている。GBS8200にはR/G/B入力に対応する半固定抵抗がついているが調整しても直接接続のようにくっきりとは表示できなかった。個体差なのかよくわからないので継続調査。
2022-03-19 12.31.49

 これはFM TOWNSII URの内蔵モニタを外部入力にして、FM-11の映像出力を改造FM11RGBIVGAで複合同期信号を生成したものを表示したもの。VGA側を入力としてTOWNS側を出力としている。このように表示できているので基板内の接続は正しいように思える。(青いドットはFM-11側VRAMの故障)
FMTOWNSFM11disp

 これらのことが確認できた。
・FM TOWNSからRGBHVでの映像出力
・VGA入力(RGBS 複合同期信号)からTOWNSモニタへの映像出力

製作にあたって以下を参考にした。

 →これによるとTOWNS用モニタは複合同期信号のみのものと水平同期/垂直同期も受け付けるものがある。実験したところFM-TOWNSII URは複合同期信号のみ受け付ける。

追記:
GBS8200 V4.0について。

CSYNC信号(HSYNC信号にも接続されている)を100Ωでプルダウン。
2022-03-21 01.04.48

 この状態でR/G/B信号入力の半固定抵抗を反時計回りに回し切るとうまく表示できた。表示位置の調整は必要。
2022-03-21 01.18.43


ぴゅう太用MSXジョイスティックアダプタの試作

 だいぶ前にぴゅう太を入手していたのだがコントローラーのしかもプレイヤー1側が潰れていたのでなんとかしようと考えていた。
2022-03-05 20.58.07

 ぴゅう太のコントローラーは本体側Dsub9ピンのメス1つで2つのコントローラーを接続している。上下左右と2つのトリガの6入力をプレイヤー1、プレイヤー2のコモン端子にダイオード経由で接続して認識する。


PYUUTAJOY-sch

PYUUTAJOY-pcb



 基板は秋月C基板サイズ。Dsub9ピンのコネクタはエッジに実装。
2022-03-05 15.38.42

カセットインターフェース側を避けたのだが
2022-03-05 17.17.05
 拡張I/Oポートにはかぶる。
2022-03-05 17.17.32
 たなむ(@tanam1972)さんのぴゅう太mk2バージョンアップアダプタと干渉する。
2022-03-05 20.20.47

 動作確認はスクランブルのゲームカートリッジで確認した。トリガーボタンのSL,SRの区別は最初の難易度指定の箇所で確認できた。プレイヤー2側もOK。

 次は物理的に干渉しないように改版する。
記事検索
プロフィール

hardyboy

カテゴリ別アーカイブ
月別アーカイブ
QRコード
QRコード
  • ライブドアブログ