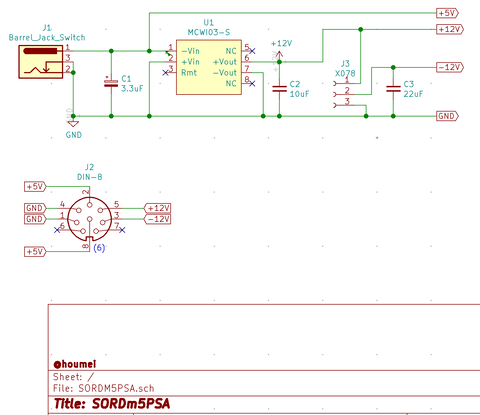
SORD m5のでかい電源の代わりに5VのACアダプタから必要な電圧を生成する基板を試作しました。サイズは秋月電子の45mm×45mm基板と同じでだいぶ小型化できました。
回路図。だがしかしDCDCコンバータ入力の極性を間違うという重大なミスが。
半泣きで修正。ただこのおかげで電流測定が楽になった。
このような感じ。基板側はDIN8Pのコネクタを流用、MIDI用のDIN5PケーブルでDIN6Pプラグの代わりにしようと思ったのだがDIN5PとDIN6Pのプラグは端子の位置が異なりそのまま使えないことがわかった。なので端子をすこし曲げてSORD m5本体に接続している。
SORD m5は5V/+12V/-12Vの電源が必要。5Vはほとんどのロジック回路で使用している。+12VはVRAMとして使っている16Kbit x8のDRAMのみ使用。-12VはここからSORD m5内部の79L05を使って-5Vに変換し、先程のDRAMでのみ使用。
-5VはμAのオーダーなので-12Vの電力はほぼ無視してよく、+12VはDRAMの主な消費電力。DRAM uPD416のデータシートを見るとMAX 35mAなので8個で280mAとなる。+12Vは250mA出力のDCDCコンバータを使っている。ここから-12Vも生成している。おそらく大丈夫だろうということで組み立ててみた。実測値は207mAで範囲内。DCDCコンバータもほんのり温かくなる程度。なおここの消費電力はゲームを動かしてみても変わらない。VRAMとして使われているので定常的なアクセスが発生しているためだろう。
5Vの消費電力は安定化電源を使って大雑把に測定。電圧のみテスタで測定し、できるだけ正確に5Vが出るよう調整した状態で1.18A。今回は5V3AのスイッチングACアダプタを使用したが5V2Aの品で十分。USB電源アダプタが流用できるかもしれない。
DIN6PのコネクタやケーブルもAliExpressにあったので、基板を改版してキット化する予定。






