前回試作したぴゅう太のジョイパッド端子に接続してMSX仕様のジョイスティックを接続可能にするアダプタを改良した。主な変更は拡張I/O端子側に干渉したMSX用ジョイスティック端子の位置を変え、コンパクトにするために二段重ねの構造にした。基板は一種類で一部の実装を変えるだけ。
下段はぴゅう太とDsub9ピンメスコネクタで接続。コネクタの位置は拡張I/Oを避けるようオフセットしている。ジョイスティックのトリガ端子2つを入れ替えるスライドスイッチもある。上段はぴゅう太側との接続がないだけで同じ構造。ジョイスティック1,2の切り替えはジャンパで行う。
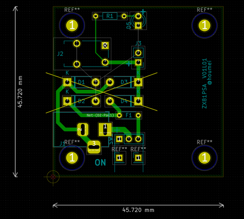
2つの基板は下段のピンヘッダと上段のピンソケットで重ねる。
ピンヘッダは1列x4ピンを4つ、正方形の辺となるように配置している。これにより上段を90°回転して搭載することができる。
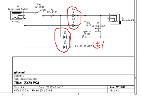
回路図
ダイオードが並列になっているのは1N4148のリード付部品と表面実装部品のパターンを載せたかったため。これらを重ねて配置しているのでどちらかをはんだ付けする。
・Dsubコネクタをはんだ付けする基板のエッジ部分が奥に入りすぎたため、ややはんだ付けしづらい。ここは修正しないとキットには向かない。
・トリガを入れ替えるスライドスイッチは、上段と下段が重なるので下段のスライドスイッチが指で操作しづらい。上段のはんだ付けした後の端子をニッパーでカットする。 ぴゅう太に繋いでみた。このように拡張I/Oスロットとの干渉を避けることができる。
上段を90°回転させて取り付けてみたがこれはあまり意味がなかったかも。この状態だと下段のトリガ切り替えが指ではできない。
重ねた基板の間隔は10mm(ピンヘッダ/ピンソケットによる)なのでスペーサで固定してもよい。
前回のPYUUTAJOYと今回のPYUUTAJOY2の比較。
必要な部品:(すべて秋月電子)
SW1 : 超小型スライドスイッチ2回路2接点 IS-2235 x2
J1 : Dsubコネクタ 9ピン メス はんだ付けタイプ x1
J2 : Dsubコネクタ 9ピン オス はんだ付けタイプ x2
boothのまごころせいじつ堂で配布予定です。
→販売開始しました。
PYUUTAJOY2 ぴゅう太用MSXジョイスティックアダプタ


































































