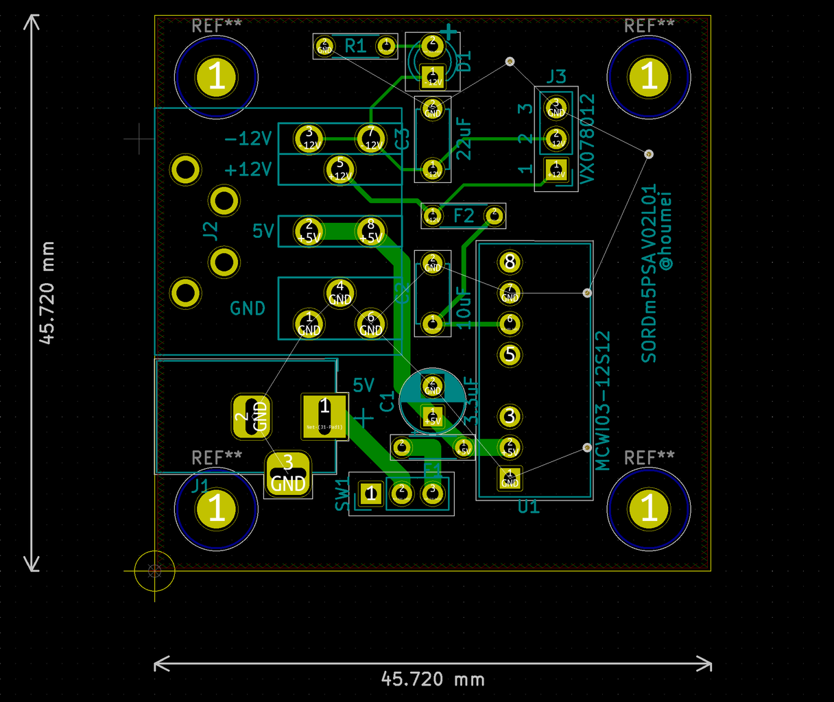
前回の試作から色々反映したV02L01基板が到着したので早速組み立て確認。
修正点:
・基板の銅箔を2ozに
・22uF/10uFコンデンサの足間隔を広げる
・電源スイッチ追加
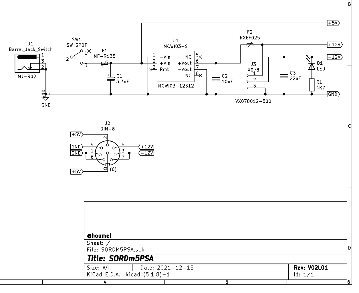
・5Vと+12Vにリセッタブルフューズ(ポリスイッチ)追加
・パイロットランプ追加
パイロットランプのLEDは-12Vのラインに取り付けている。-12Vは+12Vから生成し、+12Vは5Vから作っているのでこれが点灯していれば動いていることになる。
スイッチは前回DCジャックと一体型のものを使用したが思ったより高さがあったので追加。5V1.2A程度だと小さなスライドスイッチは通せないので超小型ロッカースイッチを選択。
電源の安全性は5V2AのスイッチングACアダプタにすべて頼っている。リセッタブルフューズは念の為入れてみたが、いらないかもしれない。ただしフューズのパターンがあると電流測定は楽。
線幅1mmに対して流せる電流は1Aと聞いたことがある。一応線幅は満たしているが今回基板の銅箔パターンの厚みは通常1oz(35μm)だが二倍の2ozにしてみた。
前回の試作基板を流用して5V/±12Vが来ているかどうかを確認するジグを作った。これで事前に確認すれば、いきなり手持ちのSORD m5で動かしてみて最悪壊してしまうことを予防できる。
現在、SORD m5でゲームをずっと動かして連続運転確認中。前回と回路は変わらないのでたぶんOK。


