電脳伝説さんのSBC6800をベースにCPU部分を差し替えるだけで6502にするドータボード、PLDR6502を作りました。
※PLDR6502基板配布中です。twitter経由でご連絡ください。
ほうめい マイコンで遊んでばっかりで@houmei
SBC6800用の6502ボード、PLDR6502を少数ですが無償で配布します。希望される方はDMにて送付先の郵便番号・住所・氏名をご連絡ください。定形外郵便にて発送予定。基板に製造上の不良があった場合はゴメンね。SBC6800を… https://t.co/leMsxS9Es7
2020/10/05 18:44:19
上記改造については各所で追試していただきました。
6502CPUでマイコンボード(1)(KUNINET BLOG)
SBC6800のプチ改造で6502を動かす(電脳伝説)
PLDR6502はSBC6800上の6800を外して代わりに取り付けるだけで6502ボードにすることができます。以前行ったLS138の改造は不要です。
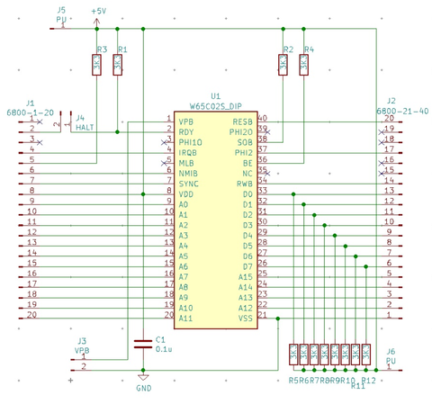
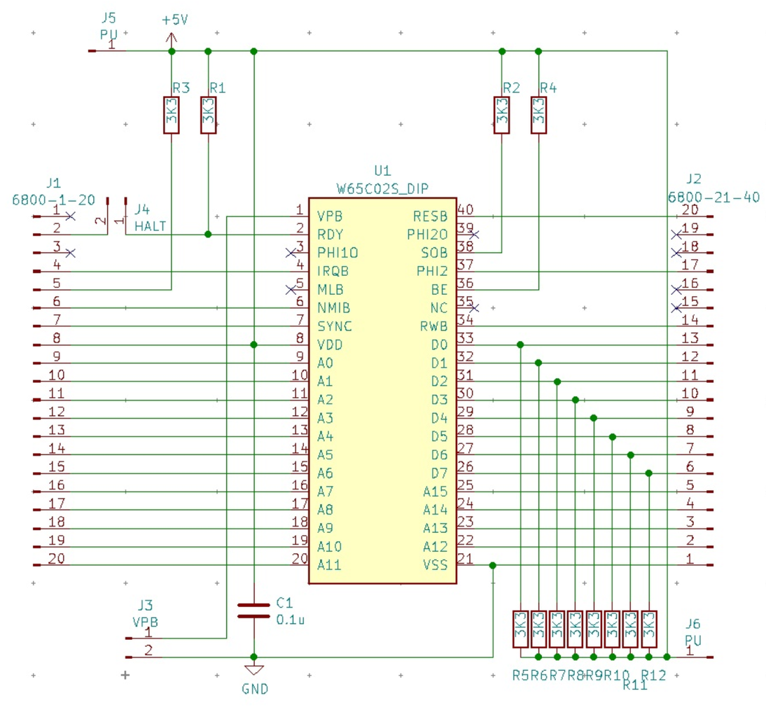
- PLDR6502回路図 -
・W65C02S-RDYはR1でプルアップ/NMOS 6502、R65C02では~HALT。J4ショートで接続可(通常オープン)
・W65C02S-VPBはJ3オープン/NMOS 6502、R6502はJ3ショートで電源接続(実際にはオープンのままでも問題ない)
・プルアップ抵抗R3はSBC6800側LS138に与えられるVMA信号の代わりで常にenableにする
・R5~R12はW65C02Sのデータバスプルアップ用。省略可
・パスコンC1は省略可
- 組み立て -
PLDR6502は秋月電子C基板サイズ(72x47mm)です。

必要な部品:
丸ピン40P ICソケット x1
40P ICソケット x1
40P 連結ピン x1
抵抗 3.3K〜10KΩ x4 または4素子集合抵抗
裏面のSBC6800との接続部分に丸ピンICソケットをハンダ付け後、ソケットの桟を切断。ICソケットは脆いものもあるので注意。

基板の表側に先程ハンダ付けしたICソケットのピンがこれからハンダ付けする6502用のICソケットと干渉するので切り詰める。
40P ICソケットとプルアップ抵抗R1~R4をハンダ付け。ここでは集合抵抗を使用。
これを動作するSBC6800上の6800と交換して連結ソケットを使い取り付け。ROMも6502用のものに交換。
これは集合抵抗を使わずバラの抵抗を使った例。
連結ソケットを直接ハンダ付けして取り付けることもできますが、SBC6800のDIP部品をソケット経由で取り付けている場合少し干渉します。ハンダ面から突き出たピンをカット。
丸ピンICソケットをPLDR6502の裏面に取り付け、SBC6800との間を連結ピンで接続すれば干渉しません。
連結ピンは以下のもので確認しました。(いずれも秋月電子)
【P-00269】 丸ピンIC用連結ソケット(両端オスピン・1列20P) 1×20
【P-00268】 連結ソケット(両端オスピン)40P
【P-00268】 連結ソケット(両端オスピン)40P
※inventhubはプリント基板の配置配線を表示できますが.jpgや.pngを今のところ直接表示できません。
さて最後に。この基板の名前はパイルダー6502と呼ぶんじゃ。これが言いたかった……













































