YISVIDEO YAMAHA MSX YISシリーズ用ビデオ接続アダプタ の後継となるシンプルな変換アダプタを作りました。
YAMAHAもしくはVictorのDIN5 AV出力を持つMSXに対応します。
YAMAHA CX5,CX5F,CX5MC,CX5MU,YIS-303,YIS-503
Victor HC-5,HC-6,HC-7,HC-60,HC-80
(太字は実機確認済)
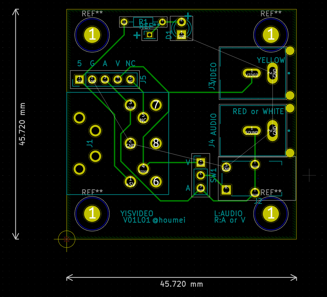
回路図
3.5mmステレオピンプラグからRCAプラグに変換するケーブルを使用し、Lチャンネルにオーディオ出力、Rチャンネルにビデオ出力を取り出すことができます。
boothにて販売します。↓ どうぞよろしく



























