SMI-733調査の続き。前回はカラーパレットの対応を格納するSRAM 74S189の書き込みパスまで。
カラーパレットによる色の変換はドットごとに変化するR,G,B,X 4bitの信号をSRAM 74S189 3個のアドレスに与えてR,G,Bそれぞれ4bitの情報を取り出す。これをDA変換してアナログRGBの信号を生成する。
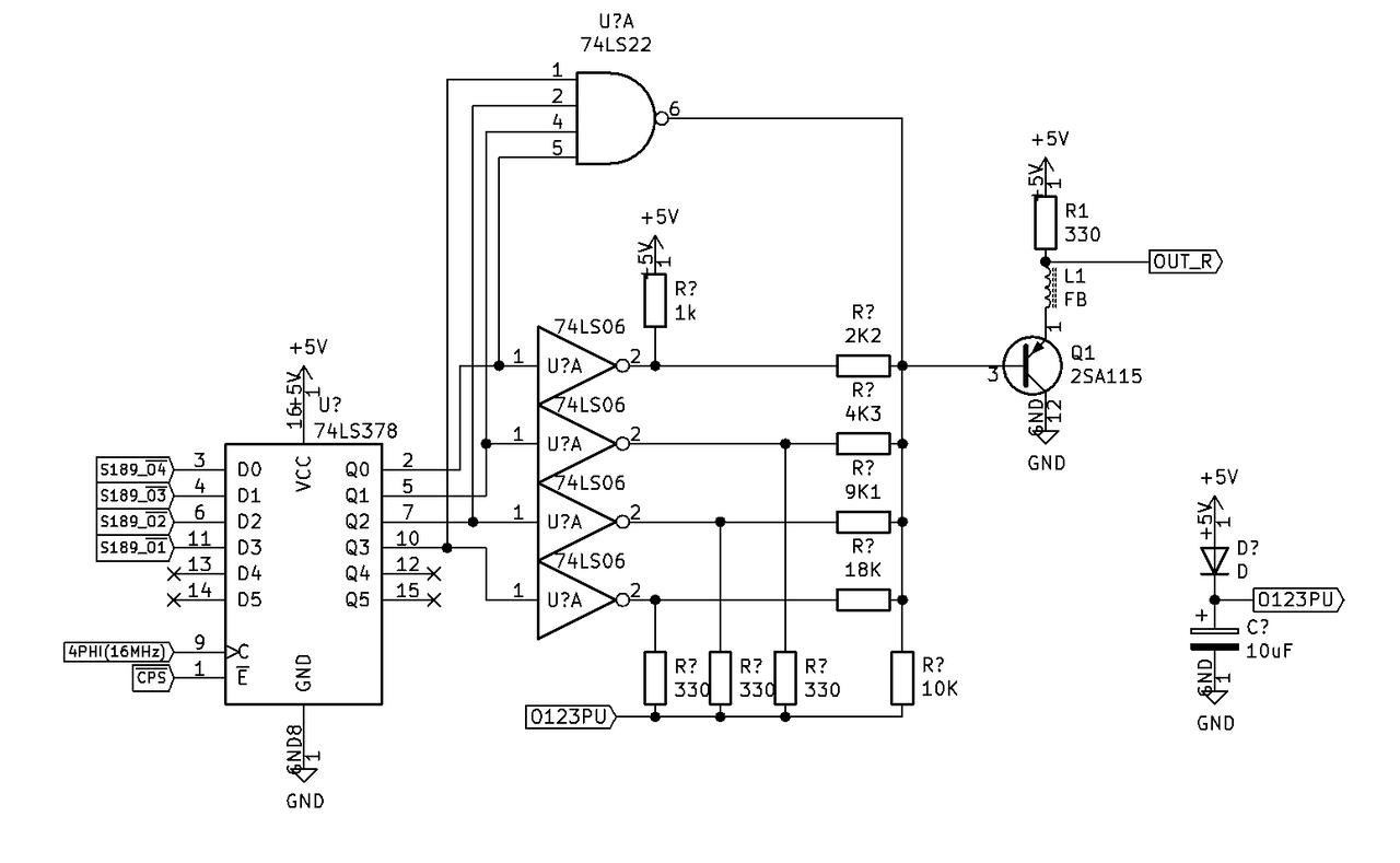
SRAM 73S189のデータ出力は反転することに注意。これをドットクロック(16MHz)のタイミングでいったんFF LS378で受ける。
4つのオープンコレクタ7406で2K2/4K3/9K1/18Kを使って階調を作る。これはSMC-70のモノクロ出力回路とそっくり。MSBは1KΩでプルアップしているが、その他3bitは他のポイント(O123PU)でプルアップしている。なぜこのようにプルアップのポイントを分けているかは理解できていない。
ALS22によりR,G,B,Xがすべて0の場合は強制的に0Vにしている。これらの信号をPNPタイプのトランジスタで受けてエミッタフォロワで出力。この回路がO123PU生成部を除いてR,G,Bの3セット分ある。
やっと回路が起こせたのでノイズ問題の調査を再開する。






