さて、しばらく間が空いたがTRS-80の修理を再開する。その前に今回の方針。
現象としては、Z80が動作するとビデオ出力の水平方向が乱れる。

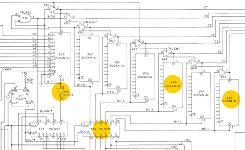
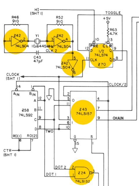
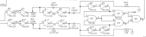
水平同期信号は LS157 Z43-9 CHAINクロックをZ65で8分周した後、Z50で14分周してHDRVが作られる。これはLS93 Z50-11 ピン。
表示されるデータは2つのLS166 Z10 キャラクタ / Z11 セミグラフィックスの出力のOR。このシフトレジスタ用のクロックはSHIFTで、 LS157 Z43-4 。これはMODESELによって原発振10.6445MHz(64文字モード)かその半分(32文字モード)に切り替わる。
水平方向にゆらぎが生じるということは水平同期信号と表示データのタイミングがずれてしまうためと考えられる。これはSHIFTとHDRVのタイミング差だが、HDRVの元はCHAINなので SHIFTとCHAINのずれがCPUのバス駆動によるなんらかの原因で発生するようだ。
CHAINはSHIFTクロックを受けたLS92 Z58 で生成されるので、このあたりに絞っていじってみる。
具体的にはLS92 Z58のソケット化、ノイズ対策、10.6445MHzの2倍のオシレータからLS74で二分周して安定した原発振クロック信号を与える、など。
ノイズ発生源としてはZ80のアドレス/データ/制御信号だが、アドレスバスと制御信号は常に暴れているのでこのあたりから対策する。LS367出力にダンピング抵抗、またはメッキ線でバイパス、これでDRAMの駆動が苦しいと考えられれば32Kx8のSRAMにリプレース、など。
そんな感じで。
現象としては、Z80が動作するとビデオ出力の水平方向が乱れる。

水平同期信号は LS157 Z43-9 CHAINクロックをZ65で8分周した後、Z50で14分周してHDRVが作られる。これはLS93 Z50-11 ピン。
表示されるデータは2つのLS166 Z10 キャラクタ / Z11 セミグラフィックスの出力のOR。このシフトレジスタ用のクロックはSHIFTで、 LS157 Z43-4 。これはMODESELによって原発振10.6445MHz(64文字モード)かその半分(32文字モード)に切り替わる。
水平方向にゆらぎが生じるということは水平同期信号と表示データのタイミングがずれてしまうためと考えられる。これはSHIFTとHDRVのタイミング差だが、HDRVの元はCHAINなので SHIFTとCHAINのずれがCPUのバス駆動によるなんらかの原因で発生するようだ。
CHAINはSHIFTクロックを受けたLS92 Z58 で生成されるので、このあたりに絞っていじってみる。
具体的にはLS92 Z58のソケット化、ノイズ対策、10.6445MHzの2倍のオシレータからLS74で二分周して安定した原発振クロック信号を与える、など。
ノイズ発生源としてはZ80のアドレス/データ/制御信号だが、アドレスバスと制御信号は常に暴れているのでこのあたりから対策する。LS367出力にダンピング抵抗、またはメッキ線でバイパス、これでDRAMの駆動が苦しいと考えられれば32Kx8のSRAMにリプレース、など。
そんな感じで。







































