2005年12月16日

Banshee概観

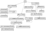
Bansheeのソースコードはとても読みやすい。複雑怪奇なMozillaとは大違い(笑)。おおざっぱなクラス図を書いてみた。

Bansheeクラス図

Bansheeのクラスは大きく四つに分けることができる。

  1. 音楽CDやiPodとのI/O
  2. 楽曲ライブラリ
  3. 楽曲再生エンジン
  4. ユーザーインターフェース

クラス図にあるAudioCdCore, HalCoreは音楽CDの挿入やイジェクトを管理。楽曲ライブラリ(Library)はSQLiteを使って楽曲情報を管理している。楽曲再生エンジン(IPlayerEngine)は設定によってGStreamer, HelixPlayer, VLCのいずれかを使う。GUI部分(PlayerUI)はGTKで作られている。iPodとのI/Oは調べていないのでよくわからない(iPodを持っていないので興味ナシ)。

主な動作は以下のような感じ。

  • 音楽CDが挿入されるとHalCore - AudioCdCore - PlayerUIとコールバック関数が実行され、GUI上にCDの情報が出てくる。
  • GUIで再生ボタンを押すと、指定されている再生エンジン(IPlayerEngine)を使って楽曲が再生される。
  • トラック情報を編集し(TrackProperties)、保存ボタンを押すと、トランザクションクラス(TrackInfoSaveTransaction)のインスタンスが作成され、保存処理が実行される。トラック情報はSQLiteを使って管理されている。

クラスの構成にはあまり綺麗とは言えない部分もある。例えば楽曲の再生時。CoreクラスにIPlayerEngineクラスのインスタンスがpublic変数として定義されていて(activePlayer)、再生/一時停止ボタンが押されたときはこのactivePlayerのメンバ関数が直接呼ばれている。CoreクラスとPlayerUIクラスが互いに依存しあっている、私が毛嫌いしているパターンだ。Coreクラスがグローバル変数の集合体のようになってしまっている。クラス図には書かなかったが、BansheeCoreというクラスがPlayerUIとCoreを持ち、CoreもまたPlayerUIを持っているのも理解しにくい。

ともあれ、もう少し追いかけてみようかと思う。


kazhik at 20:41│Comments(0)TrackBack(0)Mono | Banshee

トラックバックURL

この記事にコメントする

名前:
URL:
  情報を記憶: 評価: 顔