2006ǯ01·î03Æü
³ÚÅ·¥Ý¥¤¥ó¥Èº×¤ê¤È¤Ï¡Á
¢¡12·îËö¤ËÄ«ÆüBOOK,AOL,KC¥«¡¼¥É,ANA¤Î£´¼Ò¤Ë¤Æ³ÚÅ·¥¹¡¼¥Ñ¡¼¥Ý¥¤¥ó¥È¤ò¥×¥ì¥¼¥ó¥È¤¹¤ë¥¥ã¥ó¥Ú¡¼¥ó¤òŸ³«¤·¤Æ¤¤¤¿¡£¤³¤Î¥¥ã¥ó¥Ú¡¼¥ó¤Ï¥¯¥ê¥Ã¥¯¤ò¤¹¤ë¤À¤±¤Ç¼¡¡¹¤È¥Ý¥¤¥ó¥È¤ò¥²¥Ã¥È¤Ç¤¡¢¹ç·×2300¥Ý¥¤¥ó¥È¤ò³ÍÆÀ¤Ç¤¤¿¡£¤³¤Î¥¥ã¥ó¥Ú¡¼¥ó°Ê³°¤Ë¤â¿·µ¬²ñ°÷¤Ë¤Ï300¥Ý¥¤¥ó¥È¡¢¤ªÇ¯¶Ì¤Ä¤Ç¯²ì¾õ¥Ý¥¤¥ó¥È¤Ç50¥Ý¥¤¥ó¥È¡¢·ÈÂÓ¥µ¥¤¥È¤Ç1000¥Ý¥¤¥ó¥ÈÄø¡¢Infoseek¥Ý¥¤¥ó¥È¥á¡¼¥ë¤Ç¿ô10¥Ý¥¤¥ó¥È¤ò¼ê¤ËÆþ¤ì¤é¤ì¤¿¡£
¢
¢¡¿·µ¬¤Ç¥¢¥«¥¦¥ó¥È¤òºîÀ®¤¹¤ì¤Ð̵À©¸Â¤Ë¥Ý¥¤¥ó¥È¤ò³ÍÆÀ¤Ç¤¤ë»ö¤¬È¯³Ð¡¢Ê£¿ô¥¢¥«¥¦¥ó¥È¤òÀ©¸Â¤·¤Æ¤¤¤Ê¤«¤Ã¤¿°Ù¤Ë¿¤¯¤Î¿Í¤¬Ê£¿ô¤Î¥¢¥«¥¦¥ó¥È¤òºîÀ®¤¹¤ë¡£(¹çÊ»Ž¥µÛ¼ý¤Î´Ø·¸¤Çµ¬Ìó¤Ë¤ÏÊ£¿ô¤Î¥¢¥«¥¦¥ó¥È¤òÀ©¸Â¤¹¤ëµºÜ¤Ï¤Ê¤«¤Ã¤¿¡£)
¡þ¾ðÊó¤¬Yahoo!¥ª¡¼¥¯¥·¥ç¥ó¤ËÅо졣
¢
¢¡£²¤Á¤ã¤ó¤Í¤ë¡¢¸ý¥³¥ß¡¢¥Ö¥í¥°Åù¤ÇÅÐÏ¿¼Ô¤¬µÞÁý¡£Ëܤä2000±ß°Ê²¼¤Î¾¦Éʤ¬¼¡¡¹Çä¤ì¤Þ¤¯¤ê¡¢¿Íµ¤¾¦ÉʤÏÉÊÀÚ¤ì¤òµ¯¤³¤¹¡£
¢
¢¡1/4(»Å»ö»Ï¤á)¤ËANA°Ê³°¤Î¥¥ã¥ó¥Ú¡¼¥ó¤òÄä»ß¡£"¿Í¿ô¤Ë㤷¤Þ¤·¤¿"¤Èɽ¼¨¤µ¤»¤ë¡£ANA¤Ï"¤ª°ì¿ÍÍÍ1²ó¸Â¤ê¤È¤Ê¤ê¤Þ¤¹"¤Îµ¬Ìó¤¬Äɲ䵤ì¤ë¡£
¡þ¥«¡¼¥É²°¤µ¤ó¤¬¥Ý¥¤¥ó¥È¤Î¸½¶â²½¤Ç¿˻¤Ë¤Ê¤ê²þÁõÃæ¤È¤Ê¤ë¡£
¢
¢¡1/5¡Á1/8¤Ë¤Ï¼¡¡¹¤È¥Ý¥¤¥ó¥È¤ò³ÍÆÀ¤Ç¤¤ë¥¥ã¥ó¥Ú¡¼¥ó¤òÃæ»ß¤Ë¤µ¤»¤ë¡£¸ø¼°È¯É½¤ä¤ªÃΤ餻¤Îȯɽ¤â¤Ê¤¯¡¢ÁÛÄêÆâ¤Î½ÐÍè»ö¤È¤·¤ÆÁûư¤Ï¼ý¤Þ¤ë¤«¤È»×¤ï¤ì¤¿¡£
¡þõÄå¥Õ¥¡¥¤¥ë¤Ç¤Ï"¤ªÇ¯¶Ì?"¤È¼è°·¤¤¡£(¥Á¥Ó¤Þ¤í´°½Ï¤ß¤«¤ó¤¬ÏÃÂê¤Ë¤Ê¤ë)
¢
¢¡1/9¤Î20»þº¢¤Ë³ÚÅ·»Ô¾ì¤«¤é¤Î¤ªÃΤ餻¤òȯɽ¡£²ñ°÷¤Ë¤Ï¥á¡¼¥ë¤òÇÛ¿®¡£
¢
¢¡1/10¤Ë³ÚÅ·»Ô¾ì¤«¤é¤Î¤ªÃΤ餻¤òȯɽ¡£
¡þInternetWatch / InternetWatch(Äɲõ»ö) / Garbagenews / CNET JAPAN / ITmedia
¢
¢¡1/11¤Ë»º·Ð¿·Ê¹¤ËµºÜ¡£¶¦Æ±ÄÌ¿®¼Ò¤è¤êÇÛ¿®¤µ¤ì¤¿ÌÏÍÍ¡£
¡þÄ«Æü¿·Ê¹ / Ä«Æü¿·Ê¹Í¼´© / Æü´©¥²¥ó¥À¥¤Í¼´© / ZAKZAK
¡þ´ØÀ¾¥í¡¼¥«¥ëÈÖÁÈ(ư²è:wmv·Á¼°)
¢
¢¡1/12¤Ë³ÚÅ·¤Î¤ªÃΤ餻(¤ªÌ䤤¹ç¤ï¤»¤Î¥á¡¼¥ë¥¢¥É¥ì¥¹)¤È³ÚÅ·¤Î¤ªÃΤ餻(¤ªÌ䤤¹ç¤ï¤»¤Ø¤Î²óÅú)¤òȯɽ¡£
¢
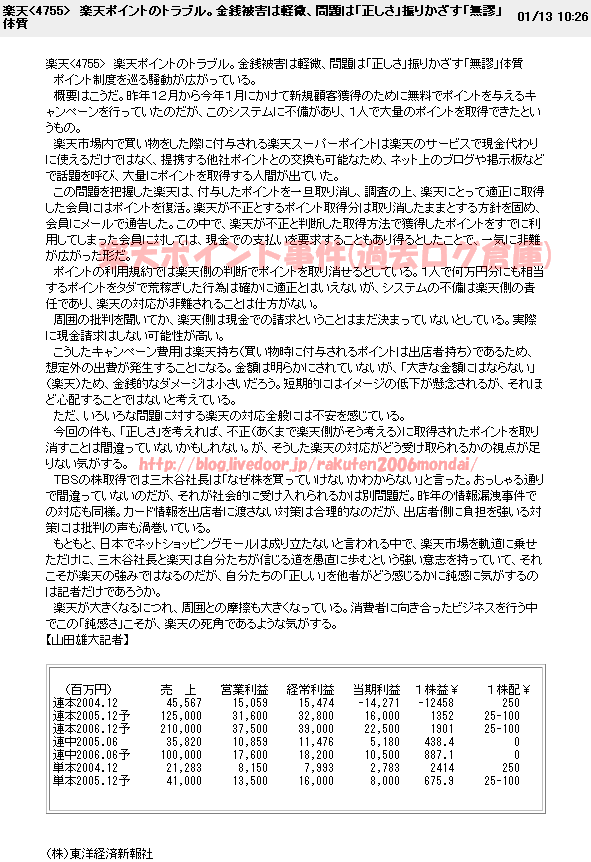
¢¡1/13¤ËÅìÍηкѿ·Êó¼Ò¤«¤é»Íµ¨Êó®Êó¡£
¡þõÄå¥Õ¥¡¥¤¥ë¤Ç¤Ï"¥Û¥ê¥¨¥â¥ó¤â³ÚÅ·¥Ý¥¤¥ó¥Èº×¤ê¤Ë»²Àï!?"¤È¼è¤ê¾å¤²¤é¤ì¤ë¡£ / Internet Watch
¢
¢¡1/14¡¢¥Í¥¿¤¬¤Ê¤¤¤Î¤Ç¥Í¥¿Äó¶¡¡£"ip076.rakuten.co.jp"°Ê³°¤ÎIP¤â³ÚÅ·¤Ï»ÈÍѤ·¤Æ¤ë¡£
¢
¢¡1/1600:00¤«¤é¥Ý¥¤¥ó¥È¥¥ã¥ó¥Ú¡¼¥ó³«ºÅͽÄê¤À¤Ã¤¿¤¬¡¢¥¨¥é¡¼¤¬½Ð¤Æº×¤ê¤Ê¤é¤º¡£16ÆüȯÇä¤ÎAERA¤Ëµ»ö¤¢¤ê¡£
¢
¢¡1/17¤Ë²þÁõÃæ¤À¤Ã¤¿¥«¡¼¥É²°¤µ¤ó¤¬ºÆ³«¡£¥Ý¥¤¥ó¥È¤Î¸½¶â²½¤ÇÁÀ¤ï¤ì¡¢£²½µ´Ö¤âÊĺ¿¤·¤Æ¤¿¡£
¢
¢¡1/18¤Ë"2006/01/18 00:00 ³ÚÅ·¥Ö¥Ã¥¯¥¹¥Ý¥¤¥ó¥È¥×¥ì¥¼¥ó¥È¡¡¤ªÏͤÓʬ 300"¤È¤·¤Æ¥Ý¥¤¥ó¥È¤¬Æþ¤Ã¤Æ¤¤¤ë¿Í¤¬¤¤¤ëÌÏÍÍ¡£CNET JAPAN
¢
¢¡1/19¤ËINTERNET Watch ¤Ë¤Æ300¥Ý¥¤¥ó¥ÈÉÕÍ¿¤·¤¿»ö¤ò¼è¤ê°·¤ï¤ì¤ë¤¬¡¢°ÍÁ³³ºÅö¥æ¡¼¥¶¡¼¤Î´ð½à¤ÏÉÔÌÀ¡£Äɲõ»ö¤È¤·¤Æ³ÚÅ·¡¢¼è¤ê¾Ã¤·¤¿¥¥ã¥ó¥Ú¡¼¥ó¥Ý¥¤¥ó¥È¤ÎÊÖ´ÔÁ¼ÃÖ¤ò´°Î»¤È¤ªÃΤ餻¡£
¢
¢¡¥Þ¥¤¥Ê¥¹¤Î¥¢¥«¥¦¥ó¥È¤ËÀÁµá¤¬¹Ô¤ï¤ì¤ë¤«¤É¤¦¤«³ÚÅ·¤ÎÂбþ¤¬ÂÔ¤¿¤ì¤ë¡£
¢¡Àµµ¬¤Ë¼èÆÀ¤·¤¿¿Í¤â¥Þ¥¤¥Ê¥¹¤Î¾ì¹ç¤¬¤¢¤ê¡¢¤¤¤Þ¤À¤ËÌäÂêÅÀ¿¿ô¡£
¢¡¥Ý¥¤¥ó¥È¤ÎÁàºî¤ò°ìÊýŪ¤Ë¹Ô¤¤¡¢ÀÁµá¤¬Í褿¤é¥ï¥ó¥¯¥ê¥Ã¥¯º¾µ½¤ÈƱ¤¸¤È°Õ¸«Â¿¿ô¡£
¢
¢¡2/14ȯŸ¤Ê¤·¤Ç½ªÎ»¡©
¢
¢¡2/16¤ÎÏ¢·ë·è»»È¯É½¤Ë¤Æ"5¡¢6000Ëü±ßÄøÅ٤Υޥ¤¥Ê¥¹±Æ¶Á¤¬¸«¹þ¤Þ¤ì¤ë"¤È½Ò¤Ù¤¿¡£/Internet Watch¤Ë¤Æ¸½»þÅÀ¤Ç¤ÎÀÁµá¤Ï¹Ô¤Ã¤Æ¤¤¤Ê¤¤¤ÈµºÜ¤¢¤ê¡£
¢
¢¡3/7Æü·Ð¿·Ê¹¤Ë5,000Ëü¡Á6,000Ëü±ß¤ÎÈï³²¤Èµ»ö¤¢¤ê¡£
¥ê¥ó¥¯¤Ï¤´¼«Í³¤Ë¤É¤¦¤¾¡£
¢
¢¡¿·µ¬¤Ç¥¢¥«¥¦¥ó¥È¤òºîÀ®¤¹¤ì¤Ð̵À©¸Â¤Ë¥Ý¥¤¥ó¥È¤ò³ÍÆÀ¤Ç¤¤ë»ö¤¬È¯³Ð¡¢Ê£¿ô¥¢¥«¥¦¥ó¥È¤òÀ©¸Â¤·¤Æ¤¤¤Ê¤«¤Ã¤¿°Ù¤Ë¿¤¯¤Î¿Í¤¬Ê£¿ô¤Î¥¢¥«¥¦¥ó¥È¤òºîÀ®¤¹¤ë¡£(¹çÊ»Ž¥µÛ¼ý¤Î´Ø·¸¤Çµ¬Ìó¤Ë¤ÏÊ£¿ô¤Î¥¢¥«¥¦¥ó¥È¤òÀ©¸Â¤¹¤ëµºÜ¤Ï¤Ê¤«¤Ã¤¿¡£)
¡þ¾ðÊó¤¬Yahoo!¥ª¡¼¥¯¥·¥ç¥ó¤ËÅо졣
¢
¢¡£²¤Á¤ã¤ó¤Í¤ë¡¢¸ý¥³¥ß¡¢¥Ö¥í¥°Åù¤ÇÅÐÏ¿¼Ô¤¬µÞÁý¡£Ëܤä2000±ß°Ê²¼¤Î¾¦Éʤ¬¼¡¡¹Çä¤ì¤Þ¤¯¤ê¡¢¿Íµ¤¾¦ÉʤÏÉÊÀÚ¤ì¤òµ¯¤³¤¹¡£
¢
¢¡1/4(»Å»ö»Ï¤á)¤ËANA°Ê³°¤Î¥¥ã¥ó¥Ú¡¼¥ó¤òÄä»ß¡£"¿Í¿ô¤Ë㤷¤Þ¤·¤¿"¤Èɽ¼¨¤µ¤»¤ë¡£ANA¤Ï"¤ª°ì¿ÍÍÍ1²ó¸Â¤ê¤È¤Ê¤ê¤Þ¤¹"¤Îµ¬Ìó¤¬Äɲ䵤ì¤ë¡£
¡þ¥«¡¼¥É²°¤µ¤ó¤¬¥Ý¥¤¥ó¥È¤Î¸½¶â²½¤Ç¿˻¤Ë¤Ê¤ê²þÁõÃæ¤È¤Ê¤ë¡£
¢
¢¡1/5¡Á1/8¤Ë¤Ï¼¡¡¹¤È¥Ý¥¤¥ó¥È¤ò³ÍÆÀ¤Ç¤¤ë¥¥ã¥ó¥Ú¡¼¥ó¤òÃæ»ß¤Ë¤µ¤»¤ë¡£¸ø¼°È¯É½¤ä¤ªÃΤ餻¤Îȯɽ¤â¤Ê¤¯¡¢ÁÛÄêÆâ¤Î½ÐÍè»ö¤È¤·¤ÆÁûư¤Ï¼ý¤Þ¤ë¤«¤È»×¤ï¤ì¤¿¡£
¡þõÄå¥Õ¥¡¥¤¥ë¤Ç¤Ï"¤ªÇ¯¶Ì?"¤È¼è°·¤¤¡£(¥Á¥Ó¤Þ¤í´°½Ï¤ß¤«¤ó¤¬ÏÃÂê¤Ë¤Ê¤ë)
¢
¢¡1/9¤Î20»þº¢¤Ë³ÚÅ·»Ô¾ì¤«¤é¤Î¤ªÃΤ餻¤òȯɽ¡£²ñ°÷¤Ë¤Ï¥á¡¼¥ë¤òÇÛ¿®¡£
¢
¢¡1/10¤Ë³ÚÅ·»Ô¾ì¤«¤é¤Î¤ªÃΤ餻¤òȯɽ¡£
¡þInternetWatch / InternetWatch(Äɲõ»ö) / Garbagenews / CNET JAPAN / ITmedia
¢
¢¡1/11¤Ë»º·Ð¿·Ê¹¤ËµºÜ¡£¶¦Æ±ÄÌ¿®¼Ò¤è¤êÇÛ¿®¤µ¤ì¤¿ÌÏÍÍ¡£
¡þÄ«Æü¿·Ê¹ / Ä«Æü¿·Ê¹Í¼´© / Æü´©¥²¥ó¥À¥¤Í¼´© / ZAKZAK
¡þ´ØÀ¾¥í¡¼¥«¥ëÈÖÁÈ(ư²è:wmv·Á¼°)
¢
¢¡1/12¤Ë³ÚÅ·¤Î¤ªÃΤ餻(¤ªÌ䤤¹ç¤ï¤»¤Î¥á¡¼¥ë¥¢¥É¥ì¥¹)¤È³ÚÅ·¤Î¤ªÃΤ餻(¤ªÌ䤤¹ç¤ï¤»¤Ø¤Î²óÅú)¤òȯɽ¡£
¢
¢¡1/13¤ËÅìÍηкѿ·Êó¼Ò¤«¤é»Íµ¨Êó®Êó¡£
¡þõÄå¥Õ¥¡¥¤¥ë¤Ç¤Ï"¥Û¥ê¥¨¥â¥ó¤â³ÚÅ·¥Ý¥¤¥ó¥Èº×¤ê¤Ë»²Àï!?"¤È¼è¤ê¾å¤²¤é¤ì¤ë¡£ / Internet Watch
¢
¢¡1/14¡¢¥Í¥¿¤¬¤Ê¤¤¤Î¤Ç¥Í¥¿Äó¶¡¡£"ip076.rakuten.co.jp"°Ê³°¤ÎIP¤â³ÚÅ·¤Ï»ÈÍѤ·¤Æ¤ë¡£
¢
¢¡1/1600:00¤«¤é¥Ý¥¤¥ó¥È¥¥ã¥ó¥Ú¡¼¥ó³«ºÅͽÄê¤À¤Ã¤¿¤¬¡¢¥¨¥é¡¼¤¬½Ð¤Æº×¤ê¤Ê¤é¤º¡£16ÆüȯÇä¤ÎAERA¤Ëµ»ö¤¢¤ê¡£
¢
¢¡1/17¤Ë²þÁõÃæ¤À¤Ã¤¿¥«¡¼¥É²°¤µ¤ó¤¬ºÆ³«¡£¥Ý¥¤¥ó¥È¤Î¸½¶â²½¤ÇÁÀ¤ï¤ì¡¢£²½µ´Ö¤âÊĺ¿¤·¤Æ¤¿¡£
¢
¢¡1/18¤Ë"2006/01/18 00:00 ³ÚÅ·¥Ö¥Ã¥¯¥¹¥Ý¥¤¥ó¥È¥×¥ì¥¼¥ó¥È¡¡¤ªÏͤÓʬ 300"¤È¤·¤Æ¥Ý¥¤¥ó¥È¤¬Æþ¤Ã¤Æ¤¤¤ë¿Í¤¬¤¤¤ëÌÏÍÍ¡£CNET JAPAN
¢
¢¡1/19¤ËINTERNET Watch ¤Ë¤Æ300¥Ý¥¤¥ó¥ÈÉÕÍ¿¤·¤¿»ö¤ò¼è¤ê°·¤ï¤ì¤ë¤¬¡¢°ÍÁ³³ºÅö¥æ¡¼¥¶¡¼¤Î´ð½à¤ÏÉÔÌÀ¡£Äɲõ»ö¤È¤·¤Æ³ÚÅ·¡¢¼è¤ê¾Ã¤·¤¿¥¥ã¥ó¥Ú¡¼¥ó¥Ý¥¤¥ó¥È¤ÎÊÖ´ÔÁ¼ÃÖ¤ò´°Î»¤È¤ªÃΤ餻¡£
¢
¢¡¥Þ¥¤¥Ê¥¹¤Î¥¢¥«¥¦¥ó¥È¤ËÀÁµá¤¬¹Ô¤ï¤ì¤ë¤«¤É¤¦¤«³ÚÅ·¤ÎÂбþ¤¬ÂÔ¤¿¤ì¤ë¡£
¢¡Àµµ¬¤Ë¼èÆÀ¤·¤¿¿Í¤â¥Þ¥¤¥Ê¥¹¤Î¾ì¹ç¤¬¤¢¤ê¡¢¤¤¤Þ¤À¤ËÌäÂêÅÀ¿¿ô¡£
¢¡¥Ý¥¤¥ó¥È¤ÎÁàºî¤ò°ìÊýŪ¤Ë¹Ô¤¤¡¢ÀÁµá¤¬Í褿¤é¥ï¥ó¥¯¥ê¥Ã¥¯º¾µ½¤ÈƱ¤¸¤È°Õ¸«Â¿¿ô¡£
¢
¢¡2/14ȯŸ¤Ê¤·¤Ç½ªÎ»¡©
¢
¢¡2/16¤ÎÏ¢·ë·è»»È¯É½¤Ë¤Æ"5¡¢6000Ëü±ßÄøÅ٤Υޥ¤¥Ê¥¹±Æ¶Á¤¬¸«¹þ¤Þ¤ì¤ë"¤È½Ò¤Ù¤¿¡£/Internet Watch¤Ë¤Æ¸½»þÅÀ¤Ç¤ÎÀÁµá¤Ï¹Ô¤Ã¤Æ¤¤¤Ê¤¤¤ÈµºÜ¤¢¤ê¡£
¢
¢¡3/7Æü·Ð¿·Ê¹¤Ë5,000Ëü¡Á6,000Ëü±ß¤ÎÈï³²¤Èµ»ö¤¢¤ê¡£
¥ê¥ó¥¯¤Ï¤´¼«Í³¤Ë¤É¤¦¤¾¡£
¸½ºß¤Î¾õ¶·
ºÇ¿·¾ðÊ󢪢ª¥Ë¥å¡¼¥¹Â®Êó(VIP)/¥Ë¥å¡¼¥¹Â®Êó["³ÚÅ·"¤Ç¸¡º÷]
¥Ë¥å¡¼Â®
¡¦³ÚÅ·¤Ç1551±ßʬ¤Î¤ªÇ㤤ʪ¤¬ÌµÎÁ¤Ç²Äǽ [²áµî¥í¥°]
¡¦³ÚÅ·¤Ç1551±ßʬ¤Î¤ªÇ㤤ʪ¤¬ÌµÎÁ¤Ç²Äǽ £² [²áµî¥í¥°]
¡¦³ÚÅ·¤Ç1551±ßʬ¤Î¤ªÇ㤤ʪ¤¬ÌµÎÁ¤Ç²Äǽ 3 [²áµî¥í¥°]
¡¦³ÚÅ·¤Ç1551±ßʬ¤Î¤ªÇ㤤ʪ¤¬ÌµÎÁ¤Ç²Äǽ 4 [²áµî¥í¥°]
¡¦³ÚÅ·¤Ç1551±ßʬ¤Î¤ªÇ㤤ʪ¤¬ÌµÎÁ¤Ç²Äǽ 5 [²áµî¥í¥°]
¡¦³ÚÅ·¤Ç1551±ßʬ¤Î¤ªÇ㤤ʪ¤¬ÌµÎÁ¤Ç²Äǽ 6 [²áµî¥í¥°](ʶ¼º)
¡¦³ÚÅ·1551¤½¤Î7 [²áµî¥í¥°]
¡¦³ÚÅ·¡¡¤½¤Î8 [²áµî¥í¥°]
¡¦»°ÌÚ뤽¤Î£¹ [²áµî¥í¥°]
¡¦¤ªÇ¯¶Ì from ¥ß¥¥Æ¥£ ¤½¤Î10¡ÚŽÏŽÀްި¡Û [²áµî¥í¥°](1-521)
¡¦³Ú¥Ý¥¤¥ó¥È10 [²áµî¥í¥°]
¡¦³ÚÅ·¡¡¥Ý¥¤¥ó¥È¤½¤Î£±£± [²áµî¥í¥°]
¡¦³ÚÅ·¡¡¥Ý¥¤¥ó¥È¤½¤Î£±£² [²áµî¥í¥°]
¡¦³ÚÅ·¤¯¤ó [²áµî¥í¥°]
¡¦³ÚÅ·¤Á¤ã¤ó [²áµî¥í¥°]
¡¦³ÚÅ·¤¯¤ó [²áµî¥í¥°]
¡¦¡Úºá¡Û³ÚÅ·¡Úȳ¡Û [²áµî¥í¥°]
¡¦³ÚÅ· [²áµî¥í¥°]
¡¦¤ß¤«¤ó³ÚÅ· [²áµî¥í¥°]
¡¦¡Ú³ÚÅ·¡Û¡¡»°ÌÚëʰ»à¡¡¡Ú³ÚÅ·¡Û14 [²áµî¥í¥°]
¡¦³ÚÅ·¤Ð¤Ð¤¢ [²áµî¥í¥°]
¡¦Ìۤ쾮ÁΡª ¤ªÁ°¤Ë³ÚÅ·¤ÎÉÔ¹¬¤¬Ìþ¤»¤ë¤Î¤«¡ª¡© [²áµî¥í¥°]
¡¦³ÚÅ·¤¿¤ó [²áµî¥í¥°]
¡¦³Ú¤¿¤ó [²áµî¥í¥°]
¡¦¤â¤·³ÚÅ·¤¬²ñ°÷£±£°£°¿Í¤Î¼¤À¤Ã¤¿¤é [²áµî¥í¥°]
¡¦¤ß¤«¤ó¤Î¼ý³ÏÜÛ¤·¤¤¤Ê [²áµî¥í¥°]
¡¦½Ë¡ª»°Í·ÄâÔ¤³ÚÅ·Éü³è¡ª [²áµî¥í¥°]
¡¦¡Ú±¿Ì¿¤ÎÆü¡Û ¿ÀÌÚë¡¡or »°ÌÚ¥À¥Ë ¡Ú09:30 kickoff¡Û [²áµî¥í¥°]
¡¦¡Ú³ÚÅ·¡Û»°ÌÚë¼ÒĹ¤Ë¡Ö¤¢¤ê¤¬¤È¤¦¡×¸À¤¦¥¹¥ì [²áµî¥í¥°]
¡¦³ÚÅ·¤Ë¤¢¤ê¤¬¤Á¤Ê¤³¤È [²áµî¥í¥°]
¡¦¡ÚºÇ½ªÆü¡Û²÷³ÚÅ·¥Ö¥é¥Ã¥¯¡ÚŽÎŽß޲ŽÝŽÖ¡Û [²áµî¥í¥°]
¡¦¡Ú¤Þ¤¿¤Þ¤¿¤Þ¤¿¤Þ¤¿¤Þ¤¿¡Û»°Í·Äâ¡¡³ÚÅ·ÂÀϺ¡ÚÆþ²Ù¤·¤Þ¤¹¤¿¡Û [²áµî¥í¥°]
¡¦³ÚÅ·¹ñ [²áµî¥í¥°]
¡¦£²£°£°£¶Ç¯¡¢³ÚÅ·¸µÇ¯ [²áµî¥í¥°]
¡¦¤ß¤«¤ó²°¥Ë¥å¡¼Â®»ÙŹ [²áµî¥í¥°]
¡¦¤Þ¤â¤Ã¤Æ¡ª¼é¸î³ÚÅ·¡ª [²áµî¥í¥°]
¡¦³ÚÅ·¤ËÅÅÆÌ¤¹¤ë¥¹¥ì [²áµî¥í¥°]
¡¦³ÚÅ·Áí¹ç¥¹¥ì [²áµî¥í¥°]
¡¦¡Ú¤ªÇ¯¶Ì¡©¡Û³ÚÅ·¥Ý¥¤¥ó¥Èº×Áí¹ç¥¹¥ì¡Úº¾µ½¡©¡Û [²áµî¥í¥°]
¡¦¡Ú¤ªÇ¯¶Ì¡©¡Û ³ÚÅ·¥Ý¥¤¥ó¥Èº×Áí¹ç¥¹¥ì 3 ¡Úº¾µ½¡©¡Û [²áµî¥í¥°]
¡¦¡©¡©(¾ðÊóµá¤à)
¡¦³ÚÅ·ËÜ¥¹¥ì [²áµî¥í¥°]
¡¦³ÚÅ·¡¡ËÜ¥¹¥ì [²áµî¥í¥°]
¡¦¡Ú¸Þ½½Íò¡Û³ÚÅ·º¡Ú³Ø¹»¤¤¤±¡Û [²áµî¥í¥°]
¡¦³ÚÅ·ÃϹö [²áµî¥í¥°]
¡¦»°ÌÚë¹À»Ë¥Õ¥¡¥¤¥Ê¥ë¡Ö¥é¥¹¥È¡¦¤ß¤«¤ó¡× [²áµî¥í¥°]
¡¦¡Ö³ÚÅ·»Ô¾ì¡×¤¬¥Ý¥¤¥ó¥ÈÂçÉýÁý [²áµî¥í¥°]
¡¦¥¬¥ó¥¬¥ó¤¤¤³¤¦¤¼¡¡³ÚÅ· [²áµî¥í¥°]
¡¦³ÚÅ·º×¤ê ¤³¤ì¤ÏÂ礤ÊÀÕǤÌäÂê¤Ê¤ó¤Ç¤¹¤è¡ª [²áµî¥í¥°]
¡¦°ìÂÎ郎¾¡¼Ô¡©¡¡³ÚÅ·º×¤ê [²áµî¥í¥°]
¡¦¡Ú¥´¥ë¿ß¡Û³ÚÅ·¤ËÀ¿°Õ¤¢¤ëÂбþ¤òµá¤á¤ë¥¹¥ì¡Úɬ»à¡Û [²áµî¥í¥°]
¡¦³ÚÅ·º×¤ê¡¡Éþ¹¤»éËà [²áµî¥í¥°]
¡¦³ÚÅ·¡¡·êÀÁµáº×¤ê¡¡¿ÍÀ¸¡À(¡°o¡°)/޵ŽÜŽÀ [²áµî¥í¥°]
¡¦³ÚÅ·¤È½ñ¤¤¤Æ¥¦¥ó¥³¤ÈÆÉ¤à [²áµî¥í¥°]
¡¦¤µ¤Æ¡¢³ÚÅ·¤Ï¤É¤¦Æ°¤¯ [²áµî¥í¥°]
¡¦³ÚÅ·¥Ý¥¤¥ó¥Èº×¤ê ¥¯¥ì¥¤¥¸¡¼¥½¥ë¥ÈÈþÌ£¤¤¤è¤Í [²áµî¥í¥°]
¡¦³ÚÅ·¥Ý¥¤¥ó¥Èº×¤ê Ì¡²èÉÊÇö¿ù [²áµî¥í¥°]
¡¦ÜÛÅ·¥Ý¥¤¥ó¥Èº×¤ê ¤ä¤ë¤Ê¤é¤È¤³¤È¤óºÇ¸å¤Þ¤Ç [²áµî¥í¥°]
¡¦³ÚÅ·¡¡¥¹¡¼¥Ñ¡¼Ï£¶â½Ñ [²áµî¥í¥°]
¡¦¥ª¥â¥·¥í¥·¥¹¥Æ¥à¤¬³ÚÅ·¤Î¼ÙËâ¤ò¤¹¤ë [²áµî¥í¥°]
¡¦³ÚÅ·¥æ¡¼¥¶¡¼¤Ï¤â¤Ã¤È¼«¿®¤ò»ý¤Ä¤Ù¤¤Ç¤Ï¡© [²áµî¥í¥°]
¡¦ÌµÎÁ¤À¤Ã¤¿¤«¤é»È¤Ã¤¿¤±¤É³ÚÅ·¤Ã¤ÆÊµ¥µ¥¤¥È¤À¤è¤Í [²áµî¥í¥°]
¡¦³ÚÅ·¥Ü¥ó¥Ð¡¼¡¼¡¼¡¼¡ª¡ª¡ª¡ª¡ª¡ª¡ª¡ª [²áµî¥í¥°]
¡¦¡Ú¿¿Åߤ˹¤¤Î¡Û³ÚÅ·¡ÚBANº×¤ê¡Û [²áµî¥í¥°]
¡¦³ÚÅ·¡¡Ã¯¤«½õ¤±¤Æ£÷£÷£÷£÷£÷£÷£÷£÷ [²áµî¥í¥°]
¡¦³ÚÅ·¥µ¥ó¥À¡¼¡¼¡¼¡¼¡¼¡ª¡ª¡ª¡ª¡ª¡ª¡ª¡ª [²áµî¥í¥°]
¡¦¡Ú1000P°Ê¾å¡Û³ÚÅ·¡ÚÉû¹¤Ää»ß¡Û [²áµî¥í¥°]
¡¦³ÚÅ·¼çºÅ¥Á¥¥ó¥ì¡¼¥¹¡¢¤¤¤è¤¤¤è½ªÈפ« [²áµî¥í¥°]
¡¦³ÚÅ·¡¡¾¡¤ÁÁȤ¿¤Á¤Î;͵ [²áµî¥í¥°]
¡¦³Ú»Ô³ÚºÂ¡¡¥Ý¥¤¥ó¥È¼í¤ê [²áµî¥í¥°]
¡¦³ÚÅ· [²áµî¥í¥°]
¡¦¡Ú³ÚÅ·¡ÛÅÛ¤Î̾¤Ï»°ÌÚ롪²¶¤Î¹¤¤òÊÒ¤Ãü¤«¤éÄä»ß¤µ¤»¤¿ÃˤÀ¡ª [²áµî¥í¥°]
¡¦³ÚÅ·Èï³²¼Ô¤Î²ñ [²áµî¥í¥°]
¡¦³ÚÅ·ÆÍ¤¤¤¿¤Ê¡Ä [²áµî¥í¥°]
¡¦³ÚÅ·¥á¥ó¥ÆÃæ... [²áµî¥í¥°]
¡¦³ÚÅ·¥·¥¹¥Æ¥à is Entertainment! [²áµî¥í¥°]
¡¦³ÚÅ·Áí¹ç [²áµî¥í¥°]
¡¦³ÚÅ·¥Ý¥¤¥ó¥È¤ÇµþÅԤعԤ³¤¦¡ª [²áµî¥í¥°]
¡¦³ÚÅ·¡¢¥Ý¥¤¥ó¥È¤Ç¸Ä¿Í¾ðÊó¤ò½¸¤á¤¿¸å¡¢»ÈÍÑÉÔ²Ä¤Ë [²áµî¥í¥°]
¡¦¡Ú³ÚÅ·¡Û¤ï¤¿¤·¤ÎÄä»ß¹¤¤Ï£µ£³Ëü¤Ç¤¹ [²áµî¥í¥°]
¡¦¹Ý¤ÎÏ£¶â½Ñ»Õ³ÚÅ· [²áµî¥í¥°]
¡¦³ÚÅ·¥Ö¥Ã¥¯¥¹¥¥ã¥ó¥Ú¡¼¥ó ¥Ý¥¤¥ó¥È¼è¤ê¾Ã¤·¤Î¤ªÃΤ餻 [²áµî¥í¥°]
¡¦³ÚÅ·¥ï¥ó¥¯¥ê¥Ã¥¯ÀÁµáº¾µ½»ö·ï¡¡Part 01 [²áµî¥í¥°]
¡¦³ÚÅ·¥Ö¥Ã¥¯¥¹¥¥ã¥ó¥Ú¡¼¥ó ¥Ý¥¤¥ó¥È¼è¤ê¾Ã¤·¤Î¤ªÃΤ餻 ¡ú£² [²áµî¥í¥°]
¡¦³ÚÅ·¥Ö¥Ã¥¯¥¹¥¥ã¥ó¥Ú¡¼¥ó ¥Ý¥¤¥ó¥È¼è¤ê¾Ã¤·¤Î¤ªÃΤ餻 ¡ú£³ [²áµî¥í¥°]
¡¦³ÚÅ·¥Ö¥Ã¥¯¥¹¥¥ã¥ó¥Ú¡¼¥ó ¥Ý¥¤¥ó¥È¼è¤ê¾Ã¤·¤Î¤ªÃΤ餻 ¡ú£´ [²áµî¥í¥°]
¡¦³ÚÅ·¥Ö¥Ã¥¯¥¹¥¥ã¥ó¥Ú¡¼¥ó ¥Ý¥¤¥ó¥È¼è¤ê¾Ã¤·¤Î¤ªÃΤ餻 ¡ú£µ [²áµî¥í¥°]
¡¦³ÚÅ·¥Ö¥Ã¥¯¥¹¥¥ã¥ó¥Ú¡¼¥ó ¥Ý¥¤¥ó¥È¼è¤ê¾Ã¤·¤Î¤ªÃΤ餻 ¡ú£¶ [²áµî¥í¥°]
¡¦³ÚÅ·¥Ö¥Ã¥¯¥¹¥¥ã¥ó¥Ú¡¼¥ó ¥Ý¥¤¥ó¥È¼è¤ê¾Ã¤·¤Î¤ªÃΤ餻 ¡ú£· [²áµî¥í¥°]
¡¦³ÚÅ·¥Ö¥Ã¥¯¥¹¥¥ã¥ó¥Ú¡¼¥ó ¥Ý¥¤¥ó¥È¼è¤ê¾Ã¤·¤Î¤ªÃΤ餻 ¡ú£· [²áµî¥í¥°]
¡¦³ÚÅ·¥Ö¥Ã¥¯¥¹¥¥ã¥ó¥Ú¡¼¥ó ¥Ý¥¤¥ó¥È¼è¤ê¾Ã¤·¤Î¤ªÃΤ餻 ¡ú£¹ [²áµî¥í¥°]
¡¦³ÚÅ·¥Ö¥Ã¥¯¥¹¥¥ã¥ó¥Ú¡¼¥ó ¥Ý¥¤¥ó¥È¼è¤ê¾Ã¤·¤Î¤ªÃΤ餻 ¡ú£¹ [²áµî¥í¥°]
¡¦³ÚÅ·¥Ö¥Ã¥¯¥¹¥¥ã¥ó¥Ú¡¼¥ó ¥Ý¥¤¥ó¥È¼è¤ê¾Ã¤·¤Î¤ªÃΤ餻 ¡ú11 [²áµî¥í¥°]
¡¦¡Ú³ÚÅ·¾¦Ë¡¡Û³ÚÅ·¥Ý¥¤¥ó¥È¼è¤ê¾Ã¤·¤Î¤ªÃΤ餻¡ÚÀÁµáº×¤ê¡Û12 [²áµî¥í¥°]
¡¦³ÚÅ·¥Ö¥Ã¥¯¥¹¥¥ã¥ó¥Ú¡¼¥ó ¥Ý¥¤¥ó¥È¼è¤ê¾Ã¤·¤Î¤ªÃΤ餻 ¡ú13 [²áµî¥í¥°]
¡¦³ÚÅ·¥Ö¥Ã¥¯¥¹¥¥ã¥ó¥Ú¡¼¥ó ¥Ý¥¤¥ó¥È¼è¤ê¾Ã¤·¤Î¤ªÃΤ餻 ¡ú£±£´ [²áµî¥í¥°]
¡¦³ÚÅ·¥Ö¥Ã¥¯¥¹¥¥ã¥ó¥Ú¡¼¥ó ¥Ý¥¤¥ó¥È¼è¤ê¾Ã¤·¤Î¤ªÃΤ餻 ¡ú£±£µ [²áµî¥í¥°]
¡¦³ÚÅ·¥Ö¥Ã¥¯¥¹¥¥ã¥ó¥Ú¡¼¥ó ¥Ý¥¤¥ó¥È¼è¤ê¾Ã¤·¤Î¤ªÃΤ餻 ¡ú£±£¶ [²áµî¥í¥°]
¡¦³ÚÅ·¥Ö¥Ã¥¯¥¹¥¥ã¥ó¥Ú¡¼¥ó ¥Ý¥¤¥ó¥È¼è¤ê¾Ã¤·¤Î¤ªÃΤ餻 ¡ú£±£· [²áµî¥í¥°]
¡¦³ÚÅ·¥Ö¥Ã¥¯¥¹¥¥ã¥ó¥Ú¡¼¥ó ¥Ý¥¤¥ó¥È¼è¤ê¾Ã¤·¤Î¤ªÃΤ餻 ¡ú£±£¸ [²áµî¥í¥°]
¡¦³ÚÅ·¥Ö¥Ã¥¯¥¹¥¥ã¥ó¥Ú¡¼¥ó ¥Ý¥¤¥ó¥È¼è¤ê¾Ã¤·¤Î¤ªÃΤ餻 ¡ú£±£¹ [²áµî¥í¥°]
¡¦³ÚÅ·¥Ö¥Ã¥¯¥¹¥¥ã¥ó¥Ú¡¼¥ó ¥Ý¥¤¥ó¥È¼è¤ê¾Ã¤·¤Î¤ªÃΤ餻 ¡ú£²£° [²áµî¥í¥°]
¡¦³ÚÅ·¥Ö¥Ã¥¯¥¹¥¥ã¥ó¥Ú¡¼¥ó ¥Ý¥¤¥ó¥È¼è¤ê¾Ã¤·¤Î¤ªÃΤ餻 ¡ú£²£± [²áµî¥í¥°]
¡¦³ÚÅ·¥Ö¥Ã¥¯¥¹¥¥ã¥ó¥Ú¡¼¥ó ¥Ý¥¤¥ó¥È¼è¤ê¾Ã¤·¤Î¤ªÃΤ餻 ¡ú22 [²áµî¥í¥°]
¡¦³ÚÅ·¥Ö¥Ã¥¯¥¹¥¥ã¥ó¥Ú¡¼¥ó ¥Ý¥¤¥ó¥È¼è¤ê¾Ã¤·¤Î¤ªÃΤ餻 ¡ú£²£³ [²áµî¥í¥°]
¡¦³ÚÅ·¥Ö¥Ã¥¯¥¹¥¥ã¥ó¥Ú¡¼¥ó ¥Ý¥¤¥ó¥È¼è¤ê¾Ã¤·¤Î¤ªÃΤ餻 ¡ú24 [²áµî¥í¥°]
¡¦³ÚÅ·¥Ö¥Ã¥¯¥¹¥¥ã¥ó¥Ú¡¼¥ó ¥Ý¥¤¥ó¥È¼è¤ê¾Ã¤·¤Î¤ªÃΤ餻 ¡ú25 [²áµî¥í¥°]
¡¦³ÚÅ·¥Ö¥Ã¥¯¥¹¥¥ã¥ó¥Ú¡¼¥ó ¥Ý¥¤¥ó¥È¼è¤ê¾Ã¤·¤Î¤ªÃΤ餻 ¡ú25 [²áµî¥í¥°]
¡¦³ÚÅ·¥Ö¥Ã¥¯¥¹¥¥ã¥ó¥Ú¡¼¥ó ¥Ý¥¤¥ó¥È¼è¤ê¾Ã¤·¤Î¤ªÃΤ餻 ¡ú26 [²áµî¥í¥°]
¡¦³ÚÅ·¥Ö¥Ã¥¯¥¹¥¥ã¥ó¥Ú¡¼¥ó ¥Ý¥¤¥ó¥È¼è¤ê¾Ã¤·¤Î¤ªÃΤ餻 ¡ú27 [²áµî¥í¥°]
¡¦³ÚÅ·¥Ö¥Ã¥¯¥¹¥¥ã¥ó¥Ú¡¼¥ó ¥Ý¥¤¥ó¥È¼è¤ê¾Ã¤·¤Î¤ªÃΤ餻 ¡ú28 [²áµî¥í¥°]
¡¦³ÚÅ·¥Ö¥Ã¥¯¥¹¥¥ã¥ó¥Ú¡¼¥ó ¥Ý¥¤¥ó¥È¼è¤ê¾Ã¤·¤Î¤ªÃΤ餻 ¡ú29 [²áµî¥í¥°]
¡¦³ÚÅ·¥Ö¥Ã¥¯¥¹¥¥ã¥ó¥Ú¡¼¥ó ¥Ý¥¤¥ó¥È¼è¤ê¾Ã¤·¤Î¤ªÃΤ餻 ¡ú30 [²áµî¥í¥°]
¡¦³ÚÅ·¥Ö¥Ã¥¯¥¹ ¥Ý¥¤¥ó¥È¼è¤ê¾Ã¤·¤Î¤ªÃΤ餻 ¡ú32(¥¹¥ìÈÖ½¤Àµ) [²áµî¥í¥°]
¡¦³ÚÅ·¥Ö¥Ã¥¯¥¹¥¥ã¥ó¥Ú¡¼¥ó ¥Ý¥¤¥ó¥È¼è¤ê¾Ã¤·¤Î¤ªÃΤ餻 ¡ú£³£³ [²áµî¥í¥°]
¡¦³ÚÅ·¥Ö¥Ã¥¯¥¹¥¥ã¥ó¥Ú¡¼¥ó ¥Ý¥¤¥ó¥È¼è¤ê¾Ã¤·¤Î¤ªÃΤ餻 ¡ú£³£´ [²áµî¥í¥°]
¡¦³ÚÅ·¥Ö¥Ã¥¯¥¹¥¥ã¥ó¥Ú¡¼¥ó ¥Ý¥¤¥ó¥È¼è¤ê¾Ã¤·¤Î¤ªÃΤ餻 ¡ú35 [²áµî¥í¥°]
¡¦³ÚÅ·¥Ö¥Ã¥¯¥¹¥¥ã¥ó¥Ú¡¼¥ó ¥Ý¥¤¥ó¥È¼è¤ê¾Ã¤·¤Î¤ªÃΤ餻 ¡ú35 [²áµî¥í¥°]
¡¦³ÚÅ·¥Ö¥Ã¥¯¥¹¥¥ã¥ó¥Ú¡¼¥ó ¥Ý¥¤¥ó¥È¼è¤ê¾Ã¤·¤Î¤ªÃΤ餻 ¡ú36 [²áµî¥í¥°]
¡¦³ÚÅ·¥Ö¥Ã¥¯¥¹¥¥ã¥ó¥Ú¡¼¥ó ¥Ý¥¤¥ó¥È¼è¤ê¾Ã¤·¤Î¤ªÃΤ餻 ¡ú37 [²áµî¥í¥°]
¡¦³ÚÅ·¥Ö¥Ã¥¯¥¹¥¥ã¥ó¥Ú¡¼¥ó ¥Ý¥¤¥ó¥È¼è¤ê¾Ã¤·¤Î¤ªÃΤ餻 ¡ú39 [²áµî¥í¥°]
¡¦³ÚÅ·¥Ö¥Ã¥¯¥¹¥¥ã¥ó¥Ú¡¼¥ó ¥Ý¥¤¥ó¥È¼è¤ê¾Ã¤·¤Î¤ªÃΤ餻 ¡ú40 [²áµî¥í¥°]
¡¦³ÚÅ·¥Ö¥Ã¥¯¥¹¥¥ã¥ó¥Ú¡¼¥ó ¥Ý¥¤¥ó¥È¼è¤ê¾Ã¤·¤Î¤ªÃΤ餻 ¡ú41 [²áµî¥í¥°]
¡¦³ÚÅ·¥Ö¥Ã¥¯¥¹¥¥ã¥ó¥Ú¡¼¥ó ¥Ý¥¤¥ó¥È¼è¤ê¾Ã¤·¤Î¤ªÃΤ餻 ¡ú42 [²áµî¥í¥°]
¡¦³ÚÅ·¥Ö¥Ã¥¯¥¹¥¥ã¥ó¥Ú¡¼¥ó ¥Ý¥¤¥ó¥È¼è¤ê¾Ã¤·¤Î¤ªÃΤ餻 ¡ú43 [²áµî¥í¥°]
¡¦³ÚÅ·¥Ö¥Ã¥¯¥¹¥¥ã¥ó¥Ú¡¼¥ó ¥Ý¥¤¥ó¥È¼è¤ê¾Ã¤·¤Î¤ªÃΤ餻 ¡ú44 [²áµî¥í¥°]
¡¦³ÚÅ·¥Ö¥Ã¥¯¥¹¥¥ã¥ó¥Ú¡¼¥ó ¥Ý¥¤¥ó¥È¼è¤ê¾Ã¤·¤Î¤ªÃΤ餻 ¡ú45 [²áµî¥í¥°]
¡¦³ÚÅ·¥Ö¥Ã¥¯¥¹¥¥ã¥ó¥Ú¡¼¥ó ¥Ý¥¤¥ó¥È¼è¤ê¾Ã¤·¤Î¤ªÃΤ餻 ¡ú46 [²áµî¥í¥°]
¡¦³ÚÅ·¥Ö¥Ã¥¯¥¹¥¥ã¥ó¥Ú¡¼¥ó ¥Ý¥¤¥ó¥È¼è¤ê¾Ã¤·¤Î¤ªÃΤ餻 ¡ú47 [²áµî¥í¥°]
¡¦³ÚÅ·¥Ö¥Ã¥¯¥¹¥¥ã¥ó¥Ú¡¼¥ó ¥Ý¥¤¥ó¥È¼è¤ê¾Ã¤·¤Î¤ªÃΤ餻 ¡ú48 [²áµî¥í¥°]
¡¦³ÚÅ·¥Ö¥Ã¥¯¥¹¥¥ã¥ó¥Ú¡¼¥ó ¥Ý¥¤¥ó¥È¼è¤ê¾Ã¤·¤Î¤ªÃΤ餻 ¡ú49 [²áµî¥í¥°]
¡¦³ÚÅ·¥Ö¥Ã¥¯¥¹¥¥ã¥ó¥Ú¡¼¥ó ¥Ý¥¤¥ó¥È¼è¤ê¾Ã¤·¤Î¤ªÃΤ餻 ¡ú50 [²áµî¥í¥°]
¡¦³ÚÅ·¥Ö¥Ã¥¯¥¹¥¥ã¥ó¥Ú¡¼¥ó ¥Ý¥¤¥ó¥È¼è¤ê¾Ã¤·¤Î¤ªÃΤ餻 ¡ú50 [²áµî¥í¥°]
¡¦³ÚÅ·¥Ö¥Ã¥¯¥¹¥¥ã¥ó¥Ú¡¼¥ó ¥Ý¥¤¥ó¥È¼è¤ê¾Ã¤·¤Î¤ªÃΤ餻 ¡ú52 [²áµî¥í¥°]
¡¦³ÚÅ·¥Ö¥Ã¥¯¥¹¥¥ã¥ó¥Ú¡¼¥ó ¥Ý¥¤¥ó¥È¼è¤ê¾Ã¤·¤Î¤ªÃΤ餻 ¡ú53 [²áµî¥í¥°]
¡¦³ÚÅ·¥Ö¥Ã¥¯¥¹¥¥ã¥ó¥Ú¡¼¥ó ¥Ý¥¤¥ó¥È¼è¤ê¾Ã¤·¤Î¤ªÃΤ餻 ¡ú54 [²áµî¥í¥°]
¡¦³ÚÅ·¥Ö¥Ã¥¯¥¹¥¥ã¥ó¥Ú¡¼¥ó ¥Ý¥¤¥ó¥È¼è¤ê¾Ã¤·¤Î¤ªÃΤ餻 ¡ú54 [²áµî¥í¥°]
¡¦³ÚÅ·¥Ö¥Ã¥¯¥¹¥¥ã¥ó¥Ú¡¼¥ó ¥Ý¥¤¥ó¥È¼è¤ê¾Ã¤·¤Î¤ªÃΤ餻 ¡ú56 [²áµî¥í¥°]
¡¦³ÚÅ·¥Ö¥Ã¥¯¥¹¥¥ã¥ó¥Ú¡¼¥ó ¥Ý¥¤¥ó¥È¼è¤ê¾Ã¤·¤Î¤ªÃΤ餻 ¡ú56 [²áµî¥í¥°]
¡¦³ÚÅ·¥Ö¥Ã¥¯¥¹¥¥ã¥ó¥Ú¡¼¥ó ¥Ý¥¤¥ó¥È¼è¤ê¾Ã¤·¤Î¤ªÃΤ餻 ¡ú58 [²áµî¥í¥°]
¡¦³ÚÅ·¥Ö¥Ã¥¯¥¹¥¥ã¥ó¥Ú¡¼¥ó ¥Ý¥¤¥ó¥È¼è¤ê¾Ã¤·¤Î¤ªÃΤ餻 ¡ú57 [²áµî¥í¥°]
¡¦³ÚÅ·¥Ö¥Ã¥¯¥¹¥¥ã¥ó¥Ú¡¼¥ó ¥Ý¥¤¥ó¥È¼è¤ê¾Ã¤·¤Î¤ªÃΤ餻 ¡ú60 [²áµî¥í¥°]
¡¦³ÚÅ·¥Ö¥Ã¥¯¥¹¥¥ã¥ó¥Ú¡¼¥ó ¥Ý¥¤¥ó¥È¼è¤ê¾Ã¤·¤Î¤ªÃΤ餻 ¡ú61 [²áµî¥í¥°]
¡¦³ÚÅ·¥Ö¥Ã¥¯¥¹¥¥ã¥ó¥Ú¡¼¥ó ¥Ý¥¤¥ó¥È¼è¤ê¾Ã¤·¤Î¤ªÃΤ餻 ¡ú62 [²áµî¥í¥°]
¡¦³ÚÅ·¥Ö¥Ã¥¯¥¹¥¥ã¥ó¥Ú¡¼¥ó ¥Ý¥¤¥ó¥È¼è¤ê¾Ã¤·¤Î¤ªÃΤ餻 ¡ú63 [²áµî¥í¥°]
¡¦³ÚÅ·¥Ö¥Ã¥¯¥¹¥¥ã¥ó¥Ú¡¼¥ó ¥Ý¥¤¥ó¥È¼è¤ê¾Ã¤·¤Î¤ªÃΤ餻 ¡ú64 [²áµî¥í¥°]
¡¦³ÚÅ·¥Ö¥Ã¥¯¥¹¥¥ã¥ó¥Ú¡¼¥ó ¥Ý¥¤¥ó¥È¼è¤ê¾Ã¤·¤Î¤ªÃΤ餻 ¡ú65 [²áµî¥í¥°]
¡¦³ÚÅ·¥Ö¥Ã¥¯¥¹¥¥ã¥ó¥Ú¡¼¥ó ¥Ý¥¤¥ó¥È¼è¤ê¾Ã¤·¤Î¤ªÃΤ餻 ¡ú66 [²áµî¥í¥°]
¡¦³ÚÅ·¥Ö¥Ã¥¯¥¹¥¥ã¥ó¥Ú¡¼¥ó ¥Ý¥¤¥ó¥È¼è¤ê¾Ã¤·¤Î¤ªÃΤ餻 ¡ú67 [²áµî¥í¥°]
¡¦³ÚÅ·¥Ö¥Ã¥¯¥¹¥¥ã¥ó¥Ú¡¼¥ó ¥Ý¥¤¥ó¥È¼è¤ê¾Ã¤·¤Î¤ªÃΤ餻 ¡ú68 [²áµî¥í¥°]
¡¦³ÚÅ·¥Ö¥Ã¥¯¥¹¥¥ã¥ó¥Ú¡¼¥ó ¥Ý¥¤¥ó¥È¼è¤ê¾Ã¤·¤Î¤ªÃΤ餻 ¡ú69 [²áµî¥í¥°]
¡¦³ÚÅ·¥Ö¥Ã¥¯¥¹¥¥ã¥ó¥Ú¡¼¥ó ¥Ý¥¤¥ó¥È¼è¤ê¾Ã¤·¤Î¤ªÃΤ餻 ¡ú70 [²áµî¥í¥°]
¡¦³ÚÅ·¥Ö¥Ã¥¯¥¹¥¥ã¥ó¥Ú¡¼¥ó ¥Ý¥¤¥ó¥È¼è¤ê¾Ã¤·¤Î¤ªÃΤ餻 ¡ú71 [²áµî¥í¥°]
¡¦³ÚÅ·¥Ö¥Ã¥¯¥¹¥¥ã¥ó¥Ú¡¼¥ó ¥Ý¥¤¥ó¥È¼è¤ê¾Ã¤·¤Î¤ªÃΤ餻 ¡ú72 [²áµî¥í¥°]
¡¦³ÚÅ·¥Ö¥Ã¥¯¥¹¥¥ã¥ó¥Ú¡¼¥ó ¥Ý¥¤¥ó¥È¼è¤ê¾Ã¤·¤Î¤ªÃΤ餻 ¡ú73 [²áµî¥í¥°]
¡¦³ÚÅ·¥Ö¥Ã¥¯¥¹¥¥ã¥ó¥Ú¡¼¥ó ¥Ý¥¤¥ó¥È¼è¤ê¾Ã¤·¤Î¤ªÃΤ餻 ¡ú74 [²áµî¥í¥°]
¡¦³ÚÅ·¥Ö¥Ã¥¯¥¹¥¥ã¥ó¥Ú¡¼¥ó ¥Ý¥¤¥ó¥È¼è¤ê¾Ã¤·¤Î¤ªÃΤ餻 ¡ú75 [²áµî¥í¥°]
¡¦³ÚÅ·¥Ö¥Ã¥¯¥¹¥¥ã¥ó¥Ú¡¼¥ó ¥Ý¥¤¥ó¥È¼è¤ê¾Ã¤·¤Î¤ªÃΤ餻 ¡ú75 [²áµî¥í¥°]
¡¦³ÚÅ·¥Ö¥Ã¥¯¥¹¥¥ã¥ó¥Ú¡¼¥ó ¥Ý¥¤¥ó¥È¼è¤ê¾Ã¤·¤Î¤ªÃΤ餻 ¡ú77 [²áµî¥í¥°]
¡¦³ÚÅ·¥Ö¥Ã¥¯¥¹¥¥ã¥ó¥Ú¡¼¥ó ¥Ý¥¤¥ó¥È¼è¤ê¾Ã¤·¤Î¤ªÃΤ餻 ¡ú78 [²áµî¥í¥°]
¡¦³ÚÅ·¥Ö¥Ã¥¯¥¹¥¥ã¥ó¥Ú¡¼¥ó ¥Ý¥¤¥ó¥È¼è¤ê¾Ã¤·¤Î¤ªÃΤ餻 ¡ú79 [²áµî¥í¥°]
¡¦³ÚÅ·¥Ö¥Ã¥¯¥¹¥¥ã¥ó¥Ú¡¼¥ó ¥Ý¥¤¥ó¥È¼è¤ê¾Ã¤·¤Î¤ªÃΤ餻 ¡ú80 [²áµî¥í¥°]
¡¦³ÚÅ·¥Ö¥Ã¥¯¥¹¥¥ã¥ó¥Ú¡¼¥ó ¥Ý¥¤¥ó¥È¼è¤ê¾Ã¤·¤Î¤ªÃΤ餻 ¡ú81 [²áµî¥í¥°]
¡¦³ÚÅ·¥Ö¥Ã¥¯¥¹¥¥ã¥ó¥Ú¡¼¥ó ¥Ý¥¤¥ó¥È¼è¤ê¾Ã¤·¤Î¤ªÃΤ餻 ¡ú82 [²áµî¥í¥°]
¡¦³ÚÅ·¥Ö¥Ã¥¯¥¹¥¥ã¥ó¥Ú¡¼¥ó ¥Ý¥¤¥ó¥È¼è¤ê¾Ã¤·¤Î¤ªÃΤ餻 ¡ú82 [²áµî¥í¥°]
¡¦³ÚÅ·¥Ö¥Ã¥¯¥¹¥¥ã¥ó¥Ú¡¼¥ó ¥Ý¥¤¥ó¥È¼è¤ê¾Ã¤·¤Î¤ªÃΤ餻 ¡ú83 [²áµî¥í¥°]
¡¦³ÚÅ·¥Ö¥Ã¥¯¥¹¥¥ã¥ó¥Ú¡¼¥ó ¥Ý¥¤¥ó¥È¼è¤ê¾Ã¤·¤Î¤ªÃΤ餻 ¡ú84 [²áµî¥í¥°]
¡¦³ÚÅ·¥Ö¥Ã¥¯¥¹¥¥ã¥ó¥Ú¡¼¥ó ¥Ý¥¤¥ó¥È¼è¤ê¾Ã¤·¤Î¤ªÃΤ餻 ¡ú85 [²áµî¥í¥°]
¡¦³ÚÅ· 86 [²áµî¥í¥°]
¡¦³ÚÅ·¥Ö¥Ã¥¯¥¹¥¥ã¥ó¥Ú¡¼¥ó ¥Ý¥¤¥ó¥È¼è¤ê¾Ã¤·¤Î¤ªÃΤ餻 ¡ú87 [²áµî¥í¥°]
¡¦³ÚÅ·¥Ö¥Ã¥¯¥¹¥¥ã¥ó¥Ú¡¼¥ó ¥Ý¥¤¥ó¥È¼è¤ê¾Ã¤·¤Î¤ªÃΤ餻 ¡ú88 [²áµî¥í¥°]
¥Ë¥å¡¼Â®
¡¦³ÚÅ·¤Ç1551±ßʬ¤Î¤ªÇ㤤ʪ¤¬ÌµÎÁ¤Ç²Äǽ [²áµî¥í¥°]
¡¦³ÚÅ·¤Ç1551±ßʬ¤Î¤ªÇ㤤ʪ¤¬ÌµÎÁ¤Ç²Äǽ £² [²áµî¥í¥°]
¡¦³ÚÅ·¤Ç1551±ßʬ¤Î¤ªÇ㤤ʪ¤¬ÌµÎÁ¤Ç²Äǽ 3 [²áµî¥í¥°]
¡¦³ÚÅ·¤Ç1551±ßʬ¤Î¤ªÇ㤤ʪ¤¬ÌµÎÁ¤Ç²Äǽ 4 [²áµî¥í¥°]
¡¦³ÚÅ·¤Ç1551±ßʬ¤Î¤ªÇ㤤ʪ¤¬ÌµÎÁ¤Ç²Äǽ 5 [²áµî¥í¥°]
¡¦³ÚÅ·¤Ç1551±ßʬ¤Î¤ªÇ㤤ʪ¤¬ÌµÎÁ¤Ç²Äǽ 6 [
¡¦³ÚÅ·1551¤½¤Î7 [²áµî¥í¥°]
¡¦³ÚÅ·¡¡¤½¤Î8 [²áµî¥í¥°]
¡¦»°ÌÚ뤽¤Î£¹ [²áµî¥í¥°]
¡¦¤ªÇ¯¶Ì from ¥ß¥¥Æ¥£ ¤½¤Î10¡ÚŽÏŽÀްި¡Û [
¡¦³Ú¥Ý¥¤¥ó¥È10 [²áµî¥í¥°]
¡¦³ÚÅ·¡¡¥Ý¥¤¥ó¥È¤½¤Î£±£± [²áµî¥í¥°]
¡¦³ÚÅ·¡¡¥Ý¥¤¥ó¥È¤½¤Î£±£² [²áµî¥í¥°]
¡¦³ÚÅ·¤¯¤ó [²áµî¥í¥°]
¡¦³ÚÅ·¤Á¤ã¤ó [²áµî¥í¥°]
¡¦³ÚÅ·¤¯¤ó [²áµî¥í¥°]
¡¦¡Úºá¡Û³ÚÅ·¡Úȳ¡Û [²áµî¥í¥°]
¡¦³ÚÅ· [²áµî¥í¥°]
¡¦¤ß¤«¤ó³ÚÅ· [²áµî¥í¥°]
¡¦¡Ú³ÚÅ·¡Û¡¡»°ÌÚëʰ»à¡¡¡Ú³ÚÅ·¡Û14 [²áµî¥í¥°]
¡¦³ÚÅ·¤Ð¤Ð¤¢ [²áµî¥í¥°]
¡¦Ìۤ쾮ÁΡª ¤ªÁ°¤Ë³ÚÅ·¤ÎÉÔ¹¬¤¬Ìþ¤»¤ë¤Î¤«¡ª¡© [²áµî¥í¥°]
¡¦³ÚÅ·¤¿¤ó [²áµî¥í¥°]
¡¦³Ú¤¿¤ó [²áµî¥í¥°]
¡¦¤â¤·³ÚÅ·¤¬²ñ°÷£±£°£°¿Í¤Î¼¤À¤Ã¤¿¤é [²áµî¥í¥°]
¡¦¤ß¤«¤ó¤Î¼ý³ÏÜÛ¤·¤¤¤Ê [²áµî¥í¥°]
¡¦½Ë¡ª»°Í·ÄâÔ¤³ÚÅ·Éü³è¡ª [²áµî¥í¥°]
¡¦¡Ú±¿Ì¿¤ÎÆü¡Û ¿ÀÌÚë¡¡or »°ÌÚ¥À¥Ë ¡Ú09:30 kickoff¡Û [²áµî¥í¥°]
¡¦¡Ú³ÚÅ·¡Û»°ÌÚë¼ÒĹ¤Ë¡Ö¤¢¤ê¤¬¤È¤¦¡×¸À¤¦¥¹¥ì [²áµî¥í¥°]
¡¦³ÚÅ·¤Ë¤¢¤ê¤¬¤Á¤Ê¤³¤È [²áµî¥í¥°]
¡¦¡ÚºÇ½ªÆü¡Û²÷³ÚÅ·¥Ö¥é¥Ã¥¯¡ÚŽÎŽß޲ŽÝŽÖ¡Û [²áµî¥í¥°]
¡¦¡Ú¤Þ¤¿¤Þ¤¿¤Þ¤¿¤Þ¤¿¤Þ¤¿¡Û»°Í·Äâ¡¡³ÚÅ·ÂÀϺ¡ÚÆþ²Ù¤·¤Þ¤¹¤¿¡Û [²áµî¥í¥°]
¡¦³ÚÅ·¹ñ [²áµî¥í¥°]
¡¦£²£°£°£¶Ç¯¡¢³ÚÅ·¸µÇ¯ [²áµî¥í¥°]
¡¦¤ß¤«¤ó²°¥Ë¥å¡¼Â®»ÙŹ [²áµî¥í¥°]
¡¦¤Þ¤â¤Ã¤Æ¡ª¼é¸î³ÚÅ·¡ª [²áµî¥í¥°]
¡¦³ÚÅ·¤ËÅÅÆÌ¤¹¤ë¥¹¥ì [²áµî¥í¥°]
¡¦³ÚÅ·Áí¹ç¥¹¥ì [²áµî¥í¥°]
¡¦¡Ú¤ªÇ¯¶Ì¡©¡Û³ÚÅ·¥Ý¥¤¥ó¥Èº×Áí¹ç¥¹¥ì¡Úº¾µ½¡©¡Û [²áµî¥í¥°]
¡¦¡Ú¤ªÇ¯¶Ì¡©¡Û ³ÚÅ·¥Ý¥¤¥ó¥Èº×Áí¹ç¥¹¥ì 3 ¡Úº¾µ½¡©¡Û [²áµî¥í¥°]
¡¦¡©¡©(¾ðÊóµá¤à)
¡¦³ÚÅ·ËÜ¥¹¥ì [²áµî¥í¥°]
¡¦³ÚÅ·¡¡ËÜ¥¹¥ì [²áµî¥í¥°]
¡¦¡Ú¸Þ½½Íò¡Û³ÚÅ·º¡Ú³Ø¹»¤¤¤±¡Û [²áµî¥í¥°]
¡¦³ÚÅ·ÃϹö [²áµî¥í¥°]
¡¦»°ÌÚë¹À»Ë¥Õ¥¡¥¤¥Ê¥ë¡Ö¥é¥¹¥È¡¦¤ß¤«¤ó¡× [²áµî¥í¥°]
¡¦¡Ö³ÚÅ·»Ô¾ì¡×¤¬¥Ý¥¤¥ó¥ÈÂçÉýÁý [²áµî¥í¥°]
¡¦¥¬¥ó¥¬¥ó¤¤¤³¤¦¤¼¡¡³ÚÅ· [²áµî¥í¥°]
¡¦³ÚÅ·º×¤ê ¤³¤ì¤ÏÂ礤ÊÀÕǤÌäÂê¤Ê¤ó¤Ç¤¹¤è¡ª [²áµî¥í¥°]
¡¦°ìÂÎ郎¾¡¼Ô¡©¡¡³ÚÅ·º×¤ê [²áµî¥í¥°]
¡¦¡Ú¥´¥ë¿ß¡Û³ÚÅ·¤ËÀ¿°Õ¤¢¤ëÂбþ¤òµá¤á¤ë¥¹¥ì¡Úɬ»à¡Û [²áµî¥í¥°]
¡¦³ÚÅ·º×¤ê¡¡Éþ¹¤»éËà [²áµî¥í¥°]
¡¦³ÚÅ·¡¡·êÀÁµáº×¤ê¡¡¿ÍÀ¸¡À(¡°o¡°)/޵ŽÜŽÀ [²áµî¥í¥°]
¡¦³ÚÅ·¤È½ñ¤¤¤Æ¥¦¥ó¥³¤ÈÆÉ¤à [²áµî¥í¥°]
¡¦¤µ¤Æ¡¢³ÚÅ·¤Ï¤É¤¦Æ°¤¯ [²áµî¥í¥°]
¡¦³ÚÅ·¥Ý¥¤¥ó¥Èº×¤ê ¥¯¥ì¥¤¥¸¡¼¥½¥ë¥ÈÈþÌ£¤¤¤è¤Í [²áµî¥í¥°]
¡¦³ÚÅ·¥Ý¥¤¥ó¥Èº×¤ê Ì¡²èÉÊÇö¿ù [²áµî¥í¥°]
¡¦ÜÛÅ·¥Ý¥¤¥ó¥Èº×¤ê ¤ä¤ë¤Ê¤é¤È¤³¤È¤óºÇ¸å¤Þ¤Ç [²áµî¥í¥°]
¡¦³ÚÅ·¡¡¥¹¡¼¥Ñ¡¼Ï£¶â½Ñ [²áµî¥í¥°]
¡¦¥ª¥â¥·¥í¥·¥¹¥Æ¥à¤¬³ÚÅ·¤Î¼ÙËâ¤ò¤¹¤ë [²áµî¥í¥°]
¡¦³ÚÅ·¥æ¡¼¥¶¡¼¤Ï¤â¤Ã¤È¼«¿®¤ò»ý¤Ä¤Ù¤¤Ç¤Ï¡© [²áµî¥í¥°]
¡¦ÌµÎÁ¤À¤Ã¤¿¤«¤é»È¤Ã¤¿¤±¤É³ÚÅ·¤Ã¤ÆÊµ¥µ¥¤¥È¤À¤è¤Í [²áµî¥í¥°]
¡¦³ÚÅ·¥Ü¥ó¥Ð¡¼¡¼¡¼¡¼¡ª¡ª¡ª¡ª¡ª¡ª¡ª¡ª [²áµî¥í¥°]
¡¦¡Ú¿¿Åߤ˹¤¤Î¡Û³ÚÅ·¡ÚBANº×¤ê¡Û [²áµî¥í¥°]
¡¦³ÚÅ·¡¡Ã¯¤«½õ¤±¤Æ£÷£÷£÷£÷£÷£÷£÷£÷ [²áµî¥í¥°]
¡¦³ÚÅ·¥µ¥ó¥À¡¼¡¼¡¼¡¼¡¼¡ª¡ª¡ª¡ª¡ª¡ª¡ª¡ª [²áµî¥í¥°]
¡¦¡Ú1000P°Ê¾å¡Û³ÚÅ·¡ÚÉû¹¤Ää»ß¡Û [²áµî¥í¥°]
¡¦³ÚÅ·¼çºÅ¥Á¥¥ó¥ì¡¼¥¹¡¢¤¤¤è¤¤¤è½ªÈפ« [²áµî¥í¥°]
¡¦³ÚÅ·¡¡¾¡¤ÁÁȤ¿¤Á¤Î;͵ [²áµî¥í¥°]
¡¦³Ú»Ô³ÚºÂ¡¡¥Ý¥¤¥ó¥È¼í¤ê [²áµî¥í¥°]
¡¦³ÚÅ· [²áµî¥í¥°]
¡¦¡Ú³ÚÅ·¡ÛÅÛ¤Î̾¤Ï»°ÌÚ롪²¶¤Î¹¤¤òÊÒ¤Ãü¤«¤éÄä»ß¤µ¤»¤¿ÃˤÀ¡ª [²áµî¥í¥°]
¡¦³ÚÅ·Èï³²¼Ô¤Î²ñ [²áµî¥í¥°]
¡¦³ÚÅ·ÆÍ¤¤¤¿¤Ê¡Ä [²áµî¥í¥°]
¡¦³ÚÅ·¥á¥ó¥ÆÃæ... [²áµî¥í¥°]
¡¦³ÚÅ·¥·¥¹¥Æ¥à is Entertainment! [²áµî¥í¥°]
¡¦³ÚÅ·Áí¹ç [²áµî¥í¥°]
¡¦³ÚÅ·¥Ý¥¤¥ó¥È¤ÇµþÅԤعԤ³¤¦¡ª [²áµî¥í¥°]
¡¦³ÚÅ·¡¢¥Ý¥¤¥ó¥È¤Ç¸Ä¿Í¾ðÊó¤ò½¸¤á¤¿¸å¡¢»ÈÍÑÉÔ²Ä¤Ë [²áµî¥í¥°]
¡¦¡Ú³ÚÅ·¡Û¤ï¤¿¤·¤ÎÄä»ß¹¤¤Ï£µ£³Ëü¤Ç¤¹ [²áµî¥í¥°]
¡¦¹Ý¤ÎÏ£¶â½Ñ»Õ³ÚÅ· [²áµî¥í¥°]
¡¦³ÚÅ·¥Ö¥Ã¥¯¥¹¥¥ã¥ó¥Ú¡¼¥ó ¥Ý¥¤¥ó¥È¼è¤ê¾Ã¤·¤Î¤ªÃΤ餻 [²áµî¥í¥°]
¡¦³ÚÅ·¥ï¥ó¥¯¥ê¥Ã¥¯ÀÁµáº¾µ½»ö·ï¡¡Part 01 [²áµî¥í¥°]
¡¦³ÚÅ·¥Ö¥Ã¥¯¥¹¥¥ã¥ó¥Ú¡¼¥ó ¥Ý¥¤¥ó¥È¼è¤ê¾Ã¤·¤Î¤ªÃΤ餻 ¡ú£² [²áµî¥í¥°]
¡¦³ÚÅ·¥Ö¥Ã¥¯¥¹¥¥ã¥ó¥Ú¡¼¥ó ¥Ý¥¤¥ó¥È¼è¤ê¾Ã¤·¤Î¤ªÃΤ餻 ¡ú£³ [²áµî¥í¥°]
¡¦³ÚÅ·¥Ö¥Ã¥¯¥¹¥¥ã¥ó¥Ú¡¼¥ó ¥Ý¥¤¥ó¥È¼è¤ê¾Ã¤·¤Î¤ªÃΤ餻 ¡ú£´ [²áµî¥í¥°]
¡¦³ÚÅ·¥Ö¥Ã¥¯¥¹¥¥ã¥ó¥Ú¡¼¥ó ¥Ý¥¤¥ó¥È¼è¤ê¾Ã¤·¤Î¤ªÃΤ餻 ¡ú£µ [²áµî¥í¥°]
¡¦³ÚÅ·¥Ö¥Ã¥¯¥¹¥¥ã¥ó¥Ú¡¼¥ó ¥Ý¥¤¥ó¥È¼è¤ê¾Ã¤·¤Î¤ªÃΤ餻 ¡ú£¶ [²áµî¥í¥°]
¡¦³ÚÅ·¥Ö¥Ã¥¯¥¹¥¥ã¥ó¥Ú¡¼¥ó ¥Ý¥¤¥ó¥È¼è¤ê¾Ã¤·¤Î¤ªÃΤ餻 ¡ú£· [²áµî¥í¥°]
¡¦³ÚÅ·¥Ö¥Ã¥¯¥¹¥¥ã¥ó¥Ú¡¼¥ó ¥Ý¥¤¥ó¥È¼è¤ê¾Ã¤·¤Î¤ªÃΤ餻 ¡ú£· [²áµî¥í¥°]
¡¦³ÚÅ·¥Ö¥Ã¥¯¥¹¥¥ã¥ó¥Ú¡¼¥ó ¥Ý¥¤¥ó¥È¼è¤ê¾Ã¤·¤Î¤ªÃΤ餻 ¡ú£¹ [²áµî¥í¥°]
¡¦³ÚÅ·¥Ö¥Ã¥¯¥¹¥¥ã¥ó¥Ú¡¼¥ó ¥Ý¥¤¥ó¥È¼è¤ê¾Ã¤·¤Î¤ªÃΤ餻 ¡ú£¹ [²áµî¥í¥°]
¡¦³ÚÅ·¥Ö¥Ã¥¯¥¹¥¥ã¥ó¥Ú¡¼¥ó ¥Ý¥¤¥ó¥È¼è¤ê¾Ã¤·¤Î¤ªÃΤ餻 ¡ú11 [²áµî¥í¥°]
¡¦¡Ú³ÚÅ·¾¦Ë¡¡Û³ÚÅ·¥Ý¥¤¥ó¥È¼è¤ê¾Ã¤·¤Î¤ªÃΤ餻¡ÚÀÁµáº×¤ê¡Û12 [²áµî¥í¥°]
¡¦³ÚÅ·¥Ö¥Ã¥¯¥¹¥¥ã¥ó¥Ú¡¼¥ó ¥Ý¥¤¥ó¥È¼è¤ê¾Ã¤·¤Î¤ªÃΤ餻 ¡ú13 [²áµî¥í¥°]
¡¦³ÚÅ·¥Ö¥Ã¥¯¥¹¥¥ã¥ó¥Ú¡¼¥ó ¥Ý¥¤¥ó¥È¼è¤ê¾Ã¤·¤Î¤ªÃΤ餻 ¡ú£±£´ [²áµî¥í¥°]
¡¦³ÚÅ·¥Ö¥Ã¥¯¥¹¥¥ã¥ó¥Ú¡¼¥ó ¥Ý¥¤¥ó¥È¼è¤ê¾Ã¤·¤Î¤ªÃΤ餻 ¡ú£±£µ [²áµî¥í¥°]
¡¦³ÚÅ·¥Ö¥Ã¥¯¥¹¥¥ã¥ó¥Ú¡¼¥ó ¥Ý¥¤¥ó¥È¼è¤ê¾Ã¤·¤Î¤ªÃΤ餻 ¡ú£±£¶ [²áµî¥í¥°]
¡¦³ÚÅ·¥Ö¥Ã¥¯¥¹¥¥ã¥ó¥Ú¡¼¥ó ¥Ý¥¤¥ó¥È¼è¤ê¾Ã¤·¤Î¤ªÃΤ餻 ¡ú£±£· [²áµî¥í¥°]
¡¦³ÚÅ·¥Ö¥Ã¥¯¥¹¥¥ã¥ó¥Ú¡¼¥ó ¥Ý¥¤¥ó¥È¼è¤ê¾Ã¤·¤Î¤ªÃΤ餻 ¡ú£±£¸ [²áµî¥í¥°]
¡¦³ÚÅ·¥Ö¥Ã¥¯¥¹¥¥ã¥ó¥Ú¡¼¥ó ¥Ý¥¤¥ó¥È¼è¤ê¾Ã¤·¤Î¤ªÃΤ餻 ¡ú£±£¹ [²áµî¥í¥°]
¡¦³ÚÅ·¥Ö¥Ã¥¯¥¹¥¥ã¥ó¥Ú¡¼¥ó ¥Ý¥¤¥ó¥È¼è¤ê¾Ã¤·¤Î¤ªÃΤ餻 ¡ú£²£° [²áµî¥í¥°]
¡¦³ÚÅ·¥Ö¥Ã¥¯¥¹¥¥ã¥ó¥Ú¡¼¥ó ¥Ý¥¤¥ó¥È¼è¤ê¾Ã¤·¤Î¤ªÃΤ餻 ¡ú£²£± [²áµî¥í¥°]
¡¦³ÚÅ·¥Ö¥Ã¥¯¥¹¥¥ã¥ó¥Ú¡¼¥ó ¥Ý¥¤¥ó¥È¼è¤ê¾Ã¤·¤Î¤ªÃΤ餻 ¡ú22 [²áµî¥í¥°]
¡¦³ÚÅ·¥Ö¥Ã¥¯¥¹¥¥ã¥ó¥Ú¡¼¥ó ¥Ý¥¤¥ó¥È¼è¤ê¾Ã¤·¤Î¤ªÃΤ餻 ¡ú£²£³ [²áµî¥í¥°]
¡¦³ÚÅ·¥Ö¥Ã¥¯¥¹¥¥ã¥ó¥Ú¡¼¥ó ¥Ý¥¤¥ó¥È¼è¤ê¾Ã¤·¤Î¤ªÃΤ餻 ¡ú24 [²áµî¥í¥°]
¡¦³ÚÅ·¥Ö¥Ã¥¯¥¹¥¥ã¥ó¥Ú¡¼¥ó ¥Ý¥¤¥ó¥È¼è¤ê¾Ã¤·¤Î¤ªÃΤ餻 ¡ú25 [²áµî¥í¥°]
¡¦³ÚÅ·¥Ö¥Ã¥¯¥¹¥¥ã¥ó¥Ú¡¼¥ó ¥Ý¥¤¥ó¥È¼è¤ê¾Ã¤·¤Î¤ªÃΤ餻 ¡ú25 [²áµî¥í¥°]
¡¦³ÚÅ·¥Ö¥Ã¥¯¥¹¥¥ã¥ó¥Ú¡¼¥ó ¥Ý¥¤¥ó¥È¼è¤ê¾Ã¤·¤Î¤ªÃΤ餻 ¡ú26 [²áµî¥í¥°]
¡¦³ÚÅ·¥Ö¥Ã¥¯¥¹¥¥ã¥ó¥Ú¡¼¥ó ¥Ý¥¤¥ó¥È¼è¤ê¾Ã¤·¤Î¤ªÃΤ餻 ¡ú27 [²áµî¥í¥°]
¡¦³ÚÅ·¥Ö¥Ã¥¯¥¹¥¥ã¥ó¥Ú¡¼¥ó ¥Ý¥¤¥ó¥È¼è¤ê¾Ã¤·¤Î¤ªÃΤ餻 ¡ú28 [²áµî¥í¥°]
¡¦³ÚÅ·¥Ö¥Ã¥¯¥¹¥¥ã¥ó¥Ú¡¼¥ó ¥Ý¥¤¥ó¥È¼è¤ê¾Ã¤·¤Î¤ªÃΤ餻 ¡ú29 [²áµî¥í¥°]
¡¦³ÚÅ·¥Ö¥Ã¥¯¥¹¥¥ã¥ó¥Ú¡¼¥ó ¥Ý¥¤¥ó¥È¼è¤ê¾Ã¤·¤Î¤ªÃΤ餻 ¡ú30 [²áµî¥í¥°]
¡¦³ÚÅ·¥Ö¥Ã¥¯¥¹ ¥Ý¥¤¥ó¥È¼è¤ê¾Ã¤·¤Î¤ªÃΤ餻 ¡ú32(¥¹¥ìÈÖ½¤Àµ) [²áµî¥í¥°]
¡¦³ÚÅ·¥Ö¥Ã¥¯¥¹¥¥ã¥ó¥Ú¡¼¥ó ¥Ý¥¤¥ó¥È¼è¤ê¾Ã¤·¤Î¤ªÃΤ餻 ¡ú£³£³ [²áµî¥í¥°]
¡¦³ÚÅ·¥Ö¥Ã¥¯¥¹¥¥ã¥ó¥Ú¡¼¥ó ¥Ý¥¤¥ó¥È¼è¤ê¾Ã¤·¤Î¤ªÃΤ餻 ¡ú£³£´ [²áµî¥í¥°]
¡¦³ÚÅ·¥Ö¥Ã¥¯¥¹¥¥ã¥ó¥Ú¡¼¥ó ¥Ý¥¤¥ó¥È¼è¤ê¾Ã¤·¤Î¤ªÃΤ餻 ¡ú35 [²áµî¥í¥°]
¡¦³ÚÅ·¥Ö¥Ã¥¯¥¹¥¥ã¥ó¥Ú¡¼¥ó ¥Ý¥¤¥ó¥È¼è¤ê¾Ã¤·¤Î¤ªÃΤ餻 ¡ú35 [²áµî¥í¥°]
¡¦³ÚÅ·¥Ö¥Ã¥¯¥¹¥¥ã¥ó¥Ú¡¼¥ó ¥Ý¥¤¥ó¥È¼è¤ê¾Ã¤·¤Î¤ªÃΤ餻 ¡ú36 [²áµî¥í¥°]
¡¦³ÚÅ·¥Ö¥Ã¥¯¥¹¥¥ã¥ó¥Ú¡¼¥ó ¥Ý¥¤¥ó¥È¼è¤ê¾Ã¤·¤Î¤ªÃΤ餻 ¡ú37 [²áµî¥í¥°]
¡¦³ÚÅ·¥Ö¥Ã¥¯¥¹¥¥ã¥ó¥Ú¡¼¥ó ¥Ý¥¤¥ó¥È¼è¤ê¾Ã¤·¤Î¤ªÃΤ餻 ¡ú39 [²áµî¥í¥°]
¡¦³ÚÅ·¥Ö¥Ã¥¯¥¹¥¥ã¥ó¥Ú¡¼¥ó ¥Ý¥¤¥ó¥È¼è¤ê¾Ã¤·¤Î¤ªÃΤ餻 ¡ú40 [²áµî¥í¥°]
¡¦³ÚÅ·¥Ö¥Ã¥¯¥¹¥¥ã¥ó¥Ú¡¼¥ó ¥Ý¥¤¥ó¥È¼è¤ê¾Ã¤·¤Î¤ªÃΤ餻 ¡ú41 [²áµî¥í¥°]
¡¦³ÚÅ·¥Ö¥Ã¥¯¥¹¥¥ã¥ó¥Ú¡¼¥ó ¥Ý¥¤¥ó¥È¼è¤ê¾Ã¤·¤Î¤ªÃΤ餻 ¡ú42 [²áµî¥í¥°]
¡¦³ÚÅ·¥Ö¥Ã¥¯¥¹¥¥ã¥ó¥Ú¡¼¥ó ¥Ý¥¤¥ó¥È¼è¤ê¾Ã¤·¤Î¤ªÃΤ餻 ¡ú43 [²áµî¥í¥°]
¡¦³ÚÅ·¥Ö¥Ã¥¯¥¹¥¥ã¥ó¥Ú¡¼¥ó ¥Ý¥¤¥ó¥È¼è¤ê¾Ã¤·¤Î¤ªÃΤ餻 ¡ú44 [²áµî¥í¥°]
¡¦³ÚÅ·¥Ö¥Ã¥¯¥¹¥¥ã¥ó¥Ú¡¼¥ó ¥Ý¥¤¥ó¥È¼è¤ê¾Ã¤·¤Î¤ªÃΤ餻 ¡ú45 [²áµî¥í¥°]
¡¦³ÚÅ·¥Ö¥Ã¥¯¥¹¥¥ã¥ó¥Ú¡¼¥ó ¥Ý¥¤¥ó¥È¼è¤ê¾Ã¤·¤Î¤ªÃΤ餻 ¡ú46 [²áµî¥í¥°]
¡¦³ÚÅ·¥Ö¥Ã¥¯¥¹¥¥ã¥ó¥Ú¡¼¥ó ¥Ý¥¤¥ó¥È¼è¤ê¾Ã¤·¤Î¤ªÃΤ餻 ¡ú47 [²áµî¥í¥°]
¡¦³ÚÅ·¥Ö¥Ã¥¯¥¹¥¥ã¥ó¥Ú¡¼¥ó ¥Ý¥¤¥ó¥È¼è¤ê¾Ã¤·¤Î¤ªÃΤ餻 ¡ú48 [²áµî¥í¥°]
¡¦³ÚÅ·¥Ö¥Ã¥¯¥¹¥¥ã¥ó¥Ú¡¼¥ó ¥Ý¥¤¥ó¥È¼è¤ê¾Ã¤·¤Î¤ªÃΤ餻 ¡ú49 [²áµî¥í¥°]
¡¦³ÚÅ·¥Ö¥Ã¥¯¥¹¥¥ã¥ó¥Ú¡¼¥ó ¥Ý¥¤¥ó¥È¼è¤ê¾Ã¤·¤Î¤ªÃΤ餻 ¡ú50 [²áµî¥í¥°]
¡¦³ÚÅ·¥Ö¥Ã¥¯¥¹¥¥ã¥ó¥Ú¡¼¥ó ¥Ý¥¤¥ó¥È¼è¤ê¾Ã¤·¤Î¤ªÃΤ餻 ¡ú50 [²áµî¥í¥°]
¡¦³ÚÅ·¥Ö¥Ã¥¯¥¹¥¥ã¥ó¥Ú¡¼¥ó ¥Ý¥¤¥ó¥È¼è¤ê¾Ã¤·¤Î¤ªÃΤ餻 ¡ú52 [²áµî¥í¥°]
¡¦³ÚÅ·¥Ö¥Ã¥¯¥¹¥¥ã¥ó¥Ú¡¼¥ó ¥Ý¥¤¥ó¥È¼è¤ê¾Ã¤·¤Î¤ªÃΤ餻 ¡ú53 [²áµî¥í¥°]
¡¦³ÚÅ·¥Ö¥Ã¥¯¥¹¥¥ã¥ó¥Ú¡¼¥ó ¥Ý¥¤¥ó¥È¼è¤ê¾Ã¤·¤Î¤ªÃΤ餻 ¡ú54 [²áµî¥í¥°]
¡¦³ÚÅ·¥Ö¥Ã¥¯¥¹¥¥ã¥ó¥Ú¡¼¥ó ¥Ý¥¤¥ó¥È¼è¤ê¾Ã¤·¤Î¤ªÃΤ餻 ¡ú54 [²áµî¥í¥°]
¡¦³ÚÅ·¥Ö¥Ã¥¯¥¹¥¥ã¥ó¥Ú¡¼¥ó ¥Ý¥¤¥ó¥È¼è¤ê¾Ã¤·¤Î¤ªÃΤ餻 ¡ú56 [²áµî¥í¥°]
¡¦³ÚÅ·¥Ö¥Ã¥¯¥¹¥¥ã¥ó¥Ú¡¼¥ó ¥Ý¥¤¥ó¥È¼è¤ê¾Ã¤·¤Î¤ªÃΤ餻 ¡ú56 [²áµî¥í¥°]
¡¦³ÚÅ·¥Ö¥Ã¥¯¥¹¥¥ã¥ó¥Ú¡¼¥ó ¥Ý¥¤¥ó¥È¼è¤ê¾Ã¤·¤Î¤ªÃΤ餻 ¡ú58 [²áµî¥í¥°]
¡¦³ÚÅ·¥Ö¥Ã¥¯¥¹¥¥ã¥ó¥Ú¡¼¥ó ¥Ý¥¤¥ó¥È¼è¤ê¾Ã¤·¤Î¤ªÃΤ餻 ¡ú57 [²áµî¥í¥°]
¡¦³ÚÅ·¥Ö¥Ã¥¯¥¹¥¥ã¥ó¥Ú¡¼¥ó ¥Ý¥¤¥ó¥È¼è¤ê¾Ã¤·¤Î¤ªÃΤ餻 ¡ú60 [²áµî¥í¥°]
¡¦³ÚÅ·¥Ö¥Ã¥¯¥¹¥¥ã¥ó¥Ú¡¼¥ó ¥Ý¥¤¥ó¥È¼è¤ê¾Ã¤·¤Î¤ªÃΤ餻 ¡ú61 [²áµî¥í¥°]
¡¦³ÚÅ·¥Ö¥Ã¥¯¥¹¥¥ã¥ó¥Ú¡¼¥ó ¥Ý¥¤¥ó¥È¼è¤ê¾Ã¤·¤Î¤ªÃΤ餻 ¡ú62 [²áµî¥í¥°]
¡¦³ÚÅ·¥Ö¥Ã¥¯¥¹¥¥ã¥ó¥Ú¡¼¥ó ¥Ý¥¤¥ó¥È¼è¤ê¾Ã¤·¤Î¤ªÃΤ餻 ¡ú63 [²áµî¥í¥°]
¡¦³ÚÅ·¥Ö¥Ã¥¯¥¹¥¥ã¥ó¥Ú¡¼¥ó ¥Ý¥¤¥ó¥È¼è¤ê¾Ã¤·¤Î¤ªÃΤ餻 ¡ú64 [²áµî¥í¥°]
¡¦³ÚÅ·¥Ö¥Ã¥¯¥¹¥¥ã¥ó¥Ú¡¼¥ó ¥Ý¥¤¥ó¥È¼è¤ê¾Ã¤·¤Î¤ªÃΤ餻 ¡ú65 [²áµî¥í¥°]
¡¦³ÚÅ·¥Ö¥Ã¥¯¥¹¥¥ã¥ó¥Ú¡¼¥ó ¥Ý¥¤¥ó¥È¼è¤ê¾Ã¤·¤Î¤ªÃΤ餻 ¡ú66 [²áµî¥í¥°]
¡¦³ÚÅ·¥Ö¥Ã¥¯¥¹¥¥ã¥ó¥Ú¡¼¥ó ¥Ý¥¤¥ó¥È¼è¤ê¾Ã¤·¤Î¤ªÃΤ餻 ¡ú67 [²áµî¥í¥°]
¡¦³ÚÅ·¥Ö¥Ã¥¯¥¹¥¥ã¥ó¥Ú¡¼¥ó ¥Ý¥¤¥ó¥È¼è¤ê¾Ã¤·¤Î¤ªÃΤ餻 ¡ú68 [²áµî¥í¥°]
¡¦³ÚÅ·¥Ö¥Ã¥¯¥¹¥¥ã¥ó¥Ú¡¼¥ó ¥Ý¥¤¥ó¥È¼è¤ê¾Ã¤·¤Î¤ªÃΤ餻 ¡ú69 [²áµî¥í¥°]
¡¦³ÚÅ·¥Ö¥Ã¥¯¥¹¥¥ã¥ó¥Ú¡¼¥ó ¥Ý¥¤¥ó¥È¼è¤ê¾Ã¤·¤Î¤ªÃΤ餻 ¡ú70 [²áµî¥í¥°]
¡¦³ÚÅ·¥Ö¥Ã¥¯¥¹¥¥ã¥ó¥Ú¡¼¥ó ¥Ý¥¤¥ó¥È¼è¤ê¾Ã¤·¤Î¤ªÃΤ餻 ¡ú71 [²áµî¥í¥°]
¡¦³ÚÅ·¥Ö¥Ã¥¯¥¹¥¥ã¥ó¥Ú¡¼¥ó ¥Ý¥¤¥ó¥È¼è¤ê¾Ã¤·¤Î¤ªÃΤ餻 ¡ú72 [²áµî¥í¥°]
¡¦³ÚÅ·¥Ö¥Ã¥¯¥¹¥¥ã¥ó¥Ú¡¼¥ó ¥Ý¥¤¥ó¥È¼è¤ê¾Ã¤·¤Î¤ªÃΤ餻 ¡ú73 [²áµî¥í¥°]
¡¦³ÚÅ·¥Ö¥Ã¥¯¥¹¥¥ã¥ó¥Ú¡¼¥ó ¥Ý¥¤¥ó¥È¼è¤ê¾Ã¤·¤Î¤ªÃΤ餻 ¡ú74 [²áµî¥í¥°]
¡¦³ÚÅ·¥Ö¥Ã¥¯¥¹¥¥ã¥ó¥Ú¡¼¥ó ¥Ý¥¤¥ó¥È¼è¤ê¾Ã¤·¤Î¤ªÃΤ餻 ¡ú75 [²áµî¥í¥°]
¡¦³ÚÅ·¥Ö¥Ã¥¯¥¹¥¥ã¥ó¥Ú¡¼¥ó ¥Ý¥¤¥ó¥È¼è¤ê¾Ã¤·¤Î¤ªÃΤ餻 ¡ú75 [²áµî¥í¥°]
¡¦³ÚÅ·¥Ö¥Ã¥¯¥¹¥¥ã¥ó¥Ú¡¼¥ó ¥Ý¥¤¥ó¥È¼è¤ê¾Ã¤·¤Î¤ªÃΤ餻 ¡ú77 [²áµî¥í¥°]
¡¦³ÚÅ·¥Ö¥Ã¥¯¥¹¥¥ã¥ó¥Ú¡¼¥ó ¥Ý¥¤¥ó¥È¼è¤ê¾Ã¤·¤Î¤ªÃΤ餻 ¡ú78 [²áµî¥í¥°]
¡¦³ÚÅ·¥Ö¥Ã¥¯¥¹¥¥ã¥ó¥Ú¡¼¥ó ¥Ý¥¤¥ó¥È¼è¤ê¾Ã¤·¤Î¤ªÃΤ餻 ¡ú79 [²áµî¥í¥°]
¡¦³ÚÅ·¥Ö¥Ã¥¯¥¹¥¥ã¥ó¥Ú¡¼¥ó ¥Ý¥¤¥ó¥È¼è¤ê¾Ã¤·¤Î¤ªÃΤ餻 ¡ú80 [²áµî¥í¥°]
¡¦³ÚÅ·¥Ö¥Ã¥¯¥¹¥¥ã¥ó¥Ú¡¼¥ó ¥Ý¥¤¥ó¥È¼è¤ê¾Ã¤·¤Î¤ªÃΤ餻 ¡ú81 [²áµî¥í¥°]
¡¦³ÚÅ·¥Ö¥Ã¥¯¥¹¥¥ã¥ó¥Ú¡¼¥ó ¥Ý¥¤¥ó¥È¼è¤ê¾Ã¤·¤Î¤ªÃΤ餻 ¡ú82 [²áµî¥í¥°]
¡¦³ÚÅ·¥Ö¥Ã¥¯¥¹¥¥ã¥ó¥Ú¡¼¥ó ¥Ý¥¤¥ó¥È¼è¤ê¾Ã¤·¤Î¤ªÃΤ餻 ¡ú82 [²áµî¥í¥°]
¡¦³ÚÅ·¥Ö¥Ã¥¯¥¹¥¥ã¥ó¥Ú¡¼¥ó ¥Ý¥¤¥ó¥È¼è¤ê¾Ã¤·¤Î¤ªÃΤ餻 ¡ú83 [²áµî¥í¥°]
¡¦³ÚÅ·¥Ö¥Ã¥¯¥¹¥¥ã¥ó¥Ú¡¼¥ó ¥Ý¥¤¥ó¥È¼è¤ê¾Ã¤·¤Î¤ªÃΤ餻 ¡ú84 [²áµî¥í¥°]
¡¦³ÚÅ·¥Ö¥Ã¥¯¥¹¥¥ã¥ó¥Ú¡¼¥ó ¥Ý¥¤¥ó¥È¼è¤ê¾Ã¤·¤Î¤ªÃΤ餻 ¡ú85 [²áµî¥í¥°]
¡¦³ÚÅ· 86 [²áµî¥í¥°]
¡¦³ÚÅ·¥Ö¥Ã¥¯¥¹¥¥ã¥ó¥Ú¡¼¥ó ¥Ý¥¤¥ó¥È¼è¤ê¾Ã¤·¤Î¤ªÃΤ餻 ¡ú87 [²áµî¥í¥°]
¡¦³ÚÅ·¥Ö¥Ã¥¯¥¹¥¥ã¥ó¥Ú¡¼¥ó ¥Ý¥¤¥ó¥È¼è¤ê¾Ã¤·¤Î¤ªÃΤ餻 ¡ú88 [²áµî¥í¥°]
Posted by rakuten2006mondai at
11:00
¸½ºß¤Î¾õ¶·
¡¦³ÚÅ·¥Ö¥Ã¥¯¥¹¥¥ã¥ó¥Ú¡¼¥ó ¥Ý¥¤¥ó¥È¼è¤ê¾Ã¤·¤Î¤ªÃΤ餻 ¡ú89 [²áµî¥í¥°]
¡¦³ÚÅ·¥Ö¥Ã¥¯¥¹¥¥ã¥ó¥Ú¡¼¥ó ¥Ý¥¤¥ó¥È¼è¤ê¾Ã¤·¤Î¤ªÃΤ餻 ¡ú90 [²áµî¥í¥°]
¡¦³ÚÅ·¥Ö¥Ã¥¯¥¹¥¥ã¥ó¥Ú¡¼¥ó ¥Ý¥¤¥ó¥È¼è¤ê¾Ã¤·¤Î¤ªÃΤ餻 ¡ú91 [²áµî¥í¥°]
¡¦³ÚÅ·¥Ö¥Ã¥¯¥¹¥¥ã¥ó¥Ú¡¼¥ó ¥Ý¥¤¥ó¥È¼è¤ê¾Ã¤·¤Î¤ªÃΤ餻 ¡ú92 [²áµî¥í¥°]
¡¦³ÚÅ·¥Ö¥Ã¥¯¥¹¥¥ã¥ó¥Ú¡¼¥ó ¥Ý¥¤¥ó¥È¼è¤ê¾Ã¤·¤Î¤ªÃΤ餻 ¡ú93 [²áµî¥í¥°]
¡¦³ÚÅ·¥Ö¥Ã¥¯¥¹¥¥ã¥ó¥Ú¡¼¥ó ¥Ý¥¤¥ó¥È¼è¤ê¾Ã¤·¤Î¤ªÃΤ餻 ¡ú94 [²áµî¥í¥°]
¡¦³ÚÅ·¥Ö¥Ã¥¯¥¹¥¥ã¥ó¥Ú¡¼¥ó ¥Ý¥¤¥ó¥È¼è¤ê¾Ã¤·¤Î¤ªÃΤ餻 ¡ú95 [²áµî¥í¥°]
¡¦³ÚÅ·¥Ö¥Ã¥¯¥¹¥¥ã¥ó¥Ú¡¼¥ó ¥Ý¥¤¥ó¥È¼è¤ê¾Ã¤·¤Î¤ªÃΤ餻 ¡ú96 [²áµî¥í¥°]
¡¦³ÚÅ·¥Ö¥Ã¥¯¥¹¥¥ã¥ó¥Ú¡¼¥ó ¥Ý¥¤¥ó¥È¼è¤ê¾Ã¤·¤Î¤ªÃΤ餻 ¡ú97 [²áµî¥í¥°]
¡¦³ÚÅ·¥Ö¥Ã¥¯¥¹¥¥ã¥ó¥Ú¡¼¥ó ¥Ý¥¤¥ó¥È¼è¤ê¾Ã¤·¤Î¤ªÃΤ餻 ¡ú97 [²áµî¥í¥°]
¡¦³ÚÅ·¥Ö¥Ã¥¯¥¹¥¥ã¥ó¥Ú¡¼¥ó ¥Ý¥¤¥ó¥È¼è¤ê¾Ã¤·¤Î¤ªÃΤ餻 ¡ú99 [²áµî¥í¥°]
¡¦³ÚÅ·¥Ö¥Ã¥¯¥¹¥¥ã¥ó¥Ú¡¼¥ó ¥Ý¥¤¥ó¥È¼è¤ê¾Ã¤·¤Î¤ªÃΤ餻 ¡ú90 [²áµî¥í¥°]
¡¦³ÚÅ·¥Ö¥Ã¥¯¥¹¥¥ã¥ó¥Ú¡¼¥ó ¥Ý¥¤¥ó¥È¼è¤ê¾Ã¤·¤Î¤ªÃΤ餻 ¡ú91 [²áµî¥í¥°]
¡¦³ÚÅ·¥Ö¥Ã¥¯¥¹¥¥ã¥ó¥Ú¡¼¥ó ¥Ý¥¤¥ó¥È¼è¤ê¾Ã¤·¤Î¤ªÃΤ餻 ¡ú92 [²áµî¥í¥°]
¡¦³ÚÅ·¥Ö¥Ã¥¯¥¹¥¥ã¥ó¥Ú¡¼¥ó ¥Ý¥¤¥ó¥È¼è¤ê¾Ã¤·¤Î¤ªÃΤ餻 ¡ú93 [²áµî¥í¥°]
¡¦³ÚÅ·¥Ö¥Ã¥¯¥¹¥¥ã¥ó¥Ú¡¼¥ó ¥Ý¥¤¥ó¥È¼è¤ê¾Ã¤·¤Î¤ªÃΤ餻 ¡ú94 [²áµî¥í¥°]
¡¦³ÚÅ·¥Ö¥Ã¥¯¥¹¥¥ã¥ó¥Ú¡¼¥ó ¥Ý¥¤¥ó¥È¼è¤ê¾Ã¤·¤Î¤ªÃΤ餻 ¡ú95 [²áµî¥í¥°]
¡¦³ÚÅ·¥Ö¥Ã¥¯¥¹¥¥ã¥ó¥Ú¡¼¥ó ¥Ý¥¤¥ó¥È¼è¤ê¾Ã¤·¤Î¤ªÃΤ餻 ¡ú96 [²áµî¥í¥°]
¡¦³ÚÅ·¥Ö¥Ã¥¯¥¹¥¥ã¥ó¥Ú¡¼¥ó ¥Ý¥¤¥ó¥È¼è¤ê¾Ã¤·¤Î¤ªÃΤ餻 ¡ú97 [²áµî¥í¥°]
¡¦³ÚÅ·¥Ö¥Ã¥¯¥¹¥¥ã¥ó¥Ú¡¼¥ó ¥Ý¥¤¥ó¥È¼è¤ê¾Ã¤·¤Î¤ªÃΤ餻 ¡ú97 [²áµî¥í¥°]
¡¦³ÚÅ·¥Ö¥Ã¥¯¥¹¥¥ã¥ó¥Ú¡¼¥ó ¥Ý¥¤¥ó¥È¼è¤ê¾Ã¤·¤Î¤ªÃΤ餻 ¡ú99 [²áµî¥í¥°]
Posted by rakuten2006mondai at
10:45
¸½ºß¤Î¾õ¶·-2
¥Ë¥å¡¼Â®VIP
¡¦¤ª¤Þ¤¤¤é¤¬³ÚÅ·¥Ý¥¤¥ó¥È¤ÇÇã¤Ã¤¿¤â¤Î¤ò½ñ¤¯¥¹¥ì [²áµî¥í¥°]
¡¦³ÚÅ·¡¡8¹¤ÌÜ [²áµî¥í¥°]
¡¦³ÚÅ·¡¡9¹¤ÌÜ [²áµî¥í¥°](ʶ¼º)
¡¦³ÚÅ·¡¡12¹¤ÌÜ [²áµî¥í¥°](ʶ¼º)
¡¦¡Ê¡¡¡°¦Ø¡°¡Ë¥Ö¡¼¥ó¤¬³ÚÅ·¤ÇÄÌÈÎÀ¸³è¤ò»Ï¤á¤¿¤è¤¦¤Ç¤¹ 11 [²áµî¥í¥°]
¡¦¡Ê¡¡¡°¦Ø¡°¡Ë¥Ö¡¼¥ó¤¬³ÚÅ·¤ÇÄÌÈÎÀ¸³è¤ò»Ï¤á¤¿¤è¤¦¤Ç¤¹ 12 [²áµî¥í¥°]
¡¦¡Ê¡¡¡°¦Ø¡°¡Ë¥Ö¡¼¥ó¤¬³ÚÅ·¤ÇÄÌÈÎÀ¸³è¤ò»Ï¤á¤¿¤è¤¦¤Ç¤¹ 13 [²áµî¥í¥°]
¡¦¡Ê¡¡¡°¦Ø¡°¡Ë¥Ö¡¼¥ó¤¬³ÚÅ·¤ÇÄÌÈÎÀ¸³è¤ò»Ï¤á¤¿¤è¤¦¤Ç¤¹ 14 [²áµî¥í¥°](ʶ¼º)
¡¦³ÚÅ·¡¡16 [²áµî¥í¥°]
¡¦¢£¡ú¡¡³ÚÅ·17 vs£Ö£é£ð£ð£å£ò¡õ±×ºê¹°µ±¤¯¤ó¡¡¡ú¢£ [²áµî¥í¥°]
¡¦³ÚÅ·¡¡16 [²áµî¥í¥°]
¡¦³ÚÅ·¡¡17 [²áµî¥í¥°]
¡¦³ÚÅ·¡¡18 [²áµî¥í¥°]
¡¦²¿¸Î³ÚÅ·¤ÏÂÀ¤ÃÊ¢¤Ê¤Î¤«¡©£±£¹ [²áµî¥í¥°]
¡¦³ÚÅ·¡¡18 [²áµî¥í¥°]
¡¦³ÚÅ· 19 [²áµî¥í¥°]
¡¦³ÚÅ· 20 [²áµî¥í¥°]
¡¦³ÚÅ· 21
¥Ë¥å¡¼Â®VIP¤ÏÁ᤹¤®¤Æ¹¹¿·¤ä¤á¤¿
¡¦¤ª¤Þ¤¤¤é¤¬³ÚÅ·¥Ý¥¤¥ó¥È¤ÇÇã¤Ã¤¿¤â¤Î¤ò½ñ¤¯¥¹¥ì [
¡¦³ÚÅ·¡¡8¹¤ÌÜ [²áµî¥í¥°]
¡¦³ÚÅ·¡¡9¹¤ÌÜ [
¡¦³ÚÅ·¡¡12¹¤ÌÜ [
¡¦¡Ê¡¡¡°¦Ø¡°¡Ë¥Ö¡¼¥ó¤¬³ÚÅ·¤ÇÄÌÈÎÀ¸³è¤ò»Ï¤á¤¿¤è¤¦¤Ç¤¹ 11 [
¡¦¡Ê¡¡¡°¦Ø¡°¡Ë¥Ö¡¼¥ó¤¬³ÚÅ·¤ÇÄÌÈÎÀ¸³è¤ò»Ï¤á¤¿¤è¤¦¤Ç¤¹ 12 [
¡¦¡Ê¡¡¡°¦Ø¡°¡Ë¥Ö¡¼¥ó¤¬³ÚÅ·¤ÇÄÌÈÎÀ¸³è¤ò»Ï¤á¤¿¤è¤¦¤Ç¤¹ 13 [
¡¦¡Ê¡¡¡°¦Ø¡°¡Ë¥Ö¡¼¥ó¤¬³ÚÅ·¤ÇÄÌÈÎÀ¸³è¤ò»Ï¤á¤¿¤è¤¦¤Ç¤¹ 14 [
¡¦³ÚÅ·¡¡16 [²áµî¥í¥°]
¡¦¢£¡ú¡¡³ÚÅ·17 vs£Ö£é£ð£ð£å£ò¡õ±×ºê¹°µ±¤¯¤ó¡¡¡ú¢£ [²áµî¥í¥°]
¡¦³ÚÅ·¡¡16 [²áµî¥í¥°]
¡¦³ÚÅ·¡¡17 [²áµî¥í¥°]
¡¦³ÚÅ·¡¡18 [²áµî¥í¥°]
¡¦²¿¸Î³ÚÅ·¤ÏÂÀ¤ÃÊ¢¤Ê¤Î¤«¡©£±£¹ [²áµî¥í¥°]
¡¦³ÚÅ·¡¡18 [²áµî¥í¥°]
¡¦³ÚÅ· 19 [²áµî¥í¥°]
¡¦³ÚÅ· 20 [²áµî¥í¥°]
¡¦³ÚÅ· 21
¥Ë¥å¡¼Â®VIP¤ÏÁ᤹¤®¤Æ¹¹¿·¤ä¤á¤¿
Posted by rakuten2006mondai at
10:30
¥µ¥¤¥È¾Ò²ð
°Ê²¼¤Î¥µ¥¤¥È¤Ï¥¢¥Õ¥£¥ê¥¨¥¤¥È¤òÍøÍѤ·¤Æ¤¤¤Þ¤¹¤Î¤Ç¤´Ãí°Õ¤¯¤À¤µ¤¤
¥¢¥Õ¥£¥ê¥¨¥¤¥È¤Î¶¯À©²òÌ󤬹Ԥï¤ì¤ë¤«¤â¡£
¡ü³ÚÅ·¥Ö¥Ã¥¯¥¹Âå°ú¼ê¿ôÎÁ²Í¶õÀÁµáÈï³²¼Ô¤Î²ñ
¢¬http://pt.afl.rakuten.co.jp/c/01d062dd.149eb192/
¡ü¥Á¥é΢VNI¥·¥ç¥¤¥³
¢¬http://pt.afl.rakuten.co.jp/c/00d57802.c4a22df8/
¡ü¥Á¥é΢¥¯¥ª¥ê¥Æ¥£¡Ê³ÚÅ·»ÙÉô¡Ë
¢¬http://pt.afl.rakuten.co.jp/c/00d57802.c4a22df8/
¡ü¥ª¥ì¤Ë¤â²Ô¤¬¤»¤í(¥¢¥Õ¥£Éü³è)
¢¬http://pt.afl.rakuten.co.jp/c/0217cd64.48eec27b/(ºï½üºÑ)
¢¬http://pt.afl.rakuten.co.jp/c/0219271d.26524425/
¢¬http://pt.afl.rakuten.co.jp/c/01d4ebd2.ac674656/
¡üGARAKUTA ICHI
¢¬http://pt.afl.rakuten.co.jp/c/00773ee6.747a3233/
¡ü¤Ï¤Á¤Î¤¹
¢¬http://pt.afl.rakuten.co.jp/c/020ef39a.f62b1118/
¡ü³ÚÅ·¤Ç2000±ß°ÊÆâ¤Ç¤ªÇ㤤ʪ (Êĺ¿¤µ¤ì¤Þ¤·¤¿)
¢¬http://pt.afl.rakuten.co.jp/c/02174a29.22bfeff8/
¡ü¥¢¥Õ¥£¥ê¥¨¥¤¥È ½Î
¢¬http://pt.afl.rakuten.co.jp/c/0008c0ee.d40f86f5/
¢¬http://pt.afl.rakuten.co.jp/c/0144a200.8f250bf7/
¡ü(*'¡¼'*)¥Î~~ ¥á¥Ç¥£¥¢ºÇ¿·¾ðÊ󡡣̣Á¥»¥ì¥Ö¥Õ¥¡¥Ã¥·¥ç¥ó¥Þ¥°~~(¿¿ô¤¢¤ê)
¢¬http://pt.afl.rakuten.co.jp/c/005d6fe4.bcffca17/(ºï½üºÑ)
¢¬http://pt.afl.rakuten.co.jp/c/00c74b24.e3627aa2/
¢¬http://pt.afl.rakuten.co.jp/c/00fbc010.4d1d4b20/
¢¬http://pt.afl.rakuten.co.jp/c/0217bfe0.fa5a707c/
¢¬http://pt.afl.rakuten.co.jp/c/013cd62a.21ea52e5/
¡ü¥Ò¥Ó¥·¥ç¥¦¥¸¥ó¥Ê¥ê(¥¢¥Õ¥£ºï½ü)
¢¬http://pt.afl.rakuten.co.jp/c/0218b358.8603cbc9/
¡ü£Ä£É£Ù¡¦»¨²ß¤ÇÍýÁۤΥ¤¥ó¥Æ¥ê¥¢¡ª(¥¢¥Õ¥£ºï½ü)
¢¬http://pt.afl.rakuten.co.jp/c/0218b358.8603cbc9/
¡ü¤«¤·¤³¤¯ ¼º¶ÈÊݸ± ¥Ï¥í¡¼¥ï¡¼¥¯ ¿¦°Â¤ò³èÍÑ
¢¬http://pt.afl.rakuten.co.jp/c/00d3bb0f.215b7c5b/
¡ü¥ä¥Þ¥ÀÅŵ¡VS¥¸¥ç¡¼¥·¥ó
¢¬http://pt.afl.rakuten.co.jp/c/00d3bb0f.215b7c5b/
¡üËÜÆü¥µ¥é¥ÀÀùÌ߯üϤʤê¢ö
¢¬http://pt.afl.rakuten.co.jp/c/002b23a1.e2414272/
¡ü¤ª¾®¸¯¤¤²Ô¤®¡ù°é»ù¤È»Å»ö¤Î¹ç´Ö¤Ë¤Á¤ç¤³¤Ã¤È¤À¤±
¢¬http://pt.afl.rakuten.co.jp/c/01d3e789.4932d7b6/
¡ü¤é¤Ã¤Ñ²¦»Ò(¥¢¥Õ¥£ºï½ü)
¢¬http://pt.afl.rakuten.co.jp/c/012326fe.5c7740ee/
¡ü¤Ï¤ì¤Ð¤ì¤é¤¤¤Õ¡¥£ã£ï£í(1/4ÄɲÃ)
¢¬http://pt.afl.rakuten.co.jp/c/02187333.3a1e3b20/
¢¨URL¤ÎµºÜ¤Ï¥¢¥Õ¥£¥ê¥¨¥¤¥ÈÍøÍѼԤò²òÀϤ¹¤ë°Ù¤Î¥á¥â¤Ç¤¹¡£
°Ê²¼¤Î¥µ¥¤¥È¤Ï¥¢¥Õ¥£¥ê¥¨¥¤¥È¤Ï¤¢¤ê¤Þ¤»¤ó
¡ü¼Ð¤á¤¦¤¨¹Ô¤¯¡Ö¥ª¥¯¥ÎÁí¸¦ WEBLOG¡×(1/4ÄɲÃ)
¡ü¤¢¤ó¤ê¤ß¤Æ¤Ã¤É
¡ü¼ñÌ£.com - livedoor Blog¡Ê¥Ö¥í¥°¡Ë
¡ü¥¢¥Õ¥£¥ê¥¨¥¤¥È¤Ç·î¼ý30Ëü¤ò¼Â¸½¡ª
¡ü¿ÍÀ¸¡À(^o^)¡¿ŽµŽÜŽÀ ¢¡dress...7I
¡ü¿ÍÀ¸¡À(^o^)¡¿ŽµŽÜŽÀ ¢¡dress...7I ¤Î¸Ä¿ÍÍÑ¥á¥â
¡ü³ÚÅ·¥Ý¥¤¥ó¥ÈĶ´Ê°×¤Þ¤È¤á
¡ü¥Ë¥å¡¼Â® the ORIGIN ¥Ö¥í¥°
¡ü²â¤ó¤Ç¾Ã¤¨¤Æ
¡ü°ËÆ£¥·¥Á¥å¡Á
¡ü¥¼¥í¤«¤é»Ï¤á¤ë³ô¼è°ú
¡üchuyaso's note
¡ü²Ë¿ÍÂç³ØÀ¸MOO¤Î¥Ö¥í¥°
¥¢¥Õ¥£¥ê¥¨¥¤¥È¤Î¶¯À©²òÌ󤬹Ԥï¤ì¤ë¤«¤â¡£
¡ü³ÚÅ·¥Ö¥Ã¥¯¥¹Âå°ú¼ê¿ôÎÁ²Í¶õÀÁµáÈï³²¼Ô¤Î²ñ
¢¬http://pt.afl.rakuten.co.jp/c/01d062dd.149eb192/
¡ü¥Á¥é΢VNI¥·¥ç¥¤¥³
¢¬http://pt.afl.rakuten.co.jp/c/00d57802.c4a22df8/
¡ü¥Á¥é΢¥¯¥ª¥ê¥Æ¥£¡Ê³ÚÅ·»ÙÉô¡Ë
¢¬http://pt.afl.rakuten.co.jp/c/00d57802.c4a22df8/
¡ü¥ª¥ì¤Ë¤â²Ô¤¬¤»¤í(¥¢¥Õ¥£Éü³è)
¢¬http://pt.afl.rakuten.co.jp/c/0217cd64.48eec27b/(ºï½üºÑ)
¢¬http://pt.afl.rakuten.co.jp/c/0219271d.26524425/
¢¬http://pt.afl.rakuten.co.jp/c/01d4ebd2.ac674656/
¡üGARAKUTA ICHI
¢¬http://pt.afl.rakuten.co.jp/c/00773ee6.747a3233/
¡ü¤Ï¤Á¤Î¤¹
¢¬http://pt.afl.rakuten.co.jp/c/020ef39a.f62b1118/
¡ü
¢¬http://pt.afl.rakuten.co.jp/c/02174a29.22bfeff8/
¡ü¥¢¥Õ¥£¥ê¥¨¥¤¥È ½Î
¢¬http://pt.afl.rakuten.co.jp/c/0008c0ee.d40f86f5/
¢¬http://pt.afl.rakuten.co.jp/c/0144a200.8f250bf7/
¡ü(*'¡¼'*)¥Î~~ ¥á¥Ç¥£¥¢ºÇ¿·¾ðÊ󡡣̣Á¥»¥ì¥Ö¥Õ¥¡¥Ã¥·¥ç¥ó¥Þ¥°~~(¿¿ô¤¢¤ê)
¢¬http://pt.afl.rakuten.co.jp/c/005d6fe4.bcffca17/(ºï½üºÑ)
¢¬http://pt.afl.rakuten.co.jp/c/00c74b24.e3627aa2/
¢¬http://pt.afl.rakuten.co.jp/c/00fbc010.4d1d4b20/
¢¬http://pt.afl.rakuten.co.jp/c/0217bfe0.fa5a707c/
¢¬http://pt.afl.rakuten.co.jp/c/013cd62a.21ea52e5/
¡ü¥Ò¥Ó¥·¥ç¥¦¥¸¥ó¥Ê¥ê(¥¢¥Õ¥£ºï½ü)
¢¬http://pt.afl.rakuten.co.jp/c/0218b358.8603cbc9/
¡ü£Ä£É£Ù¡¦»¨²ß¤ÇÍýÁۤΥ¤¥ó¥Æ¥ê¥¢¡ª(¥¢¥Õ¥£ºï½ü)
¢¬http://pt.afl.rakuten.co.jp/c/0218b358.8603cbc9/
¡ü¤«¤·¤³¤¯ ¼º¶ÈÊݸ± ¥Ï¥í¡¼¥ï¡¼¥¯ ¿¦°Â¤ò³èÍÑ
¢¬http://pt.afl.rakuten.co.jp/c/00d3bb0f.215b7c5b/
¡ü¥ä¥Þ¥ÀÅŵ¡VS¥¸¥ç¡¼¥·¥ó
¢¬http://pt.afl.rakuten.co.jp/c/00d3bb0f.215b7c5b/
¡üËÜÆü¥µ¥é¥ÀÀùÌ߯üϤʤê¢ö
¢¬http://pt.afl.rakuten.co.jp/c/002b23a1.e2414272/
¡ü¤ª¾®¸¯¤¤²Ô¤®¡ù°é»ù¤È»Å»ö¤Î¹ç´Ö¤Ë¤Á¤ç¤³¤Ã¤È¤À¤±
¢¬http://pt.afl.rakuten.co.jp/c/01d3e789.4932d7b6/
¡ü¤é¤Ã¤Ñ²¦»Ò(¥¢¥Õ¥£ºï½ü)
¢¬http://pt.afl.rakuten.co.jp/c/012326fe.5c7740ee/
¡ü¤Ï¤ì¤Ð¤ì¤é¤¤¤Õ¡¥£ã£ï£í(1/4ÄɲÃ)
¢¬http://pt.afl.rakuten.co.jp/c/02187333.3a1e3b20/
¢¨URL¤ÎµºÜ¤Ï¥¢¥Õ¥£¥ê¥¨¥¤¥ÈÍøÍѼԤò²òÀϤ¹¤ë°Ù¤Î¥á¥â¤Ç¤¹¡£
°Ê²¼¤Î¥µ¥¤¥È¤Ï¥¢¥Õ¥£¥ê¥¨¥¤¥È¤Ï¤¢¤ê¤Þ¤»¤ó
¡ü¼Ð¤á¤¦¤¨¹Ô¤¯¡Ö¥ª¥¯¥ÎÁí¸¦ WEBLOG¡×(1/4ÄɲÃ)
¡ü¤¢¤ó¤ê¤ß¤Æ¤Ã¤É
¡ü¼ñÌ£.com - livedoor Blog¡Ê¥Ö¥í¥°¡Ë
¡ü¥¢¥Õ¥£¥ê¥¨¥¤¥È¤Ç·î¼ý30Ëü¤ò¼Â¸½¡ª
¡ü¿ÍÀ¸¡À(^o^)¡¿ŽµŽÜŽÀ ¢¡dress...7I
¡ü¿ÍÀ¸¡À(^o^)¡¿ŽµŽÜŽÀ ¢¡dress...7I ¤Î¸Ä¿ÍÍÑ¥á¥â
¡ü³ÚÅ·¥Ý¥¤¥ó¥ÈĶ´Ê°×¤Þ¤È¤á
¡ü¥Ë¥å¡¼Â® the ORIGIN ¥Ö¥í¥°
¡ü²â¤ó¤Ç¾Ã¤¨¤Æ
¡ü°ËÆ£¥·¥Á¥å¡Á
¡ü¥¼¥í¤«¤é»Ï¤á¤ë³ô¼è°ú
¡üchuyaso's note
¡ü²Ë¿ÍÂç³ØÀ¸MOO¤Î¥Ö¥í¥°
Posted by rakuten2006mondai at
10:00
