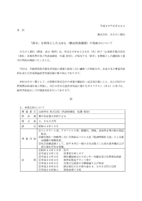
みちのく銀行と動産担保融資契約を締結しました 2017年06月27日 10:57 このたび、みちのく銀行と当社は「砕石」を担保とした融資枠一億円の契約(ABL)を締結いたしました。 「砕石」カテゴリの最新記事 < 前の記事次の記事 > コメント コメントフォーム 名前 コメント 評価する リセット リセット 顔 星 投稿する 情報を記憶
コメント