¡¡ËÜÆü¤Ï¡¢Å´Æ»ÂкöŽ¥ÇÀ¿å¾ÊÀ×ÃÏÍøÍÑÆÃḚ̂Ѱ÷²ñ(Å´ÂС¦ÇÀ¿åÆÃḚ̂Ñ)¤¬Î×»þ¤Ç³«¤«¤ì¤Þ¤·¤¿¡£
¡¡Æ±ÆÃḚ̂Ѱ÷²ñ¤Ï¡¢ËÜÍè5·î30Æü¤Ë³«¤«¤ì¤ëͽÄê¤Ç¤·¤¿¤¬¡¢»ÔŦ¤è¤ê¡¢»ÃÄêͽ»»(2¥ö·îʬ)¤Î´ü¸Â¤¬ÀÚ¤ì¤ëÁ°¤Î5·î23Æü¤ËͽÄꤵ¤ì¤ë»ÔµÄ²ñÎ×»þ²ñÁ°¤Ë·Ð²áÊó¹ð¤ò¤·¤¿¤¤¤Î¤Ç°Ñ°÷²ñ¤ò³«ºÅ¤·¤Æ¤Û¤·¤¤¤È¤ÎÍ×ÀÁ¤ò¼õ¤±¤Æ¡¢Î×»þ°Ñ°÷²ñ¤È¤·¤Æ³«¤«¤ì¤¿¤â¤Î¤Ç¤¹¡£
¡¡¤³¤ì¤Þ¤Ç¡¢»ÔŦ¤Ç¤Ï¡¢3·îµÄ²ñ¤Ç¤Î18ǯÅÙͽ»»°ÆÈÝ·è¤ò¼õ¤±¤Æ¡¢¤½¤ÎºÇÂç¤ÎÍ×°ø¤È¤Ê¤Ã¤¿¡ÖÉð¢Ìî¥×¥ì¥¤¥¹(²¾¾Î)¡×ÌäÂê¤Ë¤Ä¤¤¤Æ¡¢¤ï¤ì¤ï¤ìÌîÅÞ¦¤ÎƱÌäÂê¤Ø¤ÎÂнè¤ËÂФ¹¤ë¸«²ò¤òÈó¸ø¼°¤Ëõ¤ë¤Ê¤É¡¢¤½¤Î²ò·èºö¤òÌϺ÷¤·¤Æ¤¤¤¿¤è¤¦¤Ç¤¹¤¬¡¢»ä¤¿¤ÁÌîÅޤλÑÀª¤ä3·îµÄ²ñ¤Ç¤Î¡ÖÉð¢Ìî¥×¥ì¥¤¥¹(²¾¾Î)¤Î¼Â»ÜÀ߷פ˴ؤ¹¤ëÄľð¡×ºÎÂò(·Ð²á¤Ï3/15¤ÎÅö¥Ö¥í¥°¤´»²¾È)¤Ê¤É¤â¤¢¤ê¡¢»ÔĹ¤â¡¢¼«°Æ¤Ç¤¢¤Ã¤¿¥×¥ì¥¤¥¹½Ì¸º°Æ¤Ï¼è¤ê²¼¤²¤ë¤·¤«¤Ê¤¤¤ÈȽÃǤ·¤Æ¤¤¤¿¤è¤¦¤Ç¤¹¡£
¡¡¤¤ç¤¦¤Î»ÔŦ¤«¤é¤Î·Ð²áÊó¹ð¤Î¤µ¤¤¤ËÇÛ¤é¤ì¤¿°Ñ°÷²ñ»ñÎÁ¤Ï¡¢º¸¤ËJPEG·Á¼°¤Ç·ÇºÜ¤·¤Æ¤ª¤¤Þ¤¹¤Î¤Ç¡¢¤¼¤Ò¤´°ìÆÉ¤¤¤¿¤À¤±¤ì¤Ð¤È¸¤¸¤Þ¤¹¤¬¡¢»ÔŦ¤¬º£²ó¡¢¼«°Æ¤òű²ó¤·¤¿¤¦¤¨¤Ç¡Ä
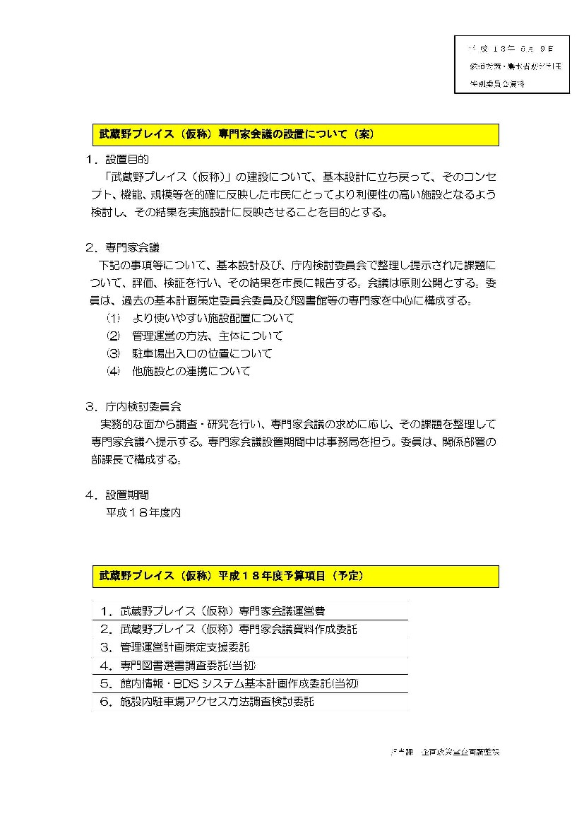
¡¡¡¡ÖÉð¢Ìî¥×¥ì¥¤¥¹¡Ê²¾¾Î¡Ë¡×¤Î·úÀߤˤĤ¤¤Æ¡¢´ðËÜÀ߷פËΩ¤ÁÌá¤Ã¤Æ¡¢¤½¤Î¥³¥ó¥»¥×¥È¡¢µ¡Ç½¡¢µ¬ÌÏÅù¤òŪ³Î¤ËÈ¿±Ç¤·¤¿»Ô̱¤Ë¤È¤Ã¤Æ¤è¤êÍøÊØÀ¤Î¹â¤¤»ÜÀߤȤʤë¤è¤¦¸¡Æ¤¤·¡¢¤½¤Î·ë²Ì¤ò¼Â»ÜÀ߷פËÈ¿±Ç¤µ¤»¤ë¤³¤È¤òÌÜŪ¤È¤¹¤ë¡ÖÉð¢Ìî¥×¥ì¥¤¥¹¡Ê²¾¾Î¡ËÀìÌç²È²ñµÄ¡×¤ÎÀßÃÖ¤òÄ󰯤·¤¿¤³¤ÈŽ¡
¢¡¡Æ±ÀìÌç²È²ñµÄ¤Ë¡¢²áµî¤Î¡Ö´ðËܷײèºöÄê°Ñ°÷²ñ¡×¤Î»Ô̱°Ñ°÷¤òÆþ¤ì¤ë¤³¤È¡£
£¡¡Æ±ÀìÌç²È²ñµÄ¤Ç¤Î¸¡Æ¤²ÝÂê¤ò¡¢(1) ¤è¤ê»È¤¤¤ä¤¹¤¤»ÜÀßÇÛÃ֤ˤĤ¤¤Æ¡¢(2) ´ÉÍý±¿±Ä¤ÎÊýË¡¡¢¼çÂΤˤĤ¤¤Æ¡¢(3) Ãó¼Ö¾ì½ÐÆþ¸ý¤Î°ÌÃ֤ˤĤ¤¤Æ¡¢(4) ¾»ÜÀߤȤÎÏ¢·È¤Ë¤Ä¤¤¤Æ¡¢¤Î4ÅÀ¤Î¤ß¤È¤·¡¢»ÜÀߤΥ³¥ó¥»¥×¥ÈʤӤ˵¡Ç½¤äµ¬ÌϤÎɬÍ×À¤Ê¤É¤Î¡Ö¤½¤â¤½¤âÏÀ¡×¤ä¡Ö½Ì¾®ÏÀ¡×¤Ï°ìÀÚÇѤ¹¤ë¤³¤È¡£
¡¡¡Ä¤Ê¤É¤ò¸ø¼°¤ËɽÌÀ¤·¤¿¤³¤È¤Ï¡¢°ìÄê¤Îɾ²Á¤ò¤·¤¿¤¤¤È»×¤Ã¤Æ¤ª¤ê¤Þ¤¹¡£
¡¡¤¿¤À¤·¡¢º£¸å¤ÎµÄÏÀ¤Î¿Ê¤áÊýÅù¤Ë¤Ä¤¤¤Æ¤Ï¡¢Ãí°Õ¿¼¤¯¸«¼é¤Ã¤Æ¤¤¤¯É¬Íפ¬¤¢¤ë¤â¤Î¤È¤â»×¤Ã¤Æ¤ª¤ê¤Þ¤¹¡£
¡¡¤¤¤Å¤ì¤Ë¤·¤Æ¤â¡¢¤È¤ê¤¢¤¨¤º¸µ¤Ë¤ÏÌá¤ê¤Þ¤·¤¿¤¬¡¢µ¤¤òÈ´¤«¤º¡¢µÄ²ñ¤äÆÃḚ̂Ѱ÷²ñ¤Ç¤·¤Ã¤«¤ê¤ÈµÄÏÀ¤ò¤·¤Æ¤¤¤¤¿¤¤¤È»×¤¤¤Þ¤¹¡£
¡¡ËÜÆüÌë¤Ï¡¢»ä¤âÍý»ö¤ò̳¤á¤ë¡Ö¤¹¤¤Ã¤×Ä̤꾦ʳ¹¡×¤ÎÄêÎãÍý»ö²ñ¤Ø¡£
¡¡ºÆÍè½µ¤ËͽÄꤵ¤ì¤Æ¤¤¤ëÁí²ñ¡¢7·î¤ÎÃæ¸µ¥»¡¼¥ë¤Î´ë²è¡¢9·î¤Î¡ÖÉð¢¶Éñ¤Þ¤Ä¤ê¡×¤Î´ë²èʤӤ˳«ºÅͽÄêÆü(9/9ÅÚ)¤Ê¤É¤ò¶¨µÄ¤·¤Þ¤·¤¿¡£
¡¡¡ù³Æ¥Ö¥í¥°¥é¥ó¥¥ó¥°¤Ë»²²Ã¤·¤Æ¤¤¤Þ¤¹¡£
¡¡¡¡ ¢
![]()
¢¦Åçºê¤è¤·¤¸ Web¤«¤ï¤éÈÇ
¢¦Profile
¢¦²áµî¤Î¡Ø³èưÆü»ï¡Ù
¢¦¥«¥Æ¥´¥ê¡¼ÊÌ¡Ø³èÆ°Æü»ï¡Ù
¢¦BlogÆâµ»ö¸¡º÷
¢¦µìŽÎްŽÑŽÍŽßް޼ŽÞ¤Î³èưÆü»ï
¢¦¡ØÉð¢Ì¤ï¤éÈǡ٣УģÆÈÇ
¢¦Éð¢Ìî»Ô¤ªÌòΩ¤Á¥ê¥ó¥¯½¸
¢¦QR¥³¡¼¥É
¿Íµ¤¥Ö¥í¥°¥é¥ó¥¥ó¥°¡¦¥é¥ó¥Ö¥í¤Î´ÉÍý¿Í¤Ç¤¹¡£
¤³¤Î¤¿¤Ó¡¢¥¢¥¯¥»¥¹¥¢¥Ã¥×¤Ë¤ªÌò¤ËΩ¤Æ¤ë¤è¤¦¡¢¿Íµ¤¥Ö¥í¥°¥é¥ó¥¥ó¥°¡¦¥é¥ó¥Ö¥í¤ò³«»Ï¤·¤Þ¤·¤¿¡£
¡Ê¾¤Î¥é¥ó¥¥ó¥°¤È¤Ï°ã¤¤¡¢¥«¥Æ¥´¥ê¤´¤È¤Ë¡¢¥é¥ó¥À¥à¤Ë¥Ö¥í¥°¤¬É½¼¨¤µ¤ì¤¿¤ê¤·¤Þ¤¹¡£¡Ë
¤ª¤«¤²¤¶¤Þ¤Ç¡¢¾¯¤·¤º¤ÄÅÐÏ¿¿ô¤âÁý¤¨¤Æ¤¤¤Þ¤¹¡£
¤³¤ì¤«¤é¡¢¤µ¤é¤ËÅÐÏ¿¿ô¤Ê¤É¤òÁý¤ä¤·¤Æ¤¤¤¤¿¤¤¤È¹Í¤¨¤Æ¤ª¤ê¤Þ¤¹¡£
¤½¤³¤Ç¡¢ÅÐÏ¿¤·¤Æ¡¢¤´ÍøÍѤ¤¤¿¤À¤±¤¿¤é¡¢¤È»×¤¤¤Þ¤¹¡£
¤è¤í¤·¤¯¤ª´ê¤¤¤¤¤¿¤·¤Þ¤¹¡£
http://www.ranblo.com/
¥È¥é¥Ã¥¯¥Ð¥Ã¥¯¥»¥ó¥¿¡¼¤â³«»Ï¤·¤Þ¤·¤¿¡£¤´³èÍѤ¯¤À¤µ¤¤¡£
http://ranblotb.seesaa.net